vue 生命钩子

271 阅读3分钟

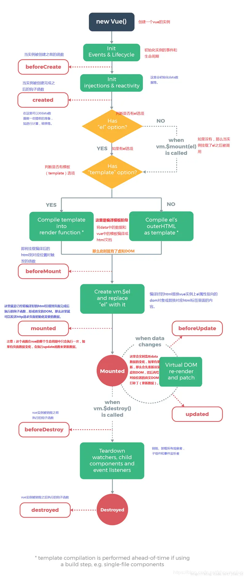
生命周期

生命周期是vue实例在某个时间点会自动执行的函数。

从开始创建、初始化数据、编译模版、挂载 Dom -> 渲染、更新 -> 渲染、卸载等一系列过程。

生命钩子

生命钩子图示

vue中的生命周期钩子

beforeCrate 创建前

类型:Function

调用时间: 在实例初始化之后,数据观测 (data observer) 和 event/watcher 事件配置之前被调用。

created 创建后

类型:Function

调用时间: 在实例创建完成后立即被调用。

这一步,实例已完成以下的配置:数据观测 (data observer),属性和方法的运算,watch/event 事件回调

但挂载阶段还没开始el属性目前不可用。

ajax请求最好放在created里面,因为此时已经可以访问this了,请求到数据就可以直接放在data里面

beforeMount 渲染前

类型:Function

调用时间: 挂载开始之前被调用:相关的render函数首次被调用。

该钩子在服务器渲染期间不被调用。

mounted 渲染后

类型:Function

调用时间: vue实例被挂载之后,data成功渲染之后调用。这时el被新创建的vm.$el 替换了。如果实例挂载到了一个文档内元素上,当mounted被调用时vm.$el也在文档内。

mounted: function () {
  this.$nextTick(function () {
    // Code that will run only after the
    // entire view has been rendered
  })
}

注意:mounted不会保证所有的子组件也都一起被挂载。如果希望整个视图都渲染完毕,可以在mounted内部使用vm.$nextTick

有关DOM元素的操作要放在mounted里面,如果在mounted前面访问DOM结果是undefined。

该钩子在服务器渲染期间不被调用。

beforeUpdate 更新前

类型:Function

调用时间: 数据更新时调用。发生在虚拟DOM打补丁之前。这里适合在更新之前访问现有的DOM。

比如,手动移除已添加的事件监听器

该钩子在服务器端渲染期间不被调用,因为只有初次渲染会在服务端进行。

updated 更新后

类型:Function

调用时间: 由于数据更改导致的虚拟 DOM 重新渲染和打补丁,在这之后会调用该钩子。

数据更新时,做一些处理(此处也可以用watch进行观测)

当这个钩子被调用时,组件DOM重新渲染和打补丁,所以现在可以执行依赖于DOM的操作。

大多数情况下,应该避免在此期间更改状态。如果要更改状态,通常最好使用计算属性watcher取而代之

updated 不会保证所有的子组件也都一起被重绘。如果你希望等到整个视图都重绘完毕,可以在 updated 里使用 vm.$nextTick

updated: function () {
  this.$nextTick(function () {
    // Code that will run only after the
    // entire view has been re-rendered
  })
}

该钩子在服务器渲染期间不被调用。

activated

类型:Function

调用时间:keep-alive 缓存的组件激活时调用。

该钩子在服务器渲染期间不被调用。

deactivated

类型:Function

调用时间: 被 keep-alive 缓存的组件停用时调用。

该钩子在服务器渲染期间不被调用。

keep-alive

在开发Vue项目的时候,大部分组件是没必要多次渲染的,所以Vue提供了一个内置组件keep-alive来缓存组件内部状态,避免重新渲染。

详细介绍在这里:cn.vuejs.org/v2/api/#kee…

beforeDestroy 销毁前

类型:Function

调用时间: 实例销毁之前调用。

实例仍然可以使用

该钩子在服务器渲染期间不被调用。

destoryed 销毁后

类型:Function

调用时间: 实例销毁之后调用

实例销毁后调用。该钩子被调用后,对应 Vue 实例的所有指令都被解绑,所有的事件监听器被移除,所有的子实例也都被销毁。

该钩子在服务器渲染期间不被调用。

errorCaptured

2.5.0+新增

类型:(err: Error, vm: Component, info: string) => ?boolean

调用时间: 当捕获一个来自子孙组件的错误时被调用。

此钩子会收到三个参数:错误对象、发生错误的组件实例以及一个包含错误来源信息的字符串。此钩子可以返回 false 以阻止该错误继续向上传播。

参考:

Vue官网:cn.vuejs.org/

博客:blog.csdn.net/zhouzuoluo/…