第四章:卷积神经网络识别图像和声音(上卷)

2,551 阅读35分钟
内容包括:

- 图像和其他感知数据(例如音频)如何表示为多维张量
- 什么是卷积神经网络(convnet),它们如何工作以及它们为什么特别适合图像的机器学习任务
- 如何在 TensorFlow.js 中编写和训练卷积网络以解决对数字进行分类的任务
- 如何在 Node.js 中训练模型以实现更快的训练速度
- 如何在音频数据上使用卷积网络以进行语音识别

深度学习革命始于诸如 ImageNet 竞赛之类的图像识别任务的突破。 从图像的识别到将图像分割,从对象定位到图像定位,再到图像合成,都存在关于图像的各种有用且在技术上有趣的问题。 机器学习的这个子领域有时称为计算机视觉[61]。 计算机视觉技术通常被移植到与视觉或图像无关的领域(例如自然语言处理),这也是研究深度学习计算机视觉的重要原因之一[62]。 但是在研究计算机视觉问题之前,我们需要讨论深度学习中图像的表示方式。

4.1 从矢量到张量:图像表示

在前两章中,我们研究了涉及数字输入的机器学习任务。例如,第2章中的下载持续时间预测问题以单个数字(文件大小)作为输入。波士顿住房问题的输入是12个数字(房间数量、犯罪率等)。这些问题的共同点是,每个输入示例都可以表示为一个平面(即非嵌套)数字数组,对应于TensorFlow.js中的1D张量。在深度学习中,图像的表现方式是不同的。

我们用三维张量来表示图像。张量的前两个维度是熟悉的高度和宽度维度。第三个是色彩通道。例如,颜色通常被编码为红绿蓝(RGB)值。在这种情况下,这三种颜色中的每一种都是一个通道,所以沿第三维度的大小为3。如果我们有一个大小为224*224像素的RGB编码彩色图像,我们可以将其表示为大小为[224,224,3]的3D张量。一些计算机视觉问题中的图像是非彩色的(如灰度)。如果表示为三维张量,在这些情况下,只有一个通道,张量形状为[高,宽,1](示例见图4.1.)

这种编码图像的方式为高宽通道或简称HWC。为了对图像进行深度学习,我们经常将一组图像组合成一批,以实现高效的并行计算。批处理图像时,单个图像的维度始终是第一个维度。这与我们在第二章和第三章中把一维张量组合成成批二维张量的方法类似。因此,一批图像是4D张量,其四维分别是图像编号(N)、高度(H)、宽度(W)和颜色通道(C)。这种格式称为NHWC。有一种可供选择的格式,这是由四个维度的不同顺序造成的。它被称为NCHW。顾名思义,NCHW将通道尺寸放在高度和宽度尺寸之前。Tensorflow.js能够同时处理NHWC和NCHW格式。但为了保持一致性,我们在本书中只使用默认的NHWC格式。

图4.1在深度学习中把一个MNIST图像表示为张量。为了可视化,我们将MNIST图像从2828缩小到88。该图像是灰度图像,高宽通道(HWC)形状为[8,8,1]。此图中省略了沿最后一个维度的单色通道。

4.1.1 MNIST数据集

在本章中我们将重点讨论的计算机视觉问题是MNIST[64]手写数字数据集。这是一个非常重要且经常使用的数据集,因此它通常被称为计算机视觉和深度学习的“hello world”。MNIST数据集比您在深入学习中发现的大多数数据集都要古老和小巧。它被广泛用作示例,并经常作为新的深度学习技术的首选测试集,熟悉它还是非常重要的。

MNIST数据集中的每个示例都是28*28的灰度图像(示例见图4.1)。它们是由10位数字0到9的真实笔迹转换而来的。28×28的图像尺寸足以可靠地识别这些简单的形状,尽管它比典型的计算机视觉问题中看到的图像尺寸要小。每幅图像都附有一个明确的标签,该标签指示图像实际上是十个可能的数字中的一个。正如我们在下载持续时间和波士顿住房数据集中看到的,数据分为训练集和测试集。训练集包含60000个图像,而测试包含10000个图像。MNIST数据集〔65〕大致平衡,就是说十个类别(即十个数字)大约有相等数目的例子。

4.2 你的第一个卷积神经网络

给定图像数据和标签的表示形式,我们知道求解MNIST数据集的神经网络应该采用什么样的输入,以及它应该生成什么样的输出。神经网络的输入是NHWC格式形状的张量[null,28,28,1]。输出是形状的张量[null,10],其中第二维度对应于十个可能的数字。这是多类分类目标的规范一次热编码。这和我们在第三章的虹膜例子中看到的虹膜花种类的热编码是一样的。利用这些知识,我们可以深入研究卷积网络(简称convnets)的细节,即MNIST等图像分类任务的选择方法。这个名字听起来可能很吓人。其实这只是一种数学运算,我们将详细解释。

代码位于tfjs示例的mnist文件夹中。与前面的示例一样,您可以通过以下方式访问和运行代码:

git clone https://github.com/tensorflow/tfjs-examples.git
cd tfjs-examples/mnist
yarn && yarn watch

下面的代码清单4.1摘自mnist示例中的main index.js代码文件。它是一个函数,用来创建我们用来解决MNIST问题的convnet。这个序列模型(7)中的层数明显大于我们看到的示例(介于1到3层之间)。

代码清单4.1 为MNIST数据集定义卷积模型。
function createConvModel() {
   const model = tf.sequential();
  
   model.add(tf.layers.conv2d({
     inputShape: [IMAGE_H, IMAGE_W, 1], kernelSize: 3, filters: 16, activation: 'relu'}));
   model.add(tf.layers.maxPooling2d({poolSize: 2, strides: 2}));
  
   model.add(tf.layers.conv2d({
     kernelSize: 3, filters: 32, activation: 'relu'}));
   model.add(tf.layers.maxPooling2d({poolSize: 2, strides: 2}));
  
   model.add(tf.layers.flatten());
   model.add(tf.layers.dense({units: 64, activation: 'relu'}));
   model.add(tf.layers.dense({units: 10, activation: 'softmax'}));
  
   model.summary();
   return model;
 }
图4.2清单4.1中的代码构造的简单convnet的体系结构的概览图。在这个图中,为了便于说明,图像和中间张量的大小比清单4.1定义的模型中的实际大小要小。卷积核的大小也是如此。还要注意,此图显示了每个中间4D张量中的单个通道,而实际模型中的中间张量具有多个通道。

由上述代码构建的序列模型由七层组成,通过add()方法调用逐个创建。在我们检查每一层执行的详细操作之前,让我们看看模型的总体架构,如图4.2所示。如图所示,模型的前五层包括conv2d-maxPooling2d层组的重复模式,然后是flatten层。conv2d-maxPooling2d图层组是特征提取的工作部分。每层都将输入图像转换为输出。conv2d层通过卷积核进行操作,卷积核在输入图像的高度和宽度维度上“滑动”。在每个滑动位置,它与输入像素相乘,然后求和并通过非线性反馈。这将在输出图像中生成一个像素。maxPooling2d层以类似的方式运行,但没有内核。将输入的图像数据通过连续的卷积层和池,我们得到的张量在特征空间中变得越来越小,越来越抽象。最后一个池层的输出通过展平变换成一维张量,最后作为密集层的输入(图中未显示)。

因此,您可以将convnet看作是一个多层感知器(MLP),它建立在卷积和池预处理之上。MLP与波士顿房屋和网络钓鱼检测问题的相同点都是由具有非线性激活的密集层组成。convnet的不同之处在于,MLP的输入是级联conv2d和maxPooling2d层的输出。这些层专门为图像输入设计,以从中提取有用的特征。这种结构是通过多年的神经网络研究发现的:它比直接将图像的像素值输入MLP有更高的精度。

通过对MNIST convnet的深入理解,现在让我们看看模型层的内部工作。

4.2.1 conv2d层

第一层是conv2d层,它执行2D卷积。这是你在这本书中看到的第一个卷积层。它是做什么的?conv2d是一种图像到图像的变换,它将一个4D(NHWC)图像张量变换成另一个4D图像张量,其中具有不同的高度、宽度和通道数。(conv2d对4D张量进行操作似乎有些奇怪,但请记住,有两个额外的维度,一个用于批处理示例,另一个用于通道。)直观地说,它可以理解为一组简单的“Photoshop过滤器”[66],包括图像模糊和锐化等效果。这些效果是通过二维卷积来实现的,其中包括在输入图像上滑动一小块像素(称为卷积核,或简单地称为核)。在每个滑动位置,内核与输入图像的部分重叠,逐像素相乘。然后逐像素的乘积相加,形成结果图像中的像素。

图4.3举例说明Conv2D层的工作原理。为简单起见,假设输入张量(左上角)仅包含一个图像,因此是三维张量。它的尺寸是高度、宽度和深度(颜色通道)。为了简单起见,省略了批处理维度。为了简单起见,输入图像张量的深度设置为2。注意,图像的高度4和宽度5远小于典型真实图像的高度和宽度。深度2小于更典型的值3或4(例如,对于RGB或RGBA)。假设Conv2D层的filters属性(过滤器数量)为3,kernelSize为[3,3],滑动距离为[1,1],执行2D卷积的第一步是通过高度和宽度维度滑动并提取原始图像的部分。图中每个面的高度为3,宽度为3,与图层的过滤大小相匹配;它的深度也与原始图像相同。在第二步中,在每个3×3×2块和卷积核(即“滤波器”)之间计算“点积”。有关每个点积操作的详细信息,请参见下面的图4.4。内核是一个4D张量,由三个3D过滤器组成。对于这三个滤波器,带滤波器的图像块之间可进行点积相乘。将图像块与滤波器逐像素相乘,求和得到输出张量中的一个像素。因为内核中有三个过滤器,所以每个图像块都转换为3个像素的堆栈。点积操作在所有的图像块上执行,结果3个像素的堆栈合并为输出张量,形状为[2,3,3]。

与密集层相比,conv2d层具有更多的配置参数。kernelSize和filters是conv2d层的两个关键参数。为了理解它们的含义,我们需要描述二维卷积是如何在概念层面上工作的。

图4.3更详细地说明了二维卷积。这里我们假设输入图像(左上角)张量由一个简单的例子组成,这样我们可以很容易地在纸上画出来。我们假设conv2d操作配置为kernelSize=3和filters=3。由于输入图像有两个颜色通道(只是为了说明,通道的数目有些不寻常),因此核心是形状为3D张量[3,3,2,3]。前两个数字(3和3)是内核的高度和宽度,由kernelSize决定。第三维度(2)是输入通道的数量。什么是第四维度(3)?它是滤波器的数目,是conv2d输出张量的最后一个维数。如果输出被视为图像张量(这是一种完全有效的方法!),则滤波器可以理解为输出中的通道数。与输入图像不同,输出张量中的通道实际上与颜色无关。相反,它们表示从训练数据中学习到的输入图像的不同视觉特征。例如,一些滤光片可能对特定方向上亮区和暗区之间的直线边界敏感,而另一些滤光片可能对由棕色形成的角敏感,等等。稍后再谈。

上面提到的“滑动”动作表示为从输入图像中提取小块。每个小块的高度和宽度都等于kernelSize(在本例中为3)。由于输入图像的高度为4,因此沿高度维度只有2个可能的滑动位置,因为我们需要确保33窗口不超出输入图像的边界。类似地,输入图像的宽度(5)为我们提供了沿宽度维度的3个可能的滑动位置。因此,我们最终提取了23=6个图像块。

在每个滑动窗口位置,都会发生“点积”操作。回想一下卷积核的形状是[3,3,2,3]。我们可以将最后一个维度上的4D张量分解成三个独立的3D张量,每个张量的形状都是[3,3,2],如图4.3中的散列线所示。我们取图像块和其中一个三维张量,将它们相乘,逐像素相乘,然后将所有332=18的值求和,得到输出张量中的一个像素。下面的图4.4更详细地说明了点积步骤。图像块和卷积核的切片形状完全相同不是巧合-我们根据核的形状提取图像块!这个乘法和加法操作对内核的所有三个部分都重复,它给出一组三个数字。然后对剩余的图像补片重复此点积操作,这将给出图中三个立方体的六列。最后将这些列组合起来形成输出,其HWC形状为[2、3、3]。

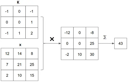
图4.4二维卷积运算中的点积(即乘法和加法)运算的图示,如图4.3所示。为了便于说明,假设图像块(x)仅包含一个颜色通道。图像块的形状为[3,3,1],即与卷积核片的大小(K)相同。第一步是逐元素乘法,它产生另一个[3,3,1]张量。新张量的元素被加在一起(用∑表示),sume就是结果。

与密集层一样,conv2d层也有一个偏移项,该偏移项被添加到卷积的结果中。此外,conv2d层通常被配置为具有非线性激活功能。在这个例子中,我们使用relu。回想一下,在第3.1.1.2节中,叠加两个没有非线性的致密层相当于使用一个致密层,类似的适用于conv2d层:在没有非线性激活的情况下叠加两个这样的层在数学上等同于使用具有更大内核的单个conv2d层,因此是构造convnet的低效方法,应该避免。

呼!这是关于conv2d层如何工作的详细信息。让我们退一步,看看conv2d实际实现了什么。简而言之,它是将输入图像转换为输出图像的一种特殊方法。与输入图像相比,输出图像通常具有更小的高度和宽度。大小的减少取决于内核大小配置。输出图像可能具有比输入更少或更多或相同的通道,这由滤波器配置决定。

所以conv2d是一个图像到图像的转换。conv2d变换的两个关键特性是局部性和参数共享。

  1. 局部性是指输出图像中给定像素的值仅受输入图像的一小块影响,而不受输入图像中所有像素的影响的特性。这个补丁的大小是kernelSize。这就是使conv2d不同于密集层的原因:在密集层中,每个输出元素都受每个输入元素的影响。换言之,输入元素和输出元素在密集层中“密集连接”(因此得名)。所以我们可以说conv2d层是“稀疏连接的”。当密集层在输入中学习全局模式时,卷积层学习局部模式,即内核的小窗口中的模式。
  2. 参数共享是指输出像素A受其输入局部的影响与输出像素B受其输入局部影响的方式相同。这是因为每个滑动位置的点积使用相同的卷积核(图4.3)。

由于局部性和参数共享,conv2d层就所需参数的数量而言,是一个高效的图像到图像的变换。特别地,卷积核的大小不随输入图像的高度或宽度而改变。回到清单4.1中的第一个conv2d层,内核的形状是[kernelSize,kernelSize,1,filter](即[5,5,1,8]),不管输入的MNIST图像是2828还是更大,其总共仍有5518=200个参数。第一个conv2d层的输出具有[24、24、8]的形状(省略批次维度)。因此,conv2d层将一个由28281=784个元素组成的张量转换为另一个由24248=4608个元素组成的张量。如果我们用密集层实现这个转换,需要多少参数?答案是784*4608=3612672(不包括偏差),大约是conv2d层的18000倍!该思想实验证明了卷积层的有效性。

conv2d的局部性和参数共享的优点不仅在于它的效率,而且在于它模仿(以松散的方式)生物视觉系统的工作方式。借鉴视网膜中的神经元,每一个神经元只受眼睛视觉场中一小块被称为感受视野区域的影响。位于视网膜不同位置的两个神经元对各自感受野中的光模式的反应几乎相同,这类似于conv2d层中的参数共享。更重要的是,conv2d层被证明对计算机视觉问题很有效,正如我们很快在这个MNIST示例中预测的那样。conv2d是一个简洁的神经网络层,它拥有所有的功能:效率、准确性和与生物学的相关性。难怪它在深度学习中被如此广泛地应用。

4.2.2 maxPooling2d层

conv2d层之后,让我们看看序列模型中的下一层。它是一个maxPooling2d层。与conv2d一样,maxPooling2d也是一种图像到图像的转换。但是,与Purv2D相比,maxPooling2d变换更简单。如下面的图4.5所示,它简单地计算小图像块中的最大像素值,并将它们用作输出中的像素值。定义和添加maxPooling2d层的代码是:

model.add(tf.layers.maxPooling2d({poolSize:2,strips:2}))

在这种特殊情况下,由于指定的poolSize值为[2,2],图像的高度和宽度为2×2。沿着两个维度,每两个像素提取一个面片。这些图像块之间的间距来自于使用的跨距值:[2,2]。结果,HWC形状为[12、12、8]的输出图像是输入图像(形状为[24、24、8])的一半高度和一半宽度,但是具有相同数量的通道。

图4.5举例说明maxPooling2D层是如何工作的。本例使用一个很小的4*4图像,并假设MaxPooling2D层poolSize为[2,2],跨步为[2,2]。深度维度未显示,最大池操作在各个维度上独立进行。

maxPooling2d层在convnet中有两个主要用途。首先,它使convnet对输入图像中关键特征的精确位置不太敏感。例如,不管它是从28x28输入图像的中心向左还是向右移动(或向上或向下移动),我们希望都能够识别数字“8”,这称为位置不变性的特性。要了解maxPooling2d层如何增强位置不变性,需要清楚在maxPooling2d操作的每个图像块中,只要在这个块中,最亮的像素在哪里并不重要。不可否认,单个maxPooling2d层只能使convnet对移位不敏感,因为它的池窗口是有限的。然而,当在同一个convnet中使用多个maxPooling2d层时,它们协同工作以获得更大的位置不变性。这正是在我们的MNIST模型中,以及在几乎所有实际的convnets中所做的,它包含两个maxPooling2d层。作为思维实验,考虑两个conv2d层(称为conv2d_1和conv2d_2)直接堆叠在一起而没有中间maxPooling2d层时会发生什么。假设两个conv2d层中的每个层的内核大小为3,那么conv2d_2的输出张量中的每个像素是conv2d_1原始输入中5×5区域的函数。我们可以说每个“神经元”conv2有一个大小为5×5的感受视野。当两个conv2d层之间有一个中间的maxPooling2d层时(MNIST convnet就是这种情况),会发生什么?conv2d_2神经元的感受野变大:11×11。这当然是由于池操作。当多个maxPooling2d层存在于convnet中时,更高层次的层可以具有宽的接收场和位置不变性。总之,他们能看得更远!

其次,maxPooling2d层还缩小了输入张量的高度和宽度维度的大小,显著减少了后续层和整个convnet中所需的计算量。例如,来自第一conv2d层的输出具有形状为[26、26、16]的输出张量。通过maxPooling2d层后,张量形状变为[13,13,16],从而将张量元素的数量减少了4倍。convnet包含另一个maxPooling2d层,它进一步缩小了后续层中权重的大小以及这些层中元素级数学运算的数量。

4.2.3 重复卷积和合并

第一个maxPooling2d层之后,让我们将注意力集中在convnet的下两个层上,由代码清单4.1中的这些行定义:

model.add(tf.layers.conv2d({kernelSize: 3, filters: 32, activation: 'relu'}));
model.add(tf.layers.maxPooling2d({poolSize: 2, strides: 2}));

这两个层是前两个层的完全重复(除了conv2d层在其过滤器配置中具有更大的值并且不具有inputShape字段)。这种由卷积层和极化层组成的几乎重复的“模体”在convnets中常见。它在convnet中扮演着关键的角色:特征的分层提取。为了理解它的含义,可以考虑一个训练过的convnet,它的任务是对图像中的动物进行分类。在convnet的早期阶段,卷积层中的滤波器(即channel)可以编码诸如直线、曲线和角等低级几何特征。这些低级特征转化为更复杂的特征,如猫的眼睛、鼻子和耳朵。在convnet的顶层,一个层可能有对整个cat的存在进行编码的过滤器。级别越高,表示越抽象,从像素级值中移除的特征越多。但是,这些抽象的特征正是convnet任务实现良好精度所需要的,例如,在图像中时检测出猫。此外,这些特征不是手工制作的,而是通过有监督的学习并以自动方式从数据中提取的。这是一个典型的有代表性的例子,我们曾在第一章把它描述为深层学习的层-层转换。

图4.6以猫的图像为例,利用convnet从输入图像中分层提取特征。注意,在这个例子中,神经网络的输入在底部,输出在顶部。

4.2.4扁平层和致密层

当输入张量通过两组conv2d-maxPooling2d变换后,它变成HWC形状的张量[4,4,16](没有批处理维度)。convnet中的下一层是扁平层。此层是先前的conv2d-maxPooling2d层和序列模型的以下层之间形成的一个桥层。

扁平层的代码很简单,因为构造函数不需要任何配置参数。

model.addtf.layers.flatten(());

扁平层将多维张量“压缩”为一维张量,从而保持元素的总数。在我们的例子中,形状为[3,3,32]的3D张量被展平为1D张量[288](没有批次维度)。挤压操作的一个明显问题是如何对元素排序,因为原始三维空间中没有内在的顺序。答案是:我们对元素进行排序,这样,如果你沿着展开的一维张量中的元素向下看,看看它们的原始索引(来自三维张量)如何变化,最后一个索引变化最快,倒数第二个索引变化第二快,以此类推,而第一个索引变化最慢。如下图4.7所示。

图4.7扁平层工作原理的简单说明,假设为三维张量输入。为了简单起见,我们让每个维度都有一个2的小尺寸。元素的索引显示在表示元素的立方体的“面”上。该层将三维张量转换为一维张量,同时保留元素总数。展平的一维张量中元素的顺序是这样的,当您向下观察输出的一维张量的元素并检查它们在输入张量中的原始索引时,会发现最后一个维度是变化最快的维度.

扁平层在我们的convnet中有什么作用?它为随后的致密层奠定了基础。正如我们在第2章和第3章中了解到的,由于其工作原理(第2.1.4节),稠密层通常以1D张量(不包括批次维度)作为输入。

清单4.1中接下来的两行代码向convnet添加了两个密集层:
model.add(tf.layers.dense({units: 64, activation: 'relu'}));
model.add(tf.layers.dense({units: 10, activation: 'softmax'}));

为什么是两层而不是一层?与我们在第3章中看到的波士顿住房和网络钓鱼URL检测示例相同的原因:添加具有非线性激活的层会增加网络的容量。实际上,您可以将convnet看作是由两个模型堆叠在一起:

  1. 包含conv2d、maxPooling2d和flatten层的模型,用于从输入图像中提取视觉特征。
  2. 一种多层感知器(MLP),具有两个密集层,以提取的特征作为输入,并基于它进行数字类预测,这就是这两个密集层的本质。 在深度学习中,许多模型都利用了特征提取层的这种模式,然后最终预测使用mlp。在本书的其余部分中,我们将看到更多这样的例子,从音频信号分类器到自然语言处理。

4.2.5训练Convnet

既然我们已经成功地定义了convnet的拓扑结构,下一步就是训练convnet并评估训练的结果。这就是下面清单4.2中的代码的用途。

代码清单4.2 训练和评估MNIST convnet。
const optimizer = 'rmsprop';
model.compile({
   optimizer,
   loss: 'categoricalCrossentropy',
   metrics: ['accuracy']
});

const batchSize = 320;
const validationSplit = 0.15;
await model.fit(trainData.xs, trainData.labels, {
   batchSize,
   validationSplit,
   epochs: trainEpochs,
   callbacks: {
   onBatchEnd: async (batch, logs) => {
       trainBatchCount++; 
       ui.logStatus(
           `Training... (` +
           `${(trainBatchCount / totalNumBatches * 100).toFixed(1)}%` +
           ` complete). To stop training, refresh or close page.`);
       ui.plotLoss(trainBatchCount, logs.loss, 'train');
       ui.plotAccuracy(trainBatchCount, logs.acc, 'train');
   },
   onEpochEnd: async (epoch, logs) => {
       valAcc = logs.val_acc;
       ui.plotLoss(trainBatchCount, logs.val_loss, 'validation');
       ui.plotAccuracy(trainBatchCount, logs.val_acc, 'validation');
   }
   }
});
 
const testResult = model.evaluate(testData.xs, testData.labels);

这里的大部分代码都是关于在训练过程中更新UI的,例如,绘制丢失和精度值的变化。这些对于监控训练过程是有用的,但对于模型训练并不是绝对必要的。训练所必需的部分:

  • trainData.xs(model.fit()的第一个参数);这包括表示为NHWC形状[N,28、28、1]的4D张量(批次示例的第一维)的输入MNIST图像,其中N是图像总数。
  • trainData.labels(model.fit()的第二个参数):这包括输入标签,表示为形状为[N,10]的单次热编码2D张量。
  • model.compile()调用中使用的损失函数categoricalCrossentropy,适用于诸如MNIST之类的多分类问题。回想一下,我们在第3章中对虹膜花分类问题使用了相同的损失函数。
  • model.compile()中指定的度量标准函数调用:“ accuracy”。假设预测是基于convnet输出的10个元素中的最大元素进行的,则此函数度量的示例中的一部分已正确分类。回想一下交叉熵损失和精度度量之间的区别:交叉熵是可微的,因此使基于反向传播的训练成为可能,而精度度量不可微,但更容易解释。
  • model.fit()调用指定的batchSize参数。一般而言,使用较大的批次与较小的批次相比好处是,它对模型的权重产生了更一致且变化较小的渐变更新。但是批次大小越大,训练期间就需要更多的内存。您还应该记住,在给定相同数量的训练数据的情况下,较大的批次大小会导致每个时期的梯度更新数量较少。因此,如果您使用较大的批量,请确保相应地增加时期数,以免在训练过程中无意中减少了权重更新的次数。因此需要权衡。在这里,我们使用相对较小的批处理大小(64),因为我们需要确保该示例可在各种硬件上运行。与其他参数一样,您可以修改源代码并刷新页面,以试验使用不同批处理大小的效果。
  • model.fit()调用中使用的validateSplit。使用训练过程trainData.xs和trainData.labels,以便在留有15%的数据的训练期间进行验证。正如您在以前的非图像模型中所了解的那样,在训练期间监视验证损失和准确性很重要。它使您了解模型是否以及何时过度拟合。什么是过度拟合?简而言之,在这种状态下,模型对训练期间看到的数据的精细细节过于关注,以至于其在训练期间看不见的预测准确性受到负面影响。这是有监督的机器学习中的关键概念。在本书的后面(第8章),我们将在整章中专门介绍如何在本书的后面发现并消除过度拟合。

model.fit()是异步函数,因此如果后续操作依赖于fit()调用的完成,则需要对其使用await。这正是这里所做的,因为我们需要在模式训练后使用测试数据集对模型执行评估。使用model.evaluate()方法执行计算,该方法是同步的。提供给model.evaluate()的数据是testData,其格式与上面提到的trainData相同,但示例数量较少。在fit()调用期间,模型从未看到过这些示例,从而确保测试数据集不会泄漏到评估结果中,并且评估结果是对模型质量的客观评估。

图4.8 MNIST convnet的训练曲线。执行10个阶段的训练,每个时期由大约800批次组成。左:损失值。右:精度值。训练集和验证集的值由不同的颜色、线宽和标记符号显示。验证曲线包含的数据点比训练曲线少,因为与训练批不同,验证仅在每个时期结束时执行。

使用该代码,我们让模型训练10个阶段(在输入框中指定),给出损耗和精度曲线(图4.8)。如图所示,损失和精度也收敛到训练阶段的末尾。验证损失和准确度值与相应的训练值没有太大的偏差,这表明在这种情况下没有明显的过度拟合。最后一个model.evaluate()调用的精确度约为99.0%(由于权重的随机初始化和训练期间示例的隐式随机洗牌,每次运行得到的实际值略有不同)

99.0%有多好?从实用的角度看,还可以,但肯定不是最先进的。随着卷积层的增多,通过增加卷积层和池层的数目以及模型中滤波器的数目,可以达到99.5%的精度。但是,在浏览器中训练那些较大的convnet要花很长时间,因此在Node.js这样的资源约束较少的环境中进行训练是有意义的。我们将在第4.3节中向您展示如何做到这一点。

从理论上讲,记住MNIST是一个十向分类问题。所以概率水平(纯猜测)的准确率是10%。99.0%比这好多了。但机会水平并不是很高。如何显示模型中conv2d和maxPooling2d层的值?如果我们坚持使用古老的致密层,我们会做得更好吗?

为了回答这个问题,我们可以做一个实验。js中的代码包含另一个用于创建模型的函数,称为createDenseModel。与我们在代码清单4.1中看到的函数不同,createDenseModel创建了一个仅由扁平层和密集层组成的序列模型,也就是说,不使用我们在本章中学习到的新层类型。createDenseModel确保在它创建的密集模型和我们刚刚训练过的神经网络之间的参数总数大致相等,即,大约为33 K,因此它将是更公平的比较。

代码清单4.3 MNIST的只包括扁平层和稠密层的模型,用于与convnet进行比较。
function createDenseModel() {
   const model = tf.sequential();
   model.add(tf.layers.flatten({inputShape: [IMAGE_H, IMAGE_W, 1]}));
   model.add(tf.layers.dense({units: 42, activation: 'relu'}));
   model.add(tf.layers.dense({units: 10, activation: 'softmax'}));
   model.summary();
   return model;
 }

上述定义的模型结果如下:

 Layer (type)                 Output shape              Param #  
 =================================================================
 flatten_Flatten1 (Flatten)   [null,784]                0        
 _________________________________________________________________
 dense_Dense1 (Dense)         [null,42]                 32970    
 _________________________________________________________________
 dense_Dense2 (Dense)         [null,10]                 430      
 =================================================================
 Total params: 33400
 Trainable params: 33400
 Non-trainable params: 0
 _________________________________________________________________

使用相同的训练配置,我们从非卷积模型获得如图4.9所示的训练结果。经过10个阶段的训练,最终得到的评价准确率为97.0%。两个百分点的差异似乎很小,但就错误率而言,非卷积模型比convnet差3倍。作为实践练习,尝试通过增加createDenseModel函数中隐藏(第1个)密集层的units参数来增加非卷积模型的大小。您将看到,即使使用更大的尺寸,仅使用“密集”模型也不可能达到与convnet相同的精度。这向您展示了convnet的强大功能:通过参数共享和利用视觉特征的局部性,convnet可以在参数数目等于或少于非卷积神经网络的情况下,在计算机视觉任务中获得更高的精度。

图4.9与图4.8相同,但对于MNIST问题的非卷积模型,它是由代码清单4.3中的createDensModel函数创建的。

4.2.6使用Convnet进行预测

现在我们有一个训练有素的convnet。我们如何使用它来对手写数字的图像进行真正的分类?首先,你需要掌握图像数据。通过多种方式可以将图像数据提供给TensorFlow.js模型。下面我们将列出它们并描述它们何时适用。

从数组类型创建图像张量

在某些情况下,所需的图像数据已存储为JavaScript的数组类型。这就是我们关注的tfjs示例/mnist示例中的情况。详细信息在data.js文件中。给定一个float32数组,表示一个长度的MNIST(比如一个名为imageDataArray的变量),我们可以将其转换为模型所期望的4D张量:

let x = tf.tensor4d(imageDataArray, [1, 28, 28, 1]);

调用中的第二个参数指定要创建的张量的形状。这是必要的,因为float32数组(通常是TypedArray)是一个平面结构,没有关于图像尺寸的信息。第一个维度的大小是1,因为我们正在处理imageDataArray中的单个图像。与前面的例子一样,在训练、评估和推理过程中,无论只有一个图像还是有多个图像,模型总是期望批次维度。如果float32数组包含一批多个图像,也可以将其转换为一个张量,其中第一个维度的大小等于图像的数量:

let x = tf.tensor4d(imageDataArray, [numImages, 28, 28, 1]);

tf.browser.fromPixels:从HTML图像、画布或视频元素获取图像张量

在浏览器中获取图像张量的第二种方法是对包含图像数据的HTML元素使用TensorFlow.js函数tf.browser.fromPixels(),这包括img、canvas和video元素。

例如,假设一个网页包含一个img元素,定义为:

<img id="my-image" src="foo.jpg"></img>

用一行代码来表示图像元素的元素数据:

let x = tf.browser.fromPixels(document.getElementById('my-image')).asType('float32');

结果生成形状[height, width, 3],其中最后一个参数表示的3个通道是RGB颜色的编码。tf.browser.fromPixels()转化成整数32类型张量,asType则是将其转化成浮点类型张量。高度和宽度决定图像元素的 大小。如果它与模型期望的高度和宽度不匹配,则可以更改img元素的height和width属性(当然,如果这不会使UI看起来很糟糕),也可以通过tf.browser.fromPixels()中TensorFlow.js提供的两种图像调整大小方法tf.image.resizeBilinear和tf.image.resizeNearestNeigbor之一来调整张量大小:

x = tf.image.resizeBilinear(x, [newHeight, newWidth]);

tf.image.resizeBilinear和tf.image.resizeNearestNeighbor具有相同的语法,但是它们使用两种不同的算法来调整图像大小。 前者使用双线性插值在新张量中形成像素值,而后者执行最近邻采样,并且通常比双线性插值计算强度低。

请注意,由tf.browser.fromPixels()创建的张量不包含批处理尺寸。 因此,如果要将张量输入TensorFlow.js模型,则必须先对其进行尺寸扩展,例如,

x = x.expandDims();

expandDims()通常采用维度参数。但是在这种情况下,可以省略该参数,因为我们正在扩展第一个维度,这是该参数的默认值。

除img元素外,tf.browser.fromPixels()以相同的方式在画布和视频元素上工作。在画布元素上应用tf.browser.fromPixels()有助于用户在TensorFlow.js模型使用内容之前交互式地更改画布内容的情况。例如,在一个在线手写识别应用程序或一个在线手绘形状识别应用程序。除静态图像外,在视频元素上应用tf.browser.fromPixels()对于从网络摄像头获取逐帧图像数据很有用。这正是Nikhil Thorat和Daniel Smilkov在最初的TensorFlow.js的Pac-Man演示[68],以及posenet演示[69]以及其他许多使用网络摄像头的基于TensorFlow.js的网络应用程序中所做的工作。您可以在以下位置阅读源代码:github.com/tensorflow/…

正如我们在前几章中所看到的那样,应格外小心,以免训练数据与推理数据之间出现偏斜(即不匹配)。在这种情况下,我们的MNIST卷积网络使用归一化到0到1范围内的图像张量进行训练。因此,如果x张量中的数据具有不同的范围(例如0-255),这在基于HTML的图像数据中很常见,应该规范化数据,例如:

x = x.div(255);

数据在手,我们接下来便可以使用model.predict()对数据进行预测了。

代码清单4.4 使用训练好的convnet模型
const testExamples = 100;
const examples = data.getTestData(testExamples);
tf.tidy(() => {
    const output = model.predict(examples.xs);

    const axis = 1;
    const labels = Array.from(examples.labels.argMax(axis).dataSync());
    const predictions = Array.from(output.argMax(axis).dataSync());

    ui.showTestResults(examples, predictions, labels);
});

编写该代码的前提是,用于预测的图像批处理已经在单个张量中可用,即examples.xs。它的形状为[100,28,28,1](包括批处理尺寸),其中第一个尺寸反映了我们要对其进行预测的100张图像这一事实。 model.predict()返回形状为[100,10]的输出2D张量。输出的第一维对应于示例,而第二维对应于十个可能的数字。输出张量的每一行都包含分配给给定图像输入的十个数字的概率值。为了确定预测,我们需要逐个图像找出最大概率值的索引。这是通过以下行完成的:

const axis = 1;
const labels = Array.from(examples.labels.argMax(axis).dataSync());

argMax()函数返回沿给定轴的最大值的索引。在这种情况下,此轴是第二维,即const轴=1。argMax()的返回值是形状为[100,1]的张量。通过调用dataSync(),我们将[100,1]形张量转换为长度为100的Float32Array。然后Array.from()将Float32Array转换为一个普通的JavaScript数组,该数组由100个介于0和9之间的整数组成。此预测数组的含义非常简单:这是模型对100个输入图像进行分类的结果。在MNIST数据集中,目标标签恰好与输出索引完全匹配。因此,我们甚至不需要将数组转换为字符串标签。预测数组由下一行使用,该行调用一个UI函数,该函数将分类结果与测试图像一起呈现(请参见下面的图4.10)。

图4.10 训练后模型进行预测的一些示例,与输入MNIST图像一起显示