两大类索引
使用的存储引擎:MySQL5.7 InnoDB
聚簇索引
* 如果表设置了主键,则主键就是聚簇索引
* 如果表没有主键,则会默认第一个NOT NULL,且唯一(UNIQUE)的列作为聚簇索引
* 以上都没有,则会默认创建一个隐藏的row_id作为聚簇索引InnoDB的聚簇索引的叶子节点存储的是行记录(其实是页结构,一个页包含多行数据),InnoDB必须要有至少一个聚簇索引。由此可见,使用聚簇索引查询会很快,因为可以直接定位到行记录。
普通索引
普通索引也叫二级索引,除聚簇索引外的索引,即非聚簇索引。InnoDB的普通索引叶子节点存储的是主键(聚簇索引)的值,而MyISAM的普通索引存储的是记录指针。
示例
建表
mysql> create table user(
-> id int(10) auto_increment,
-> name varchar(30),
-> age tinyint(4),
-> primary key (id),
-> index idx_age (age)
-> )engine=innodb charset=utf8mb4;id 字段是聚簇索引,age 字段是普通索引(二级索引)
填充数据
insert into user(name,age) values('张三',30);
insert into user(name,age) values('李四',20);
insert into user(name,age) values('王五',40);
insert into user(name,age) values('刘八',10);
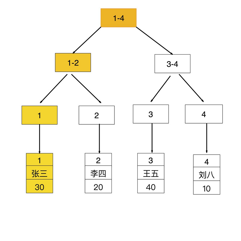
mysql> select * from user;
+----+--------+------+
| id | name | age |
+----+--------+------+
| 1 | 张三 | 30 |
| 2 | 李四 | 20 |
| 3 | 王五 | 40 |
| 4 | 刘八 | 10 |
+----+--------+------+索引存储结构
id 是主键,所以是聚簇索引,其叶子节点存储的是对应行记录的数据

聚簇索引(ClusteredIndex)
age 是普通索引(二级索引),非聚簇索引,其叶子节点存储的是聚簇索引的的值

普通索引(secondaryIndex)
如果查询条件为主键(聚簇索引),则只需扫描一次B+树即可通过聚簇索引定位到要查找的行记录数据。如:select * from user where id = 1;

聚簇索引查找过程
如果查询条件为普通索引(非聚簇索引),需要扫描两次B+树,第一次扫描通过普通索引定位到聚簇索引的值,然后第二次扫描通过聚簇索引的值定位到要查找的行记录数据。
如:select * from user where age = 30;
1. 先通过普通索引 age=30 定位到主键值 id=1
2. 再通过聚集索引 id=1 定位到行记录数据
普通索引查找过程第一步

普通索引查找过程第二步
阅读中如果遇见问题都可以来一起探讨:https://shimo.im/docs/VqQR6tPrpR3C3tjq/
回表查询
先通过普通索引的值定位聚簇索引值,再通过聚簇索引的值定位行记录数据,需要扫描两次索引B+树,它的性能较扫一遍索引树更低。
索引覆盖
只需要在一棵索引树上就能获取SQL所需的所有列数据,无需回表,速度更快。例如:select id,age from user where age = 10;
如何实现覆盖索引
常见的方法是:将被查询的字段,建立到联合索引里去。1、如实现:select id,age from user where age = 10;
explain分析:因为age是普通索引,使用到了age索引,通过一次扫描B+树即可查询到相应的结果,这样就实现了覆盖索引

2、实现:select id,age,name from user where age = 10;explain分析:age是普通索引,但name列不在索引树上,所以通过age索引在查询到id和age的值后,需要进行回表再查询name的值。此时的Extra列的NULL表示进行了回表查询

为了实现索引覆盖,需要建组合索引idx_age_name(age,name)
drop index idx_age on user;
create index idx_age_name on user(`age`,`name`);explain分析:此时字段age和name是组合索引idx_age_name,查询的字段id、age、name的值刚刚都在索引树上,只需扫描一次组合索引B+树即可,这就是实现了索引覆盖,此时的Extra字段为Using index表示使用了索引覆盖。

哪些场景适合使用索引覆盖来优化SQL
全表count查询优化
mysql> create table user(
-> id int(10) auto_increment,
-> name varchar(30),
-> age tinyint(4),
-> primary key (id),
-> )engine=innodb charset=utf8mb4;例如:select count(age) from user;

使用索引覆盖优化:创建age字段索引
create index idx_age on user(age);
列查询回表优化
前文在描述索引覆盖使用的例子就是例如:select id,age,name from user where age = 10;
使用索引覆盖:建组合索引idx_age_name(age,name)即可
分页查询
例如:select id,age,name from user order by age limit 100,2;因为name字段不是索引,所以在分页查询需要进行回表查询,此时Extra为Using filesort文件排序,查询性能低下。

使用索引覆盖:建组合索引idx_age_name(age,name)
