个人博客
Java集合
前言
本文为学习Java相关知识所作笔记,参考以下资料:github.com/Snailclimb/… ,感谢原作者的分享!
接口继承关系和实现
集合类存放于 Java.util 包中,主要有 3 种:set(集)、list(列表包含 Queue)和 map(映射)。
-
Collection:Collection 是集合 List、Set、Queue 的最基本的接口。
-
Iterator:迭代器,可以通过迭代器遍历集合中的数据
-
Map:是映射表的基础接口


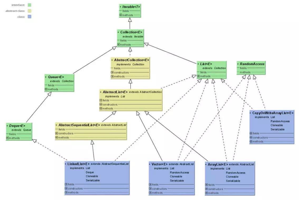
List
Java 的 List 是非常常用的数据类型。List 是有序的 Collection。Java List 一共三个实现类:分别是 ArrayList、Vector 和 LinkedList。

ArrayList(数组)
ArrayList 是最常用的 List 实现类,内部是通过数组实现的,它允许对元素进行快速随机访问。数组的缺点是每个元素之间不能有间隔,当数组大小不满足时需要增加存储能力,就要将已经有数组的数据复制到新的存储空间中。当从 ArrayList 的中间位置插入或者删除元素时,需要对数组进行复制、移动、代价比较高。因此,它适合随机查找和遍历,不适合插入和删除。
Vector(数组实现、线程同步)
Vector 与 ArrayList 一样,也是通过数组实现的,不同的是它支持线程的同步,即某一时刻只有一个线程能够写 Vector,避免多线程同时写而引起的不一致性,但实现同步需要很高的花费,因此,访问它比访问 ArrayList慢。
LinkList(链表)
LinkedList 是用链表结构存储数据的,很适合数据的动态插入和删除,随机访问和遍历速度比较慢。另外,他还提供了 List 接口中没有定义的方法,专门用于操作表头和表尾元素,可以当作堆栈、队列和双向队列使用。
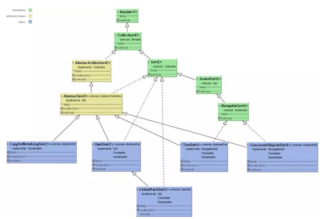
Set
Set 注重独一无二的性质,该体系集合用于存储无序(存入和取出的顺序不一定相同)元素,值不能重复。对象的相等性本质是对象 hashCode 值(java 是依据对象的内存地址计算出的此序号)判断的,如果想要让两个不同的对象视为相等的,就必须覆盖 Object 的 hashCode 方法和 equals 方法。

HashSet(Hash 表)
哈希表里存放的是哈希值。HashSet 存储元素的顺序并不是按照存入时的顺序(和 List 显然不同) 而是按照哈希值来存的,所以取数据也是按照哈希值取得。元素的哈希值是通过元素的hashcode 方法来获取的, HashSet 首先判断两个元素的哈希值,如果哈希值一样,接着会比较equals 方法。如果 equls 结果为 true ,HashSet 就视为同一个元素。如果 equals 为 false 就不是同一个元素。
哈希值相同,equals为false的元素是怎么存储呢,就是在同样的哈希值下顺延(可以认为哈希值相同的元素放在一个哈希桶中)。也就是哈希一样的存一列。如图 1 表示 hashCode 值不相同的情况;图 2 表示 hashCode 值相同,但 equals 不相同的情况。

HashSet 通过 hashCode 值来确定元素在内存中的位置。一个 hashCode 位置上可以存放多个元素。
TreeSet(二叉树)
-
TreeSet()是使用二叉树的原理对新 add()的对象按照指定的顺序排序(升序、降序),每增加一个对象都会进行排序,将对象插入的二叉树指定的位置。
-
Integer 和 String 对象都可以进行默认的 TreeSet 排序,而自定义类的对象是不可以的,自己定义的类必须实现 Comparable 接口,并且覆写相应的 compareTo()函数,才可以正常使用。
-
在覆写 compare()函数时,要返回相应的值才能使 TreeSet 按照一定的规则来排序
-
比较此对象与指定对象的顺序。如果该对象小于、等于或大于指定对象,则分别返回负整数、零或正整数。
LinkHashSet(HashSet+LinkedHashMap)
对于 LinkedHashSet 而言,它继承于 HashSet、又基于 LinkedHashMap 来实现的。LinkedHashSet 底层使用 LinkedHashMap 来保存所有元素,它继承与 HashSet,其所有的方法操作上又与 HashSet 相同,因此 LinkedHashSet 的实现上非常简单,只提供了四个构造方法,并通过传递一个标识参数,调用父类的构造器,底层构造一个 LinkedHashMap 来实现,在相关操作上与父类 HashSet 的操作相同,直接调用父类 HashSet 的方法即可。
Map

HashMap(数组+链表+红黑树)
HashMap 根据键的 hashCode 值存储数据,大多数情况下可以直接定位到它的值,因而具有很快的访问速度,但遍历顺序却是不确定的。 HashMap 最多只允许一条记录的键为 null,允许多条记录的值为 null。HashMap 非线程安全,即任一时刻可以有多个线程同时写 HashMap,可能会导致数据的不一致。如果需要满足线程安全,可以用 Collections 的 synchronizedMap 方法使HashMap 具有线程安全的能力,或者使用 ConcurrentHashMap。我们用下面这张图来介绍HashMap 的结构。
JAVA7 实现

大方向上,HashMap 里面是一个数组,然后数组中每个元素是一个单向链表。上图中,每个绿色的实体是嵌套类 Entry 的实例,Entry 包含四个属性:key, value, hash 值和用于单向链表的 next。
-
capacity:当前数组容量,始终保持 2^n,可以扩容,扩容后数组大小为当前的 2 倍。
-
loadFactor:负载因子,默认为 0.75。
-
threshold:扩容的阈值,等于 capacity * loadFactor
JAVA8 实现
Java8 对 HashMap 进行了一些修改,最大的不同就是利用了红黑树,所以其由 数组+链表+红黑树 组成。
根据 Java7 HashMap 的介绍,我们知道,查找的时候,根据 hash 值我们能够快速定位到数组的具体下标,但是之后的话,需要顺着链表一个个比较下去才能找到我们需要的,时间复杂度取决于链表的长度,为 O(n)。为了降低这部分的开销,在 Java8 中,当链表中的元素超过了 8 个以后,会将链表转换为红黑树,在这些位置进行查找的时候可以降低时间复杂度为 O(logN)

ConcurrentHashMap
Segment 段
ConcurrentHashMap 和 HashMap 思路是差不多的,但是因为它支持并发操作,所以要复杂一些。整个 ConcurrentHashMap 由一个个 Segment 组成,Segment 代表”部分“或”一段“的意思,所以很多地方都会将其描述为分段锁。注意,行文中,我很多地方用了“槽”来代表一个segment。
线程安全(Segment 继承 ReentrantLock 加锁)
简单理解就是,ConcurrentHashMap 是一个 Segment 数组,Segment 通过继承ReentrantLock 来进行加锁,所以每次需要加锁的操作锁住的是一个 segment,这样只要保证每个 Segment 是线程安全的,也就实现了全局的线程安全。

并行度(默认 16)
concurrencyLevel:并行级别、并发数、Segment 数,怎么翻译不重要,理解它。默认是 16,也就是说 ConcurrentHashMap 有 16 个 Segments,所以理论上,这个时候,最多可以同时支持 16 个线程并发写,只要它们的操作分别分布在不同的 Segment 上。这个值可以在初始化的时候设置为其他值,但是一旦初始化以后,它是不可以扩容的。再具体到每个 Segment 内部,其实每个 Segment 很像之前介绍的 HashMap,不过它要保证线程安全,所以处理起来要麻烦些。
Java8 实现 (引入了红黑树)
Java8 对 ConcurrentHashMap 进行了比较大的改动,Java8 也引入了红黑树

HashTable(线程安全)
Hashtable 是遗留类,很多映射的常用功能与 HashMap 类似,不同的是它承自 Dictionary 类,并且是线程安全的,任一时间只有一个线程能写 Hashtable,并发性不如 ConcurrentHashMap,因为 ConcurrentHashMap 引入了分段锁。Hashtable 不建议在新代码中使用,不需要线程安全 的场合可以用 HashMap 替换,需要线程安全的场合可以用ConcurrentHashMap 替换。
TreeMap(可排序)
TreeMap 实现 SortedMap 接口,能够把它保存的记录根据键排序,默认是按键值的升序排序,也可以指定排序的比较器,当用 Iterator 遍历 TreeMap 时,得到的记录是排过序的。
如果使用排序的映射,建议使用 TreeMap。
在使用 TreeMap 时,key 必须实现 Comparable 接口或者在构造 TreeMap 传入自定义的Comparator,否则会在运行时抛出 java.lang.ClassCastException 类型的异常
LinkHashMap(记录插入顺序)
LinkedHashMap 是 HashMap 的一个子类,保存了记录的插入顺序,在用 Iterator 遍历LinkedHashMap 时,先得到的记录肯定是先插入的,也可以在构造时带参数,按照访问次序排序。