angular与单元测试(TDD)(一)

421 阅读2分钟

本篇记录的是我在学习angular的单元测试前了解的一些关键字含义

软件测试分类

1、单元测试

单元测试又称模块测试,针对软件设计中的最小单位——程序模块,进行正确性检查的测试工作。 好处:

  • 改进实现的设计:开始编写一个功能而不思考设计是开发人员非常常见的错误。使用单元测试将强制思考并重新考虑设计,如果使用TDD,则影响会更大。
  • 允许重构:既然你已经有测试确保你所有的东西都能按预期工作,你可以很容易地添加对代码的修改,确保你没有添加任何错误。
  • 添加新功能而不会破坏任何内容:当添加新功能时,可以运行测试以确保不会破坏应用程序的任何其他部分。
  • 很好的文档。
  • 开发人员对他们的工作更有信心

2、软件测试按是否运行划分

  • 静态测试:指不实际运行被测软件,而只是静态地检查程序代码、界面或文档中可能存在的错误过程
  • 动态测试:指实际运行被测程序,输入相应的测试数据,检查实际输出结果和预期结果是否相符的过程。

3、软件测试按是否查看源代码划分

  • 黑盒测试:指把被测的软件看做一个黑盒子,不关心盒子里面的结构是什么样子,只关心软件的输入数据和输出数据。
  • 白盒测试:指把盒子打开,去研究里面的源代码和程序结构。

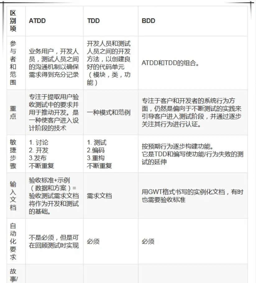
4、TDD

Test-driven development (测试驱动开发)

  • TDD的原理:在开发功能代码前,先编写单元测试用例代码,测试代码确定需要编写什么产品代码。
  • TDD的基本思路:通过测试来推动整个开发的进行,但测试驱动开发并不只是单纯的测试工作,而是把需求分析,设计,质量控制量化的过程。TDD首先考虑使用需求(对象、功能、过程、接口等),主要是编写测试用例框架对功能的过程和接口进行设计,而测试框架可以持续进行验证。