ArcGIS教程 - 5 地图可视化

1,510 阅读30分钟

实例数据:https://pan.baidu.com/s/17Kx42473e97RBrYTHF8n2A 密码:u6wd

第5章 地图可视化

地图可视化是有效传输与表达地理信息,挖掘空间数据之间的内在联系,揭示了地理现象内在规律的重要手段。地图作为一种信息载体,是地理信息的一种图形表达方式,以符号、文字、图形等形式表示空间数据的位置、形态、分布和动态变化的信息,表达其在空间、几何和时间上的关系。本章主要介绍空间数据符号化、地图注记、图表、报表、时态数据的实现和操作方法。

5.1地图符号化

地图符号由形状不同、大小不一、色彩有别的图形和文字组成,是地图语言的解释部分。图形语言更加形象直观、一目了然,不仅能够表示地理现象的空间位置、分布特点以及数量和质量特征,而且具有相互联系和共同表达地理环境各要素总体特征的功能;文字语言可以补充图形语言解释不全面或者不清晰的缺陷。

5.1.1地图符号

地图符号以图形方式对地图中的地理要素、标注和注记进行描述、分类或排列,以找出并显示定性关系和定量关系的过程。

根据符号绘制的几何类型不同,可将其分为四类:标记符号、线符号、填充符号和文本符号。

5.1.1.1标记符号

标记符号用于绘制点要素和点图形。它们可与其他符号配合使用以整饰线符号,或创建填充模式和文本背景。

标记符号分为以下四类:


(1)简单标记符号:由一组具有可选轮廓的快速绘制基本符号模式组成的标记符号。

(2)字符标记符号:通过任何文本中的字形或系统字体文件夹中的显示字体创建而成的标记符号。

(3)箭头标记符号:具有可调尺寸和图形属性的简单三角形符号。若要获得较复杂的箭头标记,可使用 ESRI 箭头字体中的任一符号创建字符标记符号。

(4)图片标记符号:由单个 PNG (*.png)、JPEG (*.jpg,*.jpeg)、GIF (*.gif)、Windows 位图 (.bmp) 或 Windows 增强型图元文件 (.emf) 图形组成的标记符号。Windows 增强型图元文件与栅格格式的 Windows 位图不同,属于矢量格式,因此,其清晰度更高且缩放功能更强。

5.1.1.2线符号

线符号用于绘制线状数据,例如交通网、供水系统、边界、分区及其他连接网络。线还用于绘制其他要素(例如面、点和标注)的轮廓。作为图形,线可用作边框、箭头和其他注记的牵引线以及手绘图。可将任意数量拥有任意线符号类型的符号图层合并到单个线符号中。

线符号可以分为以下五类:


(1)简单线符号:简单、快速绘制的实线或带有预定义式样且宽度为一个像素的线。

(2)制图线符号:通过属性来控制重复虚线式样、线段间连接点和线端头的线符号。可偏移几何来绘制这些符号,并且它们可以包括线整饰,例如沿线和/或在线端点处添加标记符号。

(3)混列线符号:由重复的线符号片段组成的线符号。默认情况下为垂直于几何绘制的混列线,但也可以按其他角度绘制。

(4)标记线符号:由沿着几何绘制的重复标记模式组成的线符号。

(5)图片 - PNG (*.png)、GIF (*.gif)、JPEG (*.jpg,*.jpeg)、Windows 位图 (.bmp) 或 Windows 增强型图元文件 (.emf) 图形在线长度方向的连续平铺。图片线状符号会大幅增加绘制和导出时间,生成的结果也通常不够美观。建议使用其他任意一种线符号类型来代替。

5.1.1.3填充符号

填充符号可用于绘制面要素,例如国家/地区、省、土地利用区域、栖息地、宗地和轮廓线。填充可通过单色、两种或多种颜色之间平滑的渐变过渡效果或者线、标记或图片的模式进行绘制。填充还可用于绘制图形形状和背景、数据框、地图元素、图形和文本。可将多个任意填充类型的图层合并到单个填充符号中。例如,标记填充图层可在单色填充图层上方进行绘制,从而创建不透明符号。

填充符号可以分为以下五类:


(1)简单填充符号:可选轮廓的快速绘制单色填充。

(2)渐变填充符号:对线性、矩形、圆形或者缓冲区色带进行连续填充。

(3)线填充符号:以可变角度和间隔距离排列的等间距平行影线的模式。

(4)标记填充符号:重复标记符号的随机或等间距模式。

(5)图片填充符号:PNG (*.png)、JPEG (*.jpg, *.jpeg)、GIF (*.gif)、Windows 位图 (.bmp) 或 Windows 增强型图元文件 (.emf) 图形的连续平铺。

5.1.1.4文本符号

文本符号用于绘制地图上的标注、注记、标题、动态文本、描述、注释、图例、比例尺、经纬网标注、表以及其他文本信息和表格信息。文本符号与其他类型的常用符号(标记、线和填充符号)的关键区别在于,文本符号只能具有一个图层。


5.1.2样式管理器

样式是一种容器,用于对地图上出现的可重复使用的事物进行存放;可通过样式来存储、组织和共享符号及其他地图组成部分。通过确保一致性,符号可提高相关地图产品或组织的标准化程度。

样式管理器对话框可用于对样式及其内容(符号和地图元素)进行组织。要修改样式的内容,请打开样式管理器对话框,然后单击要处理的样式。高亮显示此样式文件中的某一样式类,然后右键单击以访问各种用于修改内容的命令。



5.1.3符号创建

创建新的符号有两种方法:符号选择器和样式管理器。

5.1.3.1符号选择器创建符号

将符号应用于要素或图形时,首先在【符号选择器】对话框中选择这些符号。然后修改这些符号的任何属性。可以在【符号选择器】对话框中直接更改颜色、大小等基本属性。


可以在【符号属性编辑器】对话框中访问更多高级属性,单击【编辑符号】按钮即可打开此对话框进行高级设置。


5.1.3.2样式管理器创建符号

虽然创建地图时按需要创建符号较为方便,但是在开始操作前构建一个包含各符号的完整样式将获得更高效率。如果要构建一组符号以实现地图规范中所定义的特定特征,此方式尤其适用。这种情况下可在【样式管理器】对话框中将符号直接构建为样式。


5.1.4符号化

ArcGIS中设置符号实在【符号系统】中进行设置的。在需要设置符号的图层上右键单击选择【属性】,弹出【属性对话框】,选择其中的【符号系统】即可进行设置。


ArcGIS中的符号可以分为以下几类:

(1) 要素符号:单一符号

(2) 类别符号(定性符号化):唯一值,唯一值(多个字段),与样式中的符号匹配

(3) 数量符号(定量符号化):分级色彩,分级符号,比例符号,点密度人口

(4) 图表统计符号:饼图,柱状图,堆叠图

(5) 多个属性符号(组合符号化):按类别确定数量


5.4.1.1单一符号化

要素符号下只有单一符号化。单一符号采用大小统一、形状统一、颜色统一的符号来表达同一要素的所有要素,而不管要素本身在质量、数量和大小等方面的差异。默认情况下,ArcGIS在加载新数据时,要素符号就是单一符号化。

打开“\ch5\地图符号化\Ex01.mxd”文档,文档中加载了“市.shp”。

在“市.shp”图层上右键单击,选择【属性】,打开【图层属性】对话框,切换到【符号系统】选项卡。在【显示】列表框中单击【要素】,选择【单一符号】,单击 【符号】色块,打开【符号选择器】,选择合适的颜色,单击【确定】,完成单一符号化设置。


5.1.4.2定性符号化

定性符号化是对值为字符型、数值型的属性进行分类,值相同的要素应用相同的符号,值不同的要素应用不同的符号。定性化符号即ArcGIS【符号系统】中的【类别符号】。

定性化符号包含三种:

(1) 唯一值:根据属性值给每一个唯一值赋予不同的符号。


(2)唯一值,多个字段:使用多个字段的唯一值组合形式表达要素的符号,例如使用名称和GDP两个字段的唯一值组合表示城市的类型。


(3) 与样式中的符号匹配:将图层中字段值与引用样式中同名字段匹配,匹配成功后用该符号来符号化相应的类别。


5.1.4.3定量符号化

定量符号化是针对属性值为数值的字段,尤其是连续的属性值进行分类。定量符号即ArcGIS【符号系统】中的【数量符号】。

1定量化符号分类

定量符号包括以下4种:

(1)分级色彩:将要素属性值按照一定的分类方法分成若干类,然后利用不同的颜色区分表示不同的类,尤其适合面要素的符号化。


(2)分级符号:将要素属性值按照一定的分类方法分成若干类别,然后利用不同的符号表示不同的类别。


(3)比例符号:不进行分类,而是根据属性值调整每个元素符号的大小来描绘属性,也就是按照一定的比例关系确定与要素属性值对应的符号的大小,属性值与符号大小一一对应。


(4)点密度:利用一定大小的点状符号表示一定数量的要素或者表示一定范围内的密度数值,数值大的区域点符号多,数值小的区域点符号少。


2数值型数据分类

当应用定量符号化制图时,需要将连续的范围划分为若干分组,每个分组拥有自己不同的颜色或符号大小。不同的分组方法适合于不同类型的数据,方法选择会影响到地图的外观及其描述信息。

数据分组方法的选择只在【数量】符号下的“分级色彩“和”分级符号”下存在,通过点击【分类】按钮,打开【分类】对话框,通过下拉【方法】选择分类方法。


以下是常用的几种方法:

(1)自然间断点分级法

自然间断点分级法(Natural Breaks):在数据分组之间发生的自然间隔位置设置分类间断。每个分类间距可以拥有自己的宽度,类中的要素数量也不相同。此方法对于不均衡分布的数据效果较好。例如下图中显示的2003年各市人口统计情况。这种方法适用于任何数据集,使其成为ArcMap分类的默认方法。

(2)相等间隔

相等间隔(Equal Interval):将数值划分到具有相同大小数量的分类中,对于比率数据(收入或降水量)非常有用。此方法可以给出一种均匀增大的感觉,但是很难预料每个分类中有多少数据将结束。

(3)定义间隔

定义间距(Defined Interval):与相等间隔类似,不同之处在于由用户指定分类的间距大小、分类数量和分类范围。此方法将创建分类中容易解释的整数值,适用于比较百分比、美元、温度或者预期指定间断数值时,是理想的分类方法。

(4)分位数

分位数(Quantile):在每个分类中放入相同数量的要素要素,创建一种均匀表达全部类别的协调地图。此方法缺点是在相同类别中的某些要素可能具有完全不同的数值,不同类别中的某些要素也可能具有相似的数值。分位数最适合于线性分布的数据。

(5)几何间隔

几何间隔(Geometric Interval):将每个类别乘以一个常量系数,形成下一个更高类别的几何系列,非常适合于连续性数据,每种类别范围提供相同的数值数量范围。

(6)标准差

标准差(Standard Deviation):基于字段的统计信息分摊数值。用户选择类别间断作为标准差的数量,数值范围决定所需类别的数量。此方法擅长突出显示有代表性的典型数值及明显格格不入的数据。

(7)手动

如果前面的分类方法不能达到预期的效果,则可以采取手动输入区间间断值的方法手动设置分类。


5.1.4.4图表符号化

图表是专题地图中经常使用的一种符号,用于表达制图要素的多项属性。图表符号化即ArcGIS【符号系统】中的【图表】符号。

常用的统计图表以下几种:

(1)饼图:用于表示制图要素的整体属性于组成部分之间的比例关系。


(2)条状图/柱状图:用于表示制图要素的多项可比较属性或者表示变化趋势。


(3)堆叠图:可显示不同类别的数量。


5.1.4.5组合符号化

实际的应用过程中,每幅地图都会包含若干个属性,例如市行政区划图中既含有每年GDP值,也含有人口统计值等多个属性。单个符号设置是不够的,需要多个符号表达多种属性信息。这时可以利用多个属性的组合符号化表示。下图用2003年的GDP值和人口统计值表达的地图符号化结果。



5.2地图注记

地图除了用符号表达地理要素的信息外,还需要利用文本等辅助表现地理信息。

地图注记以文字的形式改善地图的可视化效果。ArcGIS提供了多种不同的文本类型:标注、注记、图形文本等。


5.2.1标注

标注是一种自动生成的文本,文本基于要素属性,具有简单快捷的特性,只能为要素添加文本。标注是不可选的,用户也不能编辑单个标注属性,可将标注转换为注记来编辑其中的文本属性。

标注添加流程为:首先选择要添加标注的对象,然后为该对象选择需要标注的文本字符串、文本符号、放置属性等,最后为该标注设置相应的标注优先级、标注权重、要素权重等。

5.2.1.1标注工具条

【标注】工具条能够为ArcMap添加标注。


标注在ArcMap下有两种标注引擎:标准标注引擎和Maplex标注引擎。默认为“标准标注引擎”,切换成“Maplex”标注引擎可以通过点击【标注】下拉菜单中的【使用Maplex标注引擎】。


5.2.1.2标注管理器

【标注管理器】可以查看和修改地图中的所有标注属性。单击【标注】工具条上的【标注管理器】按钮就可以打开【标注管理器】窗口。在“标准标注引擎”和“Maplex标注引擎”下的界面,左侧为标准标注引擎下的标注管理器,右侧为在Maplex标注引擎下的标注管理。


标注管理器可以设置的参数为:

(1)文本字符串:设置哪个字段用于标注显示,既可以是单个字段,也可是复合字段。单个字段直接在下拉列表中选择即可,复合字段需要点击【表达式】按钮,打开【标注表达式】对话框进行设置。

(2)文本符号:标注文本的字体和字号大小,点击【符号】可以设置文本符号的类型。

(3)放置属性:此属性在标准标注和Maplex标注下不同。主要设置标注的放置位置和冲突时的解决方法。在Maplex标注引擎下此属性设置选项较多,可以设置放置的复杂属性。

5.2.1.3标注选项卡

打开“\ch5\地图注记\Ex02.mxd”文档,文档中加载了“市.shp”。

在【图层属性】对话框中,选择【标注】选项卡中,选中【标注此图层中的要素】复选框。单击【方法】下拉列表,选中“以相同方式为所有要素添加标注”。


单击文本字符串后面的【表达式】,打开【标注表达式】对话框,设置【表达式】区域中为“[NAME] & vbCrLf & [PYNAME]”。



5.2.2注记

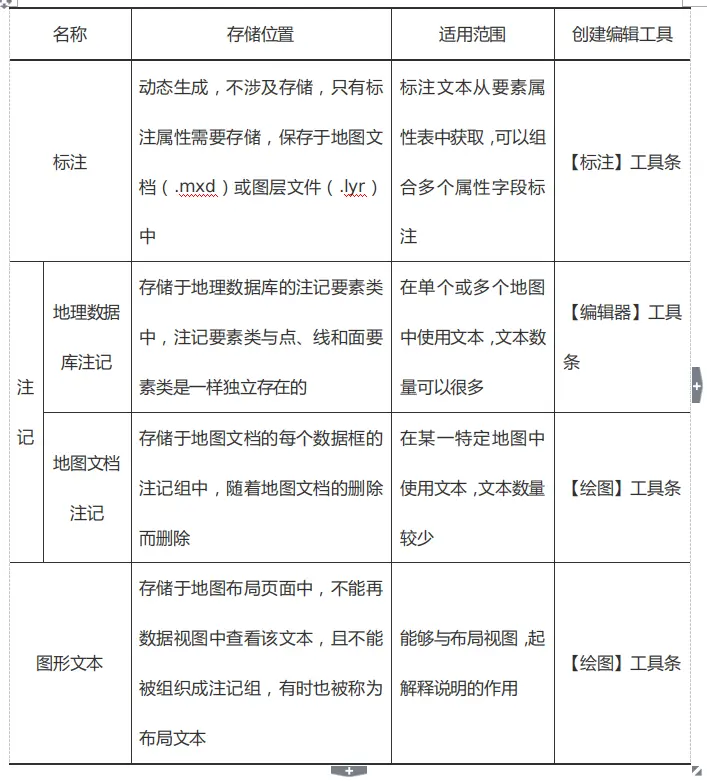
注记用来描述特定要素或者向地图中添加常规的信息(诸如图名、日期等)。与使用标注一样,可以使用注记为地图要素添加描述性文本,或手动在某个区域添加文本。与标注不同的是,每条注记都存储自身的位置、文本字符串、显示属性,因此注记可以逐条设置。可以将标注转换为注记。注记根据存储位置的不同可以分为数据库注记和地图文档注记。

5.2.2.1标注转注记

在需要转换的图层上右键单击,选择【将标注转换为注记】。


出现【将标注转换为注记】对话框,设置注记存储的相关设置即可。


5.2.2.2数据库注记

利用新建注记要素类的方式创建数据库注记。


5.2.2.3地图文档注记

利用【绘图】工具条就可以创建地图文档注记。


利用【绘图】工具条上的【文本】按钮就可以创建注记。

5.3图表

图表是空间数据可视化和发掘的有效手段之一,借助图表可以直观易懂的呈现地图要素的相关信息以及它们之间的关系。通过图表可以显示地图中要素的附加信息。图表与地图是相辅相成的,图表简单、直观的传达了通常以数字形式汇总或从表格中发掘的信息。

典型的图表是在笛卡尔坐标网格上绘制的,其刻度显示在相互垂直的X轴和Y轴上。自变量在水平轴(X 轴)上表示,因变量在垂直轴(Y 轴)上表示,两个互相垂直的轴在原点相交,并且以数据值表示的数量单位进行校准。图表上显示的每个数据点都由数据源中两个(或多个)字段值的交点来定义。

数据点在图表中并不一定显示为一个点(或圆点)。根据图表类型的不同,一个数据点可以由一个圆点、一条线、一个矩形或其他一些图形表示。使用某些类型的图表时,数据值可以表示为圆的一个区域或一部分。

5.3.1图表类型


5.3.2图表创建和管理

1图表创建

(1)在ArcMap中打开“ch5\图表\Ex03.mxd”,文档中添加了“市.shp”图层。

(2)ArcMap主菜单中单击【视图】---【图表】----【创建图表】,打开【创建图表向导】对话框。


(3)单击【图表类型】下拉列表,选择图表类型。

(4)单击【图层/表】下拉列表,选择要创建图表的图层或表。

(5)单击【值字段】下拉列表,选择绘制图表的数据字段。

(6)单击【X字段(可选)】下拉列表,选择数据源字段,数据的排列顺序将按照这个字段排列,排列顺序可以选择“值”、“升序”、“降序”三种类型。

(7)单击【X标注字段】下拉列表,选择标注于水平轴上的字段。

(8)垂直轴和水平轴可以设置在不同的位置上。

(9)【添加到图例】默认选择,如不需要可取消选择;【显示标记】可以在每个数据上添加实际值。

(10)【颜色】、【条块样式】、【多条快类型】、【条块大小】可根据需要调整。

(11)单击【下一步】,设置图表的常规属性。

(12)【在图中显示所有要素/记录】默认选择,可根据需要选择【高亮显示当前选择的要素/记录】、【仅在图中显示所选的要素/记录】。

(13)添加图表的标题、页脚等信息。

(14)【以3D视图形式显示图表】,将以拉伸的近似3D的效果显示图表。

(15)【图例】复选框选择使用图例与否。

(16)在【轴属性】中左、右、下、顶部四个位置,可分别设置坐标轴属性。


2图表展示

在“Ex03.mxd”,单击【视图】----【图表】----【管理图表】

利用“市.shp”图层中的“Name”和“GDP2003”字段创建的各种图表如下所示。

(1)条形图

垂直或水平条形图用柱状显示离散数据,能够表明数据的趋。优点是直观性强,如果添加多个序列还可以比较多个不同字段的趋势。如图5.38所示。


(2)条块最小值和最大值

条块最5小值和最大值用于显示与地理数据相关的最小值和最大值。


(3)直方图

直方图用于在有序的列中显示连续数据,非常适合用于较大的数据点集。其实质是频率分布图,原理是将数据值归到各个条柱或组距中,列高度表示落在每个条柱中的项目数量。


(4)折线图

折线图由一条或多条带有连续属性值的线连接而成,很容易确定数据范围、最小值和最大值、间距、聚类和异常值。


(5)面积图

面积图在连续属性值之间绘制一条直线,并填充该直线和轴之间的区域。与折线图一样,面积图也显示值的趋势,但阴影更能强调数量的差异。


(6)散点图

散点图使用数据值作为XY坐标绘制点,可以显示值之间的关系和变化趋势,存在大量数据点时,散点图的作用尤为明显。


(7)箱形图

箱形图是显示多个值的统计分布规律的有效方式。箱形图时由最中间的水平线、一个方框、外延出来的两条水平线和最外端的离散点(异常点)组成,其中最中间的水平线表示当前变量的中位数,方框的两端分别表示上四分位数(75%分位数)和下四分位数(25%分位数),二者之间的距离即为四分位数间距,整个方框包括了中间50%的数据域分布范围,方框外的上下两条水平线分别表示出去异常值意外的最大值和最小值。异常值是指域四分位数值的距离超过四分位间距与某个系数(默认1.5)乘积的数值,超过1.5倍小于3倍为轻度异常值,超过3倍为极端异常值。


(8)气泡图

气泡图允许以二维方式绘制三个变量。它是散点图的一种变化形式,其中气泡大小表示特定数据值的大小。


(9)饼图

饼图由一个被分割成多个扇区的“圆饼”组成,显示了整体与部分之间的关系,适合于显示比例和比率。


3图表管理

(1)添加图表系列

图表中还可以添加多个系列显示不同的属性,例如图5.38条形图中只显示了GDP2003的值,可以添加GDP2004序列显示2年的GDP值。

在【创建图表向导】下方的【添加】按钮单击,选择【新建系列】,添加GDP2004序列即可。每个城市左侧显示的GDP2003,右侧显示的GDP2004。



(2)添加函数

添加函数可以增强图表视觉效果和分析效果。图表函数对数据系列中的值应用特定的数学运算或统计运算,以函数的形式反映描述性或统计性信息趋势。

在【创建图表向导】在【创建图表向导】下方的【添加】按钮单击,选择【新建函数】,打开【新建函数】,在“函数类型”中选择合适的函数类型,“数据源”中选择要创建函数的图表。



3图表属性修改

要更改图表的常规属性,右键单击图表,选择【属性】。若是更改高级属性,右键单击选择【高级属性】。也可以在图表管理器中右键单击要更改的图表,然后选择相应的选项。

(1)更改属性界面。


(2)更改高级属性界面。


5.3.3图表保存输出

1保存图表

(1)右键单击图表,弹出菜单选择【保存】,打开【另存为】对话框。

(2)设置要保存图表的位置,“文件名”中设置保存图表的名称,默认后缀名.grf。


2图表导出

(1)右键单击图表,弹出菜单选择【保存】,打开【汇出】对话框。

(2)在【汇出】对话框中设置要导出的格式、导出位置以及相关设置。


图表可以导出为图像格式和矢量格式,还可以将其导出为多种标准格式。

支持的图像格式有:Windows位图(*.bmp)、画笔(*.pcx)、GIF(*.gif)、便携式网络图形(*.png)、JPEG(*.jpg)等。

支持的矢量格式有:可缩放矢量图形(*.svg)、封装的PostScript(*.eps)、Adobe文档格式(*.pdf)、Windows常规元文件(*.wmf)、增强型元文件(*.emf)。

支持的数据格式有:文本(*.txt)、标记性语言XML、网页HTML、Microsoft Excel(*.xls)。

5.4报表

报表呈现分析背后的事实和数字,对于所创建的地图是不可或缺的辅助工具。ArcMap内置了用于创建、修改和查看报表的【报表向导】、【报表设计器】和【报表查看器】工具。


5.4.1创建报表

(1)启动ArcMap,打开“ch5\报表\Ex04.mxd”文档。

(2)ArcMap主菜单【视图】-----【报表】----【创建报表】,打开【报表向导】对话框。

(3)在【报表向导】中,【图层/表】图层选择要创建报表的图层,【报表字段】选择需要创建报表所需字段,字段从【可用字段】中添加到【报表字段】。


(4)单击“下一步”。


(5)单击“下一步”。在排序字段中选择“NAME”字段,按照升序排列。


(6)单击“下一步”。


(7)单击“下一步”。选择报表样式。


(8)单击“下一步”。输入报表标题。单击“完成”。


(9)制作完成后的报表。


(10)在【报表设计器】中,点击【保存】保存报表至“ch5\data\result”中,保存名称“山东省17地市历年GDP统计.rlf”。

5.4.2报表输出

报表可以输出为多种类型,可以将报表输出为:Adobe格式(*.pdf)、HTML格式(*.htm)、TIFF格式(*.tif)、Microsoft Excel格式(*.xls)、富文本格式(*.rtf)、纯文本格式(*.txt)。

具体操作过程为:

(1)单击【报表查看器】中的【导出报表至文件】按钮。

(2)选择保存文件格式和文件保存位置。

(3)输入报表名称,保存报表。

5.5时态数据

空间数据的三个基本特征为:空间数据、属性数据和时间数据。时态数据就是按照时间顺序展示地理数据随着时间变化趋势的数据。当描述的对象随着时间变化或者历史数据需要保存的时候,时态数据就显得十分重要。

时态数据是表示某个时间点的状态的数据。通过收集时态数据可分析天气模式和其他环境变量、监视交通状况、研究人口统计趋势等等。

下图左侧示例在ArcMap中显示了 1700 年到 1992 年间世界范围内的耕地百分比(以格网单元计)变化中 1992 年的情况。当随着时间对这些变化进行显示时,可发现某些地区的农田百分比会随着时间的推移而增加。中间示例在 ArcGlobe 中显示了从 1997 年 4 月 18 日开始海水表面温度的变化。数据涵盖的时间段为 1997–1998,是一个厄尔尼诺年。当随着时间对这些变化进行显示时,可发现海水表面温度在每个连续的月份都会产生变化。右侧示例在 ArcMap 中显示了 1994 年怀俄明州的某个生产基地的石油和天然气生产情况。当随着时间对这些变化进行显示时,地图上的饼图显示了每个生产井的石油与天然气生产率的变化(红色部分表示天然气的桶数(折合成等量的石油),绿色部分表示石油的桶数)。该图显示了整个生产基地随时间变化的生产情况:天然气(以红色表示)、石油(以绿色表示)以及水(以蓝色表示)。


5.5.1时态数据存储

时间信息可存储为属性(要素类、镶嵌数据集、栅格目录、表等),也可存储在内部(如NetCDF数据或追踪图层)。数据的时间值可用固定或不固定的时间间隔内的某个采样点来表示。时间值存储于单独的属性字段内。时间值还能代表一段持续的时间。

对于要素图层,可用下述两种方式随时间推移显示要素:

(1)每个要素的形状和位置保持不变,但属性值可随时间推移而发生变化。例如在一定时间内,行政区划内的面积没有发生变化,但是经济总量和人口总量发生了变化。


(2)每个要素的形状或位置随时间的推移而发生变化。例如随着时间的推移,海面上经过的船只位置会发生变化;一定时间范围内,城市建设用地的面积发生了变化。

对于栅格目录来说,可以存储表示随着时间推移而发生变化的栅格。例如,某一地区土地利用类型随着时间的变化而变化的栅格,需要在栅格目录中包含一个时间字段存储栅格的有效时间。


如果同一个静态要素对应于多个时间戳,则可使用一对多连接,也就是将空间信息存储在基表中,而将重复x信息存储在单独的表中。


5.5.2时态数据应用

时态数据的显示有两种:一是利用【时间滑块】工具,二是利用【追踪分析】扩展模块。

时间滑块可以控制和管理时态数据的显示。只有当图层启用时间属性后,该工具才可用。在【工具】工具条上单击【时间滑块】按钮即可打开【时间滑块】工具条。


时间滑块工具条功能


5.5.3时态数据实例

(1)打开“ch5\时态数据 \Ex05.mxd”文档,文档中加载了“市.shp”图层,打开其属性表。属性表里记载了各地市历年的GDP和人口统计数据,此表格中并没有时间数据,需要进行相应的转换和设置添加时间信息。


(2)字段转置。首先需要把属性表转换。在属性表里,使每条记录只含有一个城市一年的GDP和人口统计数据。

在ArcToolbox中选择【Data Management】-----【字段】----【转置字段】,打开【转置字段】对话框。

(3)在打开的【转置字段】对话框中,作如下设置。


①输入表:“市.shp”;

②要转置的字段:“GDP2003”、“GDP2004”…….“GDP2011”,并且把右侧的值更改为:“2003”、“2004”……“2011”;

③输出表:“ch5\时态数据\Result\市GDP.dbf”

④转置的字段:“年份”,要创建的字段的名称,该字段用于存储被选择进行转置的字段的字段名值,该字存储的是“GDP2003”、“GDP2004”……“GDP2011”字段的名字,即修改后的2003、2004……2011;

⑤值字段:“GDP”,要创建的值字段的名称,该字段用于存储来自输入表的值,用于记录“GDP2003”、“GDP2004”……“GDP2011”下的记录的值;

⑥属性字段:“Shape”、“NAME”和“PYNAME”,这是可选项,来自输入表的要被包含在输出表中的属性字段。“Shape”字段选择之后会输出要素类图层,不选择只输出数据表。

(4)转换完成后结果。


(5)通过观察发现在属性表中没有时间字段,需要添加时间字段。

在ArcToolbox中选择【Data Management】-----【字段】----【转换时间字段】,打开【转换时间字段】对话框。

(6)在打开的【转换时间字段】对话框中,作如下设置。


①输入表:“市GDP.dbf”;

②输入时间字段:“年份”,输入时间格式:“yyyy”;

③输出时间字段:“Year”,输出时间类型:“DATE”。

(7)添加时间字段后结果。


(8)打开“市GDP.shp”图层属性表,在“GDP”字段上单击右键,查看“GDP”为字符型数据,需要的是数值型的GDP统计值。在属性表中【表选项】下拉菜单中选择【添加字段】。在【添加字段】对话框中,输入名称:“GDP统计”,类型:“双精度”。


(9)在“GDP统计”字段上右键单击,选择【字段计算器】。在打开的【字段计算器】中设置:GDP统计=“GDP”。


(10)在“GDP统计”图层上右键单击,选择【属性】,打开【图层属性对话框】,选择【符号系统】选项卡,显示:选择“数量”----“分级色彩”,字段:“GDP统计”,分类:自然间断点分级法,10级。


(11)启用时间字段。

在“市GDP.shp”图层上右键单击,弹出菜单选择【属性】,打开【图层属性】对话框。选择【时间】选项卡,勾选“在此图层中启用时间”,时间字段:“Year”,字段步长间隔:“1年”,其它保持默认。完成后,【标准】工具条【时间滑块】处于可用状态。


(12)启用工具条上【时间滑块】工具,单击工具条上的【播放】按钮可以动态的显示从2003年到2011年各地市的GDP变化情况。


(13)点击【时间滑块】工具上的【导出至视频】按钮,打开【导出动画】对话框。设置导出位置:“ch5\时态数据\Result\”,名称:“动画.avi”。导出的动画可以用视频播放器播放。