ArcGIS教程 - 4 GIS数据

2,369 阅读29分钟

实例数据:https://pan.baidu.com/s/1vHK31QQKwpLi8BBq7hcxcw 密码:oamf

第4章 GIS数据

地理数据是记录现实世界的各种信息,又被称作空间数据(Spatial Data)。GIS地理处理需要的是存储为不同类型的地图数据及相关信息。为了能够应用于GIS,人们开发了多种不同的数据格式,归纳起来可以分为两类:矢量数据(Vector)和栅格数据(Raster)。这两种模型中关键是采用x、y坐标(有时包含z坐标高程值)来表示空间中点、线或面的信息。x、y、z坐标称为空间数据,所表达的信息则叫做属性信息。

4.1矢量数据与栅格数据

4.1.1矢量数据

矢量数据是采用一系列x-y坐标位置来存储信息的。矢量数据最大的特点是定位明显,属性隐含。


矢量数据可以分为三种:点(point)、线(polyline)、面/多边形(polygon),统称为要素(Feature)。点是x、y坐标对,表示的是没有维度的对象(井或采样点);线是定义形状的坐标对集合,表示一维维度的对象(道路或管线);面/多边形是定义封闭区域边界的坐标对集合,表示二位维度的对象(农田或地块)。

GIS中通常通常把要素分组到称为要素类(Feature Class)的数据集。一个要素类只能存储一种集合形状,可以包括点、线或面/多边形要素,但是绝不能包含这几种要素的组合。例如道路和河流是不同的要素类型,应当存储在单独的不同的要素类中。下图表示同一个区域的四个数据集:(1)以点形式存在的检修孔盖,(2)下水道管线,(3) 宗地面和 (4) 街道名注记。


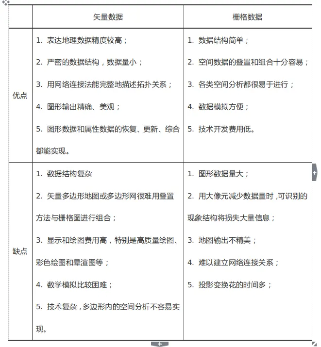
矢量数据的优点:

①能够存储高精度单一要素;②属性信息的添加大大增加了矢量数据的可利用性;③由于能获得高度准确和详细的要素,矢量数据非常适合地图制作。

一般来讲,要描述相同的信息,矢量数据大约只需要栅格数据十分之一的存储空间。因此矢量数据非常适合像确定周长面积、探究要素的邻接特征以及网络流量进行建模等操作。

矢量数据也有一些先天的缺陷。在存储连续变化的表面(高程或降水量)时,矢量数据就显得力不从心。多年来一直在用等高线表示地表,但是很难从等高线中直接提取坡度、坡向和流向等信息。还有就是某些分析过程中采用矢量数据时会花费大量时间,不利于计算。

4.2.2栅格数据

栅格数据是存储地理信息的另一种方法。其坐标值x、y是通过行与列的形式表示的。要将栅格定位在地理空间中,至少需要知道栅格数据中一个顶点的坐标(x, y)。栅格数据的特点是属性明显,定位隐含。



栅格数据的优势在于简单,将空间数据表示为一系列像元(Cell)或像素(Pixel)的方格,每个像元都有一种属性的数字编码,整个栅格存储为一个数字阵列。


栅格数据集的点可以用一个或多个连续的像元来表示。线可以用一个像元或几个像元宽度的一系列像元来表示。多边形可以用一定范围内的像元来表示。尽管在栅格数据集中,我们可以从视觉上识别点、线和多边形,但如果想与要素交互,最好是将栅格转换为矢量格式。


栅格模型特别适合存储和分析空间连续的数据。栅格模型中的每个网格都含有一个值,代表一类、一个测量值或一个影像解译值。

栅格数据在应用的过程中需要把图像坐标转换为地理坐标才能应用。


栅格数据通常包括影像和格网。

影像数据包括航片、卫片或扫描地图,常用来产生GIS数据。


格网数据是派生数据,经常用于分析和模型模拟。格网产生的途径有以下方式:①从采样点,比如土壤化学沉积面的采样点,生成格网;②对影像进行分类生成格网,如土地覆盖格网;③将矢量数据进行转换,也可以生成格网。

格网可以存储如高程表面之类的连续数值,也能存储分类数据,如植被类型数据。


栅格数据弥补了矢量数据的某些缺陷,适合存储连续信息和快速变化的非连续信息。每个像元都能够完全拥有完全不同于其相邻单元的数值,很多解释操作因而简单且快速。在GIS分析中,栅格数据分析工具远远超过矢量数据。

栅格数据也有自己的缺点:①与矢量数据相比,栅格数据必须要平衡协调精度与存储空间之间的关系。②栅格数据不能存储多个属性。栅格文件是包含数字值的单元阵列,每个单元只有一个数值。

4.3.3矢量数据与栅格数据比较



4.2 ArcGIS支持的数据格式

ArcGIS能够读取多种数据格式,其中很多来自于软件的早期版本,有些来自于其它程序。ArcGIS能够支持的数据格式。


4.2.1矢量数据类型

4.2.1.1 Shapefile

Shapefile是ArcView早期版本开发的地理相关数据模型,是一种用于存储地理要素的几何位置和属性信息的非拓扑简单格式。Shapefile 中的地理要素可通过点、线或面来表示。包含 shapefile 的工作空间还可以包含 dBASE 表,它们用于存储可连接到 Shapefile 的要素的附加属性。

Shapefile在ArcCatalog中只显示为绿色图标。


Shapefile文件包含多个相关文件,文件详细情况。




其中.shp、.dbf、.shx这三个文件必不可少,能够确保Shapefile的准确。在复制移动Shapefile文件时,需要把所有的文件一起移动,在Winddows资源管理器中容易出现遗漏,而在ArcCatalog中则可以一次复制所有文件,建议在以后的工作中用ArcCatalog进行GIS数据的管理工作。

Shapefile文件的属性表中,系统保留前两个字段存储要素识别码(FID)和数据类型(Shape),这些字段由ArcGIS创建并维护,用户不能进行编辑操作,其他字段由用户自行添加维护。dBASE表中的属性字段及字段宽度。


Shapefile文件大小限制为2G,可包含的点要素最多约为7000万;Shapefile不包含类似于地理数据库要素类 x、y 容差的信息;Shapefile 的空间索引不足以与地理数据库要素类的空间索引进行对比;shapefile 不支持通过参数定义的圆弧曲线。

4.2.2.2 Coverage

Coverage是ESRI公司为Arc/INFO量身定做的矢量数据格式,同时也是最古老的的数据格式。Coverage 使用一组要素类来表示地理要素。每个要素类存储一组点、线(弧)、面或注记(文本)。Coverage 可以具有拓扑,用于确定要素间的关系。

定义Coverage中的要素通常需要多个要素类。Coverage 同时使用线和面要素类来表示面要素。面要素还包含标注点,这些点以单独要素类的形式显示。每个 coverage 都具有一个包含控制点的要素类,用来表示已知的实际坐标。这些控制点可帮助定义 coverage 的范围,但并不表示 coverage 中的任何实际数据点。下图显示了 Coverage 中的通用要素类。其他 Coverage 要素类包括弧段要素类、路径要素类、区域要素类和关联要素类。


Coverage以目录形式存储,而目录中的每个要素类则以一组文件的形式进行存储。Coverage在ArcCatalog显示为黄色图标。


而在Windows资源管理中的显示。


Coverage由一组文件组成,每个文件都包含有关特定要素类的信息。存储在 Coverage 中的文件组取决于 Coverage 中包含的要素类。每个 Coverage 工作空间都有一个 INFO 数据库,存储在子目录 info 下。Coverage 文件夹中的每个 .adf 文件都与 INFO 文件夹中的一对 .dat 和 .nit 文件关联。INFO 目录中的 arc.dir 文件用于追踪与 .adf 文件关联的那对 .nit 和 .dat 文件。


在ArcGIS for Desktop中,仅支持对Coverage数据的显示和转换,不再支持对此数据格式的编辑,但是可以利用【创建 Coverage 工具】创建新的空的Coverage要素。如有需要,可以通过ArcInfo Workstation(10.1版本是最后一版,以后版本不再支持)来编辑Coverage数据,或者转换为Shapefile或Geodatabase格式数据。

4.2.2.3 Geodatabase地理数据库

Geodatabase是ESRI公司在ArbInfo8中引入的面向对象的数据模型。Geodatabase将每一个要素以行的形式存储在表中,要素的矢量数据存储在表中的shape字段中,属性数据存储在其他字段中,每个表存储一个要素类。

除了存储矢量数据外,Geodatabase还可以存储栅格数据、数据表以及其他数据表的参考。地理数据库可以将所有空间数据存储在一个地方,将 coverages、shape 文件、栅格数据添加到 DBMS 中,地理数据库中主要的数据集合包含要素类数据集、栅格数据集和表3类。


要素类数据集是具有相同空间位置和一组通用属性列的常用要素的同类集合,例如,表示道路中心线的线要素类。最常用的四个要素类分别是点、线、面和注记(地图文本的地理数据库名称)。

格数据集通过将世界分割成在格网上布局的离散方形或矩形像元来表示地理要素。每个像元都具有一个值,用于表示该位置的某个特征,例如温度、高程或光谱值。

地理数据库中的属性基于一系列简单且必要的关系数据概念在表中进行管理,表和关系在ArcGIS中的作用与在传统数据库应用程序中的作用同样重要。

Geodatabase的优点:其中的要素可以有内建行为;要素完全存储在单一的数据库中;数据量大的地理数据库要素类可以实现不分块、无缝存储。

Geodatabase要素的基本图形有点、线、面/多边形、几何网络、拓扑等。


数据在Geodatabase中的存储为灰色调,其形式和可以存储的数据格式。




4.2.2.4矢量数据集比较

ArcGIS使用的三种主要地理数据集的类型分别为Shapefile、Coverage 和Geodatabase,其具体比较。


4.2.2栅格数据类型

ArcGI支持多种不同格式的栅格数据,例如jpeg、tif、geotif、bmp、mrsid以及原生二进制文件(BIP、BSQ、BIL)。大部分栅格数据处数据自身外,通常还具有描述文件信息的头文件,主要信息包括行列数与坐标系统等。

4.2.3不规则三角网(TIN)

不规则三角网(TIN)以数字方式来表示表面形态。TIN 是基于矢量的数字地理数据的一种形式,通过将一系列折点(点)组成三角形来构建。各折点通过由一系列边进行连接,最终形成一个三角网。形成这些三角形的插值方法有很多种,例如 Delaunay 三角测量法或距离排序法。ArcGIS 支持 Delaunay 三角测量方法。

生成的三角测量满足Delaunay三角形准则,从而确保不会有任何折点位于网络中各三角形的外接圆内部。如果 TIN 上的任何位置都符合 Delaunay 准则,则所有三角形的最小内角都将被最大化。这样会尽可能避免形成狭长三角形。

TIN的各边形成不叠置的连续三角面,可用于捕获在表面中发挥重要作用的线状要素(如山脊线或河道)的位置。TIN 的结点和边。


TIN 的结点、边和面。


使用TIN模拟地表自然真实形态。


利用TIN可以做如下分析:

①计算表面上任意一点的高程、坡度和坡向;

②通过线性或多项式内插三角形生成等高线;

③确定表面高程值的范围;

④总结表面的统计参数,如相对于参考平面的体积,平均坡度、面积和周长;

⑤沿表面的剖线生成纵剖面图;

⑥对于道路工程进行土方体积计算,据此确定在一个地方挖出的土方体积等于在另一个地方堆填的体积;

⑦分析从某一点出发,表面的哪些区域是可见的。

4.2.4空间数据模拟表达现实世界

可以用三种基本的方式来模拟现实世界:以矢量格式的离散数据集、以具有光谱或属性数据的像元格网或一系列三角形点拟合一个表面。


4.3坐标系统

坐标系统也被成为地图投影,是空间数据的任意表征,可以为地球表面上任一位置或区域提供共同的基础,地图图层中的所有元素都具有特定的地理位置和范围,能够定位到相应的位置。精确定位地理要素对于GIS来说尤为重要。点通过单一xy坐标对描述,线是一系列xy坐标对。使用坐标系最关键的问题有两个:一是要了解使用的是何种地图投影;二是将正确的坐标系信息与数据集相关联。

4.3.1坐标系与空间参考

4.3.1.1坐标系

坐标系使地理数据集可使用公共位置进行集成。坐标系是用于表示地理要素、影像和观测结果(如通用地理框架内的GPS位置)的参考系统。

每个坐标系通过以下几方面定义:

(1)测量框架,可以是地理框架(从地心开始测量球面坐标),也可以是平面框架(将地球的坐标投影到二维平面上)。

(2)测量单位(通常对于投影坐标系为英尺或米,对于经纬度为十进制度数)。

(3)投影坐标系的地图投影定义。

(4)其他测量系统属性,例如参考椭圆体、基准面以及一条或多条标准纬线、中央经线和 x 与 y 方向的可能位移之类的投影参数。

坐标系通常包含两种类型:地理坐标系(大地坐标系)和投影坐标系。

4.3.1.2空间参考

ArcGIS中的空间参考是为地理数据库中的每个数据集定义坐标系和其他空间属性的一系列参数。通常同一区域(以及同一地理数据库)的所有数据集使用共同的空间参考定义。

ArcGIS空间参考包括以下几个方面的设置:

(1)坐标系 ;

(2)存储坐标时使用的坐标精度(通常称为坐标分辨率) ;

(3)处理容差(如拓扑容差) ;

(4)数据集覆盖的空间或地图范围(通常称为空间域)。

在Geodatabase的坐标系中,重要的参数包括:

(1)Precision:要素坐标值的放大倍数,决定了要素坐标的有效倍数,由软件自动计算而得;

(2)X domain、Y domain:要素X、Y坐标值可允许输入的范围;

(3)Z domain、M domain:要素Z、M坐标值可允许输入的范围;

(4)min X、min Y、min Z、Min M:坐标偏移量的起算位置。

(5)Reslution:分辨率,代表当前地图范围内1像素代表多少地图单位,地图单位取决于数据本身的空间参考。

4.3.2地理坐标系(大地坐标系)

地理坐标系(Geographic Coordinate System),简称GCS。GCS是使用三维球面来表示地球表面要素的空间位置。GCS包括角度测量单位、本初子午线和基准面(旋转椭球面)。

(1)角度测量单位和本初子午线

GCS中角度测量单位为度(Degree),通常用度分秒的形式表示。

在表示地球表面的时候用经纬度的形式确定地面点的坐标位置。经度和纬度是从地心位置到地球表面上某点的测量角度。


在球面系统中,水平线(或东西线)是等纬度线或纬线。垂直线(或南北线)是等经度线或经线。这些线包络着地球,构成了一个称为经纬网的格网化网络。



位于两极点中间的纬线称为赤道。它定义的是零纬度线。零经度线称为本初子午线。对于绝大多数地理坐标系,本初子午线是指通过英国格林尼治的经线。其他国家/地区使用通过伯尔尼、波哥大和巴黎的经线作为本初子午线。经纬网的原点 (0,0) 定义在赤道和本初子午线的交点处。这样,地球就被分为了四个地理象限,它们均基于与原点所成的罗盘方位角。南和北分别位于赤道的下方和上方,而西和东分别位于本初子午线的左侧和右侧。

通常,经度和纬度值以十进制度为单位或以度、分和秒(DMS)为单位进行测量。维度值相对于赤道进行测量,其范围是 -90°(南极点)到 +90°(北极点)。经度值相对于本初子午线进行测量。其范围是 -180°(向西行进时)到 180°(向东行进时)。如果本初子午线是格林尼治子午线,则对于位于赤道南部和格林尼治东部的澳大利亚,其经度为正值,纬度为负值。

用X表示经度值并用 Y 表示纬度值,显示在地理坐标系上定义的数据就如同度是线性测量单位一样。

(2)基准面与旋转椭球

地理坐标系表面的形状和大小由球体或旋转椭球体定义。尽管地球最适合用旋转椭球体表示,但有时将地球视作球体可使数学计算更为简便。对于小比例尺地图(小于1:5,000,000)来说,可以将地球假设为球体。采用这种比例尺时,在地图上察觉不出球体与旋转椭球体的区别。但是,为了保证大比例尺地图(比例尺为 1:1,000,000 或更大)的精度,必须使用旋转椭球体表现地球的形状。

球体以圆为基础,而旋转椭球体(或椭球体)以椭圆为基础。


将椭圆绕短半轴旋转将生成旋转椭球体。旋转椭球体也称为旋转扁椭球体。


为了更好地了解地表要素及其特有的不规则性,人们已对地球进行过多次测量。由这些测量结果产生了许多用来表示地球的旋转椭球体。通常,使用某个旋转椭球体来拟合一个国家/地区或者特定区域。最适合某个地区的旋转椭球体不一定适合另一个地区。

基准面构建于所选椭球体之上,它可以包含局部高程变化。由于椭球体由椭圆旋转形成,因此得到的整个地球表面都是完全平滑的。但是这样并没有真实地反映实际情况,所以局部基准面可以包含局部高程变化。

我国地理坐标系中常用的旋转椭球和基准面参数。


4.3.3投影坐标系

无论将地球视为球体还是旋转椭球体,都必须变换其三维曲面以创建平面地图图幅。此数学变换通常称作地图投影(Projection)。

地图投影原理为:假设地球表面可以透过光线,在其上绘制经纬网,在球心位置放置一个点光源,光线透过地球表面将经纬网投影到一张纸上,展开这张纸并将其铺平得到的即为地球经纬网投影。纸张上的经纬网形状与地球上的形状不同,地图投影使经纬网发生了变形。



地图投影使用数学公式将地球上的球面坐标与平面坐标关联起来。不同投影会引起不同类型的变形。有些投影旨在最大限度地降低一种或两种数据特性的变形。投影可保持要素面积不变,但会改变其形状。

地图投影根据投影需要常分为以下三种:

(1)等角投影:

等角投影保留局部形状。要保留描述空间关系的各个角,等角投影必须在地图上显示以90度角相交的垂直经纬网线。地图投影通过保持所有角不变来加以实现。缺点是由一些弧线围起来的区域将在此过程中发生巨大变形。地图投影无法保留较大区域的形状。

(2)等积投影

等积投影保留所显示要素的面积。形状、角和比例等其他属性将发生变形。在等积投影中,经线和纬线可能不垂直相交。有些情况下,尤其是较小区域的地图,形状不会明显变形,且很难区分等积投影和等角投影,除非加以说明或进行测量。

(3)等距投影

等距地图保留某些点间的距离。任何投影都无法在整幅地图中正确保持比例不变。不过,多数情况下,地图上总会存在一条或多条这样的线:比例沿着这些线将正确地保持不变。多数等距投影都具有一条或多条这样的线:在此类线中,地图上线的长度(按地图比例尺计算)与地球上同一条线的长度相同,无论它是大圆还是小圆,是直线还是曲线。此类距离被视为真实距离。

根据以上三种投影需求,常见的投影方式分为以下几种:

(1)圆锥投影

最简单的圆锥投影是沿一条纬线与地球相切获得的投影。这条纬线称作标准纬线。如图4.23所示。所有的经线都投影到圆锥面上,并在圆锥的顶点或某一点处相交。纬线在圆锥面上的投影是一个个环。将圆锥沿任意一条经线“剪开”后即可获得最终的圆锥投影,投影中的经线显示为汇聚到一点的直线,而纬线显示为许多的同心圆弧。与剪开线相对的经线成为中央子午线。


通常距标准纬线越远,变形就越严重,去掉圆锥的顶部会产生更精确的投影。此过程可以通过不使用极点区域的投影数据来实现。圆锥投影用于沿东西方向延伸的中纬度地区。

利用圆锥投影创建的投影坐标有:

①阿尔伯斯等积圆锥投影

这种圆锥投影使用两条标准纬线,相比使用一条标准纬线的投影可在某种程度上减少变形。虽然形状或线性比例尺均不是完全正确的,但在标准纬线之间的区域中这些属性的变形已减至最小。这种投影最适合于东西方向分布的大陆板块,而不适合南北方向分布的大陆板块。

②兰勃特等角圆锥投影

此投影是最适用于中纬度的一种投影。它类似于阿尔伯斯等积圆锥投影,不同之处在于其描绘形状比描绘面积更准确。兰勃特等角圆锥投影通常基于两条标准纬线,从而使其成为割投影。超过标准纬线的纬度间距将增加。这是唯一常用的将两极表示为单个点的圆锥投影。也可使用单条标准纬线和比例尺因子定义。

我国1:100万地形图常采用兰勃特等角圆锥投影,省区地形图通常采用兰勃特等角圆锥投影和阿尔伯斯等积圆锥投影相结合的方式。



(2)圆柱投影

圆锥投影类似,圆柱投影也存在相切或相割两种情况。墨卡托投影是最常用的圆柱投影之一,并且通常以赤道为切线。经线以几何方式投影到圆柱面上,而纬线以数学方式进行投影。这种投影方式产生成 90 度的经纬网格。将圆柱沿任意一条经线“剪开”可以获得最终的圆柱投影。经线等间距排列,而纬线间的间距越靠近极点越大。此投影是等角投影,并沿直线显示真实的方向。在墨卡托投影中,恒向线、等方位角线是直线,但大多数的大圆都不是直线。


采用圆柱投影建立的投影坐标系有:

①墨卡托(Mercator)投影

最初设计该投影的目的是为了精确显示罗盘方位,为海上航行提供保障,此投影的另一功能是能够精确而清晰地定义所有局部形状。许多Web制图站点都使用基于球体的墨卡托投影。在墨卡托投影上无法表示极点。可以对所有经线进行投影,但纬度的上下限约为 80°N 和 80°S。大面积变形使得墨卡托投影不适用于常规地理世界地图。此投影的等角属性最适合用于赤道附近地区。


②高斯-克吕格(Gauss-Krüger)投影

也称为横轴墨卡托,此投影与墨卡托投影类似,不同之处在于圆柱是沿子午线而非赤道纵向排列。通过这种方法生成的等角投影不能保持真实的方向。中央经线位于将要高亮显示的区域。这种中心对准方法可以最大程度地减少该区域内所有属性的变形。此投影最适合于南北向伸展的地块。我国大于1:50万基本比例尺地形图都采用的是高斯-克吕格投影。


③通用横轴墨卡托投影(UTM)

通用横轴墨卡托(UTM)系统是对横轴墨卡托投影的专门化应用。地球被分为 60 个南北走向的带,每个带所跨经度为 6°。每个带都有自己的中央经线。带 1N 和 1S 始于 180° W。各带的限值为 84°N 和 80°S,南北带划分的基线是赤道。极点区域使用通用极方位立体投影坐标系。

每个带的原点是其中央经线和赤道。为了消除负坐标,坐标系需改变原点坐标值。分配给中央经线的值是东偏移量,而分配给赤道的值是北偏移量。采用500,000米作为东偏移量。北部带的北偏移量为零,而南部带的北偏移量为 10,000,000 米。

(3)平面投影

平面投影将地图数据投影到与地球接触的平面。平面投影也称为方位投影或天顶投影。

此类型的投影通常在一点与地球相切,但也可能相割。接触点可以是北极、南极、赤道上的某点或者赤道与两极之间的任意点。此点会指定投影中心,并将作为投影的焦点。焦点由中央经度和中央纬度标识。可能的投影方法包括极方位投影、赤道投影和斜轴投影。


利用圆锥投影创建的投影坐标有:

①球心投影

此方位投影将地心用作其透视点。无论方位如何,所有的大圆都将投影为直线。此投影适用于导航,因为大圆将突出显示距离最短的路线。此投影是一种从地球中心进行观察的平面透视投影。可以从任意方位进行投影。


②正射投影

透视投影从无穷远处观察地球。这样便可提供地球的三维图像。在投影限界附近,大小和面积的变形要比几乎任何其他投影(垂直近侧透视投影除外)看上去都更真实。从无穷远处观察的平面透视投影。对于极方位投影,经线是从中心辐射的直线,而纬线则是作为同心圆投影,越靠近地球边缘越密集。只有一个半球能够不重叠显示。


4.3.4高程坐标系

高程坐标系可以定义高度或深度值的原点。与水平坐标系类似,除非要显示数据集或者要将数据集与使用不同高程坐标系的其他数据合并,否则不需要使用高程坐标系中的大多数信息。

测量单位是高程坐标系最重要的部分。测量单位始终是线性的(例如米)。另一个重要部分是z值究竟代表高度(高程)还是深度。对于每种类型,z 轴方向分别为正“北”或正“南”。下图显示了两种高程坐标系:平均海平面和平均低潮面。平均海平面用作高度值的零水平面。平均低潮面则是基于深度的高程坐标系。


基于高度的平均海平面坐标系显示一个z值。落到平均海平线以下且以其为参照的任何点都具有负 z 值。平均低潮面具有两个与之关联的 z 值。由于平均低潮面是基于深度的,因此 z 值为正。落到平均低潮面以上且以其为参照的任何点都具有负 z 值。

我国常用的高程坐标系为1985国家高程基准。

4.4 ArcGIS坐标系

ArcGIS坐标系分为地理坐标系、投影坐标系和高程坐标系

4.4.1地理坐标系

地理坐标系参数,包含以下几项:

•坐标系名称(Name)

•角度单位(Angular unit )

•本初子午线(Prime Meridian)

•基准面(Datum)

•椭球体(Spheroid)

•长半轴(Semimajor Axis)

•短半轴(Semiminor Axis)

•扁率(Inverse Flattening)

Beijing54,Xian80,CGCS2000地理坐标系参数如下所示。

----------------------------------------------------------------------------------------------------------------------------

GCS_Beijing_1954

WKID: 4214权限: EPSG

Angular Unit: Degree (0.0174532925199433)

Prime Meridian: Greenwich (0.0)

Datum: D_Beijing_1954

Spheroid: Krasovsky_1940

Semimajor Axis: 6378245.0

Semiminor Axis: 6356863.018773047

Inverse Flattening: 298.3

----------------------------------------------------------------------------------------------------------------------------

GCS_Xian_1980

WKID: 4610权限: EPSG

Angular Unit: Degree (0.0174532925199433)

Prime Meridian: Greenwich (0.0)

Datum: D_Xian_1980

Spheroid: Xian_1980

Semimajor Axis: 6378140.0

Semiminor Axis: 6356755.288157528

----------------------------------------------------------------------------------------------------------------------------

GCS_China_Geodetic_Coordinate_System_2000

WKID: 4490权限: EPSG

Angular Unit: Degree (0.0174532925199433)

Prime Meridian: Greenwich (0.0)

Datum: D_China_2000

Spheroid: CGCS2000

Semimajor Axis: 6378137.0

Semiminor Axis: 6356752.314140356

4.4.2投影坐标系

投影坐标系参数包含以下几项:

•坐标系名称(Name)

•坐标东偏(False_Easting)

•坐标北偏(False_Northing)

•中央子午线(Central_Meridian)

•缩放比例(Scale_Factor)

•原点纬度(Latitude_Of_Origin)

•线性单位(Linear Unit)

----------------------------------------------------------------------------------------------------------------------------

Beijing54,Xian80,CGCS2000地理坐标系参数如下所示。

Beijing_1954_3_Degree_GK_CM_102E

WKID: 2431权限: EPSG


Projection: Gauss_Kruger

False_Easting: 500000.0

False_Northing: 0.0

Central_Meridian: 102.0

Scale_Factor: 1.0

Latitude_Of_Origin: 0.0

Linear Unit: Meter (1.0)


Geographic Coordinate System: GCS_Beijing_1954

Angular Unit: Degree (0.0174532925199433)

Prime Meridian: Greenwich (0.0)

Datum: D_Beijing_1954

Spheroid: Krasovsky_1940

Semimajor Axis: 6378245.0

Semiminor Axis: 6356863.018773047

----------------------------------------------------------------------------------------------------------------------------

Xian_1980_3_Degree_GK_CM_102E

WKID: 2379权限: EPSG


Projection: Gauss_Kruger

False_Easting: 500000.0

False_Northing: 0.0

Central_Meridian: 102.0

Scale_Factor: 1.0

Latitude_Of_Origin: 0.0

Linear Unit: Meter (1.0)


Geographic Coordinate System: GCS_Xian_1980

Angular Unit: Degree (0.0174532925199433)

Prime Meridian: Greenwich (0.0)

Datum: D_Xian_1980

Spheroid: Xian_1980

Semimajor Axis: 6378140.0

Semiminor Axis: 6356755.288157528

Inverse Flattening: 298.257

----------------------------------------------------------------------------------------------------------------------------

CGCS2000_3_Degree_GK_Zone_34

WKID: 4522权限: EPSG


Projection: Gauss_Kruger

False_Easting: 34500000.0

False_Northing: 0.0

Central_Meridian: 102.0

Scale_Factor: 1.0

Latitude_Of_Origin: 0.0

Linear Unit: Meter (1.0)


Geographic Coordinate System: GCS_China_Geodetic_Coordinate_System_2000

Angular Unit: Degree (0.0174532925199433)

Prime Meridian: Greenwich (0.0)

Datum: D_China_2000

Spheroid: CGCS2000

Semimajor Axis: 6378137.0

Semiminor Axis: 6356752.314140356

Inverse Flattening: 298.257222101


其中的区别以Beijing54坐标为例:

Beijing 1954 3 Degree GK CM 102E:北京54 3度带无带号

Beijing 1954 3 Degree GK Zone 34:北京54 3度带有带号

Beijing 1954 GK Zone 18:北京54 6度带有带号

Beijing 1954 GK Zone 18N:北京54 6度带无带号

4.4.3高程坐标系

高程坐标系包含参数如下:

•线性单位(Linear Units)

•方向(Direction)

•垂直偏移(Vertical Shift)

•垂直基准面(Vertical Datum)



国家1985高程坐标系参数如下所示:

----------------------------------------------------------------------------------------------------------------------------

Yellow_Sea_1985

WKID: 5737权限: EPSG

Linear Units: Meter

Direction: positive up

Vertical Shift: 0.0

Vertical Datum: Yellow_Sea_1985

4.4.4 ArcGIS中建立和修改坐标系

(1)在ArcMap中添加【连接到文件夹】至“ch4\坐标系统\Data”,加载“中国政区图.shp”。加载完成后在图层上右键单击选择【属性】,打开【属性对话框】,选择【源】选项卡,可以看到地图坐标是的经纬度形式(状态栏),地理坐标系中显示的未知坐标系。



(2)定义地理坐标系。

在【ArcToolbox】中选择【Data Management Tools】--【投影和变换】---【要素】--【投影】。


打开【投影】对话框,在对话框中,输入数据集选择:“中国政区图”,输出数据集选择:“坐标系统\Result\中国政区图兰伯特等角投影.shp”,【输出坐标系】点击右侧的按钮打开【空间参考属性】对话框,在其中选择“新建”---“新建投影坐标系” ,打开【新建投影坐标系】对话框。


在【新建投影坐标系】对话框中设置如下:

名称:Lambert

投影名称:Lambert_Conformal_Conic

Central_Meridian:110

Standard_Parallel_1:25

Standard_Parallel_1:45

在【地理坐标系】选项中,单击【更改】打开【空间参考属性】对话框。在其中选择【Spheroid-based】-【Krasovsky 1940】。




(3)这两个图层看着一模一样,实际上“中国政区图兰伯特等角投影”已经添加了地理坐标,而“中国政区图”没有地理坐标。