在部署项目时,不可能直接将所有的信息都输出到控制台中,我们可以将这些信息记录到日志文件中,这样不仅方便我们查看程序运行时的情况,也可以在项目出现故障时根据运行时产生的日志快速定位问题出现的位置。
Python 标准库 logging 用作记录日志,默认分为六种日志级别(括号为级别对应的数值),NOTSET(0)、DEBUG(10)、INFO(20)、WARNING(30)、ERROR(40)、CRITICAL(50)。我们自定义日志级别时注意不要和默认的日志级别数值相同,logging 执行时输出大于等于设置的日志级别的日志信息,如设置日志级别是 INFO,则 INFO、WARNING、ERROR、CRITICAL 级别的日志都会输出。
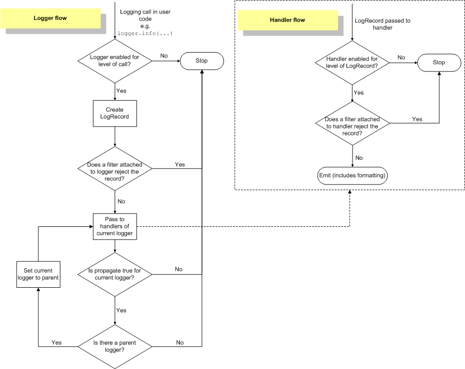
官方的 logging 模块工作流程图如下:
从下图中我们可以看出看到这几种 Python 类型,Logger、LogRecord、Filter、Handler、Formatter。
类型说明:
Logger:日志,暴露函数给应用程序,基于日志记录器和过滤器级别决定哪些日志有效。
LogRecord :日志记录器,将日志传到相应的处理器处理。
Handler :处理器, 将(日志记录器产生的)日志记录发送至合适的目的地。
Filter :过滤器, 提供了更好的粒度控制,它可以决定输出哪些日志记录。
Formatter:格式化器, 指明了最终输出中日志记录的布局。

- 判断 Logger 对象对于设置的级别是否可用,如果可用,则往下执行,否则,流程结束。
- 创建 LogRecord 对象,如果注册到 Logger 对象中的 Filter 对象过滤后返回 False,则不记录日志,流程结束,否则,则向下执行。
- LogRecord 对象将 Handler 对象传入当前的 Logger 对象,(图中的子流程)如果 Handler 对象的日志级别大于设置的日志级别,再判断注册到 Handler 对象中的 Filter 对象过滤后是否返回 True 而放行输出日志信息,否则不放行,流程结束。
- 如果传入的 Handler 大于 Logger 中设置的级别,也即 Handler 有效,则往下执行,否则,流程结束。
- 判断这个 Logger 对象是否还有父 Logger 对象,如果没有(代表当前 Logger 对象是最顶层的 Logger 对象 root Logger),流程结束。否则将 Logger 对象设置为它的父 Logger 对象,重复上面的 3、4 两步,输出父类 Logger 对象中的日志输出,直到是 root Logger 为止。
3、日志输出格式
日志的输出格式可以认为设置,默认格式为下图所示。

4、基本使用
logging 使用非常简单,使用 basicConfig() 方法就能满足基本的使用需要,如果方法没有传入参数,会根据默认的配置创建Logger 对象,默认的日志级别被设置为 WARNING,默认的日志输出格式如上图,该函数可选的参数如下表所示。
参数名称 | 参数描述 |
filename | 日志输出到文件的文件名 |
filemode | 文件模式,r[+]、w[+]、a[+] |
format | 日志输出的格式 |
datefat | 日志附带日期时间的格式 |
style | 格式占位符,默认为 "%" 和 “{}” |
level | 设置日志输出级别 |
stream | 定义输出流,用来初始化 StreamHandler 对象,不能 filename 参数一起使用,否则会ValueError 异常 |
handles | 定义处理器,用来创建 Handler 对象,不能和 filename 、stream 参数一起使用,否则也会抛出 ValueError 异常 |
示例代码如下:
[Python]
纯文本查看
复制代码
1 2 3 4 5 6 7 8 | import logginglogging.basicConfig()logging.debug('This is a debug message')logging.info('This is an info message')logging.warning('This is a warning message')logging.error('This is an error message')logging.critical('This is a critical message') |
输出结果如下:
[Shell]
纯文本查看
复制代码
1 2 3 | WARNING:root:This is a warning messageERROR:root:This is an error messageCRITICAL:root:This is a critical message |
传入常用的参数,示例代码如下(这里日志格式占位符中的变量放到后面介绍):
[Python]
纯文本查看
复制代码
1 2 3 4 5 6 7 8 | import logginglogging.basicConfig(filename="test.log", filemode="w", format="%(asctime)s %(name)s:%(levelname)s:%(message)s", datefmt="%d-%M-%Y %H:%M:%S", level=logging.DEBUG)logging.debug('This is a debug message')logging.info('This is an info message')logging.warning('This is a warning message')logging.error('This is an error message')logging.critical('This is a critical message') |
生成的日志文件 test.log ,内容如下:
[Shell]
纯文本查看
复制代码
1 2 3 4 5 | 13-10-18 21:10:32 root:DEBUG:This is a debug message13-10-18 21:10:32 root:INFO:This is an info message13-10-18 21:10:32 root:WARNING:This is a warning message13-10-18 21:10:32 root:ERROR:This is an error message13-10-18 21:10:32 root:CRITICAL:This is a critical message |
但是当发生异常时,直接使用无参数的 debug()、info()、warning()、error()、critical() 方法并不能记录异常信息,需要设置 exc_info 参数为 True 才可以,或者使用 exception() 方法,还可以使用 log() 方法,但还要设置日志级别和 exc_info 参数。
[Python]
纯文本查看
复制代码
01 02 03 04 05 06 07 08 09 10 11 12 | import logginglogging.basicConfig(filename="test.log", filemode="w", format="%(asctime)s %(name)s:%(levelname)s:%(message)s", datefmt="%d-%M-%Y %H:%M:%S", level=logging.DEBUG)a = 5b = 0try: c = a / bexcept Exception as e: # 下面三种方式三选一,推荐使用第一种 logging.exception("Exception occurred") logging.error("Exception occurred", exc_info=True) logging.log(level=logging.DEBUG, msg="Exception occurred", exc_info=True) |
5、自定义 Logger
6、Logger 配置
上面的基本使用可以让我们快速上手 logging 模块,但一般并不能满足实际使用,我们还需要自定义 Logger。
一个系统只有一个 Logger 对象,并且该对象不能被直接实例化,没错,这里用到了单例模式,获取 Logger 对象的方法为 getLogger。
注意:这里的单例模式并不是说只有一个 Logger 对象,而是指整个系统只有一个根 Logger 对象,Logger 对象在执行 info()、error() 等方法时实际上调用都是根 Logger 对象对应的 info()、error() 等方法。
我们可以创造多个 Logger 对象,但是真正输出日志的是根 Logger 对象。每个 Logger 对象都可以设置一个名字,如果设置logger = logging.getLogger(__name__),__name__ 是 Python 中的一个特殊内置变量,他代表当前模块的名称(默认为 __main__)。则 Logger 对象的 name 为建议使用使用以点号作为分隔符的命名空间等级制度。
Logger 对象可以设置多个 Handler 对象和 Filter 对象,Handler 对象又可以设置 Formatter 对象。Formatter 对象用来设置具体的输出格式,常用变量格式如下表所示,所有参数见 :
变量 | 格式 | 变量描述 |
asctime | %(asctime)s | 将日志的时间构造成可读的形式,默认情况下是精确到毫秒,如 2018-10-13 23:24:57,832,可以额外指定 datefmt 参数来指定该变量的格式 |
name | %(name) | 日志对象的名称 |
filename | %(filename)s | 不包含路径的文件名 |
pathname | %(pathname)s | 包含路径的文件名 |
funcName | %(funcName)s | 日志记录所在的函数名 |
levelname | %(levelname)s | 日志的级别名称 |
message | %(message)s | 具体的日志信息 |
lineno | %(lineno)d | 日志记录所在的行号 |
pathname | %(pathname)s | 完整路径 |
process | %(process)d | 当前进程ID |
processName | %(processName)s | 当前进程名称 |
thread | %(thread)d | 当前线程ID |
threadName | %threadName)s | 当前线程名称 |
Logger 对象和 Handler 对象都可以设置级别,而默认 Logger 对象级别为 30 ,也即 WARNING,默认 Handler 对象级别为 0,也即 NOTSET。logging 模块这样设计是为了更好的灵活性,比如有时候我们既想在控制台中输出DEBUG 级别的日志,又想在文件中输出WARNING级别的日志。可以只设置一个最低级别的 Logger 对象,两个不同级别的 Handler 对象,示例代码如下:
[Python]
纯文本查看
复制代码
01 02 03 04 05 06 07 08 09 10 11 12 13 14 15 16 17 18 19 20 21 22 23 24 25 26 27 28 29 30 | import loggingimport logging.handlerslogger = logging.getLogger("logger")handler1 = logging.StreamHandler()handler2 = logging.FileHandler(filename="test.log")logger.setLevel(logging.DEBUG)handler1.setLevel(logging.WARNING)handler2.setLevel(logging.DEBUG)formatter = logging.Formatter("%(asctime)s %(name)s %(levelname)s %(message)s")handler1.setFormatter(formatter)handler2.setFormatter(formatter)logger.addHandler(handler1)logger.addHandler(handler2)# 分别为 10、30、30# print(handler1.level)# print(handler2.level)# print(logger.level)logger.debug('This is a customer debug message')logger.info('This is an customer info message')logger.warning('This is a customer warning message')logger.error('This is an customer error message')logger.critical('This is a customer critical message')控制台输出结果为: |
控制台输出结果为:
[Shell]
纯文本查看
复制代码
1 2 3 | 2018-10-13 23:24:57,832 logger WARNING This is a customer warning message2018-10-13 23:24:57,832 logger ERROR This is an customer error message2018-10-13 23:24:57,832 logger CRITICAL This is a customer critical message |
文件中输出内容为:
[Shell]
纯文本查看
复制代码
1 2 3 4 5 | 2018-10-13 23:44:59,817 logger DEBUG This is a customer debug message2018-10-13 23:44:59,817 logger INFO This is an customer info message2018-10-13 23:44:59,817 logger WARNING This is a customer warning message2018-10-13 23:44:59,817 logger ERROR This is an customer error message2018-10-13 23:44:59,817 logger CRITICAL This is a customer critical message |
创建了自定义的 Logger 对象,就不要在用 logging 中的日志输出方法了,这些方法使用的是默认配置的 Logger 对象,否则会输出的日志信息会重复。
[Python]
纯文本查看
复制代码
01 02 03 04 05 06 07 08 09 10 11 12 13 14 | import loggingimport logging.handlerslogger = logging.getLogger("logger")handler = logging.StreamHandler()handler.setLevel(logging.DEBUG)formatter = logging.Formatter("%(asctime)s %(name)s %(levelname)s %(message)s")handler.setFormatter(formatter)logger.addHandler(handler)logger.debug('This is a customer debug message')logging.info('This is an customer info message')logger.warning('This is a customer warning message')logger.error('This is an customer error message')logger.critical('This is a customer critical message') |
输出结果如下(可以看到日志信息被输出了两遍):
[Shell]
纯文本查看
复制代码
1 2 3 4 5 6 | 2018-10-13 22:21:35,873 logger WARNING This is a customer warning messageWARNING:logger:This is a customer warning message2018-10-13 22:21:35,873 logger ERROR This is an customer error messageERROR:logger:This is an customer error message2018-10-13 22:21:35,873 logger CRITICAL This is a customer critical messageCRITICAL:logger:This is a customer critical message |
说明:在引入有日志输出的 python 文件时,如 import test.py,在满足大于当前设置的日志级别后就会输出导入文件中的日志。
通过上面的例子,我们知道创建一个 Logger 对象所需的配置了,上面直接硬编码在程序中配置对象,配置还可以从字典类型的对象和配置文件获取。打开 logging.config Python 文件,可以看到其中的配置解析转换函数。
从字典中获取配置文件信息:
[Python]
纯文本查看
复制代码
01 02 03 04 05 06 07 08 09 10 11 12 13 14 15 16 17 18 19 20 21 22 23 24 25 26 27 28 29 30 31 32 33 34 35 36 37 38 39 40 41 42 | import logging.configconfig = { 'version': 1, 'formatters': { 'simple': { 'format': '%(asctime)s - %(name)s - %(levelname)s - %(message)s', }, # 其他的 formatter }, 'handlers': { 'console': { 'class': 'logging.StreamHandler', 'level': 'DEBUG', 'formatter': 'simple' }, 'file': { 'class': 'logging.FileHandler', 'filename': 'logging.log', 'level': 'DEBUG', 'formatter': 'simple' }, # 其他的 handler }, 'loggers':{ 'StreamLogger': { 'handlers': ['console'], 'level': 'DEBUG', }, 'FileLogger': { # 既有 console Handler,还有 file Handler 'handlers': ['console', 'file'], 'level': 'DEBUG', }, # 其他的 Logger }}logging.config.dictConfig(config)StreamLogger = logging.getLogger("StreamLogger")FileLogger = logging.getLogger("FileLogger")# 省略日志输出 |
从配置文件中获取配置信息:
常见的配置文件有 ini 格式、yaml 格式、JSON 格式,或者从网络中获取都是可以的,只要有相应的文件解析器解析配置即可,下面只展示了 ini 格式和 yaml 格式的配置。
test.ini 文件
[AppleScript]
纯文本查看
复制代码
01 02 03 04 05 06 07 08 09 10 11 12 13 14 15 16 17 18 19 20 21 22 23 24 25 26 27 | [loggers]keys=root,sampleLogger[handlers]keys=consoleHandler[formatters]keys=sampleFormatter[logger_root]level=DEBUGhandlers=consoleHandler[logger_sampleLogger]level=DEBUGhandlers=consoleHandlerqualname=sampleLoggerpropagate=0[handler_consoleHandler]class=StreamHandlerlevel=DEBUGformatter=sampleFormatterargs=(sys.stdout,)[formatter_sampleFormatter]format=%(asctime)s - %(name)s - %(levelname)s - %(message)s |
testinit.py 文件
[Python]
纯文本查看
复制代码
1 2 3 4 5 | import logging.configlogging.config.fileConfig(fname='test.ini', disable_existing_loggers=False)logger = logging.getLogger("sampleLogger")# 省略日志输出 |
testyaml.py 文件
[Python]
纯文本查看
复制代码
01 02 03 04 05 06 07 08 09 10 | import logging.config# 需要安装 pyymal 库import yamlwith open('test.yaml', 'r') as f: config = yaml.safe_load(f.read()) logging.config.dictConfig(config)logger = logging.getLogger("sampleLogger")# 省略日志输出 |