书籍信息
出版社:中信出版集团股份有限公司
作者:俞军
印次:2020年1月
豆瓣读书:链接
知乎:链接
缘由
2020年的春节,因肺炎的原因,取消所有行程并且在家几天,殊不知,初二就已经待不住了;
无聊的时光,就逐一打开各种微信群喵喵内容,结果发现有这一pdf,也做了下笔记,仅此而已。
需要pdf的朋友请点击点击下方链接自取:
链接:
https://pan.baidu.com/s/18K55MlMirdsZVY4jAxkyKA
密码:
lhzg
小结
全文大量使用经济学跟心理学的内容来讲述产品经理相关的工作,作为一个外行了,还是挺懵逼的;
但是收获还是挺大的,尤其是举例滴滴决策的事情,比如关于醉酒乘客打车问题的权衡,包括最近公司业务的出行车防作弊策略需求,以及年底活动上线后被刷量的行为,产品层面需要考虑的东西的确需要比较全面;
而里面的决策内容、成长及面试,都可以当做通用职业来解读,值得反思;
总体来说,如果想从文中获取产品工作上的帮忙,可能会比较失望,并没有过大的讲述作者之前工作上的内容,比较大的边幅都在描述通用概念的内容,但如何想换个角度来看产品工作,还是值得一看。
内容
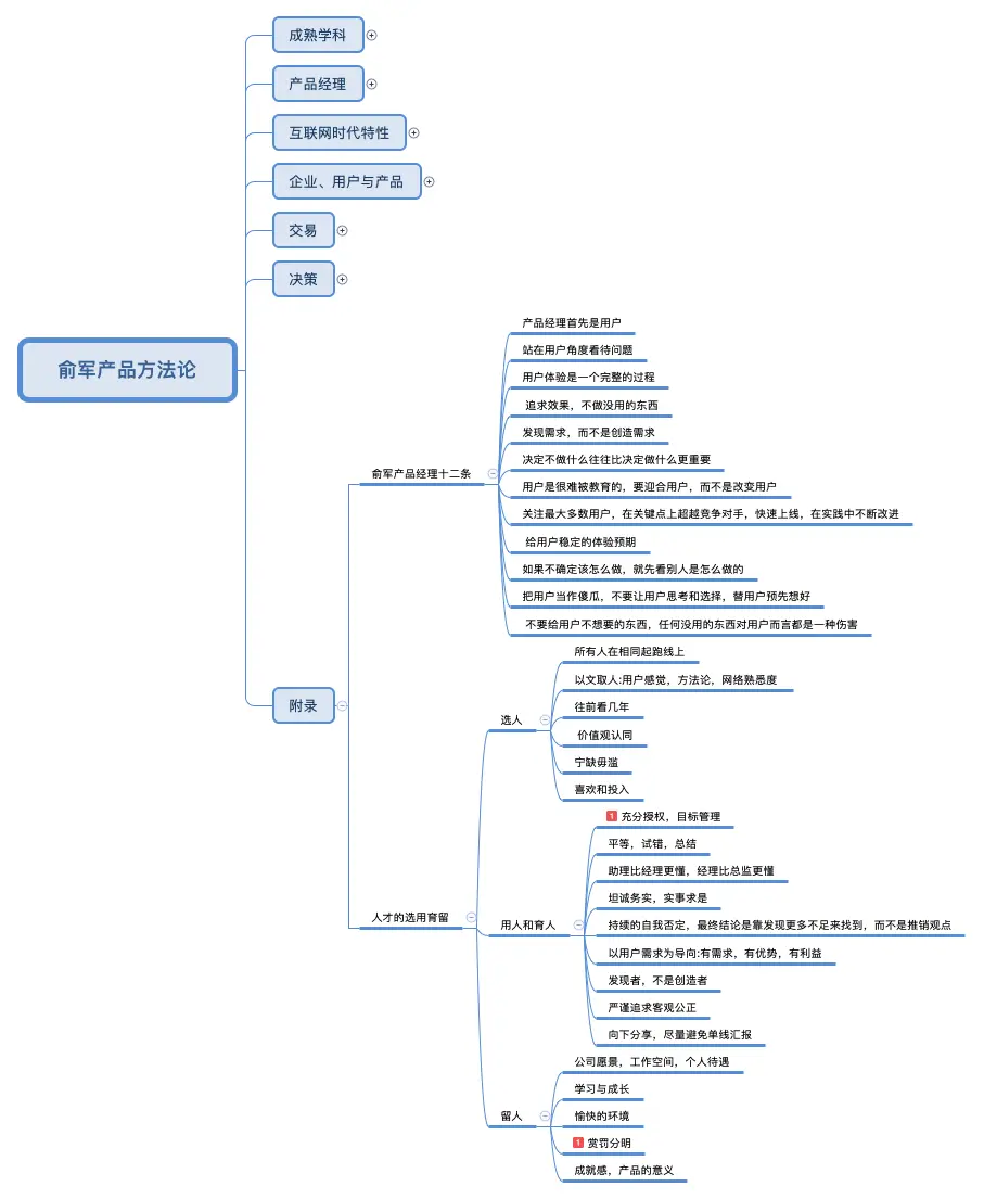
这里直接贴读后感的PDF整理文件;







抱歉
因内容过多,图片好像比较模糊,后面找个时间再转化成文档吧,最近还有别的东西要复习,先将就下吧😢
最后还是祝大家春节快乐~