在网上已经有跟多Bean的生命周期的博客,但是很多都是基于比较老的版本了,最近把整个流程化成了一个流程图。待会儿使用流程图,说明以及代码的形式来说明整个声明周期的流程。注意因为代码比较多,这里的流程图只画出了大概的流程,具体的可以深入代码
一、获取Bean

第一阶段获取Bean
这里的流程图的入口在 AbstractBeanFactory类的 doGetBean方法,这里可以配合前面的 getBean方法分析文章进行阅读。主要流程就是
1、先处理Bean 的名称,因为如果以“&”开头的Bean名称表示获取的是对应的FactoryBean对象;
2、从缓存中获取单例Bean,有则进一步判断这个Bean是不是在创建中,如果是的就等待创建完毕,否则直接返回这个Bean对象
3、如果不存在单例Bean缓存,则先进行循环依赖的解析
4、解析完毕之后先获取父类BeanFactory,获取到了则调用父类的getBean方法,不存在则先合并然后创建Bean
二、创建Bean
2.1 创建Bean之前

在真正创建Bean之前逻辑
这个流程图对应的代码在 AbstractAutowireCapableBeanFactory类的 createBean方法中。
1、这里会先获取RootBeanDefinition对象中的Class对象并确保已经关联了要创建的Bean的Class 。整编:微信公众号,搜云库技术团队,ID:souyunku
2、这里会检查3个条件
(1)Bean的属性中的beforeInstantiationResolved字段是否为true,默认是false。
(2)Bean是原生的Bean
(3)Bean的hasInstantiationAwareBeanPostProcessors属性为true,这个属性在Spring准备刷新容器钱转杯BeanPostProcessors的时候会设置,如果当前Bean实现了InstantiationAwareBeanPostProcessor则这个就会是true。
当三个条件都存在的时候,就会调用实现的InstantiationAwareBeanPostProcessor接口的postProcessBeforeInstantiation方法,然后获取返回的Bean,如果返回的Bean不是null还会调用实现的BeanPostProcessor接口的postProcessAfterInitialization方法,这里用代码说明
protected Object resolveBeforeInstantiation(String beanName, RootBeanDefinition mbd) {
Object bean = null;
//条件1
if (!Boolean.FALSE.equals(mbd.beforeInstantiationResolved)) {
//条件2跟条件3
if (!mbd.isSynthetic() && hasInstantiationAwareBeanPostProcessors()) {
Class<?> targetType = determineTargetType(beanName, mbd);
if (targetType != null) {
//调用实现的postProcessBeforeInstantiation方法
bean = applyBeanPostProcessorsBeforeInstantiation(targetType, beanName);
if (bean != null) {
//调用实现的postProcessAfterInitialization方法
bean = applyBeanPostProcessorsAfterInitialization(bean, beanName);
}
}
}
//不满足2或者3的时候就会设置为false
mbd.beforeInstantiationResolved = (bean != null);
}
return bean;
}
1、如果上面3个条件其中一个不满足就不会调用实现的方法。默认这里都不会调用的这些BeanPostProcessors的实现方法。然后继续执行后面的doCreateBean方法。
2.1 真正的创建Bean,doCreateBean

doCreateBean方法逻辑
这个代码的实现还是在 AbstractAutowireCapableBeanFactory方法中。流程是
1、先检查instanceWrapper变量是不是null,这里一般是null,除非当前正在创建的Bean在factoryBeanInstanceCache中存在这个是保存还没创建完成的FactoryBean的集合。
2、调用createBeanInstance方法实例化Bean,这个方法在后面会讲解
3、如果当前RootBeanDefinition对象还没有调用过实现了的MergedBeanDefinitionPostProcessor接口的方法,则会进行调用
。整编:微信公众号,搜云库技术团队,ID:souyunku
4、 当满足以下三点
(1)是单例Bean
(2)尝试解析bean之间的循环引用
(3)bean目前正在创建中
则会进一步检查是否实现了SmartInstantiationAwareBeanPostProcessor接口如果实现了则调用是实现的getEarlyBeanReference方法
5、 调用populateBean方法进行属性填充,这里后面会讲解
6、
调用initializeBean方法对Bean进行初始化,这里后面会讲解
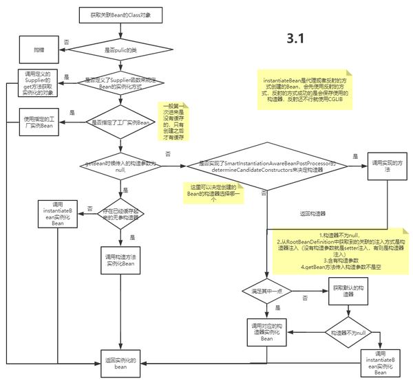
2.1.1 实例化Bean,createBeanInstance

实例化Bean
这里的逻辑稍微有一点复杂,这个流程图已经是简化过后的了。简要根据代码说明一下流程
protected BeanWrapper createBeanInstance(String beanName, RootBeanDefinition mbd, @Nullable Object[] args) {
//步骤1
Class<?> beanClass = resolveBeanClass(mbd, beanName);
if (beanClass != null && !Modifier.isPublic(beanClass.getModifiers()) && !mbd.isNonPublicAccessAllowed()) {
throw new BeanCreationException(mbd.getResourceDescription(), beanName,
"Bean class isn't public, and non-public access not allowed: " + beanClass.getName());
}
//步骤2
Supplier<?> instanceSupplier = mbd.getInstanceSupplier();
if (instanceSupplier != null) {
return obtainFromSupplier(instanceSupplier, beanName);
}
//步骤3
if (mbd.getFactoryMethodName() != null) {
return instantiateUsingFactoryMethod(beanName, mbd, args);
}
boolean resolved = false;
boolean autowireNecessary = false;
if (args == null) {
synchronized (mbd.constructorArgumentLock) {
if (mbd.resolvedConstructorOrFactoryMethod != null) {
resolved = true;
autowireNecessary = mbd.constructorArgumentsResolved;
}
}
}
//步骤4.1
if (resolved) {
if (autowireNecessary) {
return autowireConstructor(beanName, mbd, null, null);
}
else {
return instantiateBean(beanName, mbd);
}
}
//步骤4.2
Constructor<?>[] ctors = determineConstructorsFromBeanPostProcessors(beanClass, beanName);
if (ctors != null || mbd.getResolvedAutowireMode() == AUTOWIRE_CONSTRUCTOR ||
mbd.hasConstructorArgumentValues() || !ObjectUtils.isEmpty(args)) {
return autowireConstructor(beanName, mbd, ctors, args);
}
//步骤5
ctors = mbd.getPreferredConstructors();
if (ctors != null) {
return autowireConstructor(beanName, mbd, ctors, null);
}
return instantiateBean(beanName, mbd);
}
1、先检查Class是否已经关联了,并且对应的修饰符是否是public的
2、如果用户定义了Bean实例化的函数,则调用并返回
3、如果当前Bean实现了FactoryBean接口则调用对应的FactoryBean接口的getObject方法
4、根据getBean时候是否传入构造参数进行处理
4.1 如果没有传入构造参数,则检查是否存在已经缓存的无参构造器,有则使用构造器直接创建,没有就会调用instantiateBean方法先获取实例化的策略默认是CglibSubclassingInstantiationStrategy,然后实例化Bean。最后返回
4.2 如果传入了构造参数,则会先检查是否实现了SmartInstantiationAwareBeanPostProcessor接口,如果实现了会调用determineCandidateConstructors获取返回的候选构造器。 整编:微信公众号,搜云库技术团队,ID:souyunku
4.3 检查4个条件是否满足一个
(1)构造器不为null,
(2)从RootBeanDefinition中获取到的关联的注入方式是构造器注入(没有构造参数就是setter注入,有则是构造器注入)
(3)含有构造参数
(4)getBean方法传入构造参数不是空
满足其中一个则会调用返回的候选构造器实例化Bean并返回,如果都不满足,则会根据构造参数选则合适的有参构造器然后实例化Bean并返回
5、如果上面都没有合适的构造器,则直接使用无参构造器创建并返回Bean。
2.1.2 填充Bean,populateBean

填充Bean
这里还是根据代码来说一下流程
protected void populateBean(String beanName, RootBeanDefinition mbd, @Nullable BeanWrapper bw) {
if (bw == null) {
if (mbd.hasPropertyValues()) {
throw new BeanCreationException(
mbd.getResourceDescription(), beanName, "Cannot apply property values to null instance");
}
else {
// Skip property population phase for null instance.
return;
}
}
boolean continueWithPropertyPopulation = true;
//步骤1
if (!mbd.isSynthetic() && hasInstantiationAwareBeanPostProcessors()) {
for (BeanPostProcessor bp : getBeanPostProcessors()) {
if (bp instanceof InstantiationAwareBeanPostProcessor) {
InstantiationAwareBeanPostProcessor ibp = (InstantiationAwareBeanPostProcessor) bp;
if (!ibp.postProcessAfterInstantiation(bw.getWrappedInstance(), beanName)) {
continueWithPropertyPopulation = false;
break;
}
}
}
}
if (!continueWithPropertyPopulation) {
return;
}
//步骤2--------------------
PropertyValues pvs = (mbd.hasPropertyValues() ? mbd.getPropertyValues() : null);
int resolvedAutowireMode = mbd.getResolvedAutowireMode();
if (resolvedAutowireMode == AUTOWIRE_BY_NAME || resolvedAutowireMode == AUTOWIRE_BY_TYPE) {
MutablePropertyValues newPvs = new MutablePropertyValues(pvs);
// Add property values based on autowire by name if applicable.
if (resolvedAutowireMode == AUTOWIRE_BY_NAME) {
autowireByName(beanName, mbd, bw, newPvs);
}
// Add property values based on autowire by type if applicable.
if (resolvedAutowireMode == AUTOWIRE_BY_TYPE) {
autowireByType(beanName, mbd, bw, newPvs);
}
pvs = newPvs;
}
boolean hasInstAwareBpps = hasInstantiationAwareBeanPostProcessors();
boolean needsDepCheck = (mbd.getDependencyCheck() != AbstractBeanDefinition.DEPENDENCY_CHECK_NONE);
PropertyDescriptor[] filteredPds = null;
//步骤3
if (hasInstAwareBpps) {
if (pvs == null) {
pvs = mbd.getPropertyValues();
}
for (BeanPostProcessor bp : getBeanPostProcessors()) {
if (bp instanceof InstantiationAwareBeanPostProcessor) {
InstantiationAwareBeanPostProcessor ibp = (InstantiationAwareBeanPostProcessor) bp;
PropertyValues pvsToUse = ibp.postProcessProperties(pvs, bw.getWrappedInstance(), beanName);
if (pvsToUse == null) {
if (filteredPds == null) {
filteredPds = filterPropertyDescriptorsForDependencyCheck(bw, mbd.allowCaching);
}
pvsToUse = ibp.postProcessPropertyValues(pvs, filteredPds, bw.getWrappedInstance(), beanName);
if (pvsToUse == null) {
return;
}
}
pvs = pvsToUse;
}
}
}
if (needsDepCheck) {
if (filteredPds == null) {
filteredPds = filterPropertyDescriptorsForDependencyCheck(bw, mbd.allowCaching);
}
checkDependencies(beanName, mbd, filteredPds, pvs);
}
//步骤4
if (pvs != null) {
applyPropertyValues(beanName, mbd, bw, pvs);
}
}
1、检查当前Bean是否实现了InstantiationAwareBeanPostProcessor的postProcessAfterInstantiation方法则调用,并结束Bean的填充。
2、将按照类型跟按照名称注入的Bean分开,如果注入的Bean还没有实例化的这里会实例化,然后放到PropertyValues对象中。
3、如果实现了InstantiationAwareBeanPostProcessor类的postProcessProperties则调用这个方法并获取返回值,如果返回值是null,则有可能是实现了过期的postProcessPropertyValues方法,这里需要进一步调用postProcessPropertyValues方法
4、进行参数填充
2.1.3 初始化Bean,initializeBean

初始化Bean
同时这里根据代码跟流程图来说明
1、如果Bean实现了BeanNameAware,BeanClassLoaderAware,BeanFactoryAware则调用对应实现的方法 。整编:微信公众号,搜云库技术团队,ID:souyunku
2、Bean不为null并且bean不是合成的,如果实现了BeanPostProcessor的postProcessBeforeInitialization则会调用实现的postProcessBeforeInitialization方法。在ApplicationContextAwareProcessor类中实现了postProcessBeforeInitialization方法。而这个类会在Spring刷新容器准备beanFactory的时候会加进去,这里就会被调用,而调用里面会检查Bean是不是EnvironmentAware,EmbeddedValueResolverAware,ResourceLoaderAware,ApplicationEventPublisherAware,MessageSourceAware,ApplicationContextAware的实现类。这里就会调用对应的实现方法。代码如下
protected void prepareBeanFactory(ConfigurableListableBeanFactory beanFactory) {
.......
beanFactory.addBeanPostProcessor(new ApplicationContextAwareProcessor(this));
.......
public Object postProcessBeforeInitialization(Object bean, String beanName) throws BeansException {
if (!(bean instanceof EnvironmentAware || bean instanceof EmbeddedValueResolverAware ||
bean instanceof ResourceLoaderAware || bean instanceof ApplicationEventPublisherAware ||
bean instanceof MessageSourceAware || bean instanceof ApplicationContextAware)){
return bean;
}
AccessControlContext acc = null;
if (System.getSecurityManager() != null) {
acc = this.applicationContext.getBeanFactory().getAccessControlContext();
}
if (acc != null) {
AccessController.doPrivileged((PrivilegedAction<Object>) () -> {
invokeAwareInterfaces(bean);
return null;
}, acc);
}
else {
invokeAwareInterfaces(bean);
}
return bean;
}
1、实例化Bean然后,检查是否实现了InitializingBean的afterPropertiesSet方法,如果实现了就会调用
2、Bean不为null并且bean不是合成的,如果实现了BeanPostProcessor的postProcessBeforeInitialization则会调用实现的postProcessAfterInitialization方法。
到此创建Bean 的流程就没了,剩下的就是容器销毁的时候的了
三、destory方法跟销毁Bean
Bean在创建完毕之后会检查用户是否指定了destroyMethodName以及是否实现了DestructionAwareBeanPostProcessor接口的requiresDestruction方法,如果指定了会记录下来保存在DisposableBeanAdapter对象中并保存在bean的disposableBeans属性中。代码在AbstractBeanFactory的registerDisposableBeanIfNecessary中
protected void registerDisposableBeanIfNecessary(String beanName, Object bean, RootBeanDefinition mbd) {
......
registerDisposableBean(beanName,
new DisposableBeanAdapter(bean, beanName, mbd, getBeanPostProcessors(), acc));
......
}
public DisposableBeanAdapter(Object bean, String beanName, RootBeanDefinition beanDefinition,
List<BeanPostProcessor> postProcessors, @Nullable AccessControlContext acc) {
.......
String destroyMethodName = inferDestroyMethodIfNecessary(bean, beanDefinition);
if (destroyMethodName != null && !(this.invokeDisposableBean && "destroy".equals(destroyMethodName)) &&
!beanDefinition.isExternallyManagedDestroyMethod(destroyMethodName)) {
......
this.destroyMethod = destroyMethod;
}
this.beanPostProcessors = filterPostProcessors(postProcessors, bean);
}
在销毁Bean的时候最后都会调用AbstractAutowireCapableBeanFactory的destroyBean方法。
public void destroyBean(Object existingBean) {
new DisposableBeanAdapter(existingBean, getBeanPostProcessors(), getAccessControlContext()).destroy();
}
这里是创建一个DisposableBeanAdapter对象,这个对象实现了Runnable接口,在实现的run方法中会调用实现的DisposableBean接口的destroy方法。并且在创建DisposableBeanAdapter对象的时候会根据传入的bean是否实现了DisposableBean接口来设置invokeDisposableBean变量,这个变量表实有没有实现DisposableBean接口
public DisposableBeanAdapter(Object bean, List<BeanPostProcessor> postProcessors, AccessControlContext acc) {
Assert.notNull(bean, "Disposable bean must not be null");
this.bean = bean;
this.beanName = bean.getClass().getName();
//根据传入的bean是否实现了`DisposableBean`接口来设置`invokeDisposableBean`变量
this.invokeDisposableBean = (this.bean instanceof DisposableBean);
this.nonPublicAccessAllowed = true;
this.acc = acc;
this.beanPostProcessors = filterPostProcessors(postProcessors, bean);
}
public void destroy() {
......
//根据invokeDisposableBean决定是否调用destroy方法
if (this.invokeDisposableBean) {
if (logger.isTraceEnabled()) {
logger.trace("Invoking destroy() on bean with name '" + this.beanName + "'");
}
try {
if (System.getSecurityManager() != null) {
AccessController.doPrivileged((PrivilegedExceptionAction<Object>) () -> {
((DisposableBean) this.bean).destroy();
return null;
}, this.acc);
}
else {
((DisposableBean) this.bean).destroy();
}
}
catch (Throwable ex) {
String msg = "Invocation of destroy method failed on bean with name '" + this.beanName + "'";
if (logger.isDebugEnabled()) {
logger.warn(msg, ex);
}
else {
logger.warn(msg + ": " + ex);
}
}
}
......
}
四、总结。
最后来一个大的流程

实例化前的准备阶段

实例化前

实例化后

初始化前

来源:搜云库
作者:撸骂识途