一、BP神经网络
本程序较为完整,帮助回顾一遍网络的整个运算过程。另外,本程序能够增加网络层数,并自由设定隐层神经元个数。
首先定义类error BackPropagation neural network
class BPNN:
构造函数用来定义整个网络结构,默认网络结构为[2,4,1],包含一个输入层、一个隐层,一个输出层,输入层包含2个神经元,隐层包含4个神经元,输出层包含1个神经元。实际应用中,可以手动输入网络结构,如定义bp=BPNN([64, 128, 64, 10]),即修改成了对应的网络结构。这种对应关系实际上是通过矩阵运算来完成的。如[64, 128],两层网络之间形成一个权值矩阵,该矩阵的大小是64*128,对输入层输入1*64的矩阵,两矩阵相乘后得到1*128的矩阵,经激活函数后作为下一层的输入值。其他值原理类似。
def __init__(self, nn_shape=[2, 4, 1]):
self.W = [] # 权重
self.B = [] # 阈值
self.O = [] # 各神经元节点输出
self.grads = [] # bp算法中误差与神经节点输入的微分(梯度项)
self.mean = np.zeros(nn_shape[2]) #平均值用于数据预处理
self.mean = self.mean.reshape((1, nn_shape[2]))
self.W_shape = [] # 存储各矩阵的shape
self.B_shape = []
self.O_shape = []
self.grads_shape = []
self.errs = [] # 记录每次迭代的误差
for index in range(len(nn_shape) - 1): # 初始化W,B,O,grads矩阵
self.W.append(2 * np.random.random([nn_shape[index], nn_shape[index + 1]]) - 1)
self.W[index] = self.W[index].reshape([nn_shape[index], nn_shape[index + 1]])
self.W_shape.append(self.W[index].shape)
self.B.append(2 * np.random.random(nn_shape[index + 1]) - 1)
self.B[index] = self.B[index].reshape(1, nn_shape[index + 1])
self.B_shape.append(self.B[index].shape)
self.O.append(np.zeros(nn_shape[index + 1]))
self.O[index] = self.O[index].reshape(1, nn_shape[index + 1])
self.O_shape.append(self.O[index].shape)
self.grads.append(np.zeros(nn_shape[index + 1]))
self.grads[index] = self.grads[index].reshape(1, nn_shape[index + 1])
self.grads_shape.append(self.grads[index].shape)
self.y_hat = self.O[-1]
self.y_hat = self.y_hat.reshape(self.O[-1].shape)
print('建立{}层神经网络网络'.format(len(nn_shape)))
print(self.W_shape)
print(self.B_shape)
print(self.O_shape)
print(self.grads_shape)
sigmoid函数
def sigmoid(self, x):
'''
x为1*n向量
'''
return 1.0 / (1.0 + np.exp(-x))
sigmoid函数的导数
def sigmoid_derivate(self, x):
'''
x为1*n向量
'''
return x * (1 - x)
在处理多分类问题时,除使用sigmoid函数作为激活函数外,隐层与输出层间常使用softmax函数来计算网络的最终输出,并用交叉熵来计算网络误差。这往往比使用sigmoid函数和均方误差来训练网络的性能更优异。
softmax激活函数:
其中为
个输入,对应
个输出神经元,公式中计算的是第
个神经元的输出,可以看作是概率输出。
def softmax(self, x):
'''
x为1*n向量
'''
exp_all = np.exp(x)
return exp_all / np.sum(exp_all)
交叉熵:
代表第
个神经元的期望输出,
代表第
个神经元的实际输出。
BP神经网络在处理多分类问题时通常会将期望标签转化为one-hot编码的形式,例如一个三分类问题的标签分别为[1,0,0], [0,1,0], [0,0,1]
def one_hot_label(self, Y):
'''
将label转化为0001形式,若label有3种,则转化为100,010,001
这里的label必须从0开始
'''
category = list(set(Y[:, 0]))
Y_ = np.zeros([Y.shape[0], len(category)])
for index in range(Y.shape[0]):
Y_[index, Y[index, 0]] = 1
return Y_
使用one-hot编码后,交叉熵只有期望输出为1的神经元不为0。
所以交叉熵的公式可转化为:
代表期望输出为1的神经元的实际输出。
#交叉熵
def cross_entropy(self, y, y_hat):
tmp = np.argwhere(y == 1)
return -np.log(y_hat[0, tmp[0, 1]])
根据交叉熵可以推导出输出层梯度的计算公式,当前神经元为期望输出为1时:
当前神经元期望输出不是1时:
以上推导公式将会在信号向前传播的代码中体现。
均方误差:
def error(self, y, y_hat):
err = y - y_hat
return 0.5 * err.dot(err.T)
数据预处理
#数据预处理(标准化,使其满足标准正态分布)
def preprocess(self, X):
self.mean = np.mean(X, axis=0)
self.var = X.var()
X = (X - self.mean) / self.var
以下进入BP神经网络的迭代过程。迭代方式依据公式写出。
1.信号向前传播
def update_output(self, x):
'''更新各神经元的输出值,x为n*1向量'''
for index in range(len(self.O)):
if index == 0:
self.O[index] = self.sigmoid(
x.dot(self.W[index]) + self.B[index])
elif index == len(self.O) - 1:
self.O[index] = self.softmax(
self.O[index - 1].dot(self.W[index]) + self.B[index])
else:
self.O[index] = self.sigmoid(
self.O[index - 1].dot(self.W[index]) + self.B[index])
self.O[index] = self.O[index].reshape(self.O_shape[index])
self.y_hat = self.O[-1]
self.y_hat = self.y_hat.reshape(self.O[-1].shape)
return self.y_hat
2.反向计算网络梯度
def update_grads(self, y):
'''
更新梯度值,y为p*1向量
'''
for index in range(len(self.grads) - 1, -1, -1):
if index == len(self.grads) - 1:
'''#该代码用来计算使用均方误差和sigmoid函数的二分类问题
self.grads[index] = self.sigmoid_derivate(
self.O[index]) * (y - self.O[index])
'''
tmp = np.argwhere(y == 1)
for index_g in range(self.grads[index].shape[1]):
if index_g == tmp[0, 1]:
self.grads[index][0, index_g] = 1 - self.O[index][0, index_g]
else:
self.grads[index][0, index_g] = - self.O[index][0, index_g]
else: # 链式法则计算隐含层梯度
self.grads[index] = self.sigmoid_derivate(
self.O[index]) * self.W[index + 1].dot(self.grads[index + 1].T).T
self.grads[index] = self.grads[index].reshape(
self.grads_shape[index])
3.更新权值和阈值
def update_WB(self, x, learning_rate):
for index in range(len(self.W)):
if index == 0:
self.W[index] += learning_rate * x.T.dot(self.grads[index])
self.B[index] -= learning_rate * self.grads[index]
else:
self.W[index] += learning_rate * self.O[index - 1].T.dot(self.grads[index])
self.B[index] -= learning_rate * self.grads[index]
self.B[index] = self.B[index].reshape(self.B_shape[index])
训练函数
#训练
def fit(self, X, Y, Preprocess=True, thre=0.03, learning_rate=0.001, max_iter=100):
'''
将样本和label输入,X,Y中的样本均为行向量
'''
if Preprocess == True:
X = self.preprocess(X, method=method)
err = np.inf
count = 0
while err > thre:
err = 0
for index in range(X.shape[0]):
x = X[index, :].reshape((1, -1))
y = Y[index, :].reshape((1, -1))
self.update_output(x)
x = X[index, :].reshape((1, -1))
self.update_grads(y)
self.update_WB(x, learning_rate=learning_rate)
err += self.cross_entropy(y, self.y_hat)
err /= index + 1
self.errs.append(err)
count += 1
if count > max_iter:
print("超过最大迭代次数{}".format(max_iter))
break
print(count)
print(err)
二、手写数字识别
将第一部分程序的代码写入py文件中,命名为BP_neural_network。再建立一个文件,使用import即可导入写好的类。
import BP_neural_network as BP
from sklearn.datasets import load_digits #手写数字识别数据集
手写数字识别选用sklearn中的数据集
from sklearn.datasets import load_digits #手写数字识别数据集
手写数字识别数据集包含64个属性,一个分类标识,包含0~9共计10个数字。因此设定输入层神经元数为64,输出层神经元数为10。隐层神经元数可自由设定,但针对不太复杂的数据集建议不要设定太多神经元数,以免过拟合。
bp = BP.BPNN([64, 128, 64, 10])#建立神经网络对象
Y = bp.one_hot_label(Y) #one-hot编码
建立网络结构

根据输入参数,建立的网络结构如上图,包含1个输入层、1个输出层,2个隐层。下面是所需矩阵的大小,第一层是权值矩阵,第二层是阈值矩阵,第三层是输出值矩阵,第四层是梯度矩阵。
训练网络
bp.fit(train_data, train_label, Preprocess=True,thre=0.01, learning_rate=0.005, max_iter=1000)#训练网络
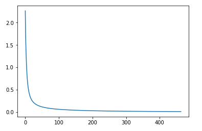
误差曲线

由图可看出,训练到100次左右时误差不再明显变化。
整个训练用时139秒,准确率达到93.2%
可见训练时间较长,但准确率较高。
三、使用sklearn库函数构建网络
选取多层感知机
#多层感知机
from sklearn.neural_network import MLPClassifier
设置计算方式为随机梯度下降(sgd),其它参数与第二部分相同。
mlp = MLPClassifier(solver='sgd',hidden_layer_sizes=[128,64],max_iter=1000,learning_rate_init=0.005,verbose=True)
数据集仍采用手写数字识别
mlp.fit(train_data, train_label) #训练
训练用时1.73秒,准确率为92%
使用同样数据集,对比第二部分,sklearn的多层感知机函数所需时间极短,准确率与第二部分相似。