第一期前端早早聊 - 第五讲知识点总结

960 阅读8分钟

原文地址:堂主 - 如何推动与影响中型前端团队的成长

今天看到“前端早早聊大会”的相关推文,话题聚焦在 「前端转管理」,发现里面干货很多。第一期没能参加,关注起来后续有时间都争取到场取经。

0.理解管理

管理,就是靠别人拿结果。

在不确定性中寻找确定性,通过成就他人成就自己,基于数据阐明一切改变。管理者是带来改变的人,管理者就是要靠影响他人,带来正向的改变。 站在团队视角来看,有两种角度:

对内

注重 人 → 事 → 文化 → 影响力 的发展路线。

治理结构

  • 成员一般型:明确制度和流程;
  • 成员驱动型:强化价值观,文化驱动,降低强硬制度对人的约束感;

管理工具

制度流程是管理工具,绩效、晋升是管理工具,调薪、股权、奖项也是管理工具

对外

个人发展,离不开团队的发展,更离不开公司业务的发展、所处行业赛道的发展。

1.人

1.选人

  • 内部选拔 【价值观,利他精神,技术能力,业务经验,皮实&要性,认知&思维】
  • 外部招聘 【技术能力,业务深度,推动能力,沟通能力,皮实&要性,好奇心】

2.育人和用人

  • 育人 【认知升级,维度升级,复杂度升级,120%原则,阶梯式成长】
  • 用人 【业务PM,跨职能推动,主导空间,提供放大器,合作关系】

3.换血

  • 主动淘汰 【要求前置,过程跟足;立场要站稳,对公不对私;心要慈,刀要快;做人留一线,日后好相见】
  • 被动流失 【关键岗位必须 Backup,避免系统性,能力性塌方;勿忽视“熟人场”的影响】

4.结果

绩效

【绩效管理>绩效考核,明确职责和产出,设定目标,必要的过程 Review,划分等级】

要尽量做 “绩效管理” 而非仅仅 “绩效考评”。绩效的工作,90% 在日常中的过程跟进,不要 本末倒置放在最后的结果沟通时。

  • 3.25(不满足期望):代表的是无年终、无加薪、无晋升。有些公司还会针对这部分员工纳入 Pro 改进流程,改进不到位就淘汰;有些公司是连续两次 3.25 解除合同。针对业绩不满足期望,一定是其工作有重大人为过失(如因个人疏忽直接导致线上 P0/P1/P2 等重大故障),或是明确不满足团队现阶段的用人标准。
  • 3.5-(部分不满足):这部分我的标准是,有 80 分的能力,却只拿到了 70 分的结果。可能是因为合作态度问题,可能是因为自己跟进不力,总之未能发挥该有的水平,浪费了天赋。
  • 3.5(满足期望):良好完成自己分内工作,属于得努力踮踮脚甚至跳一跳才 OK 的结果,但也没明确的亮点,只是做到了分内事。
  • 3.5+(部分超出):有亮点,除了完成分内事,还带来积极正向的改变,有明确的对外的影响和推动结果。
  • 3.75(超出期望):不止是亮点,更有惊喜。通过个人努力和推动,带来了突破性的变化。

晋升

【绩效好≠能晋升,晋升≠排队,结果+直接显著贡献,必要的晋升辅导,公平公正公开】

5.层级和要求

明确层级标准和产出结构

  • 【执行:独立承担,独立执行】;【优异的执行:能思考并实践如何做得更好】
  • 【团队核心:影响和带动他人,帮助团队和业务拿到更多结果】
  • 【团队负责人:搭梯队,建体系,搞外交,造环境;撑空间,跟过程,抓对比,给结果】

多维度考评

考评维度的单一,是管理者的大忌。考评什么,就会得到什么。维度单一会导致团队能力单一,核心人员的输入、输出空间不足,诱发流失。

“四纵五横” 【横向:提效,用户体验,稳定性,数据能力,前端安全】 【纵向:业务支撑力,技术创新力,组织成长力,内外影响力】

更丰富的维度,更深层的要求,增加维度和复杂度,创造足够的 120% 空间,管理者可以有更多推动改变的事情去做。

【专业能力:HTML,CSS,JavaScript,nodejs,程序设计,框架应用,架构设计,工具应用,性能和兼容,文档与质量】

【职业能力:体验感知,思维能力,成就导向,团队合作,计划组织,学习能力,皮实坚韧,积极主动】

2.事

1.建设

站在未来看今天,提前筹备

  • 业务支撑 优质高效的支撑业务,是活在当下。
    【做完,做好,影响预期,流程优化,协作优化,业务优化】
  • 技术建设 必要的技术建设,是为了帮助业务和团队活好未来。
    【业务导向,结果导向,投入产出比,体系和专项,数据指标,练兵价值】

业务支撑结构

【人员支撑:能力域组织架构,领域侧面方案专家,接口人制度,Backup】
【系统支撑:搭建能力,质量监控,自动化测试,DevOps,数据分析】
【武库支撑:通用基础库,业务组件库,业务模板库,工程化工具链】
【战术支撑:营销搭建化,交易中心化,后台模板化,流程配置化】
【架构支撑:能力分层,领域分层,功能内聚,流程解耦】
【文档沉淀,数据量化】

技术体系建设

【开发规范:编码规范,命名规范,流程规范,权限规范,安全规范。。】
【开发流程:协作模式,解耦分层,面向接口,去依赖。。】
【工具物料:工程套件,Node 工具,Web 工具,物料体系。。。】
【性能体验:加载效率,渲染效率,人机交互体验,用户感知引导。。。】
【工程部署:应用管理,领域解耦,单人全流程控制。。。】
【前端安全:代码合规,包安全,XSS,CSRF。。。】
【统计监控:异常监控,用户数据采集,响应时效。。。】
【系统测试:单侧,UI 测试,链路测试。。。】

2.视角

前端在研发体系中话语权偏低的现状,需要前端 Leader 将技术带来的工程收益,转变为业务收益;将部门内的技术影响,转变为业务影响;将技术场景,升级到业务场景;将团队的基础能力,变为业务能力。跳出前端,围绕并深入业务。

3.文化

所谓文化,价值观,就是日常的言行

1.团队共识

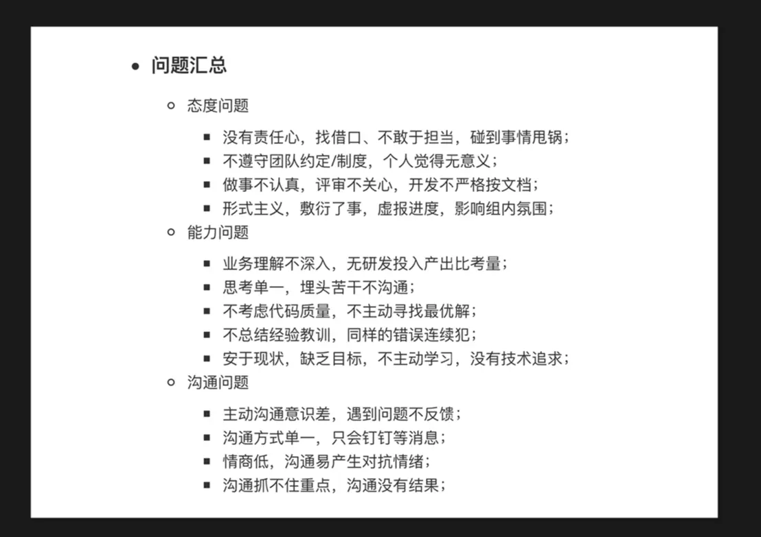
罗列出日常中那些反感的行为,并归类总结,反推出团队集体认同的方向、观点,和希望拥抱的行为,落实为我们的团队共识。

团队共识

【愿景:成为卓越,有影响力的前端团队】
【使命:融合人文与科技,坚持以用户为中心的体验,用技术为业务创造更多可能性】
【文化:勇于承担,互相成就;简单开放,乐观自驱;群策群力,教学相长;深入业务,突破卓越】

2.价值观

【客户第一,团队合作,拥抱变化,敬业,诚信,自驱激情】

3.影响力

对内或对外,影响力都是放大器

  • 对内影响力 核心抓手是利他性输出
    【业务支撑,业务渗透,跨部门推动,向上管理,分享输出】
  • 对外影响力 重视品牌化运营
    【平台品牌,产品输出,技术输出,内容输出,品牌化运营】

4.数据指标

管理者推动改变,数据说明改变

数据不见得一定是精准的,但数据一定要能说明趋势,直观化结构,准确反馈。
【人效:吞吐量,覆盖率{组件,配置,自动化},部署时间,人数比,业务成本】
【体验:性能体验,功能体验,链路体验,产品体验,数据服务】
【稳定性:编码质量,提测质量,线上质量,线上监控】
【团队:人员数据,成本数据,基建数据,影响力数据】

4.引申与思考

管理者是第一 HR

视人为人

灰度思维

实际工作中的人际关系,绝非是二元论这般简单,都是动态的灰度。是放大共同利益,求同存异,做大盘子,还是局限于自己部门内树墙,列位自己品味。

输入与输出 【既要有输出也要有知识输入】

场景与方案

“朱评漫学屠龙于支离益,单千金之家,三年技成而无所用其巧” 管理者要在不同的维度组织空间,从问题场景出发组织同学产出技术方案,并在落地过程中学习掌握新技术,更有成效。

Backup

任何关键岗位,一定要有 Backup 储备,避免系统性或能力性坍塌。