第一课:购物车方案
案例图示:

源码:
知识点:
v-model
<h2>添加课程</h2>
<div>
<label for="">课程名称:</label>
<input type="text" v-model="courseInfo.name">
</div>
<div>
<label for="">课程价格:</label>
<input type="text" v-model="courseInfo.price">
</div>
<div>
这里用Vue的双向绑定功能,意思就是在input里面输入的东西也会修改了courseInfo.name这个数据里面,在courseInfo.name里面修改也会在input上面显示
官方解释:

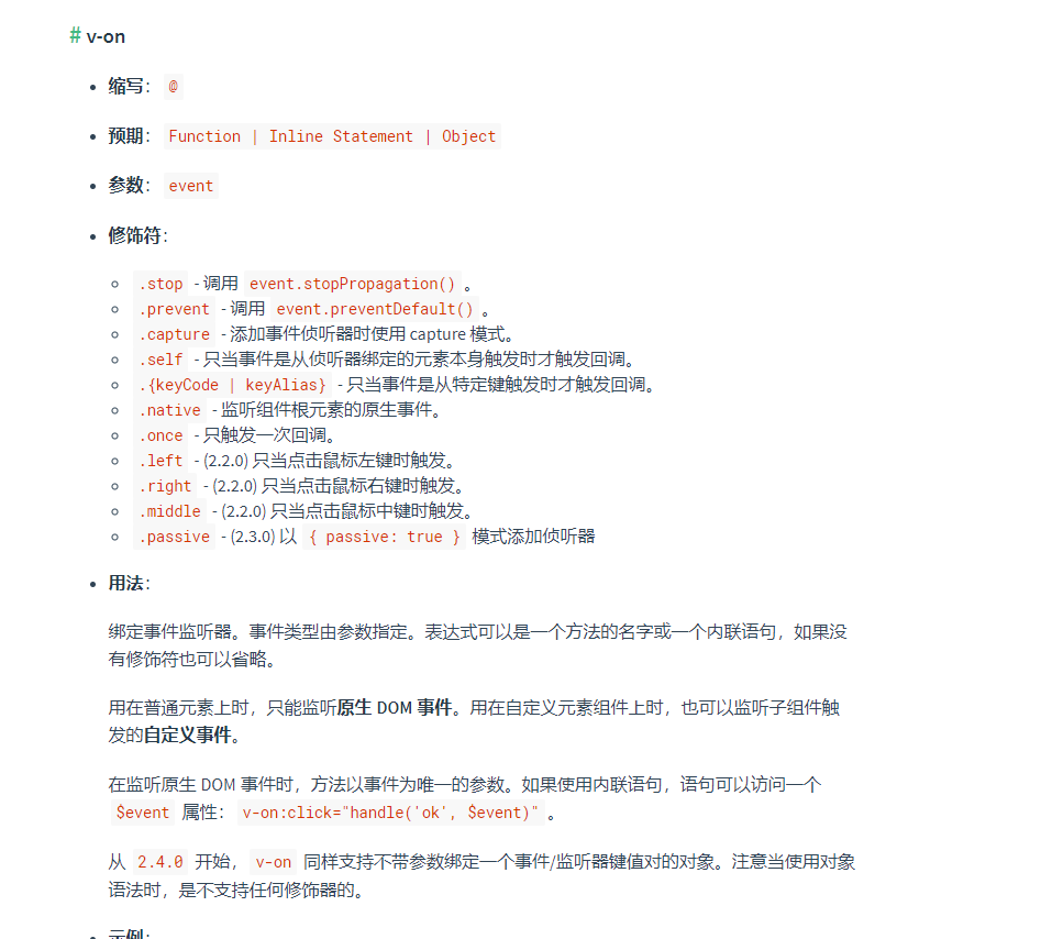
知识点:
v-on 缩写 @
<<button @click="addCourseToList">添加项目到列表</button>
v-on 侦听事件,缩写为@ click点击事件,侦听点击事件,当点击按钮后触发
官方解释:

v-for
<tr v-for="(item,index) in courseList" :key="item.id">
<td>{{item.name}}</td>
<td>{{item.price}}</td>
<td><button @click="addCourseToCart(index)">添加到购物车</button></td>
</tr>
v-for 遍历数组来渲染列表
官方解释:
