服务器域名:就是前端访问接口的地址,可以包含端口号。

业务域名:小程序里webview访问的url,不可以配置端口号。

服务器域名配置
每个微信小程序需要事先设置通讯域名,小程序只可以跟指定的域名与进行网络通信。包括普通 HTTPS 请求(wx.request)、上传文件(wx.uploadFile)、下载文件(wx.downloadFile) 和 WebSocket 通信(wx.connectSocket)。
从基础库 2.4.0 开始,网络接口允许与局域网 IP 通信,但要注意 不允许与本机 IP 通信。
从 2.7.0 开始,提供了 UDP 通信(wx.createUDPSocket),只允许跟同个局域网内的非本机 IP 通信。
服务器域名请在 「小程序后台-开发-开发设置-服务器域名」 中进行配置,配置时需要注意:
域名只支持 https (wx.request、wx.uploadFile、wx.downloadFile) 和 wss (wx.connectSocket) 协议;
域名不能使用 IP 地址(小程序的局域网 IP 除外)或 localhost;
可以配置端口,如 https://myserver.com:8080,但是配置后只能向 https://myserver.com:8080 发起请求。如果向 https://myserver.com、https://myserver.com:9091 等 URL 请求则会失败。
如果不配置端口。如 https://myserver.com,那么请求的 URL 中也不能包含端口,甚至是默认的 443 端口也不可以。如果向 https://myserver.com:443 请求则会失败。
域名必须经过 ICP 备案;
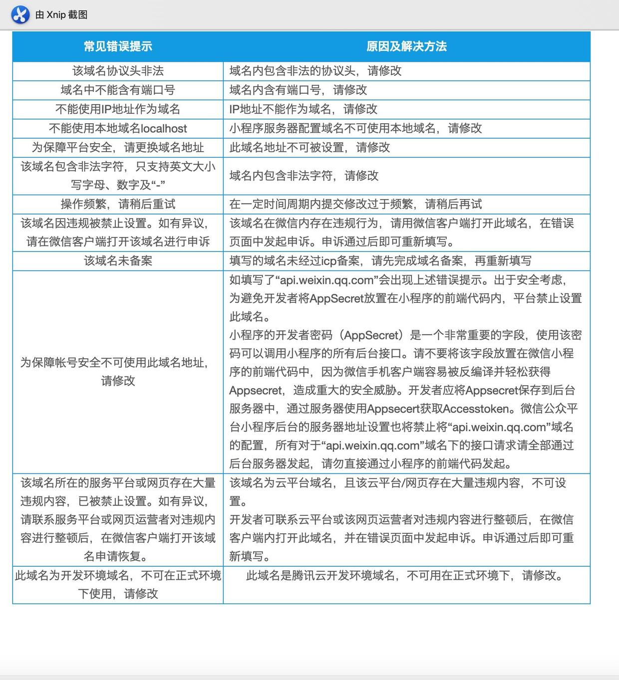
出于安全考虑,api.weixin.qq.com 不能被配置为服务器域名,相关API也不能在小程序内调用。 开发者应将 AppSecret 保存到后台服务器中,通过服务器使用 getAccessToken 接口获取 access_token,并调用相关 API;
对于每个接口,分别可以配置最多 20 个域名。
来源:developers.weixin.qq.com/miniprogram…
业务域名常见错误分析:
