📦 本文以及示例源码已归档在 javacore
一、并发锁简介
确保线程安全最常见的做法是利用锁机制(Lock、sychronized)来对共享数据做互斥同步,这样在同一个时刻,只有一个线程可以执行某个方法或者某个代码块,那么操作必然是原子性的,线程安全的。
在工作、面试中,经常会听到各种五花八门的锁,听的人云里雾里。锁的概念术语很多,它们是针对不同的问题所提出的,通过简单的梳理,也不难理解。
可重入锁
可重入锁又名递归锁,是指 同一个线程在外层方法获取了锁,在进入内层方法会自动获取锁。
可重入锁可以在一定程度上避免死锁。
ReentrantLock、ReentrantReadWriteLock是可重入锁。这点,从其命名也不难看出。synchronized也是一个可重入锁。
synchronized void setA() throws Exception{
Thread.sleep(1000);
setB();
}
synchronized void setB() throws Exception{
Thread.sleep(1000);
}
上面的代码就是一个典型场景:如果使用的锁不是可重入锁的话,setB 可能不会被当前线程执行,从而造成死锁。
公平锁与非公平锁
- 公平锁 - 公平锁是指 多线程按照申请锁的顺序来获取锁。
- 非公平锁 - 非公平锁是指 多线程不按照申请锁的顺序来获取锁 。这就可能会出现优先级反转(后来者居上)或者饥饿现象(某线程总是抢不过别的线程,导致始终无法执行)。
公平锁为了保证线程申请顺序,势必要付出一定的性能代价,因此其吞吐量一般低于非公平锁。
公平锁与非公平锁 在 Java 中的典型实现:
synchronized只支持非公平锁。ReentrantLock、ReentrantReadWriteLock,默认是非公平锁,但支持公平锁。
独享锁与共享锁
独享锁与共享锁是一种广义上的说法,从实际用途上来看,也常被称为互斥锁与读写锁。
- 独享锁 - 独享锁是指 锁一次只能被一个线程所持有。
- 共享锁 - 共享锁是指 锁可被多个线程所持有。
独享锁与共享锁在 Java 中的典型实现:
synchronized、ReentrantLock只支持独享锁。ReentrantReadWriteLock其写锁是独享锁,其读锁是共享锁。读锁是共享锁使得并发读是非常高效的,读写,写读 ,写写的过程是互斥的。
悲观锁与乐观锁
乐观锁与悲观锁不是指具体的什么类型的锁,而是处理并发同步的策略。
- 悲观锁 - 悲观锁对于并发采取悲观的态度,认为:不加锁的并发操作一定会出问题。悲观锁适合写操作频繁的场景。
- 乐观锁 - 乐观锁对于并发采取乐观的态度,认为:不加锁的并发操作也没什么问题。对于同一个数据的并发操作,是不会发生修改的。在更新数据的时候,会采用不断尝试更新的方式更新数据。乐观锁适合读多写少的场景。
悲观锁与乐观锁在 Java 中的典型实现:
- 悲观锁在 Java 中的应用就是通过使用
synchronized和Lock显示加锁来进行互斥同步,这是一种阻塞同步。 - 乐观锁在 Java 中的应用就是采用 CAS 机制(CAS 操作通过
Unsafe类提供,但这个类不直接暴露为 API,所以都是间接使用,如各种原子类)。
轻量级锁、重量级锁与偏向锁
所谓轻量级锁与重量级锁,指的是锁控制粒度的粗细。显然,控制粒度越细,阻塞开销越小,并发性也就越高。
Java 1.6 以前,重量级锁一般指的是 synchronized ,而轻量级锁指的是 volatile。
Java 1.6 以后,针对 synchronized 做了大量优化,引入 4 种锁状态: 无锁状态、偏向锁、轻量级锁和重量级锁。锁可以单向的从偏向锁升级到轻量级锁,再从轻量级锁升级到重量级锁 。
- 偏向锁 - 偏向锁是指一段同步代码一直被一个线程所访问,那么该线程会自动获取锁。降低获取锁的代价。
- 轻量级锁 - 是指当锁是偏向锁的时候,被另一个线程所访问,偏向锁就会升级为轻量级锁,其他线程会通过自旋的形式尝试获取锁,不会阻塞,提高性能。
- 重量级锁 - 是指当锁为轻量级锁的时候,另一个线程虽然是自旋,但自旋不会一直持续下去,当自旋一定次数的时候,还没有获取到锁,就会进入阻塞,该锁膨胀为重量级锁。重量级锁会让其他申请的线程进入阻塞,性能降低。
分段锁
分段锁其实是一种锁的设计,并不是具体的一种锁。所谓分段锁,就是把锁的对象分成多段,每段独立控制,使得锁粒度更细,减少阻塞开销,从而提高并发性。这其实很好理解,就像高速公路上的收费站,如果只有一个收费口,那所有的车只能排成一条队缴费;如果有多个收费口,就可以分流了。
Hashtable 使用 synchronized 修饰方法来保证线程安全性,那么面对线程的访问,Hashtable 就会锁住整个对象,所有的其它线程只能等待,这种阻塞方式的吞吐量显然很低。
Java 1.7 以前的 ConcurrentHashMap 就是分段锁的典型案例。ConcurrentHashMap 维护了一个 Segment 数组,一般称为分段桶。
final Segment<K,V>[] segments;
当有线程访问 ConcurrentHashMap 的数据时,ConcurrentHashMap 会先根据 hashCode 计算出数据在哪个桶(即哪个 Segment),然后锁住这个 Segment。
显示锁和内置锁
Java 1.5 之前,协调对共享对象的访问时可以使用的机制只有 synchronized 和 volatile。这两个都属于内置锁,即锁的申请和释放都是由 JVM 所控制。
Java 1.5 之后,增加了新的机制:ReentrantLock、ReentrantReadWriteLock ,这类锁的申请和释放都可以由程序所控制,所以常被称为显示锁。
💡
synchronized的用法和原理可以参考:Java 并发基础机制 - synchronized 。:bell: 注意:如果不需要
ReentrantLock、ReentrantReadWriteLock所提供的高级同步特性,应该优先考虑使用synchronized。理由如下:- Java 1.6 以后,
synchronized做了大量的优化,其性能已经与ReentrantLock、ReentrantReadWriteLock基本上持平。- 从趋势来看,Java 未来更可能会优化
synchronized,而不是ReentrantLock、ReentrantReadWriteLock,因为synchronized是 JVM 内置属性,它能执行一些优化。-
ReentrantLock、ReentrantReadWriteLock申请和释放锁都是由程序控制,如果使用不当,可能造成死锁,这是很危险的。
以下对比一下显示锁和内置锁的差异:
- 主动获取锁和释放锁
synchronized不能主动获取锁和释放锁。获取锁和释放锁都是 JVM 控制的。ReentrantLock可以主动获取锁和释放锁。(如果忘记释放锁,就可能产生死锁)。
- 响应中断
synchronized不能响应中断。ReentrantLock可以响应中断。
- 超时机制
synchronized没有超时机制。ReentrantLock有超时机制。ReentrantLock可以设置超时时间,超时后自动释放锁,避免一直等待。
- 支持公平锁
synchronized只支持非公平锁。ReentrantLock支持非公平锁和公平锁。
- 是否支持共享
- 被
synchronized修饰的方法或代码块,只能被一个线程访问(独享)。如果这个线程被阻塞,其他线程也只能等待 ReentrantLock可以基于Condition灵活的控制同步条件。
- 被
- 是否支持读写分离
synchronized不支持读写锁分离;ReentrantReadWriteLock支持读写锁,从而使阻塞读写的操作分开,有效提高并发性。
二、AQS
AbstractQueuedSynchronizer(简称 AQS)是队列同步器,顾名思义,其主要作用是处理同步。它是并发锁和很多同步工具类的实现基石(如ReentrantLock、ReentrantReadWriteLock、Semaphore等)。因此,要想深入理解
ReentrantLock、ReentrantReadWriteLock等并发锁和同步工具,必须先理解 AQS 的要点和原理。
AQS 的要点
在 java.util.concurrent.locks 包中的相关锁(常用的有 ReentrantLock、 ReadWriteLock)都是基于 AQS 来实现。这些锁都没有直接继承 AQS,而是定义了一个 Sync 类去继承 AQS。为什么要这样呢?因为锁面向的是使用用户,而同步器面向的则是线程控制,那么在锁的实现中聚合同步器而不是直接继承 AQS 就可以很好的隔离二者所关注的事情。
AQS 提供了对独享锁与共享锁的支持。
独享锁 API
获取、释放独享锁的主要 API 如下:
public final void acquire(int arg)
public final void acquireInterruptibly(int arg)
public final boolean tryAcquireNanos(int arg, long nanosTimeout)
public final boolean release(int arg)
acquire- 获取独占锁。acquireInterruptibly- 获取可中断的独占锁。tryAcquireNanos- 尝试在指定时间内获取可中断的独占锁。在以下三种情况下回返回:- 在超时时间内,当前线程成功获取了锁;
- 当前线程在超时时间内被中断;
- 超时时间结束,仍未获得锁返回 false。
release- 释放独占锁。
共享锁 API
获取、释放共享锁的主要 API 如下:
public final void acquireShared(int arg)
public final void acquireSharedInterruptibly(int arg)
public final boolean tryAcquireSharedNanos(int arg, long nanosTimeout)
public final boolean releaseShared(int arg)
acquireShared- 获取共享锁。acquireSharedInterruptibly- 获取可中断的共享锁。tryAcquireSharedNanos- 尝试在指定时间内获取可中断的共享锁。release- 释放共享锁。
AQS 的原理
AQS 的数据结构
阅读 AQS 的源码,可以发现:AQS 继承自 AbstractOwnableSynchronize。
public abstract class AbstractQueuedSynchronizer
extends AbstractOwnableSynchronizer
implements java.io.Serializable {
/** 等待队列的队头,懒加载。只能通过 setHead 方法修改。 */
private transient volatile Node head;
/** 等待队列的队尾,懒加载。只能通过 enq 方法添加新的等待节点。*/
private transient volatile Node tail;
/** 同步状态 */
private volatile int state;
}
state- AQS 使用一个整型的volatile变量来 维护同步状态。- 这个整数状态的意义由子类来赋予,如
ReentrantLock中该状态值表示所有者线程已经重复获取该锁的次数,Semaphore中该状态值表示剩余的许可数量。
- 这个整数状态的意义由子类来赋予,如
head和tail- AQS 维护了一个Node类型(AQS 的内部类)的双链表来完成同步状态的管理。这个双链表是一个双向的 FIFO 队列,通过head和tail指针进行访问。当 有线程获取锁失败后,就被添加到队列末尾。

再来看一下 Node 的源码
static final class Node {
/** 该等待同步的节点处于共享模式 */
static final Node SHARED = new Node();
/** 该等待同步的节点处于独占模式 */
static final Node EXCLUSIVE = null;
/** 线程等待状态,状态值有: 0、1、-1、-2、-3 */
volatile int waitStatus;
static final int CANCELLED = 1;
static final int SIGNAL = -1;
static final int CONDITION = -2;
static final int PROPAGATE = -3;
/** 前驱节点 */
volatile Node prev;
/** 后继节点 */
volatile Node next;
/** 等待锁的线程 */
volatile Thread thread;
/** 和节点是否共享有关 */
Node nextWaiter;
}
很显然,Node 是一个双链表结构。
waitStatus-Node使用一个整型的volatile变量来 维护 AQS 同步队列中线程节点的状态。waitStatus有五个状态值:CANCELLED(1)- 此状态表示:该节点的线程可能由于超时或被中断而 处于被取消(作废)状态,一旦处于这个状态,表示这个节点应该从等待队列中移除。SIGNAL(-1)- 此状态表示:后继节点会被挂起,因此在当前节点释放锁或被取消之后,必须唤醒(unparking)其后继结点。CONDITION(-2)- 此状态表示:该节点的线程 处于等待条件状态,不会被当作是同步队列上的节点,直到被唤醒(signal),设置其值为 0,再重新进入阻塞状态。PROPAGATE(-3)- 此状态表示:下一个acquireShared应无条件传播。- 0 - 非以上状态。
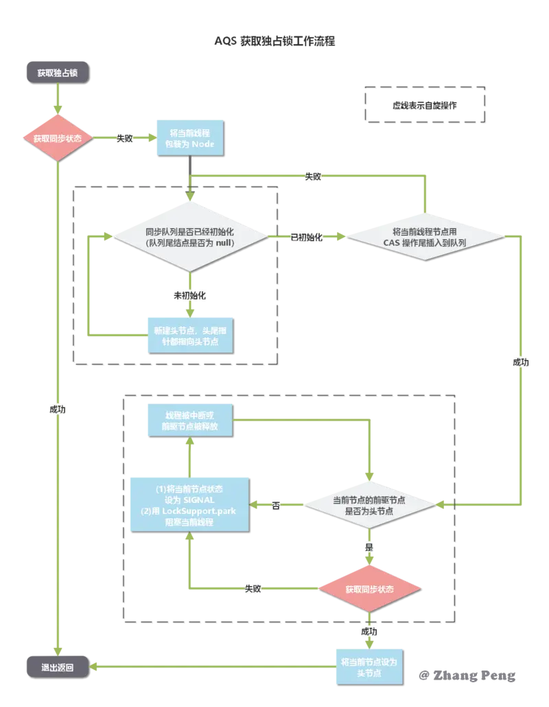
独占锁的获取和释放
获取独占锁
AQS 中使用 acquire(int arg) 方法获取独占锁,其大致流程如下:
- 先尝试获取同步状态,如果获取同步状态成功,则结束方法,直接返回。
- 如果获取同步状态不成功,AQS 会不断尝试利用 CAS 操作将当前线程插入等待同步队列的队尾,直到成功为止。
- 接着,不断尝试为等待队列中的线程节点获取独占锁。


详细流程可以用下图来表示,请结合源码来理解(一图胜千言):

释放独占锁
AQS 中使用 release(int arg) 方法释放独占锁,其大致流程如下:
- 先尝试获取解锁线程的同步状态,如果获取同步状态不成功,则结束方法,直接返回。
- 如果获取同步状态成功,AQS 会尝试唤醒当前线程节点的后继节点。
获取可中断的独占锁
AQS 中使用 acquireInterruptibly(int arg) 方法获取可中断的独占锁。
acquireInterruptibly(int arg) 实现方式相较于获取独占锁方法( acquire)非常相似,区别仅在于它会通过 Thread.interrupted 检测当前线程是否被中断,如果是,则立即抛出中断异常(InterruptedException)。
获取超时等待式的独占锁
AQS 中使用 tryAcquireNanos(int arg) 方法获取超时等待的独占锁。
doAcquireNanos 的实现方式 相较于获取独占锁方法( acquire)非常相似,区别在于它会根据超时时间和当前时间计算出截止时间。在获取锁的流程中,会不断判断是否超时,如果超时,直接返回 false;如果没超时,则用 LockSupport.parkNanos 来阻塞当前线程。
共享锁的获取和释放
获取共享锁
AQS 中使用 acquireShared(int arg) 方法获取共享锁。
acquireShared 方法和 acquire 方法的逻辑很相似,区别仅在于自旋的条件以及节点出队的操作有所不同。
成功获得共享锁的条件如下:
tryAcquireShared(arg)返回值大于等于 0 (这意味着共享锁的 permit 还没有用完)。- 当前节点的前驱节点是头结点。
释放共享锁
AQS 中使用 releaseShared(int arg) 方法释放共享锁。
releaseShared 首先会尝试释放同步状态,如果成功,则解锁一个或多个后继线程节点。释放共享锁和释放独享锁流程大体相似,区别在于:
对于独享模式,如果需要 SIGNAL,释放仅相当于调用头节点的 unparkSuccessor。
获取可中断的共享锁
AQS 中使用 acquireSharedInterruptibly(int arg) 方法获取可中断的共享锁。
acquireSharedInterruptibly 方法与 acquireInterruptibly 几乎一致,不再赘述。
获取超时等待式的共享锁
AQS 中使用 tryAcquireSharedNanos(int arg) 方法获取超时等待式的共享锁。
tryAcquireSharedNanos 方法与 tryAcquireNanos 几乎一致,不再赘述。
三、ReentrantLock
ReentrantLock类是Lock接口的具体实现,它是一个可重入锁。与内置锁synchronized不同,ReentrantLock提供了一组无条件的、可轮询的、定时的以及可中断的锁操作,所有获取锁、释放锁的操作都是显式的操作。
ReentrantLock 的特性
ReentrantLock 的特性如下:
ReentrantLock提供了与synchronized相同的互斥性、内存可见性和可重入性。ReentrantLock支持公平锁和非公平锁(默认)两种模式。ReentrantLock实现了Lock接口,支持了synchronized所不具备的灵活性。synchronized无法中断一个正在等待获取锁的线程synchronized无法在请求获取一个锁时无休止地等待
Lock 的接口定义如下:
public interface Lock {
void lock();
void lockInterruptibly() throws InterruptedException;
boolean tryLock();
boolean tryLock(long time, TimeUnit unit) throws InterruptedException;
void unlock();
Condition newCondition();
}
lock()- 获取锁。unlock()- 释放锁。tryLock()- 尝试获取锁,仅在调用时锁未被另一个线程持有的情况下,才获取该锁。tryLock(long time, TimeUnit unit)- 和tryLock()类似,区别仅在于限定时间,如果限定时间内未获取到锁,视为失败。lockInterruptibly()- 锁未被另一个线程持有,且线程没有被中断的情况下,才能获取锁。newCondition()- 返回一个绑定到Lock对象上的Condition实例。
ReentrantLock 的用法
前文了解了 ReentrantLock 的特性,接下来,我们要讲述其具体用法。
ReentrantLock 的构造方法
ReentrantLock 有两个构造方法:
public ReentrantLock() {}
public ReentrantLock(boolean fair) {}
ReentrantLock()- 默认构造方法会初始化一个非公平锁(NonfairSync);ReentrantLock(boolean)-new ReentrantLock(true)会初始化一个公平锁(FairSync)。
lock 和 unlock 方法
lock()- 无条件获取锁。如果当前线程无法获取锁,则当前线程进入休眠状态不可用,直至当前线程获取到锁。如果该锁没有被另一个线程持有,则获取该锁并立即返回,将锁的持有计数设置为 1。unlock()- 用于释放锁。
:bell: 注意:请务必牢记,获取锁操作
lock()必须在try catch块中进行,并且将释放锁操作unlock()放在finally块中进行,以保证锁一定被被释放,防止死锁的发生。
示例:ReentrantLock 的基本操作
public class ReentrantLockDemo {
public static void main(String[] args) {
Task task = new Task();
MyThread tA = new MyThread("Thread-A", task);
MyThread tB = new MyThread("Thread-B", task);
MyThread tC = new MyThread("Thread-C", task);
tA.start();
tB.start();
tC.start();
}
static class MyThread extends Thread {
private Task task;
public MyThread(String name, Task task) {
super(name);
this.task = task;
}
@Override
public void run() {
task.execute();
}
}
static class Task {
private ReentrantLock lock = new ReentrantLock();
public void execute() {
lock.lock();
try {
for (int i = 0; i < 3; i++) {
System.out.println(lock.toString());
// 查询当前线程 hold 住此锁的次数
System.out.println("\t holdCount: " + lock.getHoldCount());
// 查询正等待获取此锁的线程数
System.out.println("\t queuedLength: " + lock.getQueueLength());
// 是否为公平锁
System.out.println("\t isFair: " + lock.isFair());
// 是否被锁住
System.out.println("\t isLocked: " + lock.isLocked());
// 是否被当前线程持有锁
System.out.println("\t isHeldByCurrentThread: " + lock.isHeldByCurrentThread());
try {
Thread.sleep(500);
} catch (InterruptedException e) {
e.printStackTrace();
}
}
} finally {
lock.unlock();
}
}
}
}
输出结果:
java.util.concurrent.locks.ReentrantLock@64fcd88a[Locked by thread Thread-A]
holdCount: 1
queuedLength: 2
isFair: false
isLocked: true
isHeldByCurrentThread: true
java.util.concurrent.locks.ReentrantLock@64fcd88a[Locked by thread Thread-C]
holdCount: 1
queuedLength: 1
isFair: false
isLocked: true
isHeldByCurrentThread: true
// ...
tryLock 方法
与无条件获取锁相比,tryLock 有更完善的容错机制。
tryLock()- 可轮询获取锁。如果成功,则返回 true;如果失败,则返回 false。也就是说,这个方法无论成败都会立即返回,获取不到锁(锁已被其他线程获取)时不会一直等待。tryLock(long, TimeUnit)- 可定时获取锁。和tryLock()类似,区别仅在于这个方法在获取不到锁时会等待一定的时间,在时间期限之内如果还获取不到锁,就返回 false。如果如果一开始拿到锁或者在等待期间内拿到了锁,则返回 true。
示例:ReentrantLock 的 tryLock() 操作
修改上个示例中的 execute() 方法
public void execute() {
if (lock.tryLock()) {
try {
for (int i = 0; i < 3; i++) {
// 略...
}
} finally {
lock.unlock();
}
} else {
System.out.println(Thread.currentThread().getName() + " 获取锁失败");
}
}
示例:ReentrantLock 的 tryLock(long, TimeUnit) 操作
修改上个示例中的 execute() 方法
public void execute() {
try {
if (lock.tryLock(2, TimeUnit.SECONDS)) {
try {
for (int i = 0; i < 3; i++) {
// 略...
}
} finally {
lock.unlock();
}
} else {
System.out.println(Thread.currentThread().getName() + " 获取锁失败");
}
} catch (InterruptedException e) {
System.out.println(Thread.currentThread().getName() + " 获取锁超时");
e.printStackTrace();
}
}
lockInterruptibly 方法
lockInterruptibly()- 可中断获取锁。可中断获取锁可以在获得锁的同时保持对中断的响应。可中断获取锁比其它获取锁的方式稍微复杂一些,需要两个try-catch块(如果在获取锁的操作中抛出了InterruptedException,那么可以使用标准的try-finally加锁模式)。- 举例来说:假设有两个线程同时通过
lock.lockInterruptibly()获取某个锁时,若线程 A 获取到了锁,则线程 B 只能等待。若此时对线程 B 调用threadB.interrupt()方法能够中断线程 B 的等待过程。由于lockInterruptibly()的声明中抛出了异常,所以lock.lockInterruptibly()必须放在try块中或者在调用lockInterruptibly()的方法外声明抛出InterruptedException。:bell: 注意:当一个线程获取了锁之后,是不会被
interrupt()方法中断的。单独调用interrupt()方法不能中断正在运行状态中的线程,只能中断阻塞状态中的线程。因此当通过lockInterruptibly()方法获取某个锁时,如果未获取到锁,只有在等待的状态下,才可以响应中断。
- 举例来说:假设有两个线程同时通过
示例:ReentrantLock 的 lockInterruptibly() 操作
修改上个示例中的 execute() 方法
public void execute() {
try {
lock.lockInterruptibly();
for (int i = 0; i < 3; i++) {
// 略...
}
} catch (InterruptedException e) {
System.out.println(Thread.currentThread().getName() + "被中断");
e.printStackTrace();
} finally {
lock.unlock();
}
}
newCondition 方法
newCondition() - 返回一个绑定到 Lock 对象上的 Condition 实例。Condition 的特性和具体方法请阅读下文 Condition。
ReentrantLock 的原理
ReentrantLock 的数据结构
阅读 ReentrantLock 的源码,可以发现它有一个核心字段:
private final Sync sync;
sync- 内部抽象类ReentrantLock.Sync对象,Sync继承自 AQS。它有两个子类:ReentrantLock.FairSync- 公平锁。ReentrantLock.NonfairSync- 非公平锁。
查看源码可以发现,ReentrantLock 实现 Lock 接口其实是调用 ReentrantLock.FairSync 或 ReentrantLock.NonfairSync 中各自的实现,这里不一一列举。
ReentrantLock 的获取锁和释放锁
ReentrantLock 获取锁和释放锁的接口,从表象看,是调用 ReentrantLock.FairSync 或 ReentrantLock.NonfairSync 中各自的实现;从本质上看,是基于 AQS 的实现。
仔细阅读源码很容易发现:
void lock()调用 Sync 的 lock() 方法。void lockInterruptibly()直接调用 AQS 的 获取可中断的独占锁 方法lockInterruptibly()。boolean tryLock()调用 Sync 的nonfairTryAcquire()。boolean tryLock(long time, TimeUnit unit)直接调用 AQS 的 获取超时等待式的独占锁 方法tryAcquireNanos(int arg, long nanosTimeout)。void unlock()直接调用 AQS 的 释放独占锁 方法release(int arg)。
直接调用 AQS 接口的方法就不再赘述了,其原理在 AQS 的原理 中已经用很大篇幅进行过讲解。
nonfairTryAcquire 方法源码如下:
// 公平锁和非公平锁都会用这个方法区尝试获取锁
final boolean nonfairTryAcquire(int acquires) {
final Thread current = Thread.currentThread();
int c = getState();
if (c == 0) {
if (compareAndSetState(0, acquires)) {
// 如果同步状态为0,将其设为 acquires,并设置当前线程为排它线程
setExclusiveOwnerThread(current);
return true;
}
}
else if (current == getExclusiveOwnerThread()) {
int nextc = c + acquires;
if (nextc < 0) // overflow
throw new Error("Maximum lock count exceeded");
setState(nextc);
return true;
}
return false;
}
处理流程很简单:
- 如果同步状态为 0,设置同步状态设为 acquires,并设置当前线程为排它线程,然后返回 true,获取锁成功。
- 如果同步状态不为 0 且当前线程为排它线程,设置同步状态为当前状态值+acquires 值,然后返回 true,获取锁成功。
- 否则,返回 false,获取锁失败。
lock 方法在公平锁和非公平锁中的实现:
二者的区别仅在于申请非公平锁时,如果同步状态为 0,尝试将其设为 1,如果成功,直接将当前线程置为排它线程;否则和公平锁一样,调用 AQS 获取独占锁方法 acquire。
// 非公平锁实现
final void lock() {
if (compareAndSetState(0, 1))
// 如果同步状态为0,将其设为1,并设置当前线程为排它线程
setExclusiveOwnerThread(Thread.currentThread());
else
// 调用 AQS 获取独占锁方法 acquire
acquire(1);
}
// 公平锁实现
final void lock() {
// 调用 AQS 获取独占锁方法 acquire
acquire(1);
}
四、ReentrantReadWriteLock
ReentrantReadWriteLock类是ReadWriteLock接口的具体实现,它是一个可重入的读写锁。ReentrantReadWriteLock维护了一对读写锁,将读写锁分开,有利于提高并发效率。
ReentrantLock实现了一种标准的互斥锁:每次最多只有一个线程能持有ReentrantLock。但对于维护数据的完整性来说,互斥通常是一种过于强硬的加锁策略,因此也就不必要地限制了并发性。大多数场景下,读操作比写操作频繁,只要保证每个线程都能读取到最新数据,并且在读数据时不会有其它线程在修改数据,那么就不会出现线程安全问题。这种策略减少了互斥同步,自然也提升了并发性能,ReentrantReadWriteLock就是这种策略的具体实现。
ReentrantReadWriteLock 的特性
ReentrantReadWriteLock 的特性如下:
ReentrantReadWriteLock适用于读多写少的场景。如果是写多读少的场景,由于ReentrantReadWriteLock其内部实现比ReentrantLock复杂,性能可能反而要差一些。如果存在这样的问题,需要具体问题具体分析。由于ReentrantReadWriteLock的读写锁(ReadLock、WriteLock)都实现了Lock接口,所以要替换为ReentrantLock也较为容易。ReentrantReadWriteLock实现了ReadWriteLock接口,支持了ReentrantLock所不具备的读写锁分离。ReentrantReadWriteLock维护了一对读写锁(ReadLock、WriteLock)。将读写锁分开,有利于提高并发效率。ReentrantReadWriteLock的加锁策略是:允许多个读操作并发执行,但每次只允许一个写操作。ReentrantReadWriteLock为读写锁都提供了可重入的加锁语义。ReentrantReadWriteLock支持公平锁和非公平锁(默认)两种模式。
ReadWriteLock 接口定义如下:
public interface ReadWriteLock {
Lock readLock();
Lock writeLock();
}
readLock- 返回用于读操作的锁(ReadLock)。writeLock- 返回用于写操作的锁(WriteLock)。
在读写锁和写入锁之间的交互可以采用多种实现方式,ReadWriteLock 的一些可选实现包括:
- 释放优先 - 当一个写入操作释放写锁,并且队列中同时存在读线程和写线程,那么应该优先选择读线程、写线程,还是最先发出请求的线程?
- 读线程插队 - 如果锁是由读线程持有,但有写线程正在等待,那么新到达的读线程能否立即获得访问权,还是应该在写线程后面等待?如果允许读线程插队到写线程之前,那么将提高并发性,但可能造成线程饥饿问题。
- 重入性 - 读锁和写锁是否是可重入的?
- 降级 - 如果一个线程持有写入锁,那么它能否在不释放该锁的情况下获得读锁?这可能会使得写锁被降级为读锁,同时不允许其他写线程修改被保护的资源。
- 升级 - 读锁能否优先于其他正在等待的读线程和写线程而升级为一个写锁?在大多数的读写锁实现中并不支持升级,因为如果没有显式的升级操作,那么很容易造成死锁。
ReentrantReadWriteLock 的用法
前文了解了 ReentrantReadWriteLock 的特性,接下来,我们要讲述其具体用法。
ReentrantReadWriteLock 的构造方法
ReentrantReadWriteLock 和 ReentrantLock 一样,也有两个构造方法,且用法相似。
public ReentrantReadWriteLock() {}
public ReentrantReadWriteLock(boolean fair) {}
ReentrantReadWriteLock()- 默认构造方法会初始化一个非公平锁(NonfairSync)。在非公平的锁中,线程获得锁的顺序是不确定的。写线程降级为读线程是可以的,但读线程升级为写线程是不可以的(这样会导致死锁)。ReentrantReadWriteLock(boolean)-new ReentrantLock(true)会初始化一个公平锁(FairSync)。对于公平锁,等待时间最长的线程将优先获得锁。如果这个锁是读线程持有,则另一个线程请求写锁,那么其他读线程都不能获得读锁,直到写线程释放写锁。
ReentrantReadWriteLock 的使用实例
在 ReentrantReadWriteLock` 的特 中已经介绍过,ReentrantReadWriteLock 的读写锁(ReadLock、WriteLock)都实现了 Lock 接口,所以其各自独立的使用方式与 ReentrantLock 一样,这里不再赘述。
ReentrantReadWriteLock 与 ReentrantLock 用法上的差异,主要在于读写锁的配合使用。本文以一个典型使用场景来进行讲解。
示例:基于 ReentrantReadWriteLock 实现一个简单的本地缓存
/**
* 简单的无界缓存实现
* <p>
* 使用 WeakHashMap 存储键值对。WeakHashMap 中存储的对象是弱引用,JVM GC 时会自动清除没有被引用的弱引用对象。
*/
static class UnboundedCache<K, V> {
private final Map<K, V> cacheMap = new WeakHashMap<>();
private final ReentrantReadWriteLock cacheLock = new ReentrantReadWriteLock();
public V get(K key) {
cacheLock.readLock().lock();
V value;
try {
value = cacheMap.get(key);
String log = String.format("%s 读数据 %s:%s", Thread.currentThread().getName(), key, value);
System.out.println(log);
} finally {
cacheLock.readLock().unlock();
}
return value;
}
public V put(K key, V value) {
cacheLock.writeLock().lock();
try {
cacheMap.put(key, value);
String log = String.format("%s 写入数据 %s:%s", Thread.currentThread().getName(), key, value);
System.out.println(log);
} finally {
cacheLock.writeLock().unlock();
}
return value;
}
public V remove(K key) {
cacheLock.writeLock().lock();
try {
return cacheMap.remove(key);
} finally {
cacheLock.writeLock().unlock();
}
}
public void clear() {
cacheLock.writeLock().lock();
try {
this.cacheMap.clear();
} finally {
cacheLock.writeLock().unlock();
}
}
}
说明:
- 使用
WeakHashMap而不是HashMap来存储键值对。WeakHashMap中存储的对象是弱引用,JVM GC 时会自动清除没有被引用的弱引用对象。 - 向
Map写数据前加写锁,写完后,释放写锁。 - 向
Map读数据前加读锁,读完后,释放读锁。
测试其线程安全性:
/**
* @author <a href="mailto:forbreak@163.com">Zhang Peng</a>
* @since 2020-01-01
*/
public class ReentrantReadWriteLockDemo {
static UnboundedCache<Integer, Integer> cache = new UnboundedCache<>();
public static void main(String[] args) {
ExecutorService executorService = Executors.newCachedThreadPool();
for (int i = 0; i < 20; i++) {
executorService.execute(new MyThread());
cache.get(0);
}
executorService.shutdown();
}
/** 线程任务每次向缓存中写入 3 个随机值,key 固定 */
static class MyThread implements Runnable {
@Override
public void run() {
Random random = new Random();
for (int i = 0; i < 3; i++) {
cache.put(i, random.nextInt(100));
}
}
}
}
说明:示例中,通过线程池启动 20 个并发任务。任务每次向缓存中写入 3 个随机值,key 固定;然后主线程每次固定读取缓存中第一个 key 的值。
输出结果:
main 读数据 0:null
pool-1-thread-1 写入数据 0:16
pool-1-thread-1 写入数据 1:58
pool-1-thread-1 写入数据 2:50
main 读数据 0:16
pool-1-thread-1 写入数据 0:85
pool-1-thread-1 写入数据 1:76
pool-1-thread-1 写入数据 2:46
pool-1-thread-2 写入数据 0:21
pool-1-thread-2 写入数据 1:41
pool-1-thread-2 写入数据 2:63
main 读数据 0:21
main 读数据 0:21
// ...
ReentrantReadWriteLock 的原理
前面了解了 ReentrantLock 的原理,理解 ReentrantReadWriteLock 就容易多了。
ReentrantReadWriteLock 的数据结构
阅读 ReentrantReadWriteLock 的源码,可以发现它有三个核心字段:
/** Inner class providing readlock */
private final ReentrantReadWriteLock.ReadLock readerLock;
/** Inner class providing writelock */
private final ReentrantReadWriteLock.WriteLock writerLock;
/** Performs all synchronization mechanics */
final Sync sync;
public ReentrantReadWriteLock.WriteLock writeLock() { return writerLock; }
public ReentrantReadWriteLock.ReadLock readLock() { return readerLock; }
sync- 内部类ReentrantReadWriteLock.Sync对象。与ReentrantLock类似,它有两个子类:ReentrantReadWriteLock.FairSync和ReentrantReadWriteLock.NonfairSync,分别表示公平锁和非公平锁的实现。readerLock- 内部类ReentrantReadWriteLock.ReadLock对象,这是一把读锁。writerLock- 内部类ReentrantReadWriteLock.WriteLock对象,这是一把写锁。
ReentrantReadWriteLock 的获取锁和释放锁
public static class ReadLock implements Lock, java.io.Serializable {
// 调用 AQS 获取共享锁方法
public void lock() {
sync.acquireShared(1);
}
// 调用 AQS 释放共享锁方法
public void unlock() {
sync.releaseShared(1);
}
}
public static class WriteLock implements Lock, java.io.Serializable {
// 调用 AQS 获取独占锁方法
public void lock() {
sync.acquire(1);
}
// 调用 AQS 释放独占锁方法
public void unlock() {
sync.release(1);
}
}
五、Condition
前文中提过 Lock 接口中 有一个 newCondition() 方法用于返回一个绑定到 Lock 对象上的 Condition 实例。Condition 是什么?有什么作用?本节将一一讲解。
在单线程中,一段代码的执行可能依赖于某个状态,如果不满足状态条件,代码就不会被执行(典型的场景,如:if ... else ...)。在并发环境中,当一个线程判断某个状态条件时,其状态可能是由于其他线程的操作而改变,这时就需要有一定的协调机制来确保在同一时刻,数据只能被一个线程锁修改,且修改的数据状态被所有线程所感知。
Java 1.5 之前,主要是利用 Object 类中的 wait、notify、notifyAll 配合 synchronized 来进行线程间通信(如果不了解其特性,可以参考:Java 线程基础 - wait/notify/notifyAll)。
wait、notify、notifyAll 需要配合 synchronized 使用,不适用于 Lock。而使用 Lock 的线程,彼此间通信应该使用 Condition 。这可以理解为,什么样的锁配什么样的钥匙。内置锁(synchronized)配合内置条件队列(wait、notify、notifyAll ),显式锁(Lock)配合显式条件队列(Condition )。
Condition 的特性
Condition 接口定义如下:
public interface Condition {
void await() throws InterruptedException;
void awaitUninterruptibly();
long awaitNanos(long nanosTimeout) throws InterruptedException;
boolean await(long time, TimeUnit unit) throws InterruptedException;
boolean awaitUntil(Date deadline) throws InterruptedException;
void signal();
void signalAll();
}
其中,await、signal、signalAll 与 wait、notify、notifyAll 相对应,功能也相似。除此以外,Condition 相比内置条件队列( wait、notify、notifyAll ),提供了更为丰富的功能:
- 每个锁(
Lock)上可以存在多个Condition,这意味着锁的状态条件可以有多个。 - 支持公平的或非公平的队列操作。
- 支持可中断的条件等待,相关方法:
awaitUninterruptibly()。 - 支持可定时的等待,相关方法:
awaitNanos(long)、await(long, TimeUnit)、awaitUntil(Date)。
Condition 的用法
这里以 Condition 来实现一个消费者、生产者模式。
:bell: 注意:事实上,解决此类问题使用
CountDownLatch、Semaphore等工具更为便捷、安全。想了解详情,可以参考 Java 并发工具类 。
产品类
class Message {
private final Lock lock = new ReentrantLock();
private final Condition producedMsg = lock.newCondition();
private final Condition consumedMsg = lock.newCondition();
private String message;
private boolean state;
private boolean end;
public void consume() {
//lock
lock.lock();
try {
// no new message wait for new message
while (!state) { producedMsg.await(); }
System.out.println("consume message : " + message);
state = false;
// message consumed, notify waiting thread
consumedMsg.signal();
} catch (InterruptedException ie) {
System.out.println("Thread interrupted - viewMessage");
} finally {
lock.unlock();
}
}
public void produce(String message) {
lock.lock();
try {
// last message not consumed, wait for it be consumed
while (state) { consumedMsg.await(); }
System.out.println("produce msg: " + message);
this.message = message;
state = true;
// new message added, notify waiting thread
producedMsg.signal();
} catch (InterruptedException ie) {
System.out.println("Thread interrupted - publishMessage");
} finally {
lock.unlock();
}
}
public boolean isEnd() {
return end;
}
public void setEnd(boolean end) {
this.end = end;
}
}
消费者
class MessageConsumer implements Runnable {
private Message message;
public MessageConsumer(Message msg) {
message = msg;
}
@Override
public void run() {
while (!message.isEnd()) { message.consume(); }
}
}
生产者
class MessageProducer implements Runnable {
private Message message;
public MessageProducer(Message msg) {
message = msg;
}
@Override
public void run() {
produce();
}
public void produce() {
List<String> msgs = new ArrayList<>();
msgs.add("Begin");
msgs.add("Msg1");
msgs.add("Msg2");
for (String msg : msgs) {
message.produce(msg);
try {
Thread.sleep(100);
} catch (InterruptedException e) {
e.printStackTrace();
}
}
message.produce("End");
message.setEnd(true);
}
}
测试
public class LockConditionDemo {
public static void main(String[] args) {
Message msg = new Message();
Thread producer = new Thread(new MessageProducer(msg));
Thread consumer = new Thread(new MessageConsumer(msg));
producer.start();
consumer.start();
}
}