前言
合理规范的开发流程是解决很多问题的核心,但流程过长过复杂也会降低开发效率,所以酌情使用。
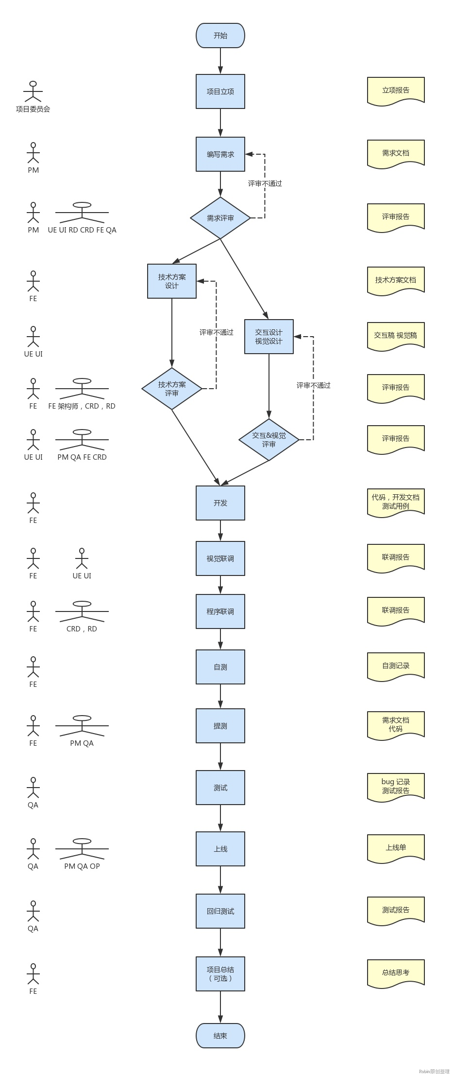
图例

专有名词解释
- PM 是Project Manager的缩写,项目主管或项目经理,主要负责统筹规划项目进度及产品生命,其工作职能直接对公司高层负责。作为项目的管理者,PM通常会参与到一个或多个项目的管理与决策工作中。主要工作要求即在有限的资源约束下,运用系统的观点、方法和理论,对项目涉及的全部工作进行有效地管理。从项目的投资决策开始到项目结束的全过程进行计划、组织、指挥、协调、控制和评价,以实现项目的目标。
- UE 用户体验(User Experience,简称UX或 UE)是一种纯主观的在用户使用一个产品(服务)的过程中建立起来的心理感受。因为它是纯主观的,就带有一定的不确定因素。个体差异也决定了每个用户的真实体验是无法通过其他途径来完全模拟或再现的。但是对于一个界定明确的用户群体来讲,其用户体验的共性是能够经由良好设计的实验来认识到。计算机技术和互联网的发展,使技术创新形态正在发生转变,以用户为中心、以人为本越来越得到重视,用户体验也因此被称做创新2.0模式的精髓。
- UI UI设计(或称界面设计)是指对软件的人机交互、操作逻辑、界面美观的整体设计。UI设计分为实体UI和虚拟UI,互联网常用的UI设计是虚拟UI,UI即User Interface(用户界面)的简称。
- RD 研发(Research and Development) 如:软件RD工程师就是软件研发工程师,诸如PHP程序猿,Java程序猿,无论是爱疯的还是安卓的都是属于这一类别。偏向于后端的技术实现。
- CRD
- FE 前端(Front-End);前端开发(Front-End Development) FE是web前端研发、前端开发的意思!
- QA 测试(QUALITY ASSURANCE,中文意思是“质量保证”)
- OP 运维(Operations)OP这个词语代表的意思很多,这个简称来自于英文的Operations一词。我也不清楚谁最早用op代表运维工程师,不过2010年开始,这个词慢慢被很多人所知道。 OP工作内容主要就是维护公司的服务器能够正常提供服务,细分的话包括系统部分,网络部分,应用程序部分,数据库部分,具体根据公司的规模和职位职能不同,运维的定义也不同。现在市面上主要的OP有三种:网络游戏运维,网站运维,大型项目测试和生产环境运维。
- DBA 数据库管理员(Database Administrator,简称DBA)
- MRD 市场需求文档(Market Requirements Document)
- PRD 产品需求文档(Product Requirements Document)
- FSD 功能详细说明(Functional Specifications Document)功能规格文档(FSD)把焦点集中在实现,定义产品功能需求的全部细节。FSD可能通过一张张的截屏和一条条功能点来定义产品规格。这是一份可以直接让工程师创建产品的文档。