优秀不够,那就要无可替代!
点赞再看,养成好习惯
Python版本3.8.0,开发工具:Pycharm
写在前面的话
老规矩,目前为止,你应该已经了解爬虫的三个基本小节:
不了解的自行点进去复习。
上一篇的实战只是给大家作为一个练手,数据内容比较少,且官网也有对应的 API,难度不大。
但是“麻雀虽小,五脏俱全”,如果这一节看完感觉流程还不是很熟悉,建议去看上一节:
好了,前面的回顾就到此为止。这节开始带大家真正搞事情。
准备工作
确定目标
今天我们的目标是某家网,官网链接:https://www.lianjia.com/。
当你用浏览器访问这个网址的时候,可能会自动变成 https://sz.lianjia.com/ 这种。
sz 代表的是城市深圳。
(哈哈,是的,小一我现在在深圳。)
某家网上有二手房、新房、租房等等,我们今天的目标是 https://sz.lianjia.com/zufang/
“你没看错,zufang 是 租房 的拼音“
所以,今天我们要爬取某家网的租房数据,地点:深圳。
设定流程
因为官网的数据每天都在发生变化,你也不必说要和我截图中的数据一模一样。
首先,我们已经确定了目标是某家网在深圳的所有租房数据,看一下首页

截止2019-12-31号,深圳十个区共 32708 套深圳租房,好像还挺多的,不知道我们能不能全部爬下来。
按照官网每页30条数据来看,我们看一下翻页的显示:

问题来了,显示页码只有100页,是不是100页之后被隐藏了呢?
我们试着在 url 中修改页码为pg101,结果发现显示的还是第100页的内容。
那,如何解决网页只有前100页数据?
设置搜索条件,确保每个搜索条件下的数据不超过3000条,这样我们就可以通过100页拿到所有的数据。
通过设置区域进行搜索,试试看:

罗湖区 2792条数据 < 3000。
ok,我们再看看其他区

好像不太妙,福田区整租都有4002套(已经设置了整租条件的情况下)。
没关系,我们继续设置搜索条件:

新增居室搜索,可以看到福田区整租的一居有1621套,满足条件。
其他三个直接不用看了,肯定也满足。
继续查看剩余的几个区,发现也满足,搞定
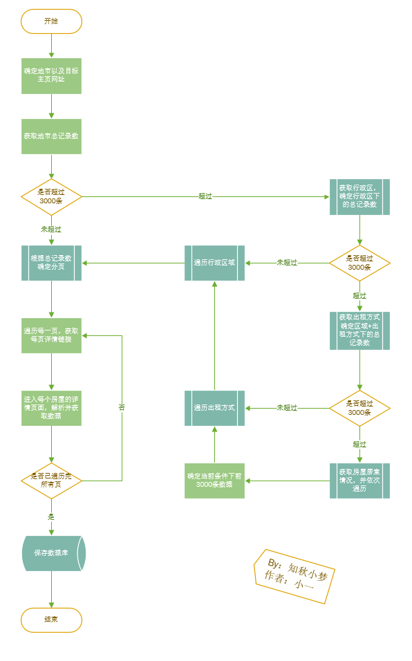
那这样子的话,我们的步骤就是先检查记录数有没有超过3000条,超过了则继续增加新的条件,一直到不超过3000,然后分页遍历所有数据。
好,那我们稍微画一下流程图:

确定条件
大致流程基本没什么问题了,我们看一下具体需要注意的搜索条件。

首先是
城市区域的获取,每个城市的区域都不一样,区域数据通过网页获取
其次是出租方式的获取,官网对应两种:整租和合租,观察 url 发现分别对应 rt200600000001、rt200600000002
然后是房屋居室的获取,官网对应四种:一居、二居、三居和四居,观察 url 发现分别对应 l0、l1、l2、l3(小写字母 L 不是1)
最后是分页的获取,官网 url 对应 pg+number。
拼接成 url 之后是:base_url+/区域/+pg+出租方式+居室
细节处理
- 爬取的内容较多,每次爬取需要设置时间间隔
- 需要增加浏览器标识,防止被封 ip
- 需要增加检测机制,丢掉已经爬取过的数据
- 数据需动态保存在文件中,防止被封后需要重头再来
- 若要保存数据库,爬虫结束后再连接数据库
异常处理
官网中有一种类型的房屋,网页格式不标准,且拿不到具体数据。
对,就是公寓。
可以看到,在房屋列表中公寓无论是在价格显示、房屋地址、朝向等都异于普通房屋。

且在详细界面的内容也是无法拿到标准信息的

对于这种数据,我们直接丢掉就好。
开始实战
根据流程图,步骤已经很清楚了:
- 确定城市,获取目标主页网址
- 针对数据,确定目标查询条件
- 针对总数,确定目标页码划分
- 针对内容,确定目标对象字段
你准备好了吗?
确定要获取的数据字段:
```
# encoding:utf-8
# Author: 小一
# address: 公众号:知秋小梦
# email: 1010490079@qq.com
# Date: 2019/12/24 0:04
# Description: 链家租房数据字段
```
city: 城市
house_id:房源编号
house_rental_method:房租出租方式:整租/合租/不限
house_address:房屋地址:城市/区/小区/地址
house_longitude:经度
house_latitude:纬度
house_layout:房屋格局
house_rental_area:房屋出租面积
house_orientation:房屋朝向
house_rental_price:房屋出租价格
house_update_time:房源维护时间
house_tag:房屋标签
house_floor:房屋楼层
house_elevator:是否有电梯
house_parking:房屋车位
house_water:房屋用水
house_electricity:房屋用电
house_gas:房屋燃气
house_heating:房屋采暖
create_time:创建时间
house_note:房屋备注
# 额外字段
house_payment_method:房屋付款方式:季付/月付
housing_lease:房屋租期
第一件事,设置城市、网址和爬虫头部
# 通过城市缩写确定url
city_number = 'sz'
url = 'https://{0}.lianjia.com/zufang/'.format(city_number)
爬虫头部我们只需要设置一个 User-Agent 就行了
User-Agent 尽可能多的设置。(篇幅有限,这里只放一部分,更多设置请在文末获取源码查看)
# 主起始页
self.base_url = url
# 当前筛选条件下的页面
self.current_url = url
# 设置爬虫头部
self.headers = {
'User-Agent': self.get_ua(),
}
def get_ua(self):
"""
在UA库中随机选择一个UA
:return: 返回一个库中的随机UA
"""
ua_list = [
"Mozilla/4.0 (compatible; MSIE 6.0; Windows NT 5.1; en) Opera 9.50",
"Mozilla/5.0 (Windows NT 6.1; WOW64; rv:34.0) Gecko/20100101 Firefox/34.0"
]
return random.choice(ua_list)
接下来,获取当前城市的总记录数。
想一想,万一有的城市出租房总记录数都不大于3000,那我们岂不是连搜索条件都不用设置了?
每个城市的区域数据都不一样,如果要手动输入的话那太麻烦了。
我们直接通过网页获取到要查询城市的区域数据。
def get_house_count(self):
"""
获取当前筛选条件下的房屋数据个数
@param text:
@return:
"""
# 爬取区域起始页面的数据
response = requests.get(url=self.current_url, headers=self.headers)
# 通过 BeautifulSoup 进行页面解析
soup = BeautifulSoup(response.text, 'html.parser')
# 获取数据总条数
count = soup.find_all(class_='content__title--hl')[0].string
return soup, count
获取到总记录数之后,就需要拿 3000 对它衡量一下了。
超过3000,则进行二次划分;不超过,则直接遍历获取数据
# 获取当前筛选条件下数据总条数
soup, count_main = self.get_house_count()
# 如果当前当前筛选条件下的数据个数大于最大可查询个数,则设置第一次查询条件
if int(count_main) > self.page_size*self.max_pages:
# 获取当前城市的所有区域,当做第一个查询条件
pass
else:
# 直接遍历获取数据
pass
第二步,添加条件
首先获取当前城市的所有区域
可以看到,深圳市的所有区域都在页面上

多谢某家整理的整整齐齐,以后租房就去你家了
直接获取到所有符合要求的 li 标签,拿到区域数据
需要注意我们拿到的区域数据,我们只需要它的拼音,即 href 中后面的部分
# 拿到所有符合要求的 li 标签
soup_uls = soup.find_all('li', class_='filter__item--level2', attrs={'data-type': 'district'})
self.area = self.get_area_list(soup_uls)
def get_area_list(self, soup_uls):
"""
获取城市的所有区域信息,并保存
"""
area_list = []
for soup_ul in soup_uls:
# 获取 ul 中的 a 标签的 href 信息中的区域属性
href = soup_ul.a.get('href')
# 跳过第一条数据
if href.endswith('/zufang/'):
continue
else:
# 获取区域数据,保存到列表中
area_list.append(href.replace('/zufang/', '').replace('/', ''))
return area_list
拿到之后,直接遍历每个区域,将区域当做我们第一个查询条件
在第一个查询条件下,同样需要获取该条件下的总记录数
是不是有点熟悉,又重复第一步的工作了。
体会到我为什么刚才把获取总记录数这个功能封装在函数里了吧,后面也还会再用到!
# 遍历区域,重新生成筛选条件
for area in self.area:
self.get_area_page(area)
def get_area_page(self, area):
"""
当前搜索条件:区域
@param area:
@return:
"""
# 重新拼接区域访问的 url
self.current_url = self.base_url + area + '/'
# 获取当前筛选条件下数据总条数
soup, count_area = self.get_house_count()
在当前条件下,同样需要判断是否超过 3000条。
如果超过,同样进行条件划分
'''如果当前当前筛选条件下的数据个数大于最大可查询个数,则设置第二次查询条件'''
if int(count_area) > self.page_size * self.max_pages:
# 遍历出租方式,重新生成筛选条件
for rental_method in self.rental_method:
pass
else:
# 直接遍历获取数据
pass
这里我们在初始化函数中定义了出租方式和居室情况,所以不需要再从网页上获取,可以直接 for 循环了。
每个城市的出租方式和居室数据都是固定的,直接定义好会更方便。
# 出租方式:整租+合租
self.rental_method = ['rt200600000001', 'rt200600000002']
# 居室:一居、二居、三居、四居+
self.rooms_number = ['l0', 'l1', 'l2', 'l3']
同样我们需要获取出租方式条件下的总记录数
# 重新拼接区域 + 出租方式访问的 url
self.current_url = self.base_url + area + '/' + rental_method + '/'
# 获取当前筛选条件下数据总条数
soup, count_area_rental = self.get_house_count()
同理,继续往下添加房屋居室数量
# 重新拼接区域 + 出租方式 + 居室 访问的 url
self.current_url = self.base_url + area + '/' + rental_method + room_number + '/'
# 获取当前筛选条件下数据总条数
soup, count_area_rental_room = self.get_house_count()
第三步,确定页数,并开始遍历每一页
设置相应的页码初始化数据,方便进行遍历
# 起始页码默认为0
self.start_page = 0
# 当前条件下的总数据页数
self.pages = 0
# 每一页的出租房屋个数,默认page_szie=30
self.page_size = page_size
# 最大页数
self.max_pages = 100
当我们最终条件确定的记录数不足3000时
就可以通过遍历页码获取所有数据。
# 确定页数
# count_number是当前搜索条件下的总记录数
self.pages = int(count_number/self.page_size) \
if (count_number%self.page_size) == 0 else int(count_number/self.page_size)+1
'''遍历每一页'''
for page_index in range(1, self.pages+1):
self.current_url = self.base_url + area + '/' + 'pg' + str(page_index) + rental_method + room_number + '/'
# 解析当前页的房屋信息,获取到每一个房屋的详细链接
self.get_per_house()
page_index += 1
第四步,访问每个房屋的详细页面
上一步已经定位到整个页面了,我们来看看定位的页面

这个页面已经包含详细页面的跳转 url以及当前房屋的部分主要数据。
并且这部分主要数据比详细页面的主要数据更好拿到,格式更规整。
好,那就选它了。
def get_per_house(self):
"""
解析每一页中的每一个房屋的详细链接
@return:
"""
# 爬取当前页码的数据
response = requests.get(url=self.current_url, headers=self.headers)
soup = BeautifulSoup(response.text, 'html.parser')
# 定位到每一个房屋的 div (pic 标记的 div)
soup_div_list = soup.find_all(class_='content__list--item--main')
# 遍历获取每一个 div 的房屋详情链接和房屋地址
for soup_div in soup_div_list:
# 定位并获取每一个房屋的详情链接
detail_info = soup_div.find_all('p', class_='content__list--item--title twoline')[0].a.get('href')
detail_href = 'https://sz.lianjia.com/' + detail_info
# 获取详细链接的编号作为房屋唯一id
house_id = detail_info.split('/')[2].replace('.html', '')
'''解析部分数据'''
# 获取该页面中房屋的地址信息和其他详细信息
detail_text = soup_div.find_all('p', class_='content__list--item--des')[0].get_text()
info_list = detail_text.replace('\n', '').replace(' ', '').split('/')
# 获取房屋租金数据
price_text = soup_div.find_all('span', class_='content__list--item-price')[0].get_text()
这里面我们需要注意开头说到的一点:公寓
公寓的 content__list--item--des 没有地址信息,所以我们通过长度去判断
# 如果地址信息为空,可以确定是公寓,而我们并不能在公寓详情界面拿到数据,所以,丢掉
if len(info_list) == 5:
# 解析当前房屋的详细数据
self.get_house_content(detail_href, house_id, info_list, price_text)
第五步,获取每个房屋的详细数据
上一步已经获取部分主要数据,这一步我们取剩下的数据。
首先先来看一下详细页面长啥样:

最上边的维护时间显示房源的更新状态,要它!
最右边的房屋标签数据也有用,要它一部分!
最下边的基本信息太有用了吧,肯定要它!
# 生成一个有序字典,保存房屋结果
house_info = OrderedDict()
'''爬取页面,获得详细数据'''
response = requests.get(url=href, headers=self.headers, timeout=10)
soup = BeautifulSoup(response.text, 'html.parser')
'''解析房源维护时间'''
soup_div_text = soup.find_all('div', class_='content__subtitle')[0].get_text()
house_info['house_update_time'] = re.findall(r'\d{4}-\d{2}-\d{2}', soup_div_text)[0]
'''解析房屋出租方式(整租/合租/不限)'''
house_info['house_rental_method'] = soup.find_all('ul', class_='content__aside__list')[0].find_all('li')[0].get_text().replace('租赁方式:', '')
'''解析房屋的标签'''
house_info['house_tag'] = soup.find_all('p', class_='content__aside--tags')[0].get_text().replace('\n', '/').replace(' ', '')
'''房屋其他基本信息'''
# 定位到当前div并获取所有基本信息的 li 标签
soup_li = soup.find_all('div', class_='content__article__info', attrs={'id': 'info'})[0].
find_all('ul')[0].find_all('li', class_='fl oneline')
# 赋值房屋信息
house_info['house_elevator'] = soup_li[8].get_text().replace('电梯:', '')
house_info['house_parking'] = soup_li[10].get_text().replace('车位:', '')
house_info['house_water'] = soup_li[11].get_text().replace('用水:', '')
house_info['house_electricity'] = soup_li[13].get_text().replace('用电:', '')
house_info['house_gas'] = soup_li[14].get_text().replace('燃气:', '')
house_info['house_heating'] = soup_li[16].get_text().replace('采暖:', '')
house_info['create_time'] = datetime.now().strftime('%Y-%m-%d %H:%M:%S')
house_info['city'] = self.city
# 保存当前影片信息
self.data_info.append(house_info)
应该该拿的数据都拿到了。
不对,好像还有经纬度没有拿到。
检查一下,在 js 代码中发现了一个坐标

看着很可疑,我们通过坐标反查看一看到底是不是这个房屋地址

ok,没问题,正是我们要的,那把它也拿下吧!
'''解析经纬度数据'''
# 获取到经纬度的 script定义数据
location_str = response.text[re.search(r'(g_conf.coord)+', response.text).span()[0]:
re.search(r'(g_conf.subway)+', response.text).span()[0]]
# 字符串清洗,并在键上添加引号,方便转化成字典
location_str=location_str.replace('\n','').replace('','').replace("longitude","'longitude'").replace("latitude", "'latitude'")
# 获取完整经纬度数据,转换成字典,并保存
location_dict = eval(location_str[location_str.index('{'): location_str.index('}')+1])
house_info['house_longitude'] = location_dict['longitude']
house_info['house_latitude'] = location_dict['latitude']
第六步,保存数据
每 50 条数据追加保存到本地文件中
当所有记录都爬完之后,将本地文件保存到数据库中。
数据需要保存到本地文件和数据库中。
其中本地文件每爬取50条追加保存记录,数据库只需要爬取结束后保存一次。
def data_to_sql(self):
"""
保存/追加数据到数据库中
@return:
"""
# 连接数据库
self.pymysql_engine, self.pymysql_session = connection_to_mysql()
# 读取数据并保存到数据库中
df_data = pd.read_csv(self.save_file_path, encoding='utf-8')
# 导入数据到 mysql 中
df_data.to_sql('t_lianjia_rent_info', self.pymysql_engine, index=False, if_exists='append')
def data_to_csv(self):
"""
保存/追加数据到本地
@return:
"""
# 获取数据并保存成 DataFrame
df_data = pd.DataFrame(self.data_info)
if os.path.exists(self.save_file_path) and os.path.getsize(self.save_file_path):
# 追加写入文件
df_data.to_csv(self.save_file_path, mode='a', encoding='utf-8', header=False, index=False)
else:
# 写入文件,带表头
df_data.to_csv(self.save_file_path, mode='a', encoding='utf-8', index=False)
# 清空当前数据集
self.data_info = []
到此我们的流程就已经结束了。
小一我最终花了一天多的时间,爬取到了27000+数据。(公寓数据在爬取过程中已经丢掉了)
自行设置每次的休眠间隔,上面流程中我并没有贴出来,需要的在源代码中查看。
贴一下最终数据截图:

总结一下
主要流程
- 确定目标:爬取的网站网址以及要爬取的数据
- 设定流程:详细说明了我们每一步如何进行,以及整体的流程图
- 确定条件:在搜索过程中确定每个层级的搜索条件
- 细节处理:爬取数据较多,增加必要的细节处理,提高代码健壮性
- 异常处理:异常房屋类型的处理,在这里我们直接丢掉。
日常思考:
比起第一个项目,这个项目流程会复杂一些,但是本质上没有区别。
可以看到爬虫的核心代码其实就是那几句。
思考以下几点:
- 如果本次的网站需要登录,应该怎么办?
- 如果你要租房,你应该怎么分析?
必要提醒
- 上述方法仅针对当前的官网源代码
- 本次爬虫内容仅用作交流学习
源码获取
在公众号后台回复 某家租房 获取 爬取某家网租房信息源码
本次爬虫的结果数据不对外公开,有需要的交流学习的可以加群获取。(后台回复加群)
写在后面的话
发现最近几篇文章都是5000字的长文,是我太啰嗦了吗(真的怀疑自己了)?
能坚持读到这的晚上记得给自己加个鸡腿,你已经很棒了。
我、我、我也想要加个鸡腿
呸呸呸,说好的不拿人民群众一针一线。
那,点个赞总行吧?
原创不易,欢迎点赞噢
文章首发:公众号【知秋小梦】
文章同步:掘金,简书,csdn