TCP

432 阅读1分钟

关于TCP,你了解多少?

面试中常提到的三次握手、四次挥手,除此之外,你是否了解"拥塞控制"、"流量控制"等等?下面详细说明下~

拥塞控制

拥塞控制:拥塞控制是作用于网络的,它是防止过多的数据注入到网络中,避免出现网络负载过大的情况

【慢启动】

  • 前提:服务端发送数据,当然希望一次性全发出去。但是发送太快,可能会由于带宽等原因,导致丢包~
  • 理想:在带宽允许的范围下,达到最该速率
  • 实现:慢启动(slow satrt)机制,开始的时候发送的比较慢,然后根据丢包情况,逐渐加快

流量控制

流量控制是作用于接收者的,它是控制发送者的发送速度从而使接收者来得及接收,防止分组丢失的。

常见问题

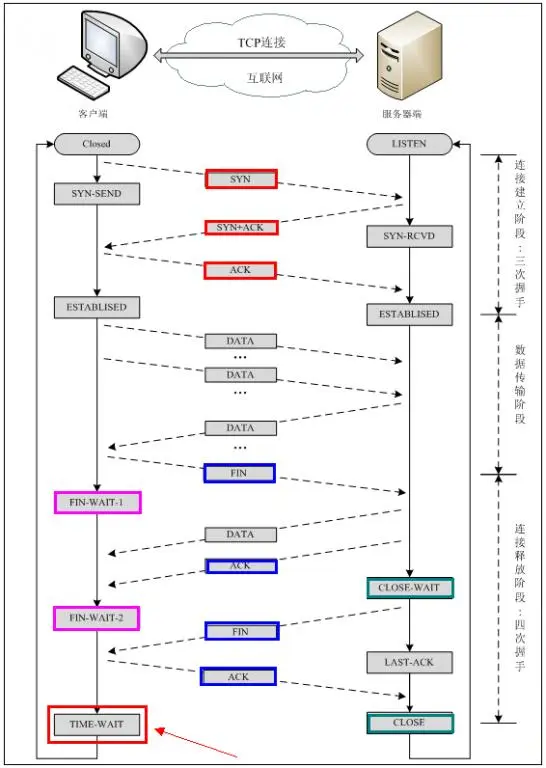
1. 三次握手为什么是3次?

原则:保证数据可靠传输,提高传输的效率

【参考文章】