戳蓝字「TopCoder 」关注我们哦!

学习Docker,首先需要了解Docker基本概念,然后就开始“动手”了(也就是敲Docker命令)。Docker命令较多,这里笔者总结下常用的Docker命令,方便小伙伴们查阅。
Docker是基于go语言开发,底层技术(Linux下)主要基于cgroups、namespace以及联合文件技术实现的一种进程级别的轻量级虚拟化解决方案。由于Docker进程隔离独立于宿主机上其他进程,因此也称为容器,Docker在容器的基础上,进行了更进一步的封装,从文件系统、网络到进程隔离等,极大简化了容器的创建管理维护工作,降低了开发者使用门槛,因此才在近几年流行开来(毕竟Docker的底层技术在Docker出现之前就已经存在了)。
Docker命令有2大类,分别是服务端命令和客户端命令,前者是操作docker服务端(dockerd),后者也就是开发者常用的docker命令,更多Docker命令可以使用 docker help 查看。
-
客户端命令:基本命令格式为docker [OPTIONS] COMMAND [arg…];
-
服务端命令:基本命令格式为dockerd [OPTIONS]。
客户端命令
centos下安装docker可使用命令yum install docker,mac下需要安装docker-for-mac,使用命令 wget http://mirrors.aliyun.com/docker-toolbox/mac/docker-for-mac/stable/Docker.dmg。安装完成之后可以使用如下命令使用Docker:
service docker start 启动docker服务docker version/info 查看docker版本/信息docker inspect 查看容器详细信息docker inspect -f {{.State.Pid}} xxxx 查看容器对应的piddocker logs 查看对应容器日志
Docker有两个基本概念:镜像和容器,前者是打包后可执行的容器文件,后者是运行中的Docker实例,二者关系类似 可执行文件 和 进程 的概念。
镜像命令
镜像相关命令有搜索、查看、删除、存档和加载等,如下:
docker images 查看所有本地镜像,或者使用命令 docker image lsdocker search xxx 搜索官方仓库中的镜像docker pull xxx:tag 下载镜像,也可以使用docker push 推送自己的镜像,docker run xxx命令会启动容器,当本地没有容器镜像是会从仓库中拉取docker rmi imageName 删除本地一个或多个镜像,注意不要和docker rm删除容器命令混淆docker rm xxx 删除一个或多个容器docker history ubuntu:18.04 查看Ubuntu镜像的创建过程(各个层内容)docker save -o ubuntu_18.04.tar ubuntu:18.04 导出镜像到本地文件ubuntu_18.04.tardocker load -i ubuntu_18.04.tar 加载镜像,或者使用命令 docker < ubuntu_18.04.tar
容器命令
围绕容器,Docker提供了十分丰富的操作命令,允许用户高效地管理容器的整个生命周期。可以使用docker container help命令查看Docker支持的容器操作子命令:
docker ps 列出所有运行中的容器docker ps -a 列出所有容器,包括停止状态的docker ps -a -q 列出所有镜像的iddocker rm containerId 删除某一个镜像docker rm $(docker ps -a -q) 删除所有处于终止状态的容器,注意不能删除正在运行中的容器docker run -it --rm ubuntu:14:04 bash -it 这是两个参数,-t是开一个终端(伪终端绑定到容器的标准输入上),-i是交互式命令让容器的标准输入保持打开。--rm是容器退出后删除,默认情况下容器退出不会自动删除,方便排查问题。ubuntu:14:04使用的启动镜像。bash放在镜像后面的命令。执行exit命令从容器中退出时,容器会自动退出。有时候需要让容器已后台守护态运行,此时需要增加-d参数,比如docker urn -d ubuntu。docker run ubuntu echo "hello world" 在docker容器中运行命令输出hello worlddocker start containerId 启动处于created状态的容器docker resetart containerId 重启处于运行状态的容器docker stop containerId 停止容器运行docker logs xxx 查看容器xxx输出信息docker pause [container] 暂停容器,恢复使用命令docker unpause xxxdocker inspect [container] 查看容器的详细信息,创建时间、路径、状态配置等详细信息。docker top [container] 查看容器内进程信息。docker stats [container] 查看容器的CPU、内存、网络等统计信息,支持选项有:-a:输出所有统计信息,默认只输出运行中信息;-no-stream:不持续输出,默认会自动更新统计结果。docker cp zzz.txt 26755872da4d:/tmp:将本地zzz.txt文件复制到容器26755872da4d的/tmp目录下,也可以使用命令将容器内文件复制到本地机器,docker cp 26755872da4d:/tmp/zzz.txt /tmp。docker container diff 26755872da4d:container diff命令查看容器内文件系统的变更。docker container port 26755872da4d:查看容器端口映射。docker update --cpus 4 26755872da4d:限定容器使用CPU个数为4
container update命令可以更新容器的一些运行时配置,主要是一些资源限制份额。命令格式为docker [container] update [OPTIONS] CONTAINER [CONTAINER…],支持的操作如下:
❑ -blkio-weight uint16:更新块IO限制,10~1000,默认值为0,代表着无限制;❑ -cpu-period int:限制CPU调度器CFS(Completely Fair Scheduler)使用时间,单位为微秒,最小1000;❑ -cpu-quota int:限制CPU调度器CFS配额,单位为微秒,最小1000;❑ -cpu-rt-period int:限制CPU调度器的实时周期,单位为微秒;❑ -cpu-rt-runtime int:限制CPU调度器的实时运行时,单位为微秒;❑ -c, -cpu-shares int:限制CPU使用份额;❑ -cpus decimal:限制CPU个数;❑ -cpuset-cpus string:允许使用的CPU核,如0-3,0,1;❑ -cpuset-mems string:允许使用的内存块,如0-3,0,1;❑ -kernel-memory bytes:限制使用的内核内存;❑ -m, -memory bytes:限制使用的内存;❑ -memory-reservation bytes:内存软限制;❑ -memory-swap bytes:内存加上缓存区的限制,-1表示为对缓冲区无限制;❑ -restart string:容器退出后的重启策略。
docker run参数
docker run 启动容器,可以指定参数设置容器启动策略,如下:
-d 容器会在后台运行并不会把输出(STDOUT)打印到宿主机上-t 让docker分配一个伪终端并绑定到容器的标准输入上-i 让容器的标准输入保持打开-p 映射本地端口和容器端口,格式为-p ip:hostPort:containerPort或者-p hostPort:containerPort。-P 大写的P,使用 -P 标记时,Docker 会随机映射一个 49000~49900 的端口到内部容器开放的网络端口。--rm 在容器执行完毕后将其删除,默认只能删除已停止的容器,如果想要删除正在运行中容器,可增加-f参数。--name xxx 执行容器的name
注意,容器是否会长久运行,是和docker run指定的命令有关,和 -d 参数无关。
操作容器
进入容器
容器运行过程中,常常需要进入容器中执行操作场景,可使用如下命令进入容器:
attach:使用命令docker attach containerId/names进入容器,但是使用 attach 命令有时候并不方便。当多个窗口同时 attach 到同一个容器的时候,所有窗口都会同步显示。当某个窗口因命令阻塞时,其他窗口也无法执行操作了。注意,进入容器后,如果使用exit退出容器,那么容器也会停止运行,可以使用命令Ctrl+P+Q来退出但不关闭容器。nsenter:nsenter 启动一个新的shell进程(默认是/bin/bash),同时会把这个新进程切换到和目标(target)进程相同的命名空间,这样就相当于进入了容器内部。nsenter 要正常工作需要有 root 权限exec:使用exec命令更加便捷,docker exec -it 775c7c9ee1e1 /bin/bash ,很方便的进入容器
导入/导出容器
docker export -o test.tar [container] 将某个容器导出到本地docker import test.tar 导入某个容器导出文件(容器导出为镜像文件,这里相当于加载镜像文件)。实际上,既可以使用docker load命令来导入镜像存储文件到本地镜像库,也可以使用docker[container] import命令来导入一个容器快照到本地镜像库。这两者的区别在于:容器快照文件将丢弃所有的历史记录和元数据信息(即仅保存容器当时的快照状态),而镜像存储文件将保存完整记录,体积更大。此外,从容器快照文件导入时可以重新指定标签等元数据信息。
端口映射
在启动容器的时候,如果不指定对应参数,在容器外部是无法通过网络来访问容器内的网络应用和服务的。当容器中运行一些网络应用,要让外部访问这些应用时,可以通过-P或-p参数来指定端口映射。当使用-P(大写的)标记时,Docker会随机映射一个49000~49900的端口到内部容器开放的网络端口。
docker run -d -p 500:5000 xxxwebapp python app.py:启动容器并运行python app.py程序,映射本地500端口到容器5000端口。或者使用docker run -d -p 127.0.0.1:500:5000 xxxwebapp python app.py指定特定地址。docker run -it --name zzz ubuntu bashdocker run -it --name zzz2 --link zzz:zzz ubuntu bash zzz2容器和zzz容器建立互联关系。 --link参数的格式为--link name:alias,其中name是要链接的容器的名称,alias是别名。 Docker相当于在两个互联的容器之间创建了一个虚机通道,而且不用映射它们的端口到宿主主机上。 在启动db容器的时候并没有使用-p和-P标记,从而避免了暴露数据库服务端口到外部网络上。
数据管理
Docker的数据管理主要分为2种:
-
数据卷:容器内数据直接映射到本地;
-
数据卷容器:特定容器维护数据卷。
数据卷(Data Volumes)是一个可供容器使用的特殊目录,它将主机操作系统目录直接映射进容器,类似于Linux中的mount行为。如果直接挂载一个文件到容器,使用文件编辑工具,包括vi或者sed --in-place的时候,可能会造成文件inode的改变。从Docker 1.1.0起,这会导致报错误信息。所以推荐的方式是直接挂载文件所在的目录到容器内。
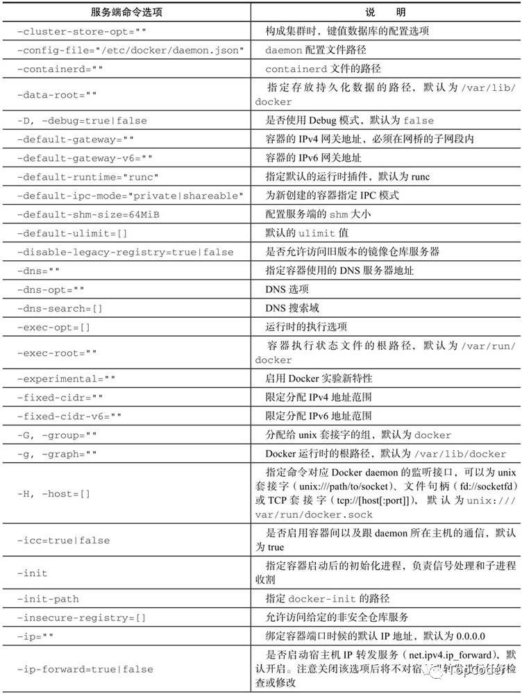
服务端命令
dockerd命令负责启动服务端主进程,支持的命令选项如下表所示:



图片来源《Docker 技术入门 与实战 第三版》
Docker命令图谱
最后来一张Docker图谱作为结尾吧:

推荐阅读
