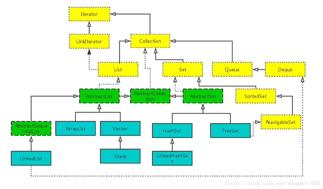
一、集合框架总体架构图

Java的集合框架位于java.lang.util包下,主要分为两大类,第一类为Collection接口的实现类,如ArrayList、HashSet等;第二类是Map接口的实现类,如HashMap、HashTable等等。
二、Collection集合接口
- 以Collection接口作为顶层接口的子接口,主要有以下三种,分别是List、Set、Queue,除了这三种,还有其他的子接口,这里暂且不谈。
- List列表是有序的,有下表的,可重复的。
- Set集合是无需的,但是LinkHashSet除外,没有下标,不可重复。
- Queue队列是一种先进先出(FIFO)的结构。
- Collection接口提供类我们常用的一些操作方法,如下图:
- Collection接口实现类Iterable接口,那么Collection接口对所有实现类,都实现类Iterable接口,如ArrayList。
- 在jdk1.8中,Collection接口还有3个被default关键字修饰的方法,分别是spliterator()、stream()、parallelStream();
三、Map集合接口
- Map接口的实现类,我们比较熟悉的,如HashMap、HashTable、TreeMap等等。从jdk1.5开始,新增了一个Map接口的子接口ConcurrentMap,该接口位于java.util.concurrent包下,该接口的实现类都是用于支持并发操作的线程安全的类。
- Map接口定义了常用的操作方法,如下图:

- 在jdk1.8中,Map接口新增了多个被default关键字修饰的方法,如getOrDefault(Object key, V defaultValue)、forEach(BiConsumer<? super K, ? super V> action)等等。