《编写高质量OC代码》已顺利完成一二三四五六七八篇!
附上链接:
iOS 编写高质量Objective-C代码(一)—— 简介
iOS 编写高质量Objective-C代码(二)—— 面向对象
iOS 编写高质量Objective-C代码(三)—— 接口和API设计
iOS 编写高质量Objective-C代码(四)—— 协议与分类
iOS 编写高质量Objective-C代码(五)—— 内存管理机制
iOS 编写高质量Objective-C代码(六)—— block专栏
iOS 编写高质量Objective-C代码(七)—— GCD专栏
iOS 编写高质量Objective-C代码(八)—— 系统框架
这篇将从面向对象的角度分析如何提高OC的代码质量。
一、理解“ 属性 ”这一概念
属性(@property)是OC的一项特性。
@property:编译器会自动生成实例变量和getter和setter方法。
For Example:
@property (nonatomic, strong) UIView *qiShareView;
等价于:
@synthesize qiShareView = _qiShareView;
- (UIView *)qiShareView;
- (void)setQiShareView:(UIView *)qiShareView;
如果不希望生成存取方法和实例变量,那就要使用@dynamic关键字
@dynamic qiShareView;
属性特质有四类:
- 原子性:默认为
atomicnonatomic:非原子性,读写时不加同步锁atomic:原子性,读写时加同步锁
- 读写权限:默认为
readwritereadwrite:读写,拥有getter和setter方法readonly:只读,仅拥有getter方法
- 内存管理:
assign:对“纯量类型”做简单赋值操作(NSInteger、CGFloat等)。strong:强拥有关系,设置方法 保留新值,并释放旧值。weak:弱拥有关系,设置方法 不保留新值,不释放旧值。当指针指向的对象销毁时,指针置nil。copy:拷贝拥有关系,设置方法不保留新值,将其拷贝。unsafe_unretained:非拥有关系,目标对象被释放,指针不置nil,这一点和assign一样。区别于weak
- 方法名:
getter=<name>:指定get方法的方法名,常用setter=<name>:指定set方法的方法名,不常用 例如:
@property (nonatomic, getter=isOn) BOOL on;
在iOS开发中,99.99..%的属性都会声明为nonatomic。 一是
atomic会严重影响性能, 二是atomic只能保证读/写操作的过程是可靠的,并不能保证线程安全。 关于第二点可以参考我的博客:iOS 为什么属性声明为atomic依然不能保证线程安全?
二、在对象内部尽量直接访问实例变量
- 实例变量( _属性名 )访问对象的场景:
- 在
init和dealloc方法中,总是应该通过访问实例变量读写数据 - 没有重写
getter和setter方法、也没有使用KVO监听 - 好处:不走OC的方法派发机制,直接访问内存读写,速度快,效率高。
- 在
For Example:
- (instancetype)initWithDic:(NSDictionary *)dic {
self = [super init];
if (self) {
_qi = dic[@"qi"];
_share = dic[@"share"];
}
return self;
}
- 用存取方法访问对象的场景:
- 重写了
getter/setter方法(比如:懒加载) - 使用了
KVO监听值的改变
- 重写了
For Example:
- (UIView *)qiShareView {
if (!_qiShareView) {
_qiShareView = [UIView new];
}
return _qiShareView;
}
三、理解“对象等同性”
思考下面输出什么?
NSString *aString = @"iPhone 8";
NSString *bString = [NSString stringWithFormat:@"iPhone %i", 8];
NSLog(@"%d", [aString isEqual:bString]);
NSLog(@"%d", [aString isEqualToString:bString]);
NSLog(@"%d", aString == bString);
答案是110 ==操作符只是比较了两个指针所指对象的地址是否相同,而不是指针所指的对象的值 所以最后一个为0
四、以类族模式隐藏实现细节
为什么下面这个例子的if永远为false?
id maybeAnArray = @[];
if ([maybeAnArray class] == [NSArray class]) {
//Code will never be executed
}
因为[maybeAnArray class] 的返回永远不会是NSArray,NSArray是一个类族,返回的值一直都是NSArray的实体子类。大部分collection类都是某个类族中的抽象基类
所以上面的if想要有机会执行的话要改成
id maybeAnArray = @[];
if ([maybeAnArray isKindOfClass [NSArray class]) {
// Code probably be executed
}
这样判断的意思是,maybeAnArray这个对象是否是NSArray类族中的一员
使用类族的好处:可以把实现细节隐藏再一套简单的公共接口后面
五、在既有类中使用关联对象存放自定义数据
先引入runtime类库
#import <objc/runtime.h>
objc_AssociationPolicy(对象关联策略类型):
| objc_AssociationPolicy(关联策略类型) | 等效的@property属性 |
|---|---|
| OBJC_ASSOCIATION_ASSIGN | 等效于 assign |
| OBJC_ASSOCIATION_RETAIN_NONATOMIC | 等效于 nonatomic, retain |
| OBJC_ASSOCIATION_COPY_NONATOMIC | 等效于 nonatomic, copy |
| OBJC_ASSOCIATION_RETAIN | 等效于 retain |
| OBJC_ASSOCIATION_COPY | 等效于 copy |
三个方法管理关联对象:
- objc_setAssociatedObject(设置关联对象)
/**
* Sets an associated value for a given object using a given key and association policy.
*
* @param object The source object for the association.
* @param key The key for the association.
* @param value The value to associate with the key key for object. Pass nil to clear an existing association.
* @param policy The policy for the association. For possible values, see “Associative Object Behaviors.”
*/
OBJC_EXPORT void
objc_setAssociatedObject(id _Nonnull object, const void * _Nonnull key,
id _Nullable value, objc_AssociationPolicy policy)
- objc_getAssociatedObject(获得关联对象)
/**
* Returns the value associated with a given object for a given key.
*
* @param object The source object for the association.
* @param key The key for the association.
*
* @return The value associated with the key \e key for \e object.
*/
OBJC_EXPORT id _Nullable
objc_getAssociatedObject(id _Nonnull object, const void * _Nonnull key)
- objc_removeAssociatedObjects(去除关联对象)
/**
* Removes all associations for a given object.
*
* @param object An object that maintains associated objects.
*
* @note The main purpose of this function is to make it easy to return an object
* to a "pristine state”. You should not use this function for general removal of
* associations from objects, since it also removes associations that other clients
* may have added to the object. Typically you should use \c objc_setAssociatedObject
* with a nil value to clear an association.
*
*/
OBJC_EXPORT void
objc_removeAssociatedObjects(id _Nonnull object)
小结:
- 可以通过“关联对象”机制可以把两个对象联系起来
- 定义关联对象可以指定内存管理策略
- 应用场景:只有在其他做法(代理、通知等)不可行时,才可以选择使用关联对象。这种做法难于找bug
六、理解objc_msgSend(对象的消息传递机制)
首先我们要区分两个基本概念:
1 .静态绑定(static binding):在编译期就能决定运行时所应调用的函数。~代表语言:C、C++等~
2 .动态绑定 (dynamic binding):所要调用的函数直到运行期才能确定。~代表语言:OC、swift等~
OC是一门强大的动态语言,它的动态性体现在它强大的runtime机制上。
解释:在OC中,如果向某对象传递消息,那就会使用动态绑定机制来决定需要调用的方法。在底层,所有方法都是普通的C语言函数,然而对象收到消息后,由运行期决定究竟调用哪个方法,甚至可以在程序运行时改变,这些特性使得OC成为一门强大的动态语言。
底层实现:基于C语言函数实现。
- 实现的基本函数是
objc_msgSend,定义如下:
void objc_msgSend(id self, SEL cmd, ...)
这是一个参数个数可变的函数,第一参数代表接受者,第二个参数代表选择子(OC函数名),之后的参数就是消息中传入的参数。
- 举例:git提交
id return = [git commit:parameter];
上面的方法会在运行时转换成如下的OC函数:
id return = objc_msgSend(git, @selector(commit), parameter);
objc_msgSend函数会在接收者所属的类中搜寻其方法列表,如果能找到这个跟选择子名称相同的方法,就跳转到其实现代码,往下执行。若是当前类没找到,那就沿着继承体系继续向上查找,等找到合适方法之后再跳转 ,如果最终还是找不到,那就进入消息转发(下一条具体展开)的流程去进行处理了。
可是如果每次传递消息都要把类中的方法遍历一遍,这么多消息传递加起来肯定会很耗性能。所以以下讲解OC消息传递的优化方法。
OC对消息传递的优化:
- 快速映射表(缓存)优化:
objc_msgSend在搜索这块是有做缓存的,每个OC的类都有一块这样的缓存,objc_msgSend会将匹配结果缓存在快速映射表(fast map)中,这样以来这个类一些频繁调用的方法会出现在fast map中,不用再去一遍一遍的在方法列表中搜索了。 - 尾调用优化:
原理:这里专门总结了一篇博客。 链接:看这里看这里~~ 好处:最大限度的合理的分配使用的资源,避免过早发生栈溢出的现象。
七、理解消息转发机制
首先区分两个基本概念:
1 .消息传递:对象正常解读消息,传递过去(见上一条)。
2 .消息转发:对象无法解读消息,之后进行消息转发。
消息转发完整流程图:

流程解释:
- 第一步:调用
resolveInstanceMethod:征询接受者(所属的类)是否可以添加方法以处理未知的选择子?~(此过程称为动态方法解析)~若有,转发结束。若没有,走第二步。 - 第二步:调用
forwardingTargetForSelector:询问接受者是否有其他对象能处理此消息。若有,转发结束,一切如常。若没有,走第三步。 - 第三步:调用
forwardInvocation:运行期系统将消息封装到NSInvocation对象中,再给接受者一次机会。 - 最后:以上三步还不行,就抛出异常:
unrecognized selector sent to instance xxxx
八、用“方法调配技术”调试“黑盒方法”
方法调配(Method Swizzling):使用另一种方法实现来替换原有的方法实现。~(实际应用中,常用此技术向原有实现中添加新的功能。)~
<objc/runtime.h>里的两个常用的方法:
- 获取给定类的指定实例方法:
/**
* Returns a specified instance method for a given class.
*
* @param cls The class you want to inspect.
* @param name The selector of the method you want to retrieve.
*
* @return The method that corresponds to the implementation of the selector specified by
* \e name for the class specified by \e cls, or \c NULL if the specified class or its
* superclasses do not contain an instance method with the specified selector.
*
* @note This function searches superclasses for implementations, whereas \c class_copyMethodList does not.
*/
OBJC_EXPORT Method _Nullable
class_getInstanceMethod(Class _Nullable cls, SEL _Nonnull name)
- 交换两种方法实现的方法:
/**
* Exchanges the implementations of two methods.
*
* @param m1 Method to exchange with second method.
* @param m2 Method to exchange with first method.
*
* @note This is an atomic version of the following:
* \code
* IMP imp1 = method_getImplementation(m1);
* IMP imp2 = method_getImplementation(m2);
* method_setImplementation(m1, imp2);
* method_setImplementation(m2, imp1);
* \endcode
*/
OBJC_EXPORT void
method_exchangeImplementations(Method _Nonnull m1, Method _Nonnull m2)
利用这两个方法就可以交换指定类中的指定方法。在实际应用中,我们会通过这种方式为既有方法添加新功能。
For Example:交换method1与method2的方法实现
Method method1 = class_getInstanceMethod(self, @selector(method1:));
Method method2 = class_getInstanceMethod(self, @selector(method2:));
method_exchangeImplementations(method1, method2);
九、理解“类对象”的用意
Objective-C类是由Class类型来表示的,实质是一个指向objc_class结构体的指针。它的定义如下:
typedef struct objc_class *Class;
在<objc/runtime.h>中能看到他的实现:
struct objc_class {
Class _Nonnull isa OBJC_ISA_AVAILABILITY; //!< 指向metaClass(元类)的指针
#if !__OBJC2__
Class _Nullable super_class OBJC2_UNAVAILABLE; //!< 父类
const char * _Nonnull name OBJC2_UNAVAILABLE; //!< 类名
long version OBJC2_UNAVAILABLE; //!< 类的版本信息,默认为0
long info OBJC2_UNAVAILABLE; //!< 类信息,供运行期使用的一些位标识
long instance_size OBJC2_UNAVAILABLE; //!< 该类的实例变量大小
struct objc_ivar_list * _Nullable ivars OBJC2_UNAVAILABLE; //!< 该类的成员变量链表
struct objc_method_list * _Nullable * _Nullable methodLists OBJC2_UNAVAILABLE; //!< 方法定义的链表
struct objc_cache * _Nonnull cache OBJC2_UNAVAILABLE; //!< 方法缓存表
struct objc_protocol_list * _Nullable protocols OBJC2_UNAVAILABLE; //!< 协议链表
#endif
} OBJC2_UNAVAILABLE;
/* Use `Class` instead of `struct objc_class *` */
此结构体存放的是类的“元数据”(metadata),例如类的实例实现了几个方法,父类是谁,具备多少实例变量等信息。 这里的isa指针指向的是另外一个类叫做元类(metaClass)。那什么是元类呢?元类是类对象的类。也可以换一种容易理解的说法:
- 当你给对象发送消息时,
runtime处理时是在这个对象的类的方法列表中寻找 - 当你给类发消息时,
runtime处理时是在这个类的元类的方法列表中寻找
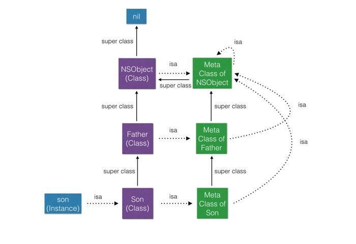
我们来看一个很经典的图来加深理解:

可以总结如下:
- 每一个
Class都有一个isa指针指向一个唯一的Meta Class(元类) - 每一个
Meta Class的isa指针都指向最上层的Meta Class,这个Meta Class是NSObject的Meta Class。(包括NSObject的Meta Class的isa指针也是指向的NSObject的Meta Class) - 每一个
Meta Class的super class指针指向它原本Class的Super Class的Meta Class(这里最上层的NSObject的Meta Class的super class指针还是指向自己) - 最上层的
NSObject Class的super class指向nil
最后,特别致谢《Effective Objective-C 2.0》第二章