🎇 金三银四马上到,分享一个 GitHub 3 万星知识仓库!

3,759 阅读2分钟

给需要的读者。

知识仓库地址?

GitHub:github.com/doocs/advan…

内容介绍一下?

后端同学必看,前端同学也可学习了解的系列知识总结,主要以“面试题 + 解析”的形式呈现,涵盖高并发分布式高可用微服务海量数据处理等领域知识。

完整大纲如下:

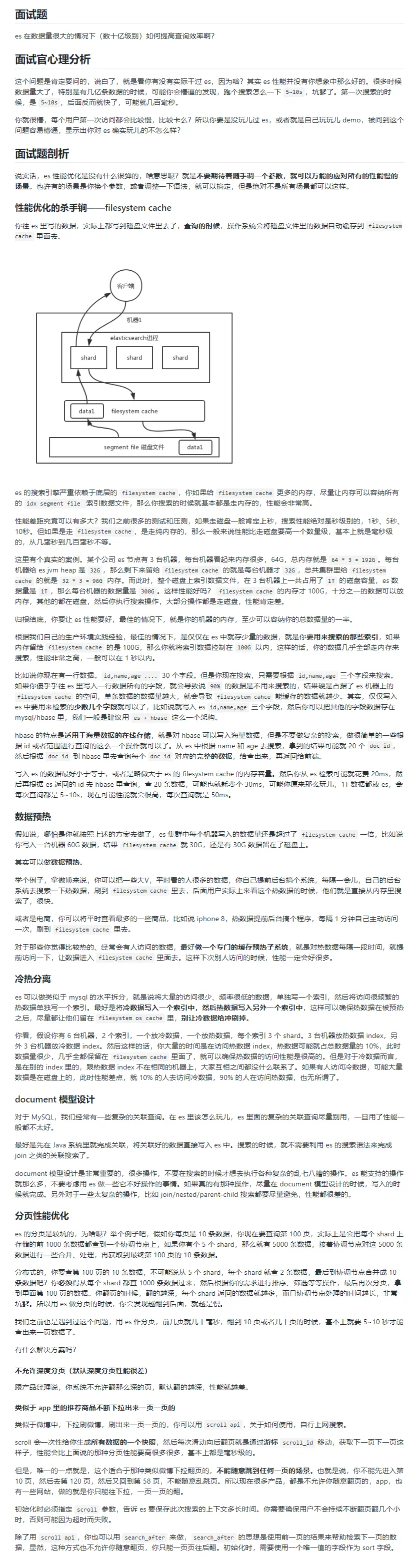
来看一下其中一篇文章:

更加详细的介绍不妨查看仓库 README:github.com/doocs/advan…

仓库的初衷究竟是什么?

我整理了这一系列的知识,希望能给读者们更加系统、完整地梳理 Java 的进阶知识体系,我相信对很多读者来说,都会有所收获。

曾经有一些同学来针对我,说这个仓库的目的性太强。

我想说的是,这个仓库的目的并不是想让读者把这些知识点背下来,从而更好应付面试。要记住,IT 知识从来都不是死记硬背。我只是希望读者能通过这个仓库,对日常工作生活有一个更深的思考,别领导说用就用,却不知道为什么要用,有没有更好的解决方案,背后的原理是什么。

同时,让读者更清楚面试官问问题的意图是什么。仓库中面试官心理分析这一块,真的值得各位读者看一看。我想,对于不少读者来说,很多时候知识点都会,但在面试时却 GET 不到面试官的点。这个仓库希望能给读者一些启发。读懂面试官问问题的意图,在面试时可能会更加游刃有余,从而取得一个较好的结果。

另外,也是希望能够全面为读者梳理分布式、高并发、高可用等领域所涉及的知识。站在一个全局的视角,我想,学习效果会更好的

面试前看看就可以了?

不是的,这个仓库的定位一直是“扫盲”,给大家梳理了这么一份完整的知识体系,读者学习过后,应该在实际项目中实践、应用这些理论知识,才会有更加深刻的理解;或者针对每一模块的知识,阅读相应的书籍,进行更加深入的学习。

如果你在面试前把这些知识点背下来,面试时刚好被问到,你似乎说得头头是道,但要是面试官深入问你在项目中的应用、或者更加深层次的理解(如“源码”),你突然一脸懵x,面试官对你的印象也不会太好。

我的建议是:

整体学习+实践应用+深入底层。

关于书籍,我推荐这一份“值得一看的技术书籍列表”。GitHub:github.com/doocs/techn…


欢迎关注我的微信公众号“Doocs开源社区”,专注于分享技术领域相关知识与行业最新资讯。