HashMap 实现了 Map 接口。HashMap 使用的很广泛,但不是线程安全的,如果在多线程中使用,必须需要额外提供同步机制(多线程情况下推荐使用 ConCurrentHashMap)。

HashMap 的类图相对简单,主要就是继承了 AbstractMap,有一点需要注意,虽然没有实现 Iterable 接口,但 HashMap 本身还是实现了迭代器的功能。
本文基于 JDK1.8
成员变量及常量
HashMap 是一个 Node[] 数组,每一个下标称之为一个桶。
每一个键值对都是使用 Node 来存储,这是一个单链表的数据结构。每个桶上可以通过链表来存储多个键值对。
常量
HashMap 中用到的常量及其意义如下:
// 初始容量(桶的个数) 2^4
static final int DEFAULT_INITIAL_CAPACITY = 1 << 4;
// 最大容量(桶的个数) 2^30
static final int MAXIMUM_CAPACITY = 1 << 30;
// 默认的装载因子(load factor),除非特殊原因,否则不建议修改
static final float DEFAULT_LOAD_FACTOR = 0.75f;
// 单个桶上的元素个数大于这个值从链表转成树(树化操作)
static final int TREEIFY_THRESHOLD = 8;
// 单个桶上元素少于这个值从树转成链表
static final int UNTREEIFY_THRESHOLD = 6;
// 只有桶的个数大于这个值时,树化操作才会真正执行
static final int MIN_TREEIFY_CAPACITY = 64;
成员变量
HashMap 中用到的成员变量如下:
// HashMap 中的 table,也就是桶
transient Node<K,V>[] table;
// 缓存所有的键值对
transient Set<Map.Entry<K,V>> entrySet;
// 键值对的个数
transient int size;
// HashMap 被修改的次数,用于 fail-fast 检查
transient int modCount;
// 进行 resize 操作的临界值,threshold = capacity * loadFactor
int threshold;
// 装载因子
final float loadFactor;
table 是一个 Node 数组,length 通常是 ,但也可以为 0。
初始化
HashMap 的初始化其实就只干了两件事:
- 确定 threadhold 的值
- 确定 loadFactor 的值
用户可以通过传入初始的容量和装载因子。HashMap 的容量总是 ,如果传入的参数不是
,也会被转化成
:
// HashMap.tableSizeFor()
int n = -1 >>> Integer.numberOfLeadingZeros(cap - 1);
return (n < 0) ? 1 : (n >= MAXIMUM_CAPACITY) ? MAXIMUM_CAPACITY : n + 1;
Integer.numberOfLeadingZeros() 返回一个 int 类型(32位)在二进制表达下最后一个非零数字前面零的个数。比如 2:
0000 0000 0000 0000 0000 0000 0000 010
所以 Integer.numberOfLeadingZeros(3) 返回 30。
-1 在用二进制表示为:
1111 1111 1111 1111 1111 1111 1111 1111
>>> 表示无符号右移,-1 右移 30 位则得到:
0000 0000 0000 0000 0000 0000 0000 011
得到 3。
所以经过了 -1 >>> Integer.numberOfLeadingZeros(cap - 1) 返回的值一定是 ,所以最后返回的值一定是
,感兴趣的可以去验证一下。
HashMap 在初始化的时候也可以接受一个 Map 对象,然后把传入的 Map 对象中的元素放入当前的容器中。
除了传入 Map 对象的实例化方式,都不会实际去创建桶数组,这是一种延迟初始化的方式,在插入第一个键值对的时候,会调用 resize() 方法去初始化桶。
下面来详细看看 resize() 操作。
扩容机制
与 ArrayList 不同,HashMap 没有手动扩容的过程,只会根据容器当前的情况自动扩容。
扩容操作由 resize() 方法来完成,扩容操作主要干三件事:
- 确定桶的个数
- 确定 threshold 的值
- 将所有的元素移到新的桶中
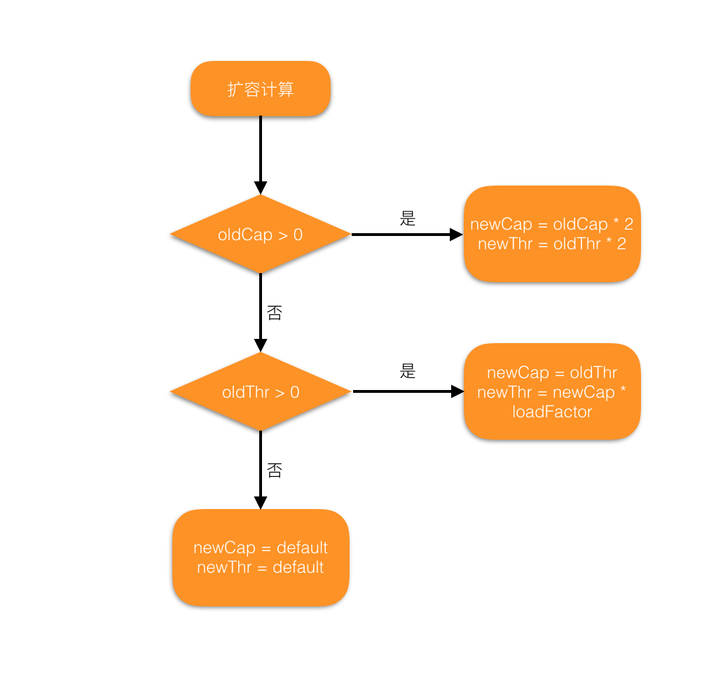
参数说明
- oldCap: 扩容前桶的个数
- oldThr: 扩容前 threshold 的值
- newCap: 扩容后桶的个数
- newThr: 扩容后 threshold 的值
扩容流程如下:

扩容时会新建一个 Node(桶)数组,然后把原容器中的键值对重新作 hash 操作,然后放到新的桶中。
HashMap 的容量有上限,为 ,也就是 1073741824,桶的个数不会超过这个数,threshold 的最大值是 2147483647,是最大容量的两倍少1。
这样设置代表这个如果桶的个数达到了最大容量,就不会再进行扩容操作了。
具体实现

HashMap 的结构图如上,每个桶都是一个链表的头结点,对于 hash 值相同(哈希冲突)的 key,会放在同一个桶上。这也是 HashMap 解决哈希冲突的方法称之为拉链法。在 JDK1.8 以后,在插入键值对时,使用的是尾插法,而不再是头插法。
HashMap 与 Hashtable 的功能大致上一致。HashMap 的 key 和 value 都可以为 null。下面是主流 Map 的键值对是否可以为 null 的对比:
| Map | key 是否可以为null | value 是否可以为 null |
|---|---|---|
| HashMap | 是 | 是 |
| Hashtable | 否 | 否 |
| ConcurrentHashMap | 否 | 否 |
| TreeMap | 否 | 是 |
HashMap 不是线程安全的。在多线程环境中,需要使用额外的同步机制,比如使用 Map m = Collections.synchronizedMap(new HashMap(...));。
HashMap 也支持 fail-fast 机制。
hash 方法
hash 方法对 HashMap 非常重要,直接会影响到性能。键值对插入位置由 hash 方法来决定。假设 hash 方法可以让元素在桶上均匀分布,基本操作如 get 和 put 操作就是常量操作时间()。
hash 方法需要有两个特点:
- 计算的结果需要足够随机
- 计算量不能太大
HashMap 中具体实现如下:
static final int hash(Object key) {
int h;
return (key == null) ? 0 : (h = key.hashCode()) ^ (h >>> 16);
}
>>> 是无符号右移操作,上面已经说到。假设现在有个 key 是 "name",在我电脑上计算出来的值是:3373707,转变成二进制就是:
0000 0000 0011 0011 0111 1010 1000 1011
右移 16 位后:
0000 0000 0000 0000 0000 0000 0011 0011
然后进行异或运算:
0000 0000 0011 0011 0111 1010 1011 1000
最后拿这个值与 HashMap 的长度减 1 进行与操作,因为 n 一定是 ,所以 (n-1) 的二进制全部是由 1 组成,下面这个操作相当于取 hash 值的后几位:
index = (n - 1) & hash
index 就是键值对的插入位置。
hash() 函数其实就是用来使键值对的插入位置足够随机,称之为扰动函数,如果对具体的策略感兴趣,可以参考这篇文章。
注:Object.hashcode() 是一个本地方法,返回对象的内存地址。Object.equals() 方法默认比较对象的内存地址,如果某个类修改了 equals 方法,那么 hashcode 方法也需要修改,要让 equals 和 hascode 的行为是一致的。否在在查找键值对的过程中就会出现 equals 结果是 true, hashcode 却不一样,这样就无法找到键值对。
容量和装载因子
使用 HashMap 时,有两个参数会影响它的性能:初始容量和装载因子。
容量是指 HashMap 中桶的个数,初始容量是在创建实例时候所初始化桶的个数。
装载因子用来决定扩容的时机,进行扩容操作时,会把桶的数量设为原来的两倍,容器中所有的元素都会重新分配位置,扩容的代价很大,应该尽可能减少扩容操作。
装载因子的默认值是 0.75,这是权衡时间性能和空间开销的一个值。装载因子设置的越大,那么空间的开销就会降低,但查找等操作的性能就会下降,反之亦然。
在初始化 HashMap 的时候,初始容量和装载因子的值必须仔细衡量,以便尽可能减少扩容操作,如果没有特殊的情况,使用默认的参数就可以。
遍历 HashMap 所需的时间与容器的容量(桶的个数)及元素的数量成正比。如果迭代的时间性能很重要,就不要把初始容量设置的太大,也不要把装载因子设置的很小。
树化操作
在讲解具体的方法前,需要了解 HashMap 中一个重要的内部操作:树化。
HashMap 使用拉链法来解决哈希冲突问题。多个键值对被分配到同一个桶的时候,是以链表的方式连接起来。但这样会面临一个问题,如果链表过长,那么 HashMap 的很多操作就无法保持 的操作时间。
极端情况下,所有的键值对在一个桶中。那么 get、remove 等操作的时间复杂度度就都是 。HashMap 的解决方法是用红黑树来替代链表,红黑树查询的时间复杂度稳定在
。
HashMap 在单个桶的的元素的个数超过 8(TREEIFY_THRESHOLD) 且桶的个数大于 64(MIN_TREEIFY_CAPACITY) 时,会把桶后面的链表转成树(类似于 TreeMap),这个操作称之为树化操作。
需要注意的是,当单个桶上的元素超过了8个,但桶的个数少于 64 时,不会进行树化操作,而是会进行扩容操作,代码如下:
// HashMap.treeifyBin() method
final void treeifyBin(Node<K,V>[] tab, int hash) {
int n, index; Node<K,V> e;
if (tab == null || (n = tab.length) < MIN_TREEIFY_CAPACITY)
resize();
// other code...
}
树化的过程是把链表的所有节点都替换成 TreeNode,然后再组成一棵红黑树(红黑树的具体构建过程可以查看这篇文章)。而且在链表转成树的过程中,每个节点之间的相对关系不会变化,通过节点的 next 变量来保持这个关系。
当树上的节点树少于 6(UNTREEIFY_THRESHOLD) 时,树结构会重新转化成链表。把树的每一个节点换成链表的节点,通过 next 重新组成一个链表:
// HashMap.ubtreeify()
final Node<K,V> untreeify(HashMap<K,V> map) {
Node<K,V> hd = null, tl = null;
for (Node<K,V> q = this; q != null; q = q.next) {
Node<K,V> p = map.replacementNode(q, null);
if (tl == null)
hd = p;
else
tl.next = p;
tl = p;
}
return hd;
}
即使遇到极端情况(所有的键值对在一个桶上),树化操作也会保证 HashMap 的性能也不会退化太多。
增删改查操作
get 方法: get 方法的实际操作是使用 getNode 方法来完成的。
// HashMap.getNode()
final Node<K,V> getNode(int hash, Object key) {
// 首先检查容器是否为 null 以及 key 在容器中是否存在
if ((tab = table) != null && (n = tab.length) > 0 &&
(first = tab[(n - 1) & hash]) != null) {
// 找到相应的桶,从第一个节点开始查找,如果第一个节点不是要找的,后续节点就分成链表或者红黑树进行查找
if (first.hash == hash &&
((k = first.key) == key || (key != null && key.equals(k))))
return first;
if ((e = first.next) != null) {
// 如果链表已经转成了红黑树,则在红黑树中查找
if (first instanceof TreeNode)
return ((TreeNode<K,V>)first).getTreeNode(hash, key);
do {
// 如果不是树,则在链表中查找
if (e.hash == hash &&
((k = e.key) == key || (key != null && key.equals(k))))
return e;
} while ((e = e.next) != null);
}
}
}
put 方法:
用于插入或者更新键值对,实际使用的是 HashMap.putVal() 方法来实现。如果是第一次插入键值对,会触发扩容操作。
// HashMap.putVal() 删减了部分代码
final V putVal(int hash, K key, V value, boolean onlyIfAbsent,
boolean evict) {
Node<K,V>[] tab; Node<K,V> p; int n, i;
// 如果是第一次插入键值对,首先会进行扩容操作
if ((tab = table) == null || (n = tab.length) == 0)
n = (tab = resize()).length;
// 如果一个桶的还没有插入键值对,则对第一个节点进行初始化
if ((p = tab[i = (n - 1) & hash]) == null)
tab[i] = newNode(hash, key, value, null);
else {
Node<K,V> e; K k;
if (p.hash == hash &&
((k = p.key) == key || (key != null && key.equals(k))))
e = p;
// 如果是红黑树的结构,则按照红黑树的方式插入或者更新节点
else if (p instanceof TreeNode)
e = ((TreeNode<K,V>)p).putTreeVal(this, tab, hash, key, value);
// 否则按照链表的方式插入或者更新节点
else {
for (int binCount = 0; ; ++binCount) {
if ((e = p.next) == null) {
// 如果没有找到键值对,则新建一个节点,把键值对插入
p.next = newNode(hash, key, value, null);
// 如果链表的长度大于等于 8,就会尝试进行树化操作
if (binCount >= TREEIFY_THRESHOLD - 1)
treeifyBin(tab, hash);
break;
}
// 如果找到了 key,则跳出循环
if (e.hash == hash &&
((k = e.key) == key || (key != null && key.equals(k))))
break;
p = e;
}
}
// 如果 key 已经存在,则把 value 更新为新的 value
if (e != null) {
V oldValue = e.value;
if (!onlyIfAbsent || oldValue == null)
e.value = value;
return oldValue;
}
}
// fail-fast 版本号更新
++modCount;
// 如果容器中元素的数量大于扩容临界值,则进行扩容
if (++size > threshold)
resize();
return null;
}
remove 方法的实现与 get 方法类似。
clear 方法会将 map 中所有的桶都置为 null 来清空键值对。
其他的操作都是组合这几个基本的操作来完成。
JDK8 的新特性
在 JDK8 中,Map 中增加了一些新的方法,HashMap 对这些方法都进行了重写,加入了对 fail-fast 机制的支持。
这些方法是用上面的增删改查方法来实现的。
getOrDefault 方法,在值不存在的时候,返回一个默认值:
HashMap map = new HashMap<>();
map.getOrDefault("gender","genderNotExist"); // genderNotExist
forEach 方法,遍历 map 中的键值对,可以接收 lambda 表达式:
HashMap<String, Object> map = new HashMap<>();
map.forEach((k, v) -> System.out.println(k +":"+ v));
putIfAbsent 方法,只有在 key 不存在时才会插入键值对:
HashMap<String, Object> map = new HashMap<>();
map.putIfAbsent("gender", "man");
computeIfAbsent 方法用来简化一些操作,下面方法1和方法2功能一样,都是在 key 不存在的情况下,通过某些处理后然后把键值对插入 map:
HashMap<String, Object> map = new HashMap<>();
// 方法1:
Integer age = (Integer)map.get("key");
if (age == null) {
age = 18;
map.put("key", age);
}
// 方法2:
map.computeIfAbsent("age", k -> {return 18;});
computeIfPresent 方法则是在键值对存在的情况下,对键值对进行处理,然后再更新 map,下面方法1和方法2功能完全一样:
HashMap<String, Object> map = new HashMap<>();
// 方法1:
Integer age = (Integer)map.get("key");
Integer age = 18 + 4;
map.put("key", age);
// 方法2:
map.computeIfPresent("age", (k,v) -> {return 18 + 4;});
merge 方法用来对相同的 key 的 value 进行合并,以下方法1和方法2的功能一致:
HashMap<String, Object> map = new HashMap<>();
// 方法1:
Integer age = (Integer)map.get("key");
age += 14;
map.put("key", age);
// 方法2:
map.merge("age", 18, (oldVal, newVal) -> {return (Integer)oldVal + (Integer)newVal;});
其他功能
HashMap 同样也实现了迭代功能,HashMap 中有三个具体 Iterator 的实现:
- KeyIterator: 遍历 map 的 key
- ValueIterator: 遍历 map 的 value
- EntryIterator: 同时遍历 map 的 key 和 value
但是这个三个迭代器都不会直接使用,而是通过调用 HashMap 方法来间接获取。
- KeyIterator 通过 HashMap.keySet() 方法获取并使用
- ValueIterator 通过 HashMap.vlaues() 方法获取并使用
- EntryIterator 通过 HashMap.entrySet() 方法获取并使用
Spliterator 的实现与迭代器的类似,分别对于 key、value 和 key + value 分别实现了 Spliterator。
相关文章
关注微信公众号,聊点其他的
