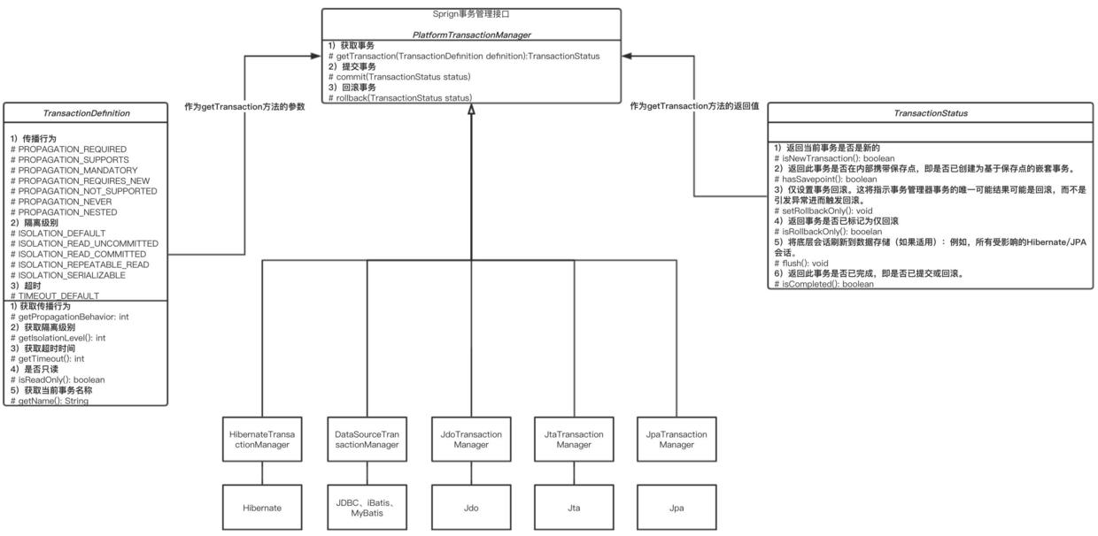
一、Spring事务接口与ORM对应关系
Spring是web框架,它其实并不与MySQL数据库进行直连,一般都是通过ORM层框架,诸如JDBC、iBatis、MyBatis、Hibernate、JPA等,与数据库进行连接的,而事务的管理都是交由各持久层框架自行处理的,Spring只是出具了事务管理器接口org.springframework.transaction.PlatformTransactionManager及不同的PlatformTransactionManager实现类,为不同的持久层框架提供对应的实现类,将管理事务的职责下放到各持久层框架,交由持久层框架处理。
org.springframework.jdbc.datasource.DataSourceTransactionManager:使用JDBC、iBatis、MyBatis进行持久化数据时使用org.springframework.orm.hibernate5.HibernateTransactionManager:使用Hibernate5版本进行持久化数据时使用org.springframework.orm.jpa.JpaTransactionManager:使用JPA进行持久化数据时使用org.springframework.jdo.JdoTransactionManager:当持久化机制是jdo时使用org.springframework.transaction.jta.JtaTransactionManager:使用一个JTA实现来管理事务,在一个事务跨越多个资源时必须使用- 等等…

Spring事务类图
二、Spring事务的开启方式
编程式:
我不知道该怎么称呼它,因为自从工作以来,也没有遇到过,但是不代表人家不存在,也许很老的项目里依然存在。主要依靠手动处理来管理事务,对业务代码有侵入性。
1)编程式,可以使用TransactionTemplate或者直接使用底层的PlatformTransactionManager。对于编程式事务管理,Spring推荐使用TransactionTemplate
代码不做展示,太冗余了
声明式:
声明式事务本质是建立在AOP基础之上的,在代理类实例里拦截目标方法,在方法执行前,开启或者加入一个事务,执行完毕或者发生异常后,根据具体情况进行提交或者回滚。
相比较编程式事务,其最大的特点就是对业务代码没有侵入性,只需在配置文件中对事务进行配置管理(或者基于@Transactional注解的方式)即可,这样就可以将业务代码和事务管理隔离开。
1)TransactionProxyFactoryBean声明式事务管理
此方式是最传统,配置文件最臃肿、难以阅读的一种方式
代码不做展示,太冗余了
2)@Transactional注解事务管理
基于注解的事务管理,在需要开启事务的类或方法上添加@Transactional,这种方式比较灵活,随用随加,但是容易到处乱用,凌乱不堪。更偏重灵活性。
<!-- 开启注解管理事务 -->
<tx:annotation-driven transaction-manager="transactionManager"/>
3)Aspectj AOP配置事务管理
<!-- 事务AOP -->
<aop:config>
<!-- pointcut:切入点 aop:advisor 适配器,是要注入的方法和pointcut连接的桥梁 -->
<aop:advisor pointcut="execution(* cn.x.x..*.service..*.*(..))" advice-ref="txAdvice" />
</aop:config>
<!-- 需要注入的方法,可以使用通配符进行匹配 -->
<tx:advice id="txAdvice" transaction-manager="transactionManager">
<tx:attributes>
<tx:method name="get*" isolation="REPEATABLE_READ" propagation="REQUIRED" read-only="true" />
<tx:method name="insert*" isolation="REPEATABLE_READ" propagation="REQUIRED" rollback-for="Exception"/>
<tx:method name="update" isolation="REPEATABLE_READ" propagation="REQUIRED" rollback-for="Exception"/>
<tx:method name="delete*" isolation="REPEATABLE_READ" propagation="REQUIRED" rollback-for="Exception"/>
</tx:attributes>
</tx:advice>
<bean id="transactionManager" class="org.springframework.jdbc.datasource.DataSourceTransactionManager">
<property name="dataSource" ref="dataSource" />
</bean>
三、事务的配置信息
基于`Aspectj AOP配置事务管理`进行配置讲解
首先重温一下:在上一篇《MySQL事务及隔离级别》里,我们介绍了MySQL事务如果没有设置隔离级别,并发可能产生的几个安全问题:
- 脏写
- 脏读
- 不可重复读
- 幻读
一些大佬,对此设计出了数据库事务的隔离级别,来确保根据具体情况,适时适当选用对应的策略,这种策略我们称之为事务的隔离级别,如下:
- 读未提交 - 可能存在脏读、不可重复读、幻读
- 读已提交 - 可能存在不可重复读、幻读
- 可重复读 - 可能存在幻读(设计MySQL的大叔已经可以确保,在这个级别不出现幻读的情况)
- 串行化 - 排队吃果果 很安全,但是真的影响效率
属性设置
<tx:method
name="insert*"
isolation="REPEATABLE_READ"
propagation="REQUIRED"
rollback-for="Exception"
read-only="false"
no-rollback-for="RuntimeException"
timeout="xxx"/>
1、name 与事务属性关联的方法名
可以使用通配符(*)关联一批相同事务属性的方法
2、isolation 隔离级别
默认值:DEFAULT
- DEFAULT:使用数据库默认的事务隔离级别
- READ_UNCOMMITTED:读未提交
- READ_COMMITTED:读已提交
- REPEATABLE_READ:可重复读
- SERIALIZABLE: 串行化
3、propagation 事务传播行为
默认值:REQUIRED
- MANDATORY:该方法必须在事务中运行,如果当前事务不存在,则抛出异常
- NESTED:如果当前已经存在一个事务,则
新建一个嵌套事务,该事务可以有多个回滚点,如果没有事务,则按REQUIRED属性执行,此方法对应的事务回滚不会对外部(嵌套)事务造成影响,但是外部事务回滚会影响内部事务。 - NEVER:该方法不会在事务中运行,否则抛出异常。
- NOT_SUPPORTED:此方法不需要事务,如果调用方处于一个事务中,那么该事务将被挂起,直到此方法执行完毕,被挂起的事务才恢复执行。
- REQUIRED:方法需要在事务中运行,如果运行时,该方法已经处于一个事务中,那么将加入到这个事务,否则自己创建一个事务。
- REQUIRED_NEW:当调用该方法时,无论此方法是否已经处在一个事务中,都会为重新创建一个新的事务,如已经存在一个事务了,那么该事务将被挂起,然后创建新的事务,直到此方法执行结束(事务被提交或者回滚),原先的事务才被执行。如果内部事务发生回滚,会影响已经挂起的事务。
- SUPPORTS:调用方在事务中,那么此方法也加入到事务中,如果没有没有事务,则非事务的方式执行。
4、timeout 超时
默认值 -1
挺有意思的一个小东西,如果项目里使用MyBatis,即使设置了超时时间,也是没有任何效果的,暂时的解决办法是,使用MyBatis的超时设置或者使用JdbcTemplate进行数据库的操作。
我相信,你一定对这个有兴趣
5、read-only 只读
默认值 false
事务是否只读
如果当前事务是只读,且在事务内进行增、删、改操作,则会抛出异常(Cannot execute statement in a READ ONLY transaction。)
只读属性有什么用?
6、rollback-for 触发回滚的异常
可以有多个,以逗号相隔,如果是自定义异常,则需要类的完全限定名,我查阅很多资料,发现大家都趋向于下面的结论:
如果发生的是检查时异常,那么事务不会自动回滚,如果是运行时异常,事务会自动回滚
经过实际测试后发现,如果我们指定rollback-for="Exception",那么,抛出检查型异常一样可以触发事务的回滚。
官方文档给出的信息是:
默认情况下,检查时异常不会引起事务回滚,但是RuntimeException及其子类会引起事务回滚
7、no-rollback-for 不触发回滚的异常
和上面的类似,请自我揣摩~
四、野外拓展?
声明式事务是建立在AOP基础上的,我们以下面的代码作为蓝本:
假设事务的隔离级别是RR(Repeatable-Read)
配置信息:
<!-- 事务AOP -->
<aop:config>
<!-- pointcut:切入点 aop:advisor 适配器,是要注入的方法和pointcut连接的桥梁 -->
<aop:advisor pointcut="execution(* x.x..*.service..*.*(..))" advice-ref="txAdvice" />
</aop:config>
<!-- 需要注入的方法,可以使用通配符进行匹配 -->
<tx:advice id="txAdvice" transaction-manager="transactionManager">
<tx:attributes>
<tx:method name="get*" isolation="REPEATABLE_READ" propagation="REQUIRED" read-only="true" />
<tx:method name="insert*" isolation="REPEATABLE_READ" propagation="REQUIRED" rollback-for="Exception"/>
</tx:attributes>
</tx:advice>
<bean id="transactionManager" class="org.springframework.jdbc.datasource.DataSourceTransactionManager">
<property name="dataSource" ref="dataSource" />
</bean>
代码:
public interface StudentService {
List<Student> getStudents(String name);
void insertStudent(Student student);
deleteStudent(int id);
}
@Service
public class StudentServiceImpl implements StudentService {
@Autowired
private StudentDao studentDao;
@Override
public List<Student> getStudents(String name) {
Map<String, Object> params = Maps.newHashMap();
params.put("name", name);
return studentDao.getStudents(params);
}
@Override
public void insertStudent(Student student) {
studentDao.insert(student);
}
@Override
public void deleteStudent(int id) {
studentDao.delete(id);
}
}
@RestController
@RequestMapping("/students")
public class StudentController {
@Autowired
private StudentService studentService;
@GetMapping("/test")
public void run() {
student.getStudents("张三");
Student student = Student.builder()
.id(1)
.name("张三")
.age(19)
.build();
student.insertStudent(student);
student.deleteStudent(student.getId());
}
}
如上,StudentService 的 insert和get方法均开启了事务,但是deleteStudent方法没有开启事务。
问题:
1)在
deleteStudent()里调用insertStudent(),试问,insertStudent()是否开启事务?为什么?
还原代码:
@Service
public class StudentServiceImpl {
@Autowired
private StudentDao studentDao;
public void insertStudent(Student student) {
studentDao.insert(student);
}
public void deleteStudent(int id) {
// 删除逻辑代码
// 调用
insertStudent(student);
}
}
答案:
不开启事务
解读:
① 当StudentService.java文件进行编译的时候,编译器会将deleteStudent()方法里的insertStudent(student);编译成this.insertStudent(student);
② Controller层使用@Autowired注解进行StudentService的自动装配,但装配的实例并不是StudentServiceImpl类的实例,而是代理类的实例!声明式事务是建立在AOP基础上的,而AOP的实现原理就是代理模式!所以我们在Controller层所调用的方法会被代理类拦截。
③ 在代理类的拦截方法内,如果发现要调用的目标类方法是要开启事务的,那么就会在调用目标类方法之前开启事务,在目标类方法执行完毕或者发生异常后,根据情况执行回滚或不执行回滚。回归正题,当代理类发现deleteStudent()没有开启事务的要求,那么代理类是不会开启事务的。
当我们在deleteStudent()里调用insertStudent()时,重点来了,jvm执行的是this.insertStudent()这个this是目标类本身,而不是代理类!但是事务的管理却在代理类里,所以,insertStudent()方法并不会开启事务!
思考:
通过上面的解读,我们知道了service上的事务是由代理类来管理的,类似的像@Async异步标签,其实也是由代理类进行管理的,在service内部调用打上@Async标签的内部方法,异步也不会起作用的。
如果想调用内部方法,还想让事务/异步起作用,我们可以使用:xml配置方式暴露代理对象,通过代理对象AopContext.currentProxy()去调用方法。
xml:
<aop:aspectj-autoproxy
proxy-target-class="true"
expose-proxy="true"/>
@Service
public class StudentServiceImpl {
@Autowired
private StudentDao studentDao;
public void insertStudent(Student student) {
studentDao.insert(student);
}
public void deleteStudent(int id) {
// 删除逻辑代码
// 调用
(StudentService) AopContext.currentProxy()).insertStudent(student);
}
}
2)在
insertStudent()里调用deleteStudent(),试问,如果deleteStudent()抛出运行时异常,insertStudent()对应的操作是否回滚?为什么?
还原代码:
@Service
public class StudentServiceImpl {
@Autowired
private StudentDao studentDao;
public void insertStudent(Student student) {
studentDao.insert(student);
deleteStudent(student.getId());
}
public void deleteStudent(int id) {
studentDao.delete(id);
if (1 == 1)
throw new RuntimeException("测试回滚");
}
}
答案:
回滚
解读:
① 当StudentService.java文件进行编译的时候,insertStudent(student)方法里的deleteStudent();变成this.deleteStudent();,没毛病,继续。
② Controller层调用insertStudent()时,会开启事务,一样没毛病,继续。
③ 在insertStudent()里调用this.deleteStudent(),相当于将deleteStudent()的代码块加入到当前事务中,所以如果deleteStudent()抛出运行时异常,那么insertStudent()对应的操作会回滚。