新工科联盟机器人流程自动化RPA师资培训通知

274 阅读5分钟

机器人流程自动化(RPA)

RPA是Robotic Process Automation的缩写,全称“机器人流程自动化”。通过特定的“机器人软件“,模拟人类在PC上的操作,按规则自动执行流程任务。
RPA集成机器学习、OCR、感知、自然语言处理等人工智能先进技术,为企业提供卓越的智能自动化服务。

01、培训背景

全球60%收入超10亿美元的企业将在2020年之前部署RPA机器人,平均每家投入350 万美元,中小企业应用RPA实现200%的使用率。

据Gartner2018测算:2023年,全球将会有180万人因RPA失去工作,但同时RPA将创造230万个新工作岗位

RPA正渗透到各个行业和职能部门,简化工作流程并在企业内实现卓越的可扩展性和灵活性。随之而来的是RPA人才出现巨大缺口

海外机器人流程自动化RPA公司UiPath与美国白宫签署了培训协议,承诺在未来的5年内为RPA行业培训75万名工作者。

国产RPA厂商来也科技,在团队十八年RPA项目经验与安全技术积累上,推出国内RPA领航产品UiBot,为企业和个人提供专业全面的流程自动化解决方案,并拥有目前中国最大的RPA开发者社区,注册用户20万余人。

为推动中国人工智能行业的发展,促进中国RPA人才的培养,提高高校教师的人工智能教育教学改革与创新的业务水平和能力,由教育部和工业和信息化部指导的信息技术新工科产学研联盟,联合国内RPA领先企业来也科技,将于2020年1月10日-12日在重庆理工大学会计学院云会计大数据智能研究所联合举办机器人流程自动化RPA师资培训班。

02、培训对象

1、会计信息化相关课程的老师。

2、对RPA技术感兴趣,从事计算机科学与技术、计算机公共基础课、人工智能、软件工程、信息工程、数据科学与大数据技术等专业的青年骨干教师。

3、有意愿并有计划在未来一年内将RPA相关技术引入课程的高校教师优先。

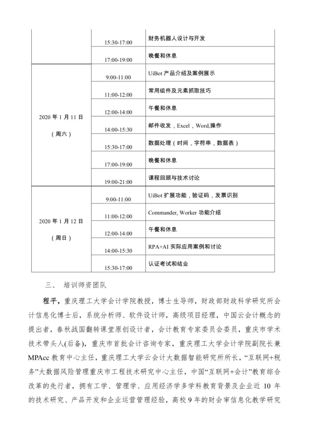
03、培训日程

新工科联盟机器人流程自动化RPA师资培训日程

04、举办单位

主办单位:

信息技术新工科产学研联盟人工智能协同育人工作委员会

信息技术新工科产学研联盟教师培训工作委员会

承办单位:

北京来也网络科技有限公司(来也科技)

学术支持:

重庆理工大学会计学院云会计大数据智能研究所

05、师资团队

程平,重庆理工大学会计学院副院长、教授、博导。

财政部财政科学研究所会计信息化博士后,系统分析师、软件设计师,高级项目经理,中国云会计概念的提出者,重庆理工大学会计学院副院长兼MPAcc教育中心主任,重庆理工大学云会计大数据智能研究所所长。

褚瑞,来也科技联合创始人兼高级副总裁。

前按键精灵,靠谱助手联合创始人兼CTO,前奥森科技CTO。国际数模竞赛特等奖得主,“天河”超级计算机团队成员,曾获得国家科技进步奖,国防科技大学计算机博士。

袁志坚,来也科技资深专家。

前南京七奇智能科技有限公司副总经理。南京航空航天大学计算机科学与技术博士后流动站博士后,国防科技大学计算机学院工学博士。

06、培训亮点

1.掌握智能时代人机协作的国内最新软件工具,权威专家面授课程与实践操作相结合。

2.参训教师将获得信息技术新工科产学研联盟师资培训认证证书和来也科技UiBot培训结业证书。

3.来也科技将高薪诚聘成绩优异的参训教师为企业兼职顾问。

4.建立培训班同窗社群与专家、企业、项目间建立长期互动联系。

07、培训费用

培训费用:1399元/人。

(1)培训通过者可申请RPA中级认证。

(2)来也科技将为参训学员提供培训相关的资源和保障,学员往返培训举办地的交通、住宿和培训期间的个人消费等请自理。

08、培训报名

微信扫一扫立即报名新工科联盟机器人流程自动化RPA师资培训

微信扫一扫,立即报名

报名截止时间:2020年1月3日

报名流程:扫码报名——培训组委会审核——报名成功(审核通过邮件或短信通知)——发送参会回执。

联系方式:陈茜 18402157371

09、时间和地点

培训时间:2020年1月10日-12日

培训地点:重庆理工大学会计学院

培训人数:50人

10、培训相关文件

新工科联盟机器人流程自动化RPA师资培训通知文件扫描版1

新工科联盟机器人流程自动化RPA师资培训通知文件扫描版2

新工科联盟机器人流程自动化RPA师资培训通知文件扫描版3

新工科联盟机器人流程自动化RPA师资培训通知文件扫描版4

新工科联盟机器人流程自动化RPA师资培训通知文件扫描版5

原文地址:https://www.uibot.com.cn/news-1-1406.html