在目前流行的互联网架构中,对一个应用来说,Tomcat是首,SSM是中,JVM是尾,我们通常对于SSM是比较了解的,而忽略了首尾,而Tomcat在目前的网络编程中是举足轻重的,但是我们其实对Tomcat中很多原理性的东西不太了解,如果能够掌握Tomcat的原理,那么是非常有用的,比如:
- 如果我们能弄清楚Tomcat和Socket、Tcp之间的关系,我们就能明白Tomcat为什么会出现端口冲突。
- 如果我们能准确的知道Tomcat中部署一个项目的N种方式,那么就能在工作中更加得心应手。
- Tomcat中热部署和热加载的区别是什么,到底是如何实现的,弄明白实现原理,能很大程度上提高Tomcat的运行效率。
- Tomcat到底是如何处理一个请求的?这对于针对Tomcat的性能调优是必备的。
- 目前Spring Boot和Dubbo等框架中都是使用的内嵌Tomcat,那么一个内嵌的Tomcat到底是如何运行的?
- Tomcat的架构设计其实非常优秀的,如果能明白Tomcat为什么要那么设计,那么对于Tomcat的原理和自己的架构设计思维都能有很大提升。
- JSP虽然过时,但是它的底层实现原理和思路依然保存着,那么Tomcat中到底是如何实现JSP功能的?
所以,对于Tomcat,正是因为足够强大和优秀才容易被我们忽视。工欲善其事必先利其器,如果我们能真正掌握Tomcat的底层原理,那么将会有很大收获。
市面上真正适合学习的Tomcat资料太少,有的书或资料虽然讲得比较深入,但是语言晦涩难懂,大多数人看完这些书基本都是从入门到放弃。学透Tomcat难道就真的就没有一种适合大多数同学的方法吗?
很多Tomcat相关的知识点与工作中的技巧,一篇文章是很难说完整的。这次小编针对JNM的技术知识难点特地分享一份PDF文档《tomcat架构解析文档》,里面内容涉及Tomcat总体架构、Tomcat配置管理、web服务器集成等等、接着往下看吧。
本文档共分为10个部分
第一部分:Tomcat介绍

第二部分:Tomcat总体架构
总体设计、tomcat启动、请求处理、类加载器,小结

第三部分:Catalina
什么是Catalina、Digester、创建Server、web应用加载、web请求处理、DefaultServlet和JspServlet、小结

第四部分:Coyote

第五部分:Jasper

第六部分:Tomcat配置管理
JVM配置、服务器配置、web应用配置、web应用过滤器、tomct管理、小结

第七部分:Web服务器集成
Web服务器与应用服务器的区别、 集成应用场景、与Apache HTTP Server集成等

第八部分:Tomcat集群
Tomcat集群介绍、集群配置、会话同步、集群部署、小结

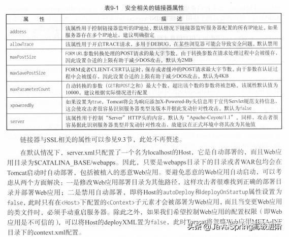
第九部分:Tomcat安全

第十部分:Tomcat性能调优
Tomcat性能测试及诊断、Tomcat性能优化、应用性能优化建议、小结

由于篇幅限制,小编这里只将此实战文档的所含内容全部展现出来了,需要获取完整文档用以学习的朋友们可以关注一下小编,后台私信:“tomcat”或者【资料】获取免费领取方式!
