开局一张图:

#创建beanFactory
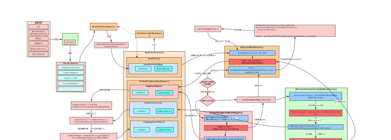
容器底层用DefaultListableBeanFactory,即实现了BeanDefinitionRegistry,又实现了BeanFactory
##java配置:
AnnotationConfigApplicationContext context =
new AnnotationConfigApplicationContext(AppConfig.class);
##this()方法---->调父类无参构造器
public GenericApplicationContext(){
this.beanFactory =newDefaultListableBeanFactory();}
在容器启动之前就创建beanFactory
##xml配置:
ClassPathXmlApplicationContext context =
new ClassPathXmlApplicationContext("Spring.xml");
调refresh()后,即容器启动过程中创建beanFactory
ConfigurableListableBeanFactory beanFactory = obtainFreshBeanFactory();
> refreshBeanFactory(); // AbstractApplicationContext#refreshBeanFactory
先创建DefaultListableBeanFactory实例,然后 解析xml配置文件,注册bean到beanFactory,最后再将beanFactory赋值给容器
DefaultListableBeanFactory beanFactory = createBeanFactory();
beanFactory.setSerializationId(getId());
// 定制beanFactory,设置参数
customizeBeanFactory(beanFactory);
// 注册spring的xml配置的bean到beanFactory,此时容器还未指定beanbeanFactory
loadBeanDefinitions(beanFactory);
// 给容器指定beanFactory
synchronized(this.beanFactoryMonitor) {
this.beanFactory = beanFactory;}
#2.注册bean
核心原理:
通过调用registerBeanDefinition方法将bean的beanName----beanDefinition注册到beanFactory
DefaultListableBeanFactory#registerBeanDefinition // 实现了 BeanDefinitionRegistry
> beanDefinitionMap.put(beanName, beanDefinition); // 缓存beanDefinition
##代码示例:
// 拿到工厂 实现了 BeanDefinitionRegistry
DefaultListableBeanFactory beanFactory = context.getDefaultListableBeanFactory();//创建一个beanDefinition
RootBeanDefinition beanDefinition = new RootBeanDefinition(User.class);
// 注册beanFactory.registerBeanDefinition("user",beanDefinition);
##java配置:
容器启动过程中, 会调用ConfigurationClassPostProcessor#postProcessBeanDefinitionRegistry 解析注解,注册bean
invokeBeanFactoryPostProcessors(beanFactory);// 解析注解,注册bean
>ConfigurationClassPostProcessor#postProcessBeanDefinitionRegistry
ConfigurationClassPostProcessor#postProcessBeanDefinitionRegistry 中有两个很重要的方法
// 解析配置类 @ComponentScan (bean注册到容器) @Import @ImportResource @Bean
parser.parse(candidates);
// 注册bean到容器
// 注册实现了ImportSelector的bean
// 方法bean注册到容器
// @ImportResource("spring.xml") 配置的bean注册到容器
// 实现ImportBeanDefinitionRegistrar的bean 注册到容器
this.reader.loadBeanDefinitions(configClasses);
##解析注解
parser.parse(candidates);
>ConfigurationClassParser#processConfigurationClass
>ConfigurationClassParser#doProcessConfigurationClass
ConfigurationClassParser#doProcessConfigurationClass 会处理@ComponentScan,@Import,@ImportResource,@Bean
@ComponentScan会将@Component修饰的bean注入到容器
ClassPathBeanDefinitionScanner#doScan
>// 找到@Component修饰的类的beanDefiniton集合Set
<BeanDefinition> candidates = findCandidateComponents(basePackage);
// 注册beanregisterBeanDefinition(definitionHolder,this.registry);
#注册bean
this.reader.loadBeanDefinitions(configClasses)
>ConfigurationClassBeanDefinitionReader#loadBeanDefinitionsForConfigurationClass
if( configClass.isImported())
{
// implements ImportSelector 的bean 注册
registerBeanDefinitionForImportedConfigurationClass(configClass);}for
(BeanMethod beanMethod : configClass.getBeanMethods()) {
// 方法bean 注册到容器
loadBeanDefinitionsForBeanMethod(beanMethod);}
// @ImportResource("spring.xml") 配置的bean注册到容器
loadBeanDefinitionsFromImportedResources
(configClass.getImportedResources());
// 实现 ImportBeanDefinitionRegistrar的 bean 注册到容器
loadBeanDefinitionsFromRegistrars(configClass.getImportBeanDefinitionRegistrars());
##xml配置:
ConfigurableListableBeanFactory beanFactory = obtainFreshBeanFactory();
> refreshBeanFactory();// AbstractApplicationContext#refreshBeanFactory
将beanFactory赋值给容器之前 解析xml,并且注册bean
DefaultListableBeanFactory beanFactory = createBeanFactory();beanFactory
.setSerializationId(getId());
// 定制beanFactory,设置参数
customizeBeanFactory(beanFactory);
// 注册spring的xml配置的bean到beanFactory,此时容器还未指定beanbeanFactory
loadBeanDefinitions(beanFactory);
// 给容器指定beanFactory synchronized(this.beanFactoryMonitor){this.beanFactory = beanFactory;}
##解析xml
loadBeanDefinitions(beanFactory) 最终会调DefaultBeanDefinitionDocumentReader#doRegisterBeanDefinitions
// 注册spring的xml配置的bean到beanFactory,此时容器还未指定beanbeanFactory
loadBeanDefinitions(beanFactory);
>DefaultBeanDefinitionDocumentReader#doRegisterBeanDefinitionspreProcessXml(root);
parseBeanDefinitions(root,this.delegate);
// 解析xmlpostProcessXml(root);
>DefaultBeanDefinitionDocumentReader#parseDefaultElementelseif
(delegate.nodeNameEquals(ele, BEAN_ELEMENT)){
// 解析bean
processBeanDefinition(ele, delegate);}
>DefaultBeanDefinitionDocumentReader#processBeanDefinition
// 注册最后修饰后的实例beanDefinitionBeanDefinitionReaderUtils.registerBeanDefinition(bdHolder, getReaderContext().getRegistry());
##注册bean
BeanDefinitionReaderUtils#registerBeanDefinition 中会注册bean
// 注册beanDefiniton
registry.registerBeanDefinition(beanName, definitionHolder.getBeanDefinition());
#3.创建bean实例
准备
容器启动过程中会实例化非懒加载单例bean,通过AbstractBeanFactory创建bean的实例
AbstractApplicationContext#refresh
// Instantiate all remaining (non-lazy-init) singletons.
// 实例化所有剩余的(非懒加载)单例。
> finishBeanFactoryInitialization(beanFactory);
>AbstractApplicationContext#getBean(String)
调用context.getBean(name)获取bean实例,实际会去调用AbstractBeanFactory的getBean()方法。
AbstractApplicationContext#getBean(String)>AbstractBeanFactory#getBean(String)
>AbstractBeanFactory#doGetBean
调用AbstractBeanFactory#doGetBean, 先从singletonObjects中去获取bean
//转换对应的beanName
// 1.带&前缀的去掉前缀
// 2.从aliasMap中找name对应id,bean没有配id就用name
final String beanName
= transformedBeanName(name);
//先从缓存singletonObjects中找,没有则去创建
//处理循环依赖的问题,比如A->B,B->A
Object sharedInstance = getSingleton(beanName);
//判断单例if(mbd.isSingleton()){ sharedInstance = getSingleton(beanName,()
->{return createBean(beanName, mbd, args);}); bean = getObjectForBeanInstance(
sharedInstance, name, beanName, mbd);}
调用AbstractAutowireCapableBeanFactory#doCreateBean 返回bean
AbstractAutowireCapableBeanFactory#createBean(String,RootBeanDefinition,Object[])
// 返回bean实例>Object beanInstance = doCreateBean(beanName, mbdToUse, args);
#实例化bean
调用AbstractAutowireCapableBeanFactory#doCreateBean
/**
* 第2次调用后置处理器
* 创建bean实例,并将实例放在包装类BeanWrapper中返回
* 1.通过工厂方法创建bean实例
* 2.通过构造方法自动注入创建bean实例
* 3.通过无参构造器创建bean实例
*/
instanceWrapper = createBeanInstance(beanName, mbd, args);
final Object bean = instanceWrapper.getWrappedInstance();
##填充bean
// 填充bean 设置属性 InstantiationAwareBeanPostProcessors
// 第5次,第6次调用后置处理器 注入依赖
populateBean(beanName, mbd, instanceWrapper);
##初始化bean
// 初始化bean
exposedObject = initializeBean(beanName, exposedObject, mbd);
##返回bean
// 返回类型判断 FactoryBean BeanFactroy
bean = getObjectForBeanInstance(sharedInstance, name, beanName, mbd);
>// 涉及FactoryBean的判断,直接返回普通bean的条件 类型是否是FactoryBean || name首字符是否是&
if(!(beanInstance instanceofFactoryBean) ||BeanFactoryUtils.isFactoryDereference(name){return beanInstance;
}