查找与排序排序关于稳定性关于内部和外部排序选择排序复杂度冒泡排序复杂度插入排序复杂度插入排序优于冒泡?归并排序复杂度快速排序复杂度降低最坏情况发生的概率快排比优于归并排序?扩展小作业桶排序复杂度优化空间利用适应场景基数排序复杂度高效通用排序思考题二分查找复杂度三要素变型
查找与排序
建议大家好好看看查找、排序这两个程序员的必修课,希望大家能学有所获
排序
常见的排序有:冒泡排序、插入排序、选择排序、归并排序、快速排序、计数排序、基数排序、桶排序。
选择一个排序,需要考虑它的时间复杂度(包括最好、最坏、平均情况时间复杂度)、内存消耗以及稳定性
大家不要认为排序算法简单,抱着轻视的态度学习。排序算法简单,想要用好、用精却不容易
关于稳定性
稳定性的意思是: 若待排序序列中存在值相等的元素,排序后相等元素间原有的先后顺序保持不变
稳定性是排序算法特别重要的一个性质,例如给出一个需求:总成绩按照由高到低排序;若总成绩按数学成绩由高到低排序;若总成绩&&数学成绩相同,再按英语成绩由高到低排序。
如果采用具有稳定性的排序算法,只需三次排序(先对整体按英语成绩排序,再对整体按数学成绩排序,最后对整体按总成绩排序),而无需每次对相同的小区间进行排序
关于内部和外部排序
由于待排序的记录数量不同,使得排序过程中涉及的存储器不同。可将排序方法分为两大类:内部排序与外部排序。
内部排序:将记录存放在内存上进行的排序过程,衡量内部排序的效率通常通过时间复杂度,以上常用排序都为内部排序。
外部排序:记录数量很大导致在排序过程中需要对外存(磁盘)进行访问的排序过程,衡量外部排序的效率通常通过IO次数。
外部排序第一阶段会根据内存大小将磁盘上的文件分成若干长度为l的子文件或段,依次读入内存并通过内部排序方法对其排序,并将得到的有序段重写回磁盘。
第二阶段对这些小的有序段进行归并,直到得到整个有序文件。其中第二阶段的实现方法有:(1)多路平衡归并 (2)置换-选择排序
选择排序
选择排序将数组分为 已排序区间 和 未排序区间,每次会从未排序区间中找到最小的元素,将其放到已排序区间的末尾。
选择排序的流程为:

复杂度
时间复杂度:
最好情况:O(n^2)
最坏情况:O(n^2)
平均情况:O(n^2)
空间复杂度:O(1)
稳定性:不稳定(选择排序每次都要找未排序元素中的最小值,并和前面元素交换位置,这样就破坏了稳定性。例如:数组5,8,5,2,9 ,第一次找到最小元素 2,与第一个 5 交换位置,那第一个 5 和中间的 5 顺序就变了)
冒泡排序
冒泡排序特点就是只会操作相邻的两个数据。每次冒泡操作都会对相邻两元素进行比较,若不满足条件就让它俩互换。一次冒泡(让当前未排序数组中最大/最小的值沉底/冒泡,时间复杂度为O(n))会让至少一个元素移动到它应该在的位置。重复 n 次就完成了 n 个数据的排序工作,总时间复杂度为O(n^2)
以下是一次冒泡的流程:

复杂度
时间复杂度:
最好情况:O(n),数组有序,一次遍历发现有序后break
最坏情况:O(n^2),数组逆序
平均情况:O(n^2)
空间复杂度:O(1)
稳定性:稳定(前提是代码中保证两个相邻元素相等时不做交换)
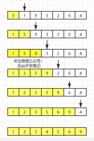
插入排序
将数组中的数据分为已排序区间和未排序区间。初始已排序区间只有一个元素(数组第一个元素),取未排序区间中的元素,在已排序区间中找到合适的插入位置将其插入,并保证已排序区间数据一直有序。重复这个过程直到未排序区间中元素为空。
一下是插入排序的流程:

复杂度
时间复杂度:
最好情况:O(n),数组有序
最坏情况:O(n^2),数组逆序
平均情况:O(n^2)
空间复杂度:O(1)
稳定性:稳定(需要保证代码中元素插入的位置在已排序区间相同元素的后面)
插入排序优于冒泡?
答案是yes
虽然时间、空间复杂度以及稳定性插入排序和冒泡排序类似,但是由于插入排序每次操作的指令数少于冒泡排序(冒泡排序是交换,需要三个指令,优化为两次亦或位运算也需要两个指令;插入排序是移动,只需要一个赋值指令),因此插入排序性能相比冒泡更加优异。
至于选择排序,最好最坏情况都是O(n^2)且排序不稳定,几乎用不到~
归并排序
归并排序就是把数组下角标p~r从中间分成前后两部分,然后对前后两部分分别排序,再将排好序的两部分合并在一起,递归这个过程直到p >= r
归并排序流程为:

复杂度
时间复杂度:nlog(n)
递归拆分复杂度是log(n),每次拆分后的merger合并复杂度为n,总时间复杂度为nlog(n),且不随数组的有序程度而变动(即最好、最坏、平均情况操作的次数相同)
空间复杂度:O(n),相比其他算法,merger需要有额外空间的开辟和释放
稳定性:稳定(需要保证merger()函数遇到相同时先添加左边的)
快速排序
每次从数组下标 p 到 r 间任选一个数据作为分区点(pivot,一般选择区间最后一个元素),然后遍历 p 到 r 之间的数据,将小于分界区的放左,大于分界区放右,于是数组下角标 p 到 r 之间的数据就被分成了两个部分,递归这两个部分直到p >= r。
其核心原理就是设置标记点i代表[p, i - 1]的数据都小于分区点,[i,r - 1]的数据要么大于等于分区点,要么还未进行比较。
伪代码如下:
1partition(A, p, r) {
2
3 pivot := A[r]
4 i := p
5
6 for j := p to r-1 do {
7 if A[j] < pivot {
8 swap A[i] with A[j]
9 i := i+1
10 }
11 }
12
13 swap A[i] with A[r]
14
15 return i
16}
流程图如下:

复杂度
时间复杂度:
前提:一下情况都是每次选取区间最后一个元素作为分区点
最好情况:O(nlog(n)),完全无序
最坏情况:O(n^2),有序(正序或逆序)
平均情况:O(nlog(n))
空间复杂度:O(1)
稳定性:不稳定( 分区过程涉及交换操作,如果数组中有两个相同的元素,比如序列 6,8,7,6,3,5,9,4。在经过第一次分区操作之后,两个 6 的相对先后顺序就会改变)
降低最坏情况发生的概率
我们知道快速排序算法在最坏情况下时间复杂度退化到 O(n^2),我们可以通过合理选择分界区来避免这种情况的发生。
我们要想减少最坏情况发生的概率,就要尽量让分区点两边的区间数据量差不多。
这时我们可以采用以下两个办法来尽量使得两边数据量平均:
1(1)三数取中法:从区间的首、尾、中间分别取一个数,然后取这3个数的中间值作为分区点。当然,取得越多中值越精确,但是耗费的额外时间也越多。所以我们要依据当前数组的数据规模来决定几数取中法~
2
3(2)随机法:每次随机一个元素作分区点。
快排比优于归并排序?
归并排序需要额外的空间(O(n)),并涉及到内存的开辟和释放。
即使快排最坏情况下会达到O(n^2),但由于其最坏情况发生概率极小,我们一般还是采用快速排序这种算法。
扩展小作业
利用快排思想,O(n)时间复杂度求无序数组中第K大元素
桶排序
将要排序的数据分到几个有序的桶里(如果桶代表的是一个区间,则每个桶内的数据再单独进行排序)。 桶内排完序之后,再把每个桶里的数据按照顺序依次取出,组成的序列就是有序的了。

复杂度
最好情况:O(n),当每个桶内数据无需单独排序时
最坏情况:O(nlog(n)),所有数据在一个桶里且桶代表一个区间而非一个值
平均情况:O(n)
空间复杂度:O(n + m),其中m为桶的个数
稳定性:稳定(需要保证代码中入桶和从桶中取出的顺序一致)
优化空间利用
上面方法由于是链表有了指针节点的耗费。有没有办法可以优化掉?
答案是yes。
我们利用sum数组来累加每个有序桶的前缀和,来达到桶排序的目的:

适应场景
桶排序虽然时间复杂度只有O(n),但是有严格的限制条件~
适合的场景有:
(1)适用于一些数据范围小、对内存要求不大的情况:按年龄大小对100W用户进行排序。我们可以分成150个桶分别代表1~150岁(应该没有150岁以上的人了吧~)。每个桶是一个链表,每入桶一个用户就追加一个节点~这样复杂度只有O(n),同样空间复杂度也是O(n)
(2)适用于外部排序:对于10GB的用户信息按资产排序。由于无法一次性加载10G数据,我们可以分成10个桶,假设第一个桶为0~1K,第二个桶1K~W…依次递推,然后分别对每个桶内部单独排序。
基数排序
我们知道,桶排序只能解决数据范围小的情况,如果数据范围大了怎么办?把年龄扩展为资产,如果还要维持一个桶一个值,难道要开几百亿个桶?
这时我们可以先对所有用户的资产的个位进行桶排,把排序后的结果再进行十位的桶排…依次直到最高位(如果有的用户达不到该位则前补0)。
上述这种基于桶排的排序,就是基数排序
复杂度
时间复杂度:O(n*k),其中k是数据范围最大值的位数。
空间复杂度:O(n+m),其中m为桶的个数
稳定性:稳定(需要保证代码中入桶和从桶中取出的顺序一致)
一般情况下,一般情况下,logn并不比k大多少,且基数排序的空间耗费,导致其应用场景远远少于快排。
高效通用排序
由于桶排、基数排序对条件要求苛刻,选择排序时间复杂度太高,因此无法采用~
如果数据量不大(几十M以内),我们可以采用归并排序(虽然有O(n)的内存消耗,但能一直保持nlog(n)复杂度且具有稳定性)
如果数据量太大(超过百M),出于内存方面的考虑,我们可以采用快速排序(通过三点取中法降低最坏情况发生的可能)。我们都知道快速排序是一个递归过程,出于以下几个考虑:(1)避免递归太深导致堆栈溢出 (2)当[l, r]范围过小时有序的概率大大增加 (3) 当[l, r]范围过小时O(nlogn)几乎等价于O(n^2),所以当递归到元素个数小于等于32时,退化为插入排序。
当然,为了避免递归太深导致堆栈溢出,我们可以实现一个堆上的栈,手动模拟递归来解决。
如果数据量无比巨大(超过内存大小),那么我们就考虑外部排序,将数据拆分成多个部分,对每个部分分别进行内部排序,最后通过多路平衡归并,使得整体有序。
思考题
我们在面试时经常会碰到类似问题: 有 10 日志文件,每个日志文件约 300MB,每个文件里的日志都是按照时间戳从小到大排序的。如果将10 个日志文件合并为 1 个,合并之后的日志仍然按照时间戳从小到大排列,而机器内存只有 1GB,有什么快速合并的方法吗?大家会有什么样的方案?
二分查找
二分查找的基石就是有序数组(第一有序,第二数组。无序、链表等均不可), 查找思想有点类似分治思想。每次都通过跟区间的中间元素对比,将待查找的区间缩小为之前的一半,直到找到要查找的元素或区间被缩小为 0
复杂度
时间复杂度:
最优情况时间复杂度:O(1)
最坏情况时间复杂度:O(log(n))
平均时间复杂度:O(log(n))
空间复杂度:O(1)
三要素
- 循环条件:
l <= r - mid取值:
mid = l+((r-l)>>1),这种写法可以避免整数溢出 - l和r的更新:
l = mid + 1; r = mid - 1
变型
比如查找第一个值等于给定值的元素、查找最后一个值等于给定值的元素、查找第一个大于等于给定值的元素、查找第一个大于给定值的元素等等,大家可以试着想一下怎么二分