OkHttp源码分析

864 阅读13分钟

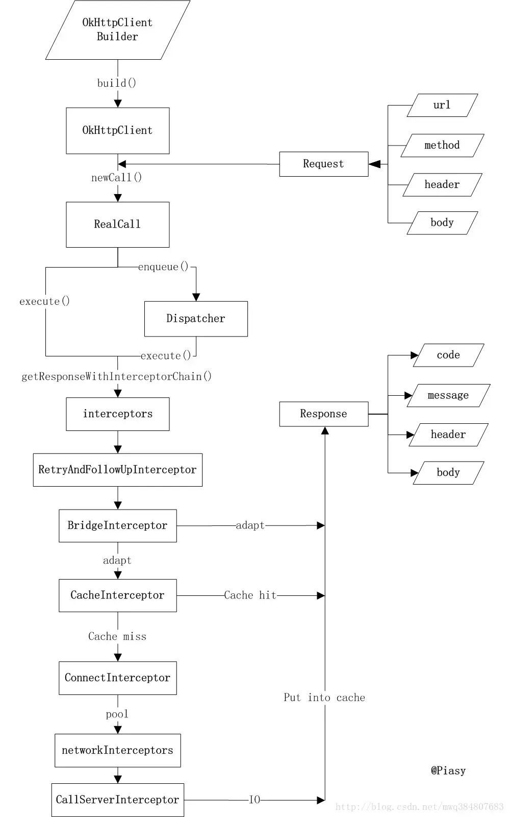
思维导图:OkHttp源码的流程


OkHttp使用Call抽象出一个满足请求的模型,尽管中间可能会有多个请求或响应。执行Call有两种方式,同步或异步

一、创建OKHTTPClient对象,进行源码分析:

OkHttpClient okHttlClient = new OkHttpClient();

通过okhttp源码分析,直接创建的OkHttpClient对象并且默认构造builder对象进行初始化

public class OkHttpClient implements Cloneable, Call.Factory, WebSocket.Factory {
  public OkHttpClient() {
       this(new Builder());
  }
  OkHttpClient(Builder builder) {
    this.dispatcher = builder.dispatcher;
    this.proxy = builder.proxy;
    this.protocols = builder.protocols;
    this.connectionSpecs = builder.connectionSpecs;
    this.interceptors = Util.immutableList(builder.interceptors);
    this.networkInterceptors = Util.immutableList(builder.networkInterceptors);
    this.eventListenerFactory = builder.eventListenerFactory;
    this.proxySelector = builder.proxySelector;
    this.cookieJar = builder.cookieJar;
    this.cache = builder.cache;
    this.internalCache = builder.internalCache;
    this.socketFactory = builder.socketFactory;

    boolean isTLS = false;
    ......

    this.hostnameVerifier = builder.hostnameVerifier;
    this.certificatePinner = builder.certificatePinner.withCertificateChainCleaner(
        certificateChainCleaner);
    this.proxyAuthenticator = builder.proxyAuthenticator;
    this.authenticator = builder.authenticator;
    this.connectionPool = builder.connectionPool;
    this.dns = builder.dns;
    this.followSslRedirects = builder.followSslRedirects;
    this.followRedirects = builder.followRedirects;
    this.retryOnConnectionFailure = builder.retryOnConnectionFailure;
    this.connectTimeout = builder.connectTimeout;
    this.readTimeout = builder.readTimeout;
    this.writeTimeout = builder.writeTimeout;
    this.pingInterval = builder.pingInterval;
  }
}


二、发起Http请求

Request request = new Request.Builder().url("url").build();
okHttpClient.newCall(request).enqueue(new Callback() {
  @Override
  public void onFailure(Call call, IOException e) {

  }

  @Override
  public void onResponse(Call call, Response response) throws IOException {

  }
});


三、代码流程分析

Request request = new Request.Builder().url("url").build();

初始化构造者模式和请求对象,并且用URL替换Web嵌套字URL。

public final class Request {
    public Builder() {
      this.method = "GET";
      this.headers = new Headers.Builder();
    }
    public Builder url(String url) {
      ......

      // Silently replace web socket URLs with HTTP URLs.
      if (url.regionMatches(true, 0, "ws:", 0, 3)) {
        url = "http:" + url.substring(3);
      } else if (url.regionMatches(true, 0, "wss:", 0, 4)) {
        url = "https:" + url.substring(4);
      }

      HttpUrl parsed = HttpUrl.parse(url);
      ......
      return url(parsed);
    }
    public Request build() {
      ......
      return new Request(this);
    }
}


四、方法解析

okHttpClient.newCall(request).enqueue(new Callback() {
@Override
public void onFailure(Call call, IOException e) {

}

@Override
public void onResponse(Call call, Response response) throws IOException {

}
});

源码分析:

public class OkHttpClient implements Cloneable, Call.Factory, WebSocket.Factory {
   @Override 
   public Call newCall(Request request) {
    return new RealCall(this, request, false /* for web socket */);
   }
}

RealCall实现了Call.Factory接口创建了一个RealCall的实例,而RealCallCall接口的实现

1、异步请求的执行流程

final class RealCall implements Call {
   @Override 
   public void enqueue(Callback responseCallback) {
     synchronized (this) {
       if (executed) throw new IllegalStateException("Already Executed");
       executed = true;
     }
     captureCallStackTrace();
     client.dispatcher().enqueue(new AsyncCall(responseCallback));
  }
}

由上述源码得知:

  • 检查这个Call是否已经被执行了,每个Call只能被执行一次,如果想要一个完全一样的call,可以利用call#clone方法进行克隆。
  • 利用client.dispatcher().enqueue(this)来进行实际执行,dispatcher是刚才看到的OkHttpClient.Builder的成员之一。
  • AsyncCall类RealCall类的一个内部类并且继承NamedRunnable,那么首先看NamedRunnable类是什么样的,如下:

public abstract class NamedRunnable implements Runnable {
  ......

  @Override 
  public final void run() {
   ......
    try {
      execute();
    }
    ......
  }

  protected abstract void execute();
}

可以看到NamedRunnable实现了Runnable接口并且是个抽象类,其抽象方法execute(),该方法是在run()方法中被调用的,这也就意味着NamedRunnable是一个任务,并且其子类应该实现execute()方法。下面再看AsyncCall的实现:

final class AsyncCall extends NamedRunnable {
    private final Callback responseCallback;

    AsyncCall(Callback responseCallback) {
      super("OkHttp %s", redactedUrl());
      this.responseCallback = responseCallback;
    }

    ......


final class RealCall implements Call {
  @Override  
  protected void execute() {
    boolean signalledCallback = false;
    try {
       Response response = getResponseWithInterceptorChain();
       if (retryAndFollowUpInterceptor.isCanceled()) {
        signalledCallback = true;
        responseCallback.onFailure(RealCall.this, new IOException("Canceled"));
       } else {
         signalledCallback = true;
         responseCallback.onResponse(RealCall.this, response);
       }
    } catch (IOException e) {
      ......
      responseCallback.onFailure(RealCall.this, e);
        
    } finally {
      client.dispatcher().finished(this);
    }
  }
}

AsyncCall类实现了execute()方法,首先是调用getResponseWithInterceptorChain()方法获取响应,然后获取成功后,就调用回调的onResponse()方法,若失败,就回调onFailure()方法。最后,调用Dispatcherfinished()方法。

关键代码:

responseCallback.onFailure(RealCall.this, new IOException("Canceled"));

responseCallback.onResponse(RealCall.this, response);

走完这两句代码会进行回调到刚刚我们初始化OkHttp的地方,如下:

okHttpClient.newCall(request).enqueue(new Callback() {
   @Override
   public void onFailure(Call call, IOException e) {

   }

   @Override
   public void onResponse(Call call, Response response) throws IOException {

   }
});

通过传入的callback封装了AsyncCall对象,在AsyncCall之后直接调用了dispatcher().enqueue()方法,并将前面创建好的AsyncCall传到这个方法当中。

client.dispatcher()返回的就是一个dispatcher对象,同时他的初始化操作也是在前面构建okhttpClient对象时它的内部的构造方法已经初始化好了,dispatcher默认值。

enqueue()方法如下:

synchronized void enqueue(AsyncCall call){
  if(runningAsyncCalls.size() > maxRequests && runningCallsForHost(call)){
    runningAsyncCalls.add(call);
    executorService().execute(call);
  } else {
    readyAsyncCalls.add(call);
  }
}

enqueue()方法本身加了一个同步锁,并且这个方法传入了刚才的Runnable实例,也就是AsyncCall对象

首先是一个判断,就是正在运行的这个异步任务(maxRequests = 64)和正在调度请求每一个主机的最大数(maxRequestsPerHost = 5)进行这两个值的判断你,如果这两个值都在最大数里面,那么就可以把刚才传入的AsyncCall对象添加到正在执行的异步请求队列(runningAsyncCalls)当中,如果不满足就会加到准备就绪的异步请求队列当中(readyAsyncCalls)。


五、核心重点类Disposepatcher线程池介绍

public final class Dispatcher {
  /** 最大并发请求数为64 */
  private int maxRequests = 64;
  /** 每个主机最大请求数为5 */
  private int maxRequestsPerHost = 5;

  /** 线程池 */
  private ExecutorService executorService;

  /** 准备执行的请求 */
  private final Deque<AsyncCall> readyAsyncCalls = new ArrayDeque<>();

  /** 正在执行的异步请求,包含已经取消但未执行完的请求 */
  private final Deque<AsyncCall> runningAsyncCalls = new ArrayDeque<>();

  /** 正在执行的同步请求,包含已经取消单未执行完的请求 */
  private final Deque<RealCall> runningSyncCalls = new ArrayDeque<>();

在OkHttp,使用如下构造了单例线程池

public synchronized ExecutorService executorService() {
    if (executorService == null) {
      executorService = new ThreadPoolExecutor(0, Integer.MAX_VALUE, 60, TimeUnit.SECONDS,
          new SynchronousQueue<Runnable>(), Util.threadFactory("OkHttp Dispatcher", false));
    }
    return executorService;
  }

构造一个线程池ExecutorService:

executorService = new ThreadPoolExecutor(
//corePoolSize 最小并发线程数,如果是0的话,空闲一段时间后所有线程将全部被销毁
    0, 
//maximumPoolSize: 最大线程数,当任务进来时可以扩充的线程最大值,当大于了这个值就会根据丢弃处理机制来处理
    Integer.MAX_VALUE, 
//keepAliveTime: 当线程数大于corePoolSize时,多余的空闲线程的最大存活时间
    60, 
//单位秒
    TimeUnit.SECONDS,
//工作队列,先进先出
    new SynchronousQueue<Runnable>(),   
//单个线程的工厂         
   Util.threadFactory("OkHttp Dispatcher", false));

可以看出,在OkHttp中,构建了一个线程范围在[0, Integer.MAX_VALUE]线程池,它不保留任何最小线程数随时创建更多的线程数,当线程空闲时只能存活60s,它使用了一个不存储元素的阻塞工作队列,一个叫做“OkHttp Dispatcher”的线程工厂


也就是说,在实际运行中,当收到10个并发请求时,线程池创建10个线程,当工作完成后,线程池会在60s后相继关闭所有线程。

   synchronized void enqueue(AsyncCall call) {
    if (runningAsyncCalls.size() < maxRequests && runningCallsForHost(call) < maxRequestsPerHost) {
      runningAsyncCalls.add(call);
      executorService().execute(call);
    } else {
      readyAsyncCalls.add(call);
    }
  }

从上述源码分析,如果当前还能执行一个并发请求,则加入runningAsyncCalls,立即执行,否则加入readyAsyncCall队列。


六、Dispatcher线程池总结

  • 调度线程池Dispatcher实现了高并发,低阻塞的功能
  • 采用Deque作为缓存,先进先出的顺序执行
  • 任务在try/finally中调用了finished()方法,控制任务队列的执行顺序,而不是采用锁,减少了编码复杂性,提高性能。

      try {
        Response response = getResponseWithInterceptorChain();
        if (retryAndFollowUpInterceptor.isCanceled()) {
          signalledCallback = true;
          responseCallback.onFailure(RealCall.this, new IOException("Canceled"));
        } else {
          signalledCallback = true;
          responseCallback.onResponse(RealCall.this, response);
        }
      } finally {
        client.dispatcher().finished(this);
      }

在任务执行完成后,无论是否有异常,finally代码段总会被执行,也就是会调用DIspatcherfinished()方法。

  void finished(AsyncCall call) {
    finished(runningAsyncCalls, call, true);
  }

从上面的代码可以看出,第一个参数传入的是正在运行的异步队列,第三个参数为true,下面再看有三个参数finished()方法:

private <T> void finished(Deque<T> calls, T call, boolean promoteCalls) {
    int runningCallsCount;
    Runnable idleCallback;
    synchronized (this) {
      if (!calls.remove(call)) throw new AssertionError("Call wasn't in-flight!");
      if (promoteCalls) promoteCalls();
      runningCallsCount = runningCallsCount();
      idleCallback = this.idleCallback;
    }

    if (runningCallsCount == 0 && idleCallback != null) {
      idleCallback.run();
    }
  }


打开源码,发现它将正在运行的任务Call从队列runningAsyncCalls中移除后,获取运行数量判断是否进入Idle状态,接着执行promoteCalls()方法,

下面是promoteCalls()方法:

private void promoteCalls() {
    if (runningAsyncCalls.size() >= maxRequests) return; // Already running max capacity.
    if (readyAsyncCalls.isEmpty()) return; // No ready calls to promote.

    for (Iterator<AsyncCall> i = readyAsyncCalls.iterator(); i.hasNext(); ) {
      AsyncCall call = i.next();

      if (runningCallsForHost(call) < maxRequestsPerHost) {
        i.remove();
        runningAsyncCalls.add(call);
        executorService().execute(call);
      }

      if (runningAsyncCalls.size() >= maxRequests) return; // Reached max capacity.
    }
  }

该方法主要是遍历等待队列readyAsynsCalls),并且需要满足同一主机的请求(runningCallsForHost(Call))小于maxRequestsPerHost时,就移到运行队列中并交给线程池运行。就主动的把缓存队列向前走了一步,而没有使用互斥锁等复杂编码。


七、核心重点getResponseWithInterceptorChain()方法

Response getResponseWithInterceptorChain() throws IOException {
    // Build a full stack of interceptors.
    List<Interceptor> interceptors = new ArrayList<>();
    interceptors.addAll(client.interceptors());
    interceptors.add(retryAndFollowUpInterceptor);
    interceptors.add(new BridgeInterceptor(client.cookieJar()));
    interceptors.add(new CacheInterceptor(client.internalCache()));
    interceptors.add(new ConnectInterceptor(client));
    if (!forWebSocket) {
      interceptors.addAll(client.networkInterceptors());
    }
    interceptors.add(new CallServerInterceptor(forWebSocket));

    Interceptor.Chain chain = new RealInterceptorChain(
        interceptors, null, null, null, 0, originalRequest);
    return chain.proceed(originalRequest);
  }

流程图:


(1)在配置OkHttpClient时设置的interceptors

(2)负责失败重试以及重定向RetryAndFollowUpInterceptor

(3)负责把用户构造的请求转换为发送到服务器请求把服务器返回的响应转换为用户友好的响应BridgeInterceptor

(4)负责读取缓存直接返回、更新缓存CacheInterceptor

(5)负责和服务器建立连接ConnectInterceptor

(6)配置OkHttpClient时设置的networkInterceptors

(7)负责向服务器发送请求数据、从服务器读取响应数据CallServerInterceptor


OkHttp的这种拦截器链采用的是责任链模式,这样的好处是将请求的发送和处理分开,并且可以动态添加中间的处理方实现对请求的处理、短路等操作

从上述源码得知,不管OkHttp有多少拦截器最后都会走,如下方法:

Interceptor.Chain chain = new RealInterceptorChain(
        interceptors, null, null, null, 0, originalRequest);
return chain.proceed(originalRequest);

从方法名字基本可以猜到是干嘛的,调用chain.proceed(originalRequest);request传递进去,从拦截器链里拿到返回结果。

那么拦截器Interceptor是干嘛的,Chain是干嘛的呢?

继续往下看RealInterceptorChain类

下面是RealInterceptorChain类的定义,该类实现了Chain接口,在getResponseWithInterceptor()调用时有好几个参数都传入的null。

public final class RealInterceptorChain implements Interceptor.Chain {

   public RealInterceptorChain(List<Interceptor> interceptors, StreamAllocation streamAllocation,
        HttpCodec httpCodec, RealConnection connection, int index, Request request) {
        this.interceptors = interceptors;
        this.connection = connection;
        this.streamAllocation = streamAllocation;
        this.httpCodec = httpCodec;
        this.index = index;
        this.request = request;
   }
   ......

   @Override 
   public Response proceed(Request request) throws IOException {
      return proceed(request, streamAllocation, httpCodec, connection);
   }

   public Response proceed(Request request, StreamAllocation streamAllocation, 
        HttpCodec httpCodec, RealConnection connection) throws IOException {
      if (index >= interceptors.size()) throw new AssertionError();

      calls++;

      ......

      // Call the next interceptor in the chain.
      RealInterceptorChain next = new RealInterceptorChain(
          interceptors, streamAllocation, httpCodec, connection, index + 1, request);
      Interceptor interceptor = interceptors.get(index);
      Response response = interceptor.intercept(next);

     ......

      return response;
   }

   protected abstract void execute();
}

主要看processd()方法,proceed()方法中判断index(此时为0)是否大于或者等于client.interceptors(list)的大小。由于HTTPStreamnull,所以首先创建next拦截器链,需要把索引设置为index+1即可;然后获取第一个拦截器,调用其intercept()方法。

1、Interceptor接口

public interface Interceptor {
  Response intercept(Chain chain) throws IOException;

  interface Chain {
    Request request();

    Response proceed(Request request) throws IOException;

    Connection connection();
  }
}

2、BridgeInterceptor类

BridgeInterceptor类从用户的请求的构建网络请求,然后提交给网络,最后从网络响应中提取出用户响应。

从最上面的图可以看出,BridgeInterceptor实现了适配的功能。下面是其intercept()方法

public final class BridgeInterceptor implements Interceptor {
  ......

@Override 
public Response intercept(Chain chain) throws IOException {
    Request userRequest = chain.request();
    Request.Builder requestBuilder = userRequest.newBuilder();

    RequestBody body = userRequest.body();
    //如果存在请求主体部分,那么需要添加Content-Type、Content-Length首部
    if (body != null) {
      MediaType contentType = body.contentType();
      if (contentType != null) {
        requestBuilder.header("Content-Type", contentType.toString());
      }

      long contentLength = body.contentLength();
      if (contentLength != -1) {
        requestBuilder.header("Content-Length", Long.toString(contentLength));
        requestBuilder.removeHeader("Transfer-Encoding");
      } else {
        requestBuilder.header("Transfer-Encoding", "chunked");
        requestBuilder.removeHeader("Content-Length");
      }
    }

    //请求头部为null,则添加请求头内容
    if (userRequest.header("Host") == null) {
      requestBuilder.header("Host", hostHeader(userRequest.url(), false));
    }

    //连接断开,则请求保持连接状态
    if (userRequest.header("Connection") == null) {
      requestBuilder.header("Connection", "Keep-Alive");
    }

    // If we add an "Accept-Encoding: gzip" header field we are responsible for also decompressing
    // the transfer stream.
    boolean transparentGzip = false;
    if (userRequest.header("Accept-Encoding") == null && userRequest.header("Range") == null) {
      transparentGzip = true;
      requestBuilder.header("Accept-Encoding", "gzip");
    }

    //若cookies为空,则添加对应的内容
    List<Cookie> cookies = cookieJar.loadForRequest(userRequest.url());
    if (!cookies.isEmpty()) {
      requestBuilder.header("Cookie", cookieHeader(cookies));
    }

    //添加用户代理
    if (userRequest.header("User-Agent") == null) {
      requestBuilder.header("User-Agent", Version.userAgent());
    }

    //此处执行chain类的proceed()方法,获得对应的网络请求数据
    Response networkResponse = chain.proceed(requestBuilder.build());

    HttpHeaders.receiveHeaders(cookieJar, userRequest.url(), networkResponse.headers());

    Response.Builder responseBuilder = networkResponse.newBuilder()
        .request(userRequest);

    //得到的请求数据,并对这些数据进行判断,以便添加一些数据,如请求数据内容,头信息等
    if (transparentGzip
        && "gzip".equalsIgnoreCase(networkResponse.header("Content-Encoding"))
        && HttpHeaders.hasBody(networkResponse)) {
      GzipSource responseBody = new GzipSource(networkResponse.body().source());
      Headers strippedHeaders = networkResponse.headers().newBuilder()
          .removeAll("Content-Encoding")
          .removeAll("Content-Length")
          .build();
      responseBuilder.headers(strippedHeaders);
      responseBuilder.body(new RealResponseBody(strippedHeaders, Okio.buffer(responseBody)));
    }

    return responseBuilder.build();
  }

  /** Returns a 'Cookie' HTTP request header with all cookies, like {@code a=b; c=d}. */
  private String cookieHeader(List<Cookie> cookies) {
    StringBuilder cookieHeader = new StringBuilder();
    for (int i = 0, size = cookies.size(); i < size; i++) {
      if (i > 0) {
        cookieHeader.append("; ");
      }
      Cookie cookie = cookies.get(i);
      cookieHeader.append(cookie.name()).append('=').append(cookie.value());
    }
    return cookieHeader.toString();
  }
}

从上面的代码可以看出,首先获取原请求,然后在请求中添加头信息,如HostConnectionAccept-Encoding参数等,然后根据看是否需要填充Cookie,在对原始请求做出处理后,使用chainproceed()方法得到响应,接下来对响应做处理得到用户响应,最后返回响应

接下来再看下一个拦截器ConnectionInterceptor类的处理:

3、ConnectionInterceptor类

public final class ConnectInterceptor implements Interceptor {
  ......

 @Override 
 public Response intercept(Chain chain) throws IOException {
   RealInterceptorChain realChain = (RealInterceptorChain) chain;
   Request request = realChain.request();
   StreamAllocation streamAllocation = realChain.streamAllocation();

   // We need the network to satisfy this request. Possibly for validating a conditional GET.
   boolean doExtensiveHealthChecks = !request.method().equals("GET");
   HttpCodec httpCodec = streamAllocation.newStream(client, doExtensiveHealthChecks);
   RealConnection connection = streamAllocation.connection();

   return realChain.proceed(request, streamAllocation, httpCodec, connection);
 }
}

实际上建立连接就是创建一个HttpCodec对象,它利用OkioSocket读写操作进行封装,Okio以后有机会再进行分析,现在让我们对它们保持一个简单地认识:它对java.iojava.nio进行了封装,让我们更便捷高效的进行io操作

4、CallServerInterceptor类

CallServerInterceptor是拦截器链中最后一个拦截器,负责将网络请求提交给服务器。它的intercep()方法实现如下:

@Override 
public Response intercept(Chain chain) throws IOException {
    RealInterceptorChain realChain = (RealInterceptorChain) chain;
    HttpCodec httpCodec = realChain.httpStream();
    StreamAllocation streamAllocation = realChain.streamAllocation();
    RealConnection connection = (RealConnection) realChain.connection();
    Request request = realChain.request();

    long sentRequestMillis = System.currentTimeMillis();
    httpCodec.writeRequestHeaders(request);

    Response.Builder responseBuilder = null;
    if (HttpMethod.permitsRequestBody(request.method()) && request.body() != null) {
      // If there's a "Expect: 100-continue" header on the request, wait for a "HTTP/1.1 100
      // Continue" response before transmitting the request body. If we don't get that, return what
      // we did get (such as a 4xx response) without ever transmitting the request body.
      if ("100-continue".equalsIgnoreCase(request.header("Expect"))) {
        httpCodec.flushRequest();
        responseBuilder = httpCodec.readResponseHeaders(true);
      }

      if (responseBuilder == null) {
        // Write the request body if the "Expect: 100-continue" expectation was met.
        Sink requestBodyOut = httpCodec.createRequestBody(request, request.body().contentLength());
        BufferedSink bufferedRequestBody = Okio.buffer(requestBodyOut);
        request.body().writeTo(bufferedRequestBody);
        bufferedRequestBody.close();
      } else if (!connection.isMultiplexed()) {
        // If the "Expect: 100-continue" expectation wasn't met, prevent the HTTP/1 connection from
        // being reused. Otherwise we're still obligated to transmit the request body to leave the
        // connection in a consistent state.
        streamAllocation.noNewStreams();
      }
    }

    httpCodec.finishRequest();

    if (responseBuilder == null) {
      responseBuilder = httpCodec.readResponseHeaders(false);
    }

    Response response = responseBuilder
        .request(request)
        .handshake(streamAllocation.connection().handshake())
        .sentRequestAtMillis(sentRequestMillis)
        .receivedResponseAtMillis(System.currentTimeMillis())
        .build();

    int code = response.code();
    if (forWebSocket && code == 101) {
      // Connection is upgrading, but we need to ensure interceptors see a non-null response body.
      response = response.newBuilder()
          .body(Util.EMPTY_RESPONSE)
          .build();
    } else {
      response = response.newBuilder()
          .body(httpCodec.openResponseBody(response))
          .build();
    }

    if ("close".equalsIgnoreCase(response.request().header("Connection"))
        || "close".equalsIgnoreCase(response.header("Connection"))) {
      streamAllocation.noNewStreams();
    }

    if ((code == 204 || code == 205) && response.body().contentLength() > 0) {
      throw new ProtocolException(
          "HTTP " + code + " had non-zero Content-Length: " + response.body().contentLength());
    }

    return response;
  }@Override public Response intercept(Chain chain) throws IOException {
    RealInterceptorChain realChain = (RealInterceptorChain) chain;
    HttpCodec httpCodec = realChain.httpStream();
    StreamAllocation streamAllocation = realChain.streamAllocation();
    RealConnection connection = (RealConnection) realChain.connection();
    Request request = realChain.request();

    long sentRequestMillis = System.currentTimeMillis();
    httpCodec.writeRequestHeaders(request);

    Response.Builder responseBuilder = null;
    if (HttpMethod.permitsRequestBody(request.method()) && request.body() != null) {
      // If there's a "Expect: 100-continue" header on the request, wait for a "HTTP/1.1 100
      // Continue" response before transmitting the request body. If we don't get that, return what
      // we did get (such as a 4xx response) without ever transmitting the request body.
      if ("100-continue".equalsIgnoreCase(request.header("Expect"))) {
        httpCodec.flushRequest();
        responseBuilder = httpCodec.readResponseHeaders(true);
      }

      if (responseBuilder == null) {
        // Write the request body if the "Expect: 100-continue" expectation was met.
        Sink requestBodyOut = httpCodec.createRequestBody(request, request.body().contentLength());
        BufferedSink bufferedRequestBody = Okio.buffer(requestBodyOut);
        request.body().writeTo(bufferedRequestBody);
        bufferedRequestBody.close();
      } else if (!connection.isMultiplexed()) {
        // If the "Expect: 100-continue" expectation wasn't met, prevent the HTTP/1 connection from
        // being reused. Otherwise we're still obligated to transmit the request body to leave the
        // connection in a consistent state.
        streamAllocation.noNewStreams();
      }
    }

    httpCodec.finishRequest();

    if (responseBuilder == null) {
      responseBuilder = httpCodec.readResponseHeaders(false);
    }

    Response response = responseBuilder
        .request(request)
        .handshake(streamAllocation.connection().handshake())
        .sentRequestAtMillis(sentRequestMillis)
        .receivedResponseAtMillis(System.currentTimeMillis())
        .build();

    int code = response.code();
    if (forWebSocket && code == 101) {
      // Connection is upgrading, but we need to ensure interceptors see a non-null response body.
      response = response.newBuilder()
          .body(Util.EMPTY_RESPONSE)
          .build();
    } else {
      response = response.newBuilder()
          .body(httpCodec.openResponseBody(response))
          .build();
    }

    if ("close".equalsIgnoreCase(response.request().header("Connection"))
        || "close".equalsIgnoreCase(response.header("Connection"))) {
      streamAllocation.noNewStreams();
    }

    if ((code == 204 || code == 205) && response.body().contentLength() > 0) {
      throw new ProtocolException(
          "HTTP " + code + " had non-zero Content-Length: " + response.body().contentLength());
    }

    return response;
  }

从上面的代码中可以看出,首先获取HttpStream对象,然后调用writeRequestHeaders()方法写入请求的头部,然后判断是否需要写入请求的body部分,最后调用finishRequest()方法将所有数据刷新给底层的Socket,接下里尝试调用readResponseHeaders()方法获取响应的头部,然后再调用openResponseBody()方法得到响应的body部分,最后返回响应。


八、总结

OkHttp的底层是通过Java的Socket发送Http请求与接受响应的。但是OkHttp实现了连接池的概念,即对于同一主机的多个请求,其实可以公用一个Socket连接,而不是没发送完Http请求就关闭底层的Socket,这样就实现了连接池的概念。而OkHttp对Socket的读写操作使用的Okio库进行了一层封装。



本文所有内容来源于:android面试题-okhttp内核剖析

部分来源于:okhttp异步请求:AsyncCall、线程池、双向队列