相关代码提交至 GitHub -> github.com/wangyuheng/… 欢迎提交 issue
周报的目的在于团队间的沟通交流,总结每周的得失经验。不要流于形式,成为流水账。
What
通过Gitlab issue管理周报,每周定时自动排版并发送周报邮件
Why
痛点
- 排版格式繁琐,outlook对程序员不算友好
- 不利于归档管理
- 督促团队写周报 -> 当然这个主要原因在于leader。如果你写的周报没人关心,没人过问,那么为什么还要写?
- 评论回复,我是回复个人,还是回复全部?
优势
markdown语法 + 统一管理主题、收件人等繁琐信息,让编写者专注于周报内容本事- issue模板统一风格,提升周报质量&价值
- 归档管理周报信息,通过issue本身的功能,可以进行人员索引、labels管理等
- 每周定时扫描并发送邮件。如果扫描时没有发现对应developer的周报issue,那么就广播一封remind邮件。
- 基于周报内容衍生出来的issue,可以记录追踪链路
三体中逻辑通过摇篮系统,成为了执剑人(Damocleser),建立黑暗森林威慑。
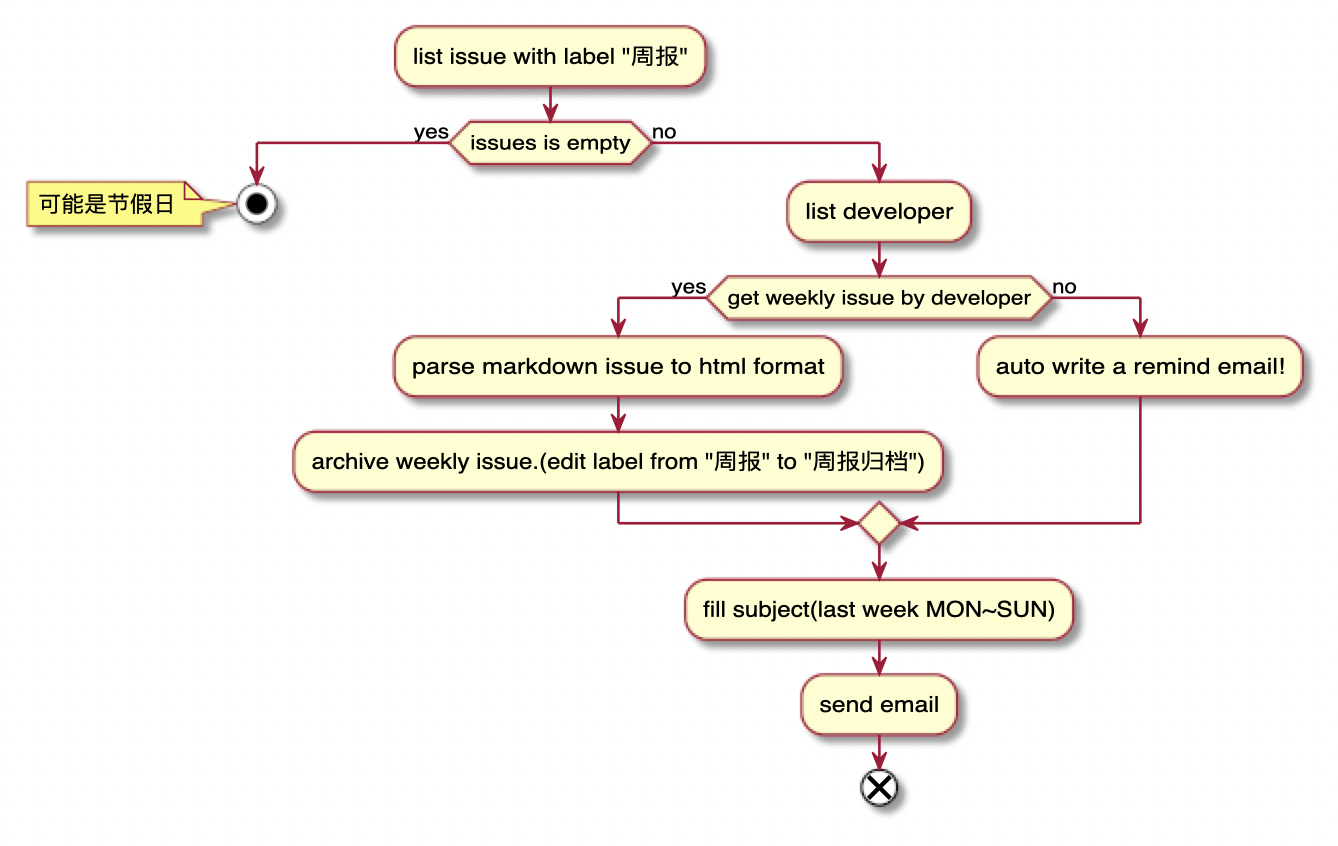
整体流程如下:

plantuml:
:list issue with label "周报";
if (issues is empty) then (yes)
stop
note left
可能是节假日
end note
else (no)
:list developer;
if (get weekly issue by developer) then (yes)
:parse markdown issue to html format;
:archive weekly issue.(edit label from "周报" to "周报归档");
else (no)
:auto write a remind email!;
endif
:fill subject(last week MON~SUN);
:send email;
end
How
对周报编写方来说,只需要在issue中选择周报模板并添加对应label即可。
Gitlab 设置
- 添加label,命名为
周报 - 在项目
.gitlab/issue_templates目录下新建周报.md作为模板,可以在新建issue时被选择。
## 上周最重要的“3”件事
1.
## 本周最重要的“3”个目标
1.
## 遇到的问题和感受
1.
扫描job
基于kotlin实现一版定时任务
dependents:
- h2 -> 内存数据库,用于存储developer信息
- commonmark -> 用于markdown转换为html格式
- okhttp & fastjson -> gitlab api调用及解析
核心代码如下:
@Scheduled(cron = "\${weekly.cron}")
fun checkWeeklyIssue() {
log.info("start weekly job ! weeklyProjectList:{}", weeklyProjectList)
val nameMapWeeklyIssue = weeklyProjectList.flatMap {
gitlabClient.listOpenProjectIssue(it)
}.filter { issue ->
issue.getJSONArray("labels").contains(WEEKLY_LABEL)
}.filter { issue ->
!issue.getJSONArray("labels").contains(WEEKLY_ARCHIVE_LABEL)
}.map { issue ->
val name = issue.getJSONObject("author").getString("name")
name to WeeklyIssue(issue.getIntValue("project_id"), issue.getIntValue("iid"), name, issue.getString("description"))
}.toMap()
log.info("map gitlab issue data! nameMapWeeklyIssue:{}", nameMapWeeklyIssue)
// 如果一个记录也没有,可能是节假日导致。此时不发生提醒
if (nameMapWeeklyIssue.isNotEmpty()) {
developerRepository.findAll().forEach {
val weeklyIssue = nameMapWeeklyIssue[it.name]
this.sendEmail(weeklyIssue, it)
}
}
}
private fun sendEmail(weeklyIssue: WeeklyIssue?, developer: Developer) {
if (weeklyIssue == null) {
log.info("send a remind email! name:{}", developer.name)
emailClient.send(fillSubject(developer.name), "I am ${developer.name}. I do not write a weekly! Please remind me when you see me!", developer.receivers)
} else {
log.info("send a weekly email! name:{}", developer.name)
val content = renderer.render(parser.parse(weeklyIssue.description))
emailClient.send(fillSubject(developer.name), content, developer.receivers)
gitlabClient.editIssueLabels(weeklyIssue.projectId, weeklyIssue.issueId, WEEKLY_ARCHIVE_LABEL, true)
}
}
private fun fillSubject(name: String): String {
val lastWeek = LocalDate.now().minusWeeks(1)
return "[周报][XX工程][$name][${lastWeek.with(DayOfWeek.MONDAY)}~${lastWeek.with(DayOfWeek.SUNDAY)}]"
}
问题
- 节假日如何处理? 如果一包含周报label的issue都没有,认为是节假日,跳过后续处理。非周一发送,由Leader手动触发
- SLA?不保障,手动触发即可