概要介绍:
历经半个多月的时间,Debug亲自撸的 “企业员工角色权限管理平台” 终于完成了。正如字面意思,本课程讲解的是一个真正意义上的、企业级的项目实战,主要介绍了企业级应用系统中后端应用权限的管理,主要涵盖了六大核心业务模块、十几张数据库表,可以基于此去做企业级应用系统的二次开发,甚至可以用于商用!
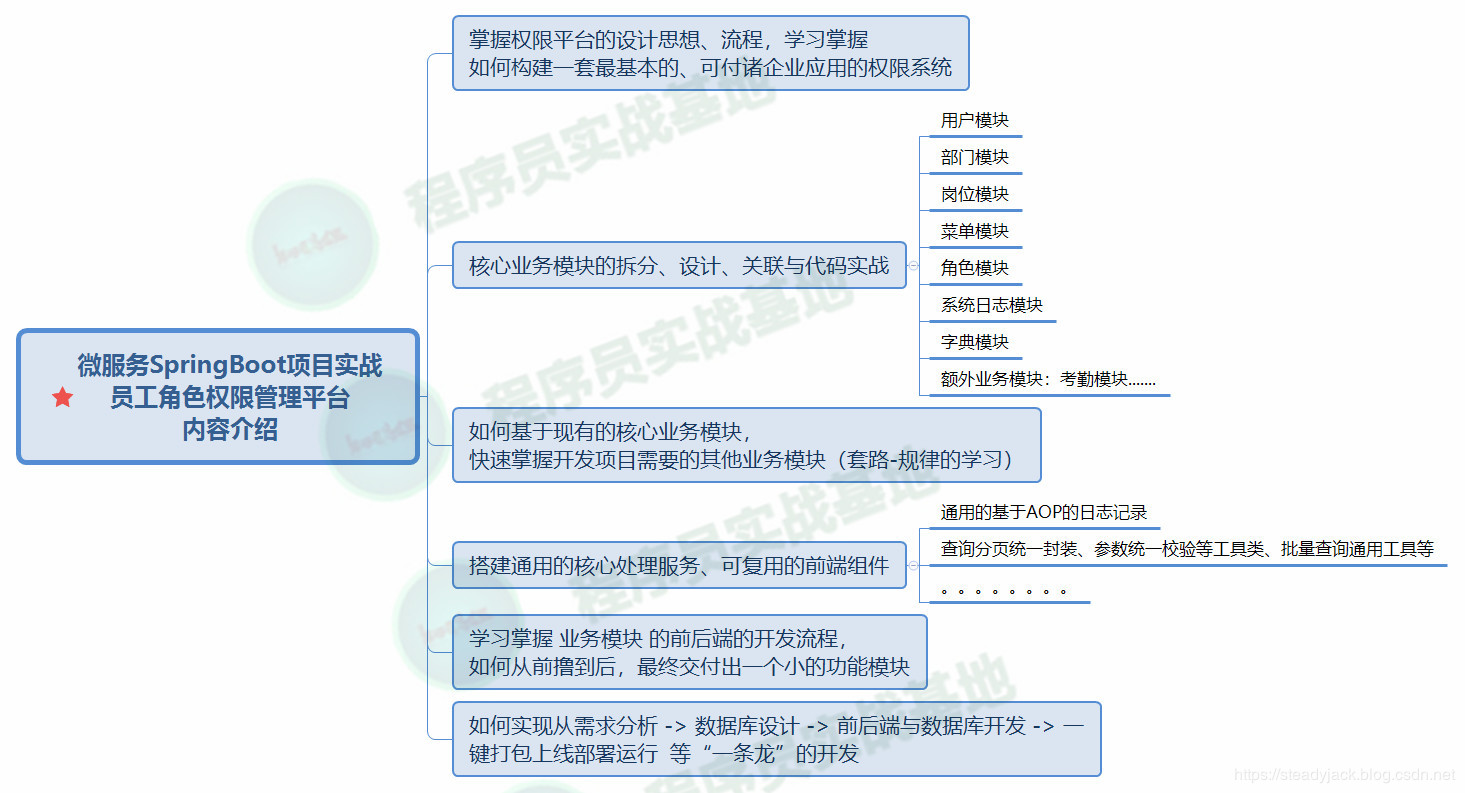
其中的核心业务模块主要包括用户模块、部门模块、岗位模块、角色模块、菜单模块和系统日志模块;与此同时,Debug还亲自撸了额外的附属模块,包括字典管理模块、商品分类模块以及考勤管理模块等等,主要是为了更好地巩固相应的技术栈以及企业应用系统业务模块的开发流程!
其课程目录截图如下所示(详细的课程目录可以参见文末!):

核心技术栈列表:
值得介绍的是,本课程在技术栈层面涵盖了前端和后端的大部分常用技术,包括Spring Boot、Spring MVC、Mybatis、Mybatis-Plus、Shiro(身份认证与资源授权跟会话等等)、Spring AOP、防止XSS攻击、防止SQL注入攻击、过滤器Filter、验证码Kaptcha、热部署插件Devtools、POI、Vue、LayUI、ElementUI、JQuery、HTML、Bootstrap、Freemarker、一键打包部署运行工具Wagon等等,如下图所示:

课程内容与收益:
(1)学习完本课程之后,各位小伙伴将可以掌握企业应用系统权限管理平台的设计思想、流程,并掌握如何去构建一套最基本的、可付诸企业应用的权限系统;
(2)从这一权限管理平台中,学会如何去对核心的业务模块进行拆分、设计、关联以及代码实战,并掌握如何基于现有的核心业务模块,快速开发项目中需要的其他业务模块,即套路以及规律的学习。
(3)学习掌握 任意一个业务模块 的前后端开发流程,学会如何从前端撸到后端再到数据库,最终交付出一个完整的功能模块;
(4)掌握如何去搭建、重构一些通用的核心处理服务(比如通用的Service、处理工具类等等)、可复用的前端组件;同时,也可以掌握如何实现从需求分析 -> 数据库设计 -> 前后端与数据库开发 -> 一键打包上线部署运行 等“一条龙”的开发流程。

适用人群:
Spring Boot2.0实战者,企业应用权限管理平台实战,Java学习者,Shiro应用实战,企业级应用开发者,Java进阶实战,前后端分离开发者。
内容介绍:
本课程是一门具有很强实践性质的“项目实战”课程,即“企业应用员工角色权限管理平台”,主要介绍了当前企业级应用系统中员工、部门、岗位、角色、权限、菜单以及其他实体模块的管理;其中,还重点讲解了如何基于Shiro的资源授权实现员工-角色-操作权限、员工-角色-数据权限的管理;在课程的最后,还介绍了如何实现一键打包上传部署运行项目等等。如下图所示为本权限管理平台的数据库设计图:

以下为项目整体的运行效果截图:








值得一提的是,在本课程中,Debug也向各位小伙伴介绍了如何在企业级应用系统业务模块的开发中,前端到后端再到数据库,最后再到服务器的上线部署运行等流程,如下图所示:

以下为本课程对应的详细的课程课时目录:
一、课程整体介绍
1-1 课程介绍与演示
1-2 核心技术列表
1-3 课程要求与收益
1-4 系统开发与运行流程
二、微服务项目的搭建
2-1 SpringBoot搭建多模块项目
2-2 体验MVC的开发流程
2-3 引入热部署工具Devtools
2-4 数据库详细设计与Mybatis逆向工程
三、用户登录模块
3-1 前端提交登录请求
3-2 Controller接收并处理登录请求
3-3 整合Shiro实现完整的用户登录一
3-4 整合Shiro实现完整的用户登录二
3-5 Spring Boot整合Kaptcha验证码
3-6 完善并回顾用户的整体登录流程
四、主页模块
4-1 页面布局与获取当前登录用户详情
4-2 修改登录密码
4-3 静态生成导航菜单列表
五、岗位模块
5-1 jqgrid页面布局与数据库表介绍
5-2 列表分页展示与模糊查询一
5-3 列表分页展示与模糊查询二
5-4 新增岗位
5-5 修改岗位
5-6 批量删除岗位
5-7 整体回顾
六、部门模块
6-1 treeGrid页面布局与数据库表介绍
6-2 列表层级展示
6-3 新增部门与ztree组件介绍
6-4 获取部门详情与修改部门
6-5 删除部门
6-6 整体回顾
七、菜单模块
7-1 页面布局与数据库表介绍
7-2 列表层级展示
7-3 新增菜单一
7-4 新增菜单二
7-5 获取菜单详情与修改菜单
7-6 删除菜单
7-7 整体回顾
八、角色模块
8-1 页面布局与数据库表介绍
8-2 列表分页展示与模糊查询
8-3 新增角色
8-4 获取详情与修改角色
8-5 删除角色
8-6 整体回顾
九、用户模块
9-1 页面布局与数据库表介绍
9-2 列表分页展示与模糊查询
9-3 新增用户一
9-4 新增用户二
9-5 获取用户详情与修改用户
9-6 删除用户
9-7 重置用户密码
9-8 整体回顾
十、菜单与数据权限模块
10-1 整合Shiro实现资源授权一
10-2 整合Shiro实现资源授权二
10-3 整合Freemarker实现前端操作权限控制
10-4 操作权限实战小结
10-5 部门列表层级展示一
10-6 部门列表层级展示二
10-7 部门列表层级展示三
10-8 动态获取首页左边菜单栏一
10-9 动态获取首页左边菜单栏二
十一、其他业务模块
11-1 基于Spring AOP实现日志记录一
11-2 基于Spring AOP实现日志记录二
11-3 日志模块简要介绍
11-4 字典模块简要介绍
11-5 防XSS攻击与防SQL注入攻击
11-6 考勤记录管理一
11-7 考勤记录管理二
十二、总结
12-1 如何快速开发业务模块
12-2 如何打包部署运行项目
12-3 课程总结与建议
以下是可以进行免费预览观看的课时视频:
1-1 课程介绍与演示: v.qq.com/x/page/g091…
1-2 核心技术列表:v.qq.com/x/page/n091…
3-3 整合Shiro实现完整的用户登录一: v.qq.com/x/page/t091…
11-1 基于Spring AOP实现日志记录一:v.qq.com/x/page/r091…
附注:
可以前往Debug搭建的技术社区: www.fightjava.com/web/index/c… 观看学习整套实战课程,学习期间有任何问题也可以与debug进行交流(wx:debug0868)