

运行项目前必读
- 三个项目中各种各样的授权参数 已全部修改成自己的授权参数,忘悉知!!!!忘悉知!!!!忘悉知!!!!
- 自己创建一个数据库名称就可以了,表是运行 node 时候自动创建好
以myblog3为数据库名称, admin 登录页面有个一键生成地方生成账号:admin 密码:123, 只能生成一次,因为是程序写死的账号,省的您手动去数据库中 User 表去添加一条账户信息。账户的体系的增删改查的接口都已经实现,根据自己的需求去释放出来 您可以很愉快的登录玩耍了
整套项目功能
- 前端 BLOG 功能介绍:
- 首页 (思维导图(树状图))
- 文章 (文章列表,个人分类,热门文章,文章详情,文章目录结构)
- 留言(登录,留言, 发邮件)
- 作品 (历年来的项目地址)
- 关于(关于项目介绍)
- 登录 (普通登录,Github 登录, QQ 登录(审核中...))
- Admin 后台系统功能介绍
- 首页
- 分类管理(CURD)
- 留言管理(CURD,通过,拒绝,回复)
- 文章
列表:CURD,上下架,上传图片,markdown 编辑器,评论列表按钮 评论列表:CURD,上下架,评论, 发邮件
- KOA 实现后端接口
- node 主要是后端接口,具体的接口的具体查看代码。
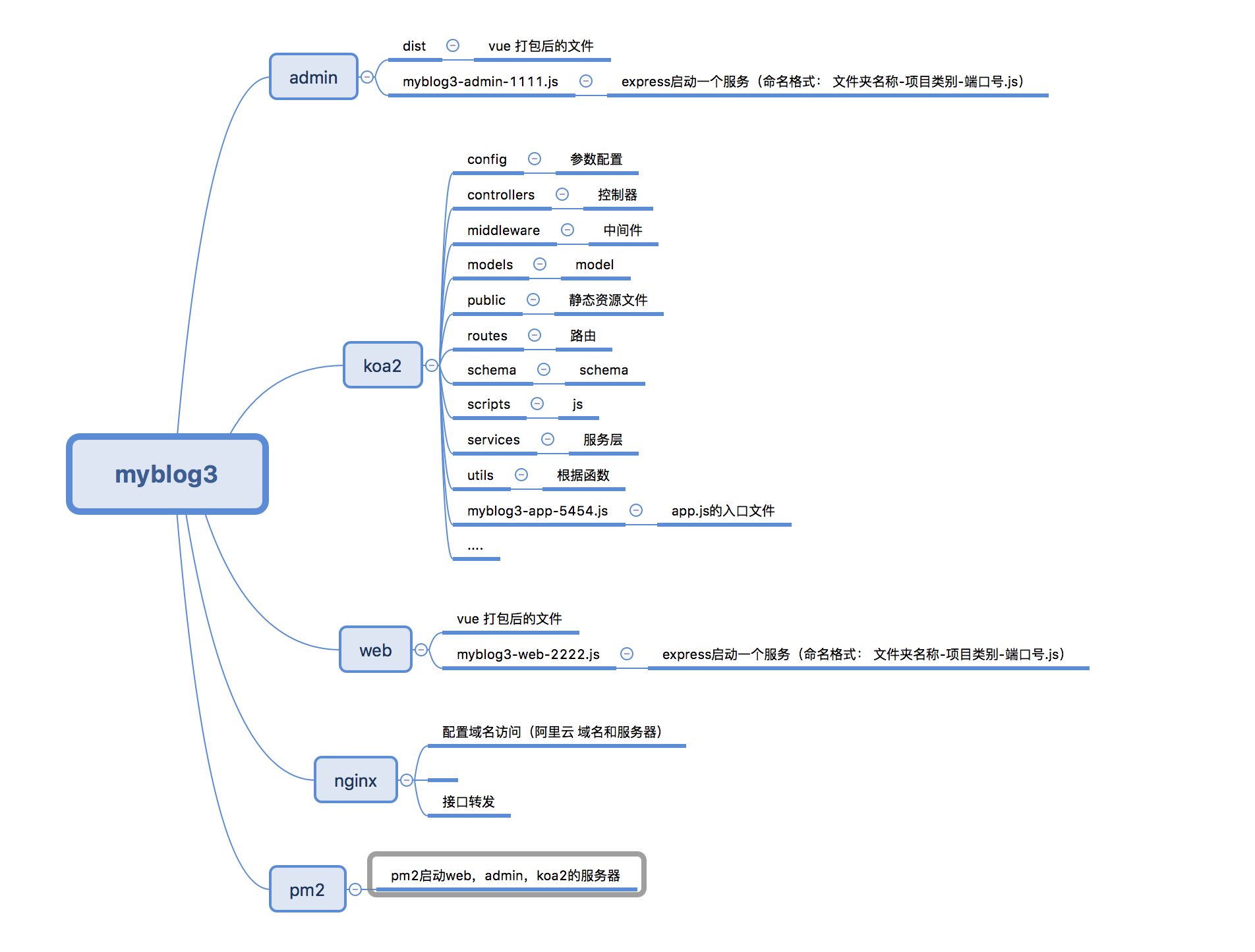
vue-blog-web
- 代理(5454 为 node 的端口)
proxyTable: {
"/mapi": {
target: "http://localhost:5454",
changeOrigin: true,
pathRewrite: {
"^/mapi": ""
}
},
}
- 接口层封装(http/index.js)
import Axios from 'axios'
import Router from '../router'
export default {
get(url, params) {
return new Promise((resolve, reject) => {
Axios({
method: "get",
url: url,
params: {
...params,
author: 'admin'
},
validateStatus: function(status) {
// 截获状态码范围
return status >= 200 && status < 500
},
}).then(response => {
if (response.status == 200) {
resolve(response.data);
} else if (response.status == 401) {
// 无权限
} else if (response.status == 403) {
// session 过期
Router.push('/login')
} else {
reject(response.data)
}
})
.catch(error => {
reject(error);
})
})
},
post(url, method = 'post', params) {
return new Promise((resolve, reject) => {
Axios({
method,
url: url,
data: {
...params,
author: 'admin'
},
validateStatus: function(status) {
return status >= 200 && status < 500
},
}).then(response => {
if (response.status == 200) {
resolve(response.data);
} else if (response.status == 401) {
// Message.error('登录信息过期,请重新登录');
// Router.replace('/login')
resolve({});
} else if (response.status == 403) {
Router.push('/login')
} else {
reject(response.data)
}
})
.catch(error => {
reject(error);
})
})
},
fetch(url, params, headers = {}) {
return new Promise((resolve, reject) => {
Axios({
method: "post",
url: url,
data: params,
headers: {
"Content-Type": "application/json",
...headers
}
}).then(response => {
if (response.status == 200) {
resolve(response.data);
} else {
reject(response.data)
}
})
.catch(error => {
reject(error);
})
})
},
}
- markdown 的语法编译成 html
<mavon-editor ref="editor" :value="content" :subfield="false"
:defaultOpen="'preview'" :toolbarsFlag="false" :editable="false"
:scrollStyle="true" :ishljs="true">
</mavon-editor>
-
生成 H2,H3 的文章目录 具体查看(vue-blog-web/views/article/detail.vue)
-
其他都是 vue 的基础的知识,省略。。。
vue-blog-admin
- 项目基础配置详见(vue-cli3-admin)[github.com/liuxingzhij…]
- 代理(vue.config.js)
proxy: {
"/mapi": {
target: "http://localhost:5454",
changeOrigin: true,
pathRewrite: {
"^/mapi": ""
}
},
},
- 全局变量
- .env.development
- .env.production
- 多级路由实现(首页 /文章管理 /文章评论)
多级路的原因,因为现在很多的增加和删除都是弹窗的实现,但是一旦内容很多的时候的,新页面的就是最佳的方法
实现的主要方法: meta 的 hidden 的属性
具体查看(vue-blog-admin/src/router/routes.js)
vue-blog-koa
-
使用 koa-generator 生成 koa2 项目
-
运行的项目一定先修改 config/db.js 的文件,不然会报错的,项目运行自动生成数据库,自己在数据库 User 表创建的一个用户,然后登录 admin 的操作
const Sequelize = require('sequelize');
/**
*
* 配置数据库
*
* 第一个参数 myblog3 数据库名字 (自己修改)
* 第二个参数 root 数据库名字 (自己修改)
* 第三个参数 password 数据库密码 (自己修改)
*/
const sequelize = new Sequelize('myblog3', 'root', '你的数据库密码', {
host: 'localhost',
dialect: 'mysql',
operatorsAliases: false,
dialectOptions: {
charset: "utf8mb4",
collate: "utf8mb4_unicode_ci",
supportBigNumbers: true,
bigNumberStrings: true
},
pool: {
max: 5,
min: 0,
acquire: 30000,
idle: 10000
},
timezone: '+08:00' //东八时区
});
module.exports = {
sequelize
}
- jwt 权限校验
// 签发token
const token = jwt.sign(userToken, JWT_SECRET, { expiresIn: '10h' });
- 接口白名单
- myblog3-app-5454.js
// jwt
app.use(
koajwt({ secret: JWT_SECRET }).unless({
path: [
// 登录
/^\/api\/user\/login/,
...
],
})
);
- middleware/JWTPath.js
module.exports = [
// 登录
'/api/user/login',
...
];
- 发送邮件 (controllers/SendEmailServer.js)发送邮件文章参考
const nodemailer = require("nodemailer");
// code...
// Use Smtp Protocol to send Email
var transporter = nodemailer.createTransport({
//node_modules/nodemailer/well-known/services.json 支持列表
host: 'smtp.qq.com',
port: 465, // SMTP 端口
secure: true,
auth: {
user: NODEMAILER.email,
//这里密码不是qq密码,是你设置的smtp密码(授权码)
pass: NODEMAILER.pass
}
});
- node 调用第三方接口
const koaRequest = require('koa-http-request');
app.use(koaRequest({
json: true, //automatically parsing of JSON response
timeout: 3000, //3s timeout
// host: 'https://api.github.com'
}));
-
github 授权 流程(controllers/GithubToken.js)
- 注册 OAuth APP 的应用
- 保存 client_id client_secret
- 访问 GET: github.com/login/oauth…
- 跳转 http://localhost:3000/auth?code=8b309cc03f95 保存 code 字段
- github.com/login/oauth… POST 请求 body:{client_id,client_secret,code} 获取 token
- api.github.com/user POST 请求: body:{client_id,client_secret} header: {Authorization: token token}
-
上传图片(controllers/UploadServer.js)
koa-body 实现上传图片,递归创建目录等
-
sequelize 数据库实现 (controllers/schema.js) 以 user.js 为例子
const moment = require('moment');
module.exports = function(sequelize, DataTypes) {
return sequelize.define('user', {
id: {
type: DataTypes.INTEGER.UNSIGNED,
allowNull: false,
primaryKey: true,
autoIncrement: true
},
// 用户名字
username: {
type: DataTypes.STRING(100),
field: 'username',
allowNull: false
},
// 用户密码
password: {
type: DataTypes.STRING(255),
field: 'password',
allowNull: false
},
// 用户邮箱
email: {
type: DataTypes.STRING(100),
field: 'email',
allowNull: false
},
createdAt: {
type: DataTypes.DATE,
field: 'created_at',
get() {
return moment(this.getDataValue('createdAt')).format('YYYY-MM-DD HH:mm:ss');
}
},
updatedAt: {
field: 'updated_at',
type: DataTypes.DATE,
get() {
return moment(this.getDataValue('updatedAt')).format('YYYY-MM-DD HH:mm:ss');
}
}
}, {
// 如果为 true 则表的名称和 model 相同,即 user
// 为 false MySQL创建的表名称会是复数 users
// 如果指定的表名称本就是复数形式则不变
freezeTableName: true
})
}
-
sequelize 的使用方法:
以 Article 为模型例子
- 创建
Article.create(params)
- 编辑
Article.update({ browser }, {
where: {
id
},
fields: ['browser']
})
- 查看详情
Article.findOne({
where: id,
});
- 删除
Article.destroy({
where: {
id,
}
})
- 分页列表
Article.findAndCountAll({
row: true,
limit: +pageSize,
offset: (pageIndex - 1) * (+pageSize),
order: [
['id', 'DESC']
],
});
- 模糊搜索
const Op = Sequelize.Op;
Article.findAndCountAll({
row: true,
limit: +pageSize,
offset: (pageIndex - 1) * (+pageSize),
where:{
title: {
// 模糊查询
[Op.like]: '%' + keyword + '%',
},
}
order: [
['id', 'DESC']
],
});
补充 Op 的知识
[Op.and]: {a: 5} // 且 (a = 5)
[Op.or]: [{a: 5}, {a: 6}] // (a = 5 或 a = 6)
[Op.gt]: 6, // id > 6
[Op.gte]: 6, // id >= 6
[Op.lt]: 10, // id < 10
[Op.lte]: 10, // id <= 10
[Op.ne]: 20, // id != 20
[Op.eq]: 3, // = 3
[Op.not]: true, // 不是 TRUE
[Op.between]: [6, 10], // 在 6 和 10 之间
[Op.notBetween]: [11, 15], // 不在 11 和 15 之间
[Op.in]: [1, 2], // 在 [1, 2] 之中
[Op.notIn]: [1, 2], // 不在 [1, 2] 之中
[Op.like]: '%hat', // 包含 '%hat'
[Op.notLike]: '%hat' // 不包含 '%hat'
[Op.iLike]: '%hat' // 包含 '%hat' (不区分大小写) (仅限 PG)
[Op.notILike]: '%hat' // 不包含 '%hat' (仅限 PG)
[Op.regexp]: '^[h|a|t]' // 匹配正则表达式/~ '^[h|a|t]' (仅限 MySQL/PG)
[Op.notRegexp]: '^[h|a|t]' // 不匹配正则表达式/!~ '^[h|a|t]' (仅限 MySQL/PG)
[Op.iRegexp]: '^[h|a|t]' // ~_ '^[h|a|t]' (仅限 PG)
[Op.notIRegexp]: '^[h|a|t]' // !~_ '^[h|a|t]' (仅限 PG)
[Op.like]: { [Op.any]: ['cat', 'hat']} // 包含任何数组['cat', 'hat'] - 同样适用于 iLike 和 notLike
[Op.overlap]: [1, 2] // && [1, 2](PG数组重叠运算符)
[Op.contains]: [1, 2] // @> [1, 2](PG数组包含运算符)
[Op.contained]: [1, 2] // <@ [1, 2](PG数组包含于运算符)
[Op.any]: [2,3] // 任何数组[2, 3]::INTEGER (仅限 PG)
[Op.col]: 'user.organization_id' // = 'user'.'organization_id', 使用数据库语言特定的列标识符, 本例使用 PG
- 多对多的关系
Category.belongsToMany(Article, {
through: {
model: ArticleToCategory,
},
foreignKey: 'categoryId',
})
Article.belongsToMany(Category, {
through: {
model: ArticleToCategory,
},
foreignKey: 'articleId',
})
数据库表介绍
- article -------------- 文章
- articleComment ------- 文章评论
- articleTocategory ---- 文章标签(多对多的关联关系)
- category ------------- 标签
- comment -------------- 留言
- user ----------------- 用户
发布
- 我的服务器环境 是 CentOS 7.5 64 位
- web 和 admin 打包发布 dist 的文件, koa 全部文件发布,别发布 nodel_modules 啊, 自己的服务器安装 node,nginx,pm2 , Mysql 等操作
- 针对的 koa 项目发布需要注意点,因为线上每次上传图片写在 public/images 这个文件可千万不能覆盖,为了避免这个问题,自己搭建一个文件服务项目,专门管理文件资源
- 安装其他环境 用
yum的命令安装 - 安装 Mysql blog.csdn.net/Zhooson/art…
- nginx 配置 blog.csdn.net/Zhooson/art…
- 其他环境自行安装,贼简单的啊哈
-
myblog3-web-2222.js / myblog3-admin-1111.js (2 个文件就是端口号不一样)
执行pm2 start myblog3-web-2222.js把 web 的项目启动
执行pm2 start myblog3-admin-1111.js把 admin 的项目启动
执行pm2 start myblog3-app-5454.js把 node 的项目启动 -
文件夹结构; 以 web 为例子(需要先下载 express)
|--web
|---- dist (vue 打包的文件)
|---- myblog3-web-2222.js ( 文件如下代码所示)
|---- package.json (npm i express)
|---- node_moudles
//引入express中间件
var express = require('express');
var app = express();
//指定启动服务器到哪个文件夹,我这边指的是dist文件夹
app.use(express.static('./dist'));
// 监听端口为2222
var server = app.listen(2222, function() {
console.info('复制打开浏览器');
});
nginx 配置
-
登录服务器(2 种登录方式)
- Filezilla 软件登录
- ssh 登录
ssh -p 22 root@你的服务器ip地址 回车 输入密码 -
已 ssh 登录为例子: 查找 nginx.conf 的位置
whereis nginx.conf
查找结果:
/usr/local/nginx/conf
熟悉 vim 的操作的,直接操作,不熟悉的使用的 FileZilla 的软件去修改
- nginx.conf(以 web 为例子) 具体详见 ngixn.conf
#博客 - 后台管理
upstream myblog3Admin {
server 127.0.0.1:1111;
}
server {
listen 80;
server_name www.zhooson.cn;
#charset koi8-r;
#access_log logs/host.access.lsog main;
location / {
#设置主机头和客户端真实地址,以便服务器获取客户端真实IP
proxy_set_header Host $host;
proxy_set_header X-Real-IP $remote_addr;
proxy_set_header X-Forwarded-For $proxy_add_x_forwarded_for;
#禁用缓存
proxy_buffering off;
#反向代理的地址
proxy_pass http://myblog3Web;
root /webproject/myblog3/web;
index index.html index.htm;
try_files $uri $uri/ /index.html;
}
location /api {
proxy_pass http://myblog3Koa2;
}
#error_page 404 /404.html;
# redirect server error pages to the static page /50x.html
#
error_page 500 502 503 504 /50x.html;
location = /50x.html {
root html;
}
}
- 在 web 和 admin 项目的时候访问 node 接口如何代理,关键代码如下
location /api {
proxy_pass http://myblog3Koa2;
}
- 在 web 和 admin 用 mode:history 的配置
root /webproject/myblog3/web;
index index.html index.htm;
try_files $uri $uri/ /index.html;
pm2
PM2 是 node 进程管理工具,可以利用它来简化很多 node 应用管理的繁琐任务,如性能监控、自动重启、负载均衡等,而且使用非常简单。
安装方法
npm i pm2 -g
常用命令记录
-
pm2 start app.js # 启动 app.js 应用程序
-
pm2 start app.js -i 4 # cluster mode 模式启动 4 个 app.js 的应用实例
-
pm2 start app.js --name="api" # 启动应用程序并命名为 "api"
-
pm2 start app.js --watch # 当文件变化时自动重启应用
-
pm2 start script.sh # 启动 bash 脚本
-
pm2 list # 列表 PM2 启动的所有的应用程序
-
pm2 monit # 显示每个应用程序的 CPU 和内存占用情况
-
pm2 show [app-name] # 显示应用程序的所有信息
-
pm2 logs # 显示所有应用程序的日志
-
pm2 logs [app-name] # 显示指定应用程序的日志
-
pm2 flush # 清空所有日志文件
-
pm2 stop all # 停止所有的应用程序
-
pm2 stop 0 # 停止 id 为 0 的指定应用程序
-
pm2 restart all # 重启所有应用
-
pm2 reload all # 重启 cluster mode 下的所有应用
-
pm2 gracefulReload all # Graceful reload all apps in cluster mode
-
pm2 delete all # 关闭并删除所有应用
-
pm2 delete 0 # 删除指定应用 id 0
-
pm2 scale api 10 # 把名字叫 api 的应用扩展到 10 个实例
-
pm2 reset [app-name] # 重置重启数量
-
pm2 startup # 创建开机自启动命令
-
pm2 save # 保存当前应用列表
-
pm2 resurrect # 重新加载保存的应用列表
-
pm2 update # Save processes, kill PM2 and restore processes
-
pm2 generate # Generate a sample json configuration file
pm2 文档地址:pm2.keymetrics.io/docs/usage/…
关于 koa 中环境变量
在 blog-koa/package.json 中
"scripts": {
"dev": "cross-env NODE_ENV=development nodemon myblog3-app-5454.js",
"prod": "cross-env NODE_ENV=production nodemon myblog3-app-5454.js"
},
我们在本地调试中可以使用 npm run dev 去拿到 process.env.NODE_ENV的环境变量,我们在 pm2 的环境下如何拿到呢??
具体实现的方法:(本文此处的才标注此代码,具体文件中不做代码添加)
步骤 1:
和 myblog3-app-5454.js 同级别创建文件: ecosystem.config.js
// 这里可以写 生产环境,测试环境,预发布环境等
module.exports = {
apps: [{
// 生产环境
name: "myblog3-app-5454-prod",
// 项目启动入口文件
script: "./myblog3-app-5454.js",
// 项目环境变量
env: {
"NODE_ENV": "production",
"PORT": 5454
}
},
{
....
}]
}
步骤 2: 修改的package.json文件,添加一行代码:
"start": "pm2 start ecosystem.config.js --only myblog3-app-5454-prod --watch"
步骤 3: 如何运行项目
本文初说明可以用的 pm2 start myblog3-app-5454.js 的方式运行,现在使用 npm start启动, myblog3-app-5454-prod 代表这个进程的 name ,其实就是--name=myblog3-app-5454-prod 的写法
步骤 4: 直接文件中就可以 process.env.NODE_ENV
PS: 不需要的 process.env.NODE_ENV 此功能的完全前一种方式就可以了,不过项目毕竟都是区分环境,最好的使用下哈
转载请附上原文出处链接及本声明。 原文链接:www.zhooson.cn/article/det… github.com/liuxingzhij…