大家好,我叫谢伟,是一名程序员。
今天的主题:kubernetes 概念篇,通过一些示例,学习 kubernetes(k8s) 的一些核心概念。
这些知识不可避免的受笔者经验的限制,希望大家辩证的看待
kubernetes 角色是“操作系统”
上一节介绍了容器相关的知识,引申出单节点部署多个容器可以使用 docker-compose。而针对多节点的部署方案,docker-compose 无能为力,转而介绍今天的角色:kubernetes。
kubernetes 底层操作的具体资源是容器(学习者需要优先掌握容器的相关知识)。容器的本质是进程,相当于在操作系统上运行的实例。
具体来讲:k8s: 是一个跨主机集群的开源容器调度平台,可以自动化的应用容器的部署、扩展和操作,提供以容器为中心的基础架构。
先抛开 k8s 涉及的具体的知识,就我们熟知的操作系统,你觉得会包含哪些知识?
- 计算:资源管理
- 存储:外部的、内部的存储
- 网络:应用之间互联
- 扩展:相当于如何安装各种各样的软件
- 配置:配置文件
- 权限:对用户操作资源进行权限认证
- ...
没错,k8s 提供这些能力。
那么 k8s 如何提供的这些能力?
这得从 k8s 架构说起。
k8s 的架构借鉴了 Google 内部的大规模集群管理系统 Borg,负责对 Google 内部很多核心服务的调度和管理。

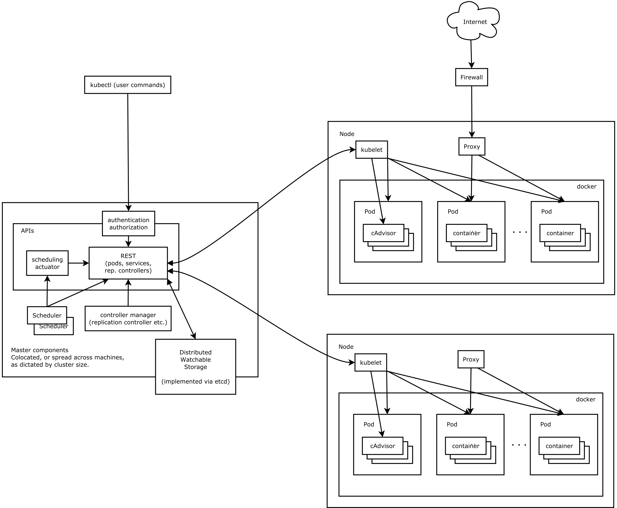
整体上来说: k8s 包含两个部分:Master 节点, Node 节点。各节点完成不同的任务。
就 Master 而言包含,其包含4个部分:
- APIServer: 内部的 web 服务,资源操作的入口
- Scheduler: 调度器:负责资源的调度,比如把部署的应用部署在哪个节点上
- Controller manager 负责集群的状态,比如故障诊断、自动扩展等
- etcd 保存集群的整个信息
这四个服务在 Master 节点部署完成之后,自动的创建出来:
>> docker ps -a --format "table {{.Image}}\t{{.Names}}"
2c4adeb21b4f k8s_etcd_etcd-node1_kube-system_119fa7d9bc8bb1c755b9e8f2086d43e6_0
5811259ed0c9 k8s_kube-apiserver_kube-apiserver-node1_kube-system_f92ad4b0d2a33f76b05b6fcbe43e172a_0
07193a77f264 k8s_kube-controller-manager_kube-controller-manager-node1_kube-system_e3f0b6817c856cdb3e54f471dcbddf77_0
0f036524b7a2 k8s_kube-scheduler_kube-scheduler-node1_kube-system_0b5f93df7ddfe3fad5529c9f7f253717_0
k8s.gcr.io/pause:3.1 k8s_POD_kube-scheduler-node1_kube-system_0b5f93df7ddfe3fad5529c9f7f253717_0
k8s.gcr.io/pause:3.1 k8s_POD_kube-controller-manager-node1_kube-system_e3f0b6817c856cdb3e54f471dcbddf77_0
k8s.gcr.io/pause:3.1 k8s_POD_kube-apiserver-node1_kube-system_f92ad4b0d2a33f76b05b6fcbe43e172a_0
k8s.gcr.io/pause:3.1 k8s_POD_etcd-node1_kube-system_119fa7d9bc8bb1c755b9e8f2086d43e6_0
其中每个服务起来,看上去都有个奇怪的容器:pause ? 后面介绍
就 Node 节点而言,主要包含:
- kubelet : 节点代理,维护容器的生命周期(整个操作过程中,我们都不太会显式的操作 kubelet)
- kube_proxy: 转发代理,负责服务的发现和负载均衡
- docker: 容器
凭借着 k8s 的开放能力,社区存在很多的插件,完善 k8s 这个“操作系统”的能力,比如有聚焦在网络层面,有聚焦在存储层面的。
我们的演示都聚焦在 k8s 的原生服务的能力基础之上,不使用其他插件
集群部署
之前说过: k8s 的部署由于各种各样的原因,对于初学者来说,整个的部署比较困难,比如对硬件的要求,对网络的要求(拉取基础镜像)。
如果你想尝试试使用 k8s, 可以使用下面这个玩具:
1. master 节点
kubeadm init --apiserver-advertise-address $(hostname -i)
执行结束,可以看到如何添加其他节点的命令
2. 网络初始化
kubectl apply -n kube-system -f "https://cloud.weave.works/k8s/net?k8s-version=$(kubectl version | base64 | tr -d '\n')"
3. 获取配置文件
mkdir -p $HOME/.kube
cp -i /etc/kubernetes/admin.conf $HOME/.kube/config
chown $(id -u):$(id -g) $HOME/.kube/config
甚至你可以将配置文件拷贝至本地,在本地使用 kubectl 操作集群资源
安装部署依赖这几个软件:(不过这个玩具都内置了)
- kubeadm: 一键式的安装部署集群的工具,社区推荐
- kubelet: 维护容器生命周期
- docker: 操作容器
- kubectl: 操作集群的命令行工具
后续主要围绕:kubectl 工具的使用,操作集群
安装部署后其中有几个目录值得我们关注下:
// master 节点
>> ls /etc/kubernetes
admin.conf controller-manager.conf kubelet.conf manifests pki scheduler.conf
>> ls manifests
etcd.yaml kube-apiserver.yaml kube-controller-manager.yaml kube-scheduler.yaml
>> ls pki
apiserver-etcd-client.crt
apiserver-etcd-client.key
apiserver-kubelet-client.crt
apiserver-kubelet-client.key
apiserver.crt
apiserver.key
ca.crt
ca.key
etcd
front-proxy-ca.crt
front-proxy-ca.key
front-proxy-client.crt
front-proxy-client.key
sa.key
sa.pub
主要是自动生成的配置文件,包括组件:apiserver, etcd, controllermanager, scheduler 的配置文件,和一些密钥认证信息。
事实上 k8s 安装组件,是使用配置文件的形式,一般选择 yaml 的形式(虽然也支持 json 形式,但 yaml 的表达能力更佳,推荐使用)。
查看节点信息:
包含两个节点,其中一个角色是 master 节点,另一个是普通 node 节点。
>> kubectl get nodes
NAME STATUS ROLES AGE VERSION
node1 Ready <none> 15m v1.14.9
node2 Ready master 16m v1.14.9
如何部署其他组件
一般是通过执行 kubectl 命令:
>> kubectl apply -f 1namespace.yml
作为开发者,在集群部署完成之后,想要部署自己的服务,要点在于编写配置文件,那么配置文件一般都是什么形式的?
apiVersion: v1
kind: Namespace
metadata:
name: k8s-example
labels:
app: k8s-example
name: k8s-example
project: k8s-example
各字段表示如下:
- apiVersion: 版本信息,比如上文 v1
- kind: 表示资源类型,比如上文 Namespace
- metadata: 元信息,一般来定义资源的名称等
根据资源类型的不同,还给不同的资源定义了特殊字段。
整体的 yaml 文件包含四个部分:
apiVersion: 表示版本
kind: 表示资源
metadata: 表示元信息
spec: 资源规范字段
那么如何知道部署的 k8s 支持哪些资源和版本?这些东西又是哪里来的?
// 查看所有支持的资源
>> kubectl api-resources
// 查看所有支持的版本
>> kubectl api-versions
还记得 master 节点有个 api-server 吗?是的,定义的 yaml 最终转换成了相应的对象完成资源的增删改查,这就是 api-server 主要的作用,也是 k8s 操作资源的入口。
>> kubectl get namespace
NAME STATUS AGE
default Active 264d
k8s-example Active 7s
kube-public Active 264d
kube-system Active 264d
production Active 263d
除自身刚刚创建的 namespace 之外,集群搭建过程中自动的生成默认的 namespace。
namespace 是用来进行隔离的,是一个逻辑概念,真实的集群环境中,可以根据使用场景创建不同的 namespace,用来进行隔离。
当然除命令行之外,也可以通过访问 API 路由的形式操作资源。
>> kubectl proxy
Starting to serve on 127.0.0.1:8001
>> curl http://127.0.0.1:8001/api/v1/namespaces/k8s-example | jq .
{
"kind": "Namespace",
"apiVersion": "v1",
"metadata": {
"name": "k8s-example",
"selfLink": "/api/v1/namespaces/k8s-example",
"uid": "d7f3d7d3-1907-11ea-9746-fa163ed7ee23",
"resourceVersion": "57568285",
"creationTimestamp": "2019-12-07T15:40:06Z",
"labels": {
"project": "k8s-example"
},
"annotations": {
"kubectl.kubernetes.io/last-applied-configuration": "{\"apiVersion\":\"v1\",\"kind\":\"Namespace\",\"metadata\":{\"annotations\":{},\"labels\":{\"project\":\"k8s-example\"},\"name\":\"k8s-example\"}}\n"
}
},
"spec": {
"finalizers": [
"kubernetes"
]
},
"status": {
"phase": "Active"
}
}
这个访问到的比我们之前定义的更详细,k8s 会自动添加一些辅助信息。
简单的说:集群搭建结束,开发者需要编写对应服务的 yaml 配置文件,这些配置文件区分不同的对象有不同的规范要求。
具体不同资源的规范有哪些?读者一方面可以熟悉 k8s 的相关概念了解相应的规范。也可以阅读源代码从源头明确规范的字段。
// Use of multiple namespaces is optional.
type Namespace struct {
metav1.TypeMeta `json:",inline"`
// Standard object's metadata.
// More info: https://git.k8s.io/community/contributors/devel/sig-architecture/api-conventions.md#metadata
// +optional
metav1.ObjectMeta `json:"metadata,omitempty" protobuf:"bytes,1,opt,name=metadata"`
// Spec defines the behavior of the Namespace.
// More info: https://git.k8s.io/community/contributors/devel/sig-architecture/api-conventions.md#spec-and-status
// +optional
Spec NamespaceSpec `json:"spec,omitempty" protobuf:"bytes,2,opt,name=spec"`
// Status describes the current status of a Namespace.
// More info: https://git.k8s.io/community/contributors/devel/sig-architecture/api-conventions.md#spec-and-status
// +optional
Status NamespaceStatus `json:"status,omitempty" protobuf:"bytes,3,opt,name=status"`
}
其中各资源规范字段即 Spec
kubernetes源码: github.com/kubernetes/…
那么如何更新资源?
// 修改 yaml 文件
>> kubectl apply -f 1namespace.yml
那么如何删除资源?
>> kubectl delete -f 1namespace.yml
kubectl 命令行还支持各种参数进行资源的操作,但我仍然建议:显式的定义资源,再进行资源的操作。好处是:1. yaml 的表达能力,能知道具体的执行内容是什么 2. 配置文件可管理
相关概念
比如想部署个 nginx 服务。
我们已经知道需要编写 yaml 文件,再使用 kubectl 部署。
# 2nginxpod.yml
apiVersion: v1
kind: Pod
metadata:
name: k8s-example-pod
namespace: k8s-example
labels:
app: k8s-example-pod
spec:
containers:
- name: nginx
image: nginx
imagePullPolicy: IfNotPresent
ports:
- containerPort: 80
- 显式的约定了 namespace: k8s-example,即会部署在 k8s-example 隔离环境下,不影响已有服务
- spec 约定了部分容器的相关操作,比如镜像,端口
查看服务部署情况:
>> kubectl get pods --namespace k8s-example
NAME READY STATUS RESTARTS AGE
k8s-example-pod 1/1 Running 0 3m
查询指令中,显式的指定了 namespace, 否则查询默认(default)的 namespace
再已有的知识中,加入 nginx 按照容器的方案部署,我们应该可以在本地访问到其默认主页。
那在 k8s 中如何访问呢?
答案:搭配 service
# 3service.yml
apiVersion: v1
kind: Service
metadata:
namespace: k8s-example
name: k8s-example-nginx-service
labels:
app: k8s-example-nginx-service
spec:
selector:
app: k8s-example-pod
ports:
- port: 80
targetPort: 80
type: NodePort
- 显式的指定 namespace: k8s-example
- 指定了选择器: app: k8s-example-pod
- 约定了端口映射关系:80:80
- 约定了类型:NodePort
回归头去看 2nginxpod.yml 配置文件中,定义了元信息:app: k8s-example-pod , 定义了容器端口:80。
所以 service 的角色是和 POD 进行绑定关系,POD 本身不提供对外访问的能力,需要借助 service 进行绑定,再对外服务。
>> kubectl get service --namespace k8s-example
NAME TYPE CLUSTER-IP EXTERNAL-IP PORT(S) AGE
k8s-example-nginx-service NodePort 10.247.105.43 <none> 80:32511/TCP 1m
master 或者 node 节点:访问:
>> curl http://10.247.105.43:80
<!DOCTYPE html>
<html>
<head>
<title>Welcome to nginx!</title>
<style>
body {
width: 35em;
margin: 0 auto;
font-family: Tahoma, Verdana, Arial, sans-serif;
}
</style>
</head>
<body>
<h1>Welcome to nginx!</h1>
<p>If you see this page, the nginx web server is successfully installed and
working. Further configuration is required.</p>
<p>For online documentation and support please refer to
<a href="http://nginx.org/">nginx.org</a>.<br/>
Commercial support is available at
<a href="http://nginx.com/">nginx.com</a>.</p>
<p><em>Thank you for using nginx.</em></p>
</body>
</html>
这种方式其实是集群分配给 cluserIP, 通过 clusterIP 和对应的端口,可以访问到服务。
那么 NodePort 什么意思?意思是可以使用 该节点的 IP 和对应的端口。
演示的这个节点绑定的对外IP: 119.3.198.221 curl http://119.3.198.221:32511/ 也可以访问到服务
概念整理:
- 什么是 pod ?
- pod 如何使其被外部访问到?
POD
从 2nginxpod.yml 文件中可以了解到 POD 资源的定义主要围绕着 容器进行。没错,POD 表示容器组(包含一个或者多个容器),一般把相关的容器定义在一个 POD 内,这样的组合关系,使其共同服务于集群。
POD 是 k8s 调度的最基本的单位。
还记得 docker-compose.yml 是如何编写的吗?
version: 版本
services: 具体服务
volumes: 数据卷
networks: 网络
一般我都会显式的定义 volumes, networks 这样定义的所有的服务都共享 volume 和 network。 POD 就是对标的这种思想。使其组合的形式对外服务,各容器之间共享网络,数据卷等。
还记得之前集群部署有个奇怪的 pause 容器吗?
这是个永远暂停的容器,体积非常小,它的作用就是将 POD 内的容器关联起来。
那么如何记住 POD 内字段的定义?记住 POD 是容器组,那么关于容器的字段基本都会出现。
比如:
- container
- image
- volume
- port
- ...
service
开发者编写的服务,如果需要提供对外访问能力,需要 service 进行绑定,这种绑定关系是自动,具体的如何绑定主要根据的 selector 选择器,选择器内定义的字段,在 某个 POD 内出现完全吻合的,那么进行绑定。否则处于监听状态,等待符合的对象。
为什么不直接让 POD 可以直接访问?访问需要绑定 ip 和 端口吧?但是 POD 在集群内是可以随时删除、升级、回滚的。鉴于此不直接提供访问能力,转而通过 service 进行绑定。
总结:
- POD 是容器组,开发者在会制造镜像的基础上定义自己 POD 的配置文件
- Service 和 POD 进行绑定,包括访问类型和端口映射关系
控制器
ReplicaSet
集群提供高可用服务的一个重要手段是部署多个相同的服务,应用负载均衡的能力,使其对外服务。意思是,一般开发者都不会单独的定义一个 POD,也很少单独写资源类型是 POD 的配置文件。转而是另一个概念:ReplicaSet (副本)
很明显,副本的意思是多个, ReplicaSet 这种资源对象简单的说是管理 POD 的,比如指定 2 副本,那么管理的 POD , 会有2个一摸一样的。
# 4replicaset.yml
apiVersion: apps/v1
kind: ReplicaSet
metadata:
namespace: k8s-example
labels:
app: k8s-example-replicaset
name: k8s-example-replicaset
name: k8s-example-replicaset
spec:
selector:
matchLabels:
app: k8s-example-nginx-pod
replicas: 2
template:
metadata:
labels:
app: k8s-example-nginx-pod
spec:
containers:
- name: k8s-example-nginx-pod
image: nginx
imagePullPolicy: IfNotPresent
ports:
- containerPort: 80
- 显式的指定 namespace: k8s-example
- replicat: 2 表示相应的服务有两套
- selector: 选择器,将符合条件的 POD 纳入麾下
- template: 没错 POD 哪些 spec 字段都成为了模版内的内容
同样是 nginx 容器。定义的元信息:app: k8s-example-nginx-pod 和之前的不一样,意味着之前定义的 service 没法和现在的服务进行绑定。那么怎么办?
新增一个 service:
# 3service.yml
apiVersion: v1
kind: Service
metadata:
namespace: k8s-example
name: k8s-example-nginx-service
labels:
app: k8s-example-nginx-service
spec:
selector:
app: k8s-example-pod
ports:
- port: 80
targetPort: 80
type: NodePort
---
apiVersion: v1
kind: Service
metadata:
namespace: k8s-example
name: k8s-example-replicaset-service
labels:
app: k8s-example-replicaset-service
spec:
selector:
app: k8s-example-nginx-pod
type: NodePort
ports:
- port: 80
nodePort: 31234
targetPort: 80
- 多个配置文件可以写在同一个文件内,使用
---分割开 - 显示的指定了 nodeport: 31234
默认的会自动的分配:30000-32767 之间的任意一个端口
查看 replicaset:
>> kubectl get replicaset --namespace k8s-example
NAME DESIRED CURRENT READY AGE
k8s-example-replicaset 2 2 2 11m
# 也可以查看 pod
>> kubectl get pods --namespace k8s-example
NAME READY STATUS RESTARTS AGE
k8s-example-pod 1/1 Running 0 1h
k8s-example-replicaset-b72k4 1/1 Running 0 9m
k8s-example-replicaset-jd7g6 1/1 Running 0 12m
-
预期 2个,当前2个,服务中2个,使用时长 11min。
-
副本两个,为区分开来,自动的在名称后加上了随机字符。
查看 service:
>> kubectl get service --namespace k8s-example
NAME TYPE CLUSTER-IP EXTERNAL-IP PORT(S) AGE
k8s-example-nginx-service NodePort 10.247.105.43 <none> 80:32511/TCP 1h
k8s-example-replicaset-service NodePort 10.247.134.39 <none> 80:31234/TCP 14m
>> curl http://119.3.198.221:31234/
>> curl http://49.4.54.222:31234/
可以看到都对外提供服务,有人问 119.3.198.221 和 49.4.54.222 是哪里的 IP, 嚯,忘记说了,我这个集群有三个节点:1个 master (不部署除默认之外的组件), 2个 node, 上面的两个 IP 是这两个节点对外的 ip。且均匀的分布在节点上,每个节点一个(当然有规则可以使其只部署在一个节点上,甚至都不部署在我这个两个节点上,直接失败)。
现在明白 type: NodePort 的意思吧?
没错,ReplicaSet 的资源对象比 POD 上一级,集群始终根据副本的个数在调控着,比如,你删掉一个,立马给你启动一个,比如你新增一个,立马给你删除一个等。
Deployment
Deployment 称作无状态工作负载,适合在生产环境中使用。其具备 ReplicaSet 的所有能力,且支持事件和状态查看、回滚、版本记录等能力。
看各种文档,貌似都在弱化 ReplicaSet 的概念,转而直接介绍 Deployment
同样部署 nginx,资源类型是 Deployment 的配置文件如何编写?
# 5deployment.yml
apiVersion: apps/v1
kind: Deployment
metadata:
name: k8s-example-deployment
labels:
app: k8s-example-deployment
name: k8s-example-deployment
namespace: k8s-example
spec:
selector:
matchLabels:
app: k8s-example-nginx-deployment-pod
replicas: 2
template:
metadata:
labels:
app: k8s-example-nginx-deployment-pod
spec:
containers:
- name: k8s-example-nginx-deployment-pod
imagePullPolicy: IfNotPresent
image: nginx
ports:
- containerPort: 80
除资源类型不同之外,几乎和 ReplicaSet 配置一致。
查看部署情况:
>> kubectl get deployment --namespace k8s-example
NAME DESIRED CURRENT UP-TO-DATE AVAILABLE AGE
k8s-example-deployment 2 2 2 2 4s
比 ReplicaSet 多了个字段 UP-TO-DATE.
>> kubectl describe deployment k8s-example-deployment --namespace k8s-example
Name: k8s-example-deployment
Namespace: k8s-example
CreationTimestamp: Sun, 08 Dec 2019 10:06:32 +0800
Labels: app=k8s-example-deployment
name=k8s-example-deployment
Annotations: deployment.kubernetes.io/revision: 1
kubectl.kubernetes.io/last-applied-configuration:
{"apiVersion":"apps/v1","kind":"Deployment","metadata":{"annotations":{},"labels":{"app":"k8s-example-deployment","name":"k8s-example-depl...
Selector: app=k8s-example-nginx-deployment-pod
Replicas: 2 desired | 2 updated | 2 total | 2 available | 0 unavailable
StrategyType: RollingUpdate
MinReadySeconds: 0
RollingUpdateStrategy: 25% max unavailable, 25% max surge
Pod Template:
Labels: app=k8s-example-nginx-deployment-pod
Containers:
k8s-example-nginx-deployment-pod:
Image: nginx
Port: 80/TCP
Host Port: 0/TCP
Environment: <none>
Mounts: <none>
Volumes: <none>
Conditions:
Type Status Reason
---- ------ ------
Available True MinimumReplicasAvailable
Progressing True NewReplicaSetAvailable
OldReplicaSets: <none>
NewReplicaSet: k8s-example-deployment-6fb599d4b8 (2/2 replicas created)
Events:
Type Reason Age From Message
---- ------ ---- ---- -------
Normal ScalingReplicaSet 99s deployment-controller Scaled up replica set k8s-example-deployment-6fb599d4b8 to 2
这种查看详情的命令主要用来排除问题,查看的字段是 Events, 如何有问题,会显示出来,比如是拉取镜像出问题,还是调度出问题等。
deployment 管理的 POD 如何提供对外服务能力,是的,搭配 service.
# 3service.yml
apiVersion: v1
kind: Service
metadata:
name: k8s-example-deployment-service
labels:
app: k8s-example-deployment-service
namespace: k8s-example
spec:
selector:
app: k8s-example-nginx-deployment-pod
clusterIP: None
ports:
- port: 80
targetPort: 80
这时我们设置的 clusterIP: None , 表示服务以 Headless Service 的形式对外访问,实例间通过服务发现访问。
查看下 service:
>> kubectl get service --namespace k8s-example
NAME TYPE CLUSTER-IP EXTERNAL-IP PORT(S) AGE
k8s-example-deployment-service ClusterIP None <none> 80/TCP 2m
k8s-example-nginx-service NodePort 10.247.69.248 <none> 80:31519/TCP 2m
k8s-example-replicaset-service NodePort 10.247.252.231 <none> 80:31234/TCP 2m
可以看到 k8s-example-deployment-service 没有显式的提供内部集群IP,那怎么访问到被管理的 POD?
k8s-example-deployment-service.k8s-example.svc.cluster.local ..svc.cluster.local
意思是如果你在 service 中定义了 clusterIP: None, 那么该服务的访问的 DNS 地址为:<service-name>.<namespace>.svc.cluster.local,提供内部服务访问。
具体服务是选择何种形式的访问,需要读者根据自己实际的需求进行设置。
配置文件:configmap, sercret
编写程序的过程中,不可避免的会使用到配置文件,自己的程序中一般有两种方式:
- 本地配置文件
- 环境变量
同样为说明用法:以部署 mysql 为例。
- 定义配置文件
# 6setting.yml
apiVersion: v1
kind: ConfigMap
metadata:
namespace: k8s-example
name: k8s-example-configmap
labels:
app: k8s-example-configmap
name: k8s-example-configmap
data:
mysql.Database: "root"
mysql.User: "k8s-example"
---
apiVersion: v1
kind: Secret
metadata:
name: k8s-example-secret
labels:
app: k8s-example-secret
namespace: k8s-example
data:
mysql.Port: "MzMwNg=="
mysql.Password: "cm9vdA=="
两种资源:configMap 、secret 的配置字段几乎一致,区别在于:secret 中的值都需要 bas64转 码。
>> kubectl apply -f 6setting.yml
>> kubectl get configmap --namespace k8s-example
NAME DATA AGE
k8s-example-configmap 2 11m
>> kubectl get secret --namespace k8s-example
NAME TYPE DATA AGE
default-secret kubernetes.io/dockerconfigjson 1 15h
default-token-64tfz kubernetes.io/service-account-token 3 15hs
k8s-example-secret Opaque 2 11m
当然如何你想看具体的配置文件的详情,都可以使用 kubectl describe 进行查看。
- 配置 service
# 3service.yml
apiVersion: v1
kind: Service
metadata:
name: k8s-example-mysql-service
labels:
app: k8s-example-mysql-service
name: k8s-example-mysql-service
namespace: k8s-example
spec:
selector:
app: k8s-example-mysql-pod-with-setting
type: NodePort
ports:
- port: 3306
targetPort: 3306
nodePort: 32345
查看部署情况:
>> kubectl get service --namespace k8s-example
NAME TYPE CLUSTER-IP EXTERNAL-IP PORT(S) AGE
k8s-example-deployment-service ClusterIP None <none> 80/TCP 5h
k8s-example-mysql-service NodePort 10.247.1.4 <none> 3306:32345/TCP 17m
k8s-example-nginx-service NodePort 10.247.69.248 <none> 80:31519/TCP 5h
k8s-example-replicaset-service NodePort 10.247.252.231 <none> 80:31234/TCP 5h
- 配置 无状态工作负载
deployment 中如何引用相应的配置?
# 7deployment.yml
apiVersion: apps/v1
kind: Deployment
metadata:
name: k8s-example-deployment-with-setting
labels:
app: k8s-example-deployment-with-setting
name: k8s-example-deployment-with-setting
namespace: k8s-example
spec:
selector:
matchLabels:
app: k8s-example-mysql-pod-with-setting
replicas: 2
template:
metadata:
labels:
app: k8s-example-mysql-pod-with-setting
spec:
containers:
- name: k8s-example-mysql-pod-with-setting
image: mysql
imagePullPolicy: IfNotPresent
ports:
- containerPort: 3306
resources:
limits:
cpu: "1"
memory: "1024Mi"
requests:
cpu: "0.5"
memory: "500Mi"
envFrom:
- configMapRef:
name: k8s-example-configmap
- secretRef:
name: k8s-example-secret
env:
- name: MYSQL_DEPLOYMENT
value: "k8s-example"
- name: MYSQL_USER
value: ${mysql.User}
- name: MYSQL_DATABASE
value: ${mysql.Database}
- name: MYSQL_ROOT_PASSWORD
value: ${mysql.Password}
- name: METADATA_NAME
valueFrom:
fieldRef:
fieldPath: metadata.name
- name: RESOURCE
valueFrom:
resourceFieldRef:
resource: limits.cpu
其中:resource 字段,可以用来表明服务申请和限制 内存和CPU,具体可以用数字来表示,也可以用百分比表示。这种限制有什么用?其中一个比较厉害的功能是动态的调整 POD,比如你设置某种策略,在服务请求压力比较大的时候,多开几个副本,缓解上游请求压力。在系统比较闲的时候,删除几个副本,释放资源。
>> kubectl apply -f 7deployment.yml
>> kubectl get deployment --namespace k8s-example
NAME DESIRED CURRENT UP-TO-DATE AVAILABLE AGE
k8s-example-deployment 2 2 2 2 5h
k8s-example-deployment-with-setting 2 2 2 2 13m
>> kubectl get pods --namespace k8s-example
NAME READY STATUS RESTARTS AGE
k8s-example-deployment-6fb599d4b8-bmrnz 1/1 Running 0 5h
k8s-example-deployment-6fb599d4b8-rcc2w 1/1 Running 0 5h
k8s-example-deployment-with-setting-56c7dd7ccc-9k98p 1/1 Running 0 6m
k8s-example-deployment-with-setting-56c7dd7ccc-htwvz 1/1 Running 0 6m
k8s-example-pod 1/1 Running 0 15h
k8s-example-replicaset-b72k4 1/1 Running 0 15h
k8s-example-replicaset-jd7g6 1/1 Running 0 15h
进入容器内查看环境变量和登录 mysql,查看数据库试试:
kubectl 对容器的操作几乎和 docker 的命令一致,这意味着,如果你熟悉 docker, 使用 kubectl 操作容器几乎没有学习成本
>> kubectl exec -it k8s-example-deployment-with-setting-56c7dd7ccc-htwvz --namespace k8s-example -- bash
>> env | grep METADATA
METADATA_NAME=k8s-example-deployment-with-setting-56c7dd7ccc-htwvz
>> env | grep MYSQL_DEPLOYMENT
MYSQL_DEPLOYMENT=k8s-example
>> mysql -u root -p
mysql> show databases;
+--------------------+
| Database |
+--------------------+
| information_schema |
| k8s-example |
| mysql |
| performance_schema |
| sys |
+--------------------+
5 rows in set (0.00 sec)
除这些概念之外,k8s 还包括:
- StatefulSet 有状态工作负载,主要应用于工作负载存在先后,主从依赖等服务
- job 单次运行负载
- cronjob 定时任务负载
- daemonSet 守护进程,一个节点上只存在一个,一般用于网络或者日志处理等
- persistenVolume/persistentVolumeClaim 文件挂载相关
希望这些简单的示例能够让你感受到 k8s 的基本使用方法。
一般我部署组件抽象出这么几个步骤:
- 定义 namespace : 根据场景定义不同的 namepace 起到逻辑上隔离的作用
- 定义 configmap/secret 等配置相关的资源
- 定义 service 用于绑定 pod , 提供对外服务
- 定义 persistentVolume/persistentVolumeClaim 文件挂载相关
- 定义 deployment 用于主要的服务,即使副本只有一个,也不采用 POD 的形式
- 定义 statefulSet 用于有状态的负载
- 定义 job 服务
- 定义 cronjob 服务
事实上,规划整套系统的组件的部署的时候,我会采用清单的形式,按照上面的步骤进行操作。尽管各资源配置文件的定义先后关系不影响整体服务,但我依然建议读者总结出一套自己的“清单”。
<完>
参考文档: