1. APScheduler简介
APscheduler全称Advanced Python Scheduler
作用为在指定的时间规则执行指定的作业。
-
指定时间规则的方式可以是间隔多久执行,可以是指定日期时间的执行,也可以类似Linux系统中Crontab中的方式执行任务。
-
指定的任务就是一个Python函数。
2. APScheduler组件
APScheduler版本 3.6.3
2.1. APScheduler中几个重要的概念
2.1.1. Job 作业
作用
Job作为APScheduler最小执行单位。
创建Job时指定执行的函数,函数中所需参数,Job执行时的一些设置信息。
构建说明
id:指定作业的唯一ID
name:指定作业的名字
trigger:apscheduler定义的触发器,用于确定Job的执行时间,根据设置的trigger规则,计算得到下次执行此job的
时间, 满足时将会执行
executor:apscheduler定义的执行器,job创建时设置执行器的名字,根据字符串你名字到scheduler获取到执行此
job的 执行器,执行job指定的函数
max_instances:执行此job的最大实例数,executor执行job时,根据job的id来计算执行次数,根据设置的最大实例数
来确定是否可执行
next_run_time:Job下次的执行时间,创建Job时可以指定一个时间[datetime],不指定的话则默认根据trigger获取触
发时间
misfire_grace_time:Job的延迟执行时间,例如Job的计划执行时间是21:00:00,但因服务重启或其他原因导致
21:00:31才执行,如果设置此key为40,则该job会继续执行,否则将会丢弃此job
coalesce:Job是否合并执行,是一个bool值。例如scheduler停止20s后重启启动,而job的触发器设置为5s执行
一次,因此此job错过了4个执行时间,如果设置为是,则会合并到一次执行,否则会逐个执行
func:Job执行的函数
args:Job执行函数需要的位置参数
kwargs:Job执行函数需要的关键字参数
2.1.2. Trigger 触发器
Trigger绑定到Job,在scheduler调度筛选Job时,根据触发器的规则计算出Job的触发时间,然后与当前时间比较
确定此Job是否会被执行,总之就是根据trigger规则计算出下一个执行时间。
Trigger有多种种类,指定时间的DateTrigger,指定间隔时间的IntervalTrigger,像Linux的crontab
一样的CronTrigger
目前APScheduler支持触发器:
DateTrigger
IntervalTrigger
CronTrigger
2.1.3. Executor 执行器
Executor在scheduler中初始化,另外也可通过scheduler的add_executor动态添加Executor。
每个executor都会绑定一个alias,这个作为唯一标识绑定到Job,在实际执行时会根据Job绑定的executor
找到实际的执行器对象,然后根据执行器对象执行Job
Executor的种类会根据不同的调度来选择,如果选择AsyncIO作为调度的库,那么选择AsyncIOExecutor,如果
选择tornado作为调度的库,选择TornadoExecutor,如果选择启动进程作为调度,
选择ThreadPoolExecutor或者ProcessPoolExecutor都可以
Executor的选择需要根据实际的scheduler来选择不同的执行器
目前APScheduler支持的Executor:
AsyncIOExecutor
GeventExecutor
ThreadPoolExecutor
ProcessPoolExecutor
TornadoExecutor
TwistedExecutor
2.1.4. Jobstore 作业存储
Jobstore在scheduler中初始化,另外也可通过scheduler的add_jobstore动态添加Jobstore。每个jobstore都会
绑定一个alias,scheduler在Add Job时,根据指定的jobstore在scheduler中找到相应的jobstore,
并将job添加到jobstore中。
Jobstore主要是通过pickle库的loads和dumps【实现核心是通过python的__getstate__和__setstate__重写实现】,
每次变更时将Job动态保存到存储中,使用时再动态的加载出来,作为存储的可以是redis,也可以是数据库【通过
sqlarchemy这个库集成多种数据库】,也可以是mongodb等
目前APScheduler支持的Jobstore:
MemoryJobStore
MongoDBJobStore
RedisJobStore
RethinkDBJobStore
SQLAlchemyJobStore
ZooKeeperJobStore
2.1.5. Event 事件
Event是APScheduler在进行某些操作时触发相应的事件,用户可以自定义一些函数来监听这些事件,
当触发某些Event时,做一些具体的操作
常见的比如。Job执行异常事件 EVENT_JOB_ERROR。Job执行时间错过事件 EVENT_JOB_MISSED。
目前APScheduler定义的Event
EVENT_SCHEDULER_STARTED
EVENT_SCHEDULER_START
EVENT_SCHEDULER_SHUTDOWN
EVENT_SCHEDULER_PAUSED
EVENT_SCHEDULER_RESUMED
EVENT_EXECUTOR_ADDED
EVENT_EXECUTOR_REMOVED
EVENT_JOBSTORE_ADDED
EVENT_JOBSTORE_REMOVED
EVENT_ALL_JOBS_REMOVED
EVENT_JOB_ADDED
EVENT_JOB_REMOVED
EVENT_JOB_MODIFIED
EVENT_JOB_EXECUTED
EVENT_JOB_ERROR
EVENT_JOB_MISSED
EVENT_JOB_SUBMITTED
EVENT_JOB_MAX_INSTANCES
2.1.6. Listener 监听事件
Listener表示用户自定义监听的一些Event,当Job触发了EVENT_JOB_MISSED事件时可以根据需求做一些其他处理。
2.1.7. Scheduler 调度器
Scheduler是APScheduler的核心,所有相关组件通过其定义。scheduler启动之后,将开始按照配置的任务进行调度。
除了依据所有定义Job的trigger生成的将要调度时间唤醒调度之外。当发生Job信息变更时也会触发调度。
scheduler可根据自身的需求选择不同的组件,如果是使用AsyncIO则选择AsyncIOScheduler,使用tornado则选择
TornadoScheduler。
目前APScheduler支持的Scheduler:
AsyncIOScheduler
BackgroundScheduler
BlockingScheduler
GeventScheduler
QtScheduler
TornadoScheduler
TwistedScheduler
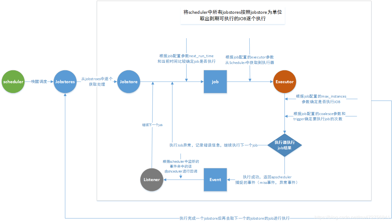
2.2. Scheduler工作流程图
这里重点挑选两个重要的流程画一个简陋的流程图,来看一下scheduler的工作原理。其一个是添加add job,另一是scheduler每次唤醒调度时的执行过程
2.2.1. Scheduler添加job流程

2.2.2 Scheduler调度流程

3. APScheduler使用示例
AsyncIO调度示例
import asyncio
import datetime
from apscheduler.events import EVENT_JOB_EXECUTED
from apscheduler.executors.asyncio import AsyncIOExecutor
from apscheduler.jobstores.redis import RedisJobStore # 需要安装redis
from apscheduler.schedulers.asyncio import AsyncIOScheduler
from apscheduler.triggers.interval import IntervalTrigger
from apscheduler.triggers.cron import CronTrigger
# 定义jobstore 使用redis 存储job信息
default_redis_jobstore = RedisJobStore(
db=2,
jobs_key="apschedulers.default_jobs",
run_times_key="apschedulers.default_run_times",
host="127.0.0.1",
port=6379,
password="test"
)
# 定义executor 使用asyncio是的调度执行规则
first_executor = AsyncIOExecutor()
# 初始化scheduler时,可以直接指定jobstore和executor
init_scheduler_options = {
"jobstores": {
# first 为 jobstore的名字,在创建Job时直接直接此名字即可
"default": default_redis_jobstore
},
"executors": {
# first 为 executor 的名字,在创建Job时直接直接此名字,执行时则会使用此executor执行
"first": first_executor
},
# 创建job时的默认参数
"job_defaults": {
'coalesce': False, # 是否合并执行
'max_instances': 1 # 最大实例数
}
}
# 创建scheduler
scheduler = AsyncIOScheduler(**init_scheduler_options)
# 启动调度
scheduler.start()
second_redis_jobstore = RedisJobStore(
db=2,
jobs_key="apschedulers.second_jobs",
run_times_key="apschedulers.second_run_times",
host="127.0.0.1",
port=6379,
password="test"
)
scheduler.add_jobstore(second_redis_jobstore, 'second')
# 定义executor 使用asyncio是的调度执行规则
second_executor = AsyncIOExecutor()
scheduler.add_executor(second_executor, "second")
# *********** 关于 APScheduler中有关Event相关使用示例 *************
# 定义函数监听事件
def job_execute(event):
"""
监听事件处理
:param event:
:return:
"""
print(
"job执行job:\ncode => {}\njob.id => {}\njobstore=>{}".format(
event.code,
event.job_id,
event.jobstore
))
# 给EVENT_JOB_EXECUTED[执行完成job事件]添加回调,这里就是每次Job执行完成了我们就输出一些信息
scheduler.add_listener(job_execute, EVENT_JOB_EXECUTED)
# *********** 关于 APScheduler中有关Job使用示例 *************
# 使用的是asyncio,所以job执行的函数可以是一个协程,也可以是一个普通函数,AsyncIOExecutor会根据配置的函数来进行调度,
# 如果是协程则会直接丢入到loop中,如果是普通函数则会启用线程处理
# 我们定义两个函数来看看执行的结果
def interval_func(message):
print("现在时间: {}".format(datetime.datetime.now().strftime("%Y-%m-%d %H:%M:%S")))
print("我是普通函数")
print(message)
async def async_func(message):
print("现在时间: {}".format(datetime.datetime.now().strftime("%Y-%m-%d %H:%M:%S")))
print("我是协程")
print(message)
# 将上述的两个函数按照不同的方式创造触发器来执行
# *********** 关于 APScheduler中有关Trigger使用示例 *************
# 使用Trigger有两种方式,一种是用类创建使用,另一个是使用字符串的方式
# 使用字符串指定别名, scheduler初始化时已将其定义的trigger加载,所以指定字符串可以直接使用
if scheduler.get_job("interval_func_test", "default"):
# 存在的话,先删除
scheduler.remove_job("interval_func_test", "default")
# 立马开始 2分钟后结束, 每10s执行一次 存储到first jobstore second执行
scheduler.add_job(interval_func, "interval",
args=["我是10s执行一次,存放在jobstore default, executor default"],
seconds=10,
id="interval_func_test",
jobstore="default",
executor="default",
start_date=datetime.datetime.now(),
end_date=datetime.datetime.now() + datetime.timedelta(seconds=240))
# 先创建tigger
trigger = IntervalTrigger(seconds=5)
if scheduler.get_job("interval_func_test_2", "second"):
# 存在的话,先删除
scheduler.remove_job("interval_func_test_2", "second")
# 每隔5s执行一次
scheduler.add_job(async_func, trigger, args=["我是每隔5s执行一次,存放在jobstore second, executor = second"],
id="interval_func_test_2",
jobstore="second",
executor="second")
# 使用协程的函数执行,且使用cron的方式配置触发器
if scheduler.get_job("cron_func_test", "default"):
# 存在的话,先删除
scheduler.remove_job("cron_func_test", "default")
# 立马开始 每10s执行一次
scheduler.add_job(async_func, "cron",
args=["我是 每分钟 30s 时执行一次,存放在jobstore default, executor default"],
second='30',
id="cron_func_test",
jobstore="default",
executor="default")
# 先创建tigger
trigger = CronTrigger(second='20,40')
if scheduler.get_job("cron_func_test_2", "second"):
# 存在的话,先删除
scheduler.remove_job("cron_func_test_2", "second")
# 每隔5s执行一次
scheduler.add_job(async_func, trigger, args=["我是每分钟 20s 40s时各执行一次,存放在jobstore second, executor = second"],
id="cron_func_test_2",
jobstore="second",
executor="second")
# 使用创建trigger对象直接创建
print("启动: {}".format(datetime.datetime.now().strftime("%Y-%m-%d %H:%M:%S")))
asyncio.get_event_loop().run_forever()
输出结果部分截取
启动之后,每隔5s运行一次的JOB
启动: 2019-12-05 14:13:11
【这部分是定义的协程函数输出的内容】
现在时间: 2019-12-05 14:13:16
我是协程
我是每隔5s执行一次,存放在jobstore second, executor = second
【这部分是监听job执行完成之后的回调输出】
job执行job:
code => 4096
job.id => interval_func_test_2
jobstore=>second
在20s和40s时各执行一次的Job
现在时间: 2019-12-05 14:13:20
我是协程
我是每分钟 20s 40s时各执行一次,存放在jobstore second, executor = second
job执行job:
code => 4096
job.id => cron_func_test_2
jobstore=>second
每隔10s执行一次的job
现在时间: 2019-12-05 14:13:21
我是普通函数
我是10s执行一次,存放在jobstore default, executor default
现在时间: 2019-12-05 14:13:21
我是协程
我是每隔5s执行一次,存放在jobstore second, executor = second
job执行job:
code => 4096
job.id => interval_func_test
jobstore=>default
job执行job:
code => 4096
job.id => interval_func_test_2
jobstore=>second
每隔5s执行一次的Job
现在时间: 2019-12-05 14:13:26
我是协程
我是每隔5s执行一次,存放在jobstore second, executor = second
job执行job:
code => 4096
job.id => interval_func_test_2
jobstore=>second
每分钟30s时执行一次
现在时间: 2019-12-05 14:13:30
我是协程
我是 每分钟 30s 时执行一次,存放在jobstore default, executor default
job执行job:
code => 4096
job.id => cron_func_test
jobstore=>default
总结
apscheduler的工作原理及用法基本这样。
apscheduler强大的地方是可以集成到tornado,django,flask等框架,也可以单独运行。比如CronTrigger还有更强大的用法,可以参照官网的cron用法
上面例子只列举了一些常规用法,其实还有一些更切合实际的用法,利用APSchedulder的特性,动态的添加Job,暂停Job,删除Job,重启Job等。先按照功能性质定义好不同的函数,然后开发一个web服务。在web服务中动态操作各种Job,可以想象在监控系统中根据需求添加一些任务,岂不美哉。
有时间将这部分做一个例子再来分享。