摘要: 原创出处 www.iocoder.cn/Eureka/eure… 「芋道源码」欢迎转载,保留摘要,谢谢!
本文主要基于 Eureka 1.8.X 版本
1. 概述
本文主要分享 Eureka-Client 自身初始化的过程,不包含 Eureka-Client 向 Eureka-Server 的注册过程( 🙂后面会另外文章分享 )。
Eureka-Client 自身初始化过程中,涉及到主要对象如下图:

- 创建 EurekaInstanceConfig对象
- 使用 EurekaInstanceConfig对象 创建 InstanceInfo对象
- 使用 EurekaInstanceConfig对象 + InstanceInfo对象 创建 ApplicationInfoManager对象
- 创建 EurekaClientConfig对象
- 使用 ApplicationInfoManager对象 + EurekaClientConfig对象 创建 EurekaClient对象
考虑到整个初始化的过程中涉及的配置特别多,拆分成三篇文章:
- 【本文】(一)EurekaInstanceConfig
- (二)EurekaClientConfig
- (三)EurekaClient
下面我们来看看每个类的实现。
推荐 Spring Cloud 书籍:
- 请支持正版。下载盗版,等于主动编写低级 BUG 。
- 程序猿DD —— 《Spring Cloud微服务实战》
- 周立 —— 《Spring Cloud与Docker微服务架构实战》
- 两书齐买,京东包邮。
2. EurekaInstanceConfig
com.netflix.appinfo.EurekaInstanceConfig,Eureka 应用实例配置接口。在下文你会看到 EurekaClientConfig 接口,两者的区别如下:
- EurekaInstanceConfig,重在应用实例,例如,应用名、应用的端口等等。此处应用指的是,Application Consumer 和 Application Provider。
- EurekaClientConfig,重在 Eureka-Client,例如, 连接的 Eureka-Server 的地址、获取服务提供者列表的频率、注册自身为服务提供者的频率等等。

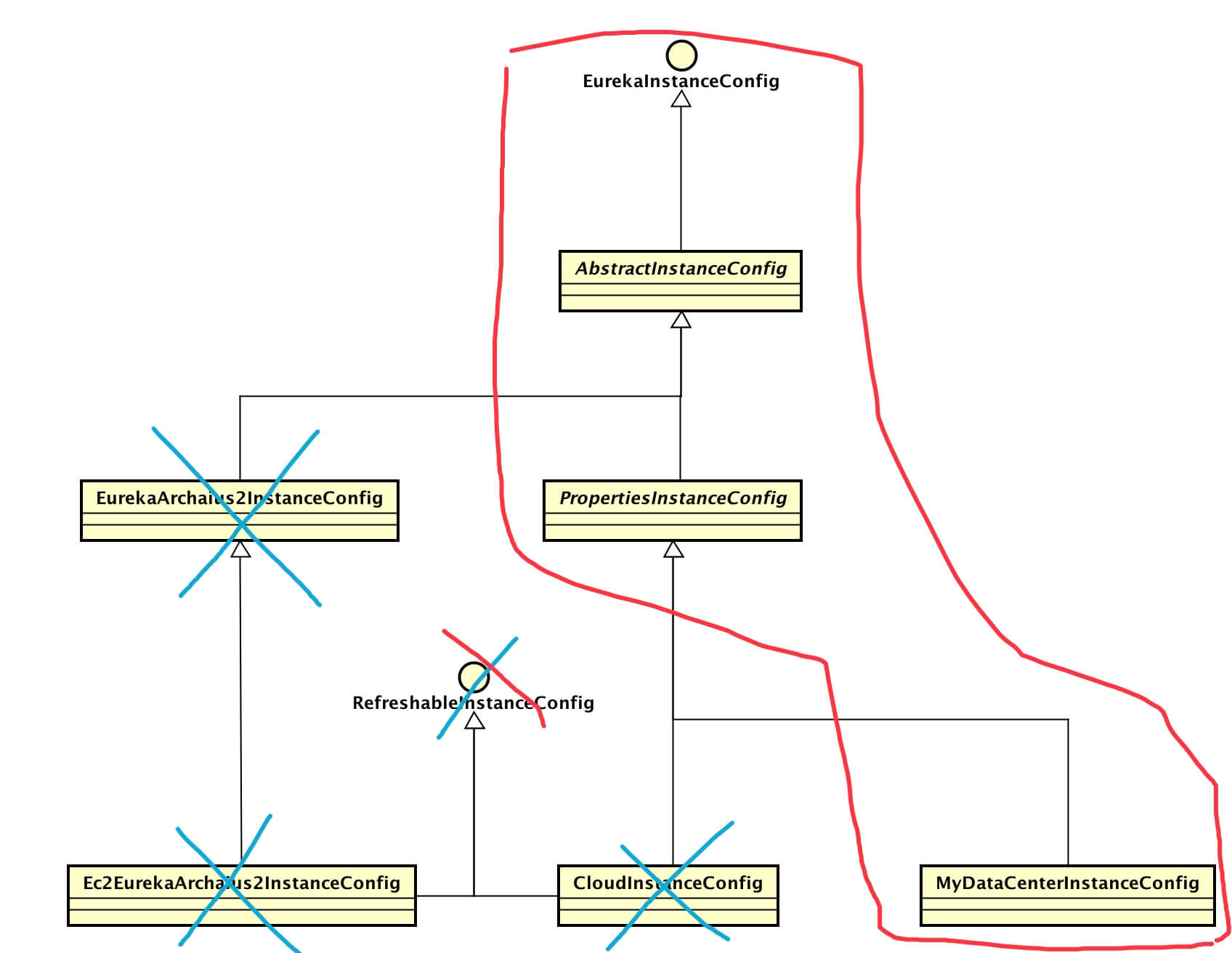
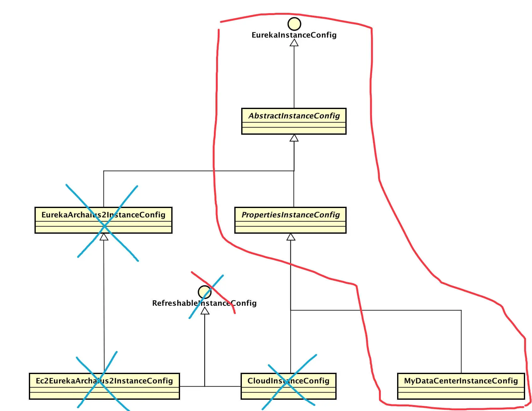
2.1 类关系图
EurekaInstanceConfig 整体类关系如下图:

- 本文只解析红圈部分类。
- EurekaArchaius2ClientConfig 基于 Netflix Archaius 2.x 实现,目前还在开发中,因此暂不解析。
- CloudInstanceConfig、Ec2EurekaArchaius2InstanceConfig 基于亚马逊 AWS,大多数读者和我对 AWS 都不了解,因此暂不解析。
2.2 配置属性
点击 EurekaInstanceConfig 查看配置属性简介,已经添加中文注释,可以对照着英文注释一起理解。这里笔者摘出部分较为重要的属性:
#getLeaseRenewalIntervalInSeconds():租约续约频率,单位:秒。应用不断通过按照该频率发送心跳给 Eureka-Server 以达到续约的作用。当 Eureka-Server 超过最大频率未收到续约(心跳),契约失效,进行应用移除。应用移除后,其他应用无法从 Eureka-Server 获取该应用。#getLeaseExpirationDurationInSeconds():契约过期时间,单位:秒。-
#getDataCenterInfo():数据中心信息。com.netflix.appinfo.DataCenterInfo,数据中心信息接口,目前较为简单,标记所属数据中心名。一般情况下,我们使用Name.MyOwn。接口实现代码如下:public interface DataCenterInfo { /** * 数据中心名枚举 */ enum Name { Netflix, Amazon, MyOwn } /** * @return 归属的数据中心名 */ Name getName(); } -
#getNamespace():配置命名空间,默认使用eureka。以eureka-client.properties举个例子:eureka.name=eureka eureka.port=8080 eureka.vipAddress=eureka.mydomain.net- 每个属性最前面的
eureka即是配置命名空间,一般情况无需修改。
- 每个属性最前面的
-
TODO[0004]:健康检查
#isInstanceEnabledOnit():应用初始化后是否开启。在「3. InstanceInfo」详细解析。
2.3 AbstractInstanceConfig
com.netflix.appinfo.AbstractInstanceConfig,Eureka 应用实例配置抽象基类,主要实现一些相对通用的配置,实现代码如下:
public abstract class AbstractInstanceConfig implements EurekaInstanceConfig {
/**
* 契约过期时间,单位:秒
*/
private static final int LEASE_EXPIRATION_DURATION_SECONDS = 90;
/**
* 租约续约频率,单位:秒。
*/
private static final int LEASE_RENEWAL_INTERVAL_SECONDS = 30;
/**
* 应用 https 端口关闭
*/
private static final boolean SECURE_PORT_ENABLED = false;
/**
* 应用 http 端口开启
*/
private static final boolean NON_SECURE_PORT_ENABLED = true;
/**
* 应用 http 端口
*/
private static final int NON_SECURE_PORT = 80;
/**
* 应用 https 端口
*/
private static final int SECURE_PORT = 443;
/**
* 应用初始化后开启
*/
private static final boolean INSTANCE_ENABLED_ON_INIT = false;
/**
* 主机信息
* key:主机 IP 地址
* value:主机名
*/
private static final Pair<String, String> hostInfo = getHostInfo();
/**
* 数据中心信息
*/
private DataCenterInfo info = new DataCenterInfo() {
@Override
public Name getName() {
return Name.MyOwn;
}
};
private static Pair<String, String> getHostInfo() {
Pair<String, String> pair;
try {
InetAddress localHost = InetAddress.getLocalHost();
pair = new Pair<String, String>(localHost.getHostAddress(), localHost.getHostName());
} catch (UnknownHostException e) {
logger.error("Cannot get host info", e);
pair = new Pair<String, String>("", "");
}
return pair;
}
// .... 省略 setting / getting 方法
}
#getHostInfo()方法,获取本地服务器的主机名和主机 IP 地址。如果主机有多网卡或者虚拟机网卡,这块要小心,解决方式如下:- 手动配置本机的
hostname+etc/hosts文件,从而映射主机名和 IP 地址。 - 使用 Spring-Cloud-Eureka-Client 的话,参考周立 —— 《Eureka服务注册过程详解之IpAddress》解决。
- 手动配置本机的
2.4 PropertiesInstanceConfig
com.netflix.appinfo.PropertiesInstanceConfig,基于配置文件的 Eureka 应用实例配置抽象基类,实现代码如下:
public abstract class PropertiesInstanceConfig extends AbstractInstanceConfig implements EurekaInstanceConfig {
/**
* 命名空间
*/
protected final String namespace;
/**
* 配置文件对象
*/
protected final DynamicPropertyFactory configInstance;
/**
* 应用分组
* 从 环境变量 获取
*/
private String appGrpNameFromEnv;
public PropertiesInstanceConfig() {
this(CommonConstants.DEFAULT_CONFIG_NAMESPACE);
}
public PropertiesInstanceConfig(String namespace) {
this(namespace, new DataCenterInfo() {
@Override
public Name getName() {
return Name.MyOwn;
}
});
}
public PropertiesInstanceConfig(String namespace, DataCenterInfo info) {
super(info);
// 设置 namespace,为 "." 结尾
this.namespace = namespace.endsWith(".")
? namespace
: namespace + ".";
// 从 环境变量 获取 应用分组
appGrpNameFromEnv = ConfigurationManager.getConfigInstance()
.getString(FALLBACK_APP_GROUP_KEY, Values.UNKNOWN_APPLICATION);
// 初始化 配置文件对象
this.configInstance = Archaius1Utils.initConfig(CommonConstants.CONFIG_FILE_NAME);
}
@Override
public String getAppGroupName() {
return configInstance.getStringProperty(namespace + APP_GROUP_KEY, appGrpNameFromEnv).get().trim();
}
}
configInstance属性,配置文件对象,基于 Netflix Archaius 1.x 实现配置文件的读取。在com.netflix.appinfo.PropertyBasedInstanceConfigConstants可以看到配置文件的每个属性 KEY 。-
appGrpNameFromEnv属性,应用分组,从环境变量中获取。从#getAppGroupName()方法中,可以看到优先还是从配置文件读取。设置方法如下:System.setProperty(FALLBACK_APP_GROUP_KEY, "app_gropu_name");FALLBACK_APP_GROUP_KEY,私有静态变量,实际得使用NETFLIX_APP_GROUP。com.netflix.config.ConfigurationManager可以从环境变量获取到值。
-
调用
Archaius1Utils#initConfig(...)方法,初始化读取的配置文件对象,实现代码如下:public final class Archaius1Utils { private static final Logger logger = LoggerFactory.getLogger(Archaius1Utils.class); private static final String ARCHAIUS_DEPLOYMENT_ENVIRONMENT = "archaius.deployment.environment"; private static final String EUREKA_ENVIRONMENT = "eureka.environment"; public static DynamicPropertyFactory initConfig(String configName) { // 配置文件对象 DynamicPropertyFactory configInstance = DynamicPropertyFactory.getInstance(); // 配置文件名 DynamicStringProperty EUREKA_PROPS_FILE = configInstance.getStringProperty("eureka.client.props", configName); // 配置文件环境 String env = ConfigurationManager.getConfigInstance().getString(EUREKA_ENVIRONMENT, "test"); ConfigurationManager.getConfigInstance().setProperty(ARCHAIUS_DEPLOYMENT_ENVIRONMENT, env); // 将配置文件加载到环境变量 String eurekaPropsFile = EUREKA_PROPS_FILE.get(); try { ConfigurationManager.loadCascadedPropertiesFromResources(eurekaPropsFile); } catch (IOException e) { logger.warn( "Cannot find the properties specified : {}. This may be okay if there are other environment " + "specific properties or the configuration is installed with a different mechanism.", eurekaPropsFile); } return configInstance; } }- 从环境变量
eureka.client.props,获取配置文件名。如果未配置,使用参数configName,即CommonConstants.CONFIG_FILE_NAME("eureka-client")。 - 从环境变量
eureka.environment( EUREKA_ENVIRONMENT ),获取配置文件环境。 - 调用
ConfigurationManager#loadCascadedPropertiesFromResources(...)方法,读取配置文件到环境变量,首先读取${eureka.client.props}对应的配置文件;然后读取${eureka.client.props}-${eureka.environment}对应的配置文件。若有相同属性,进行覆盖。
- 从环境变量
2.5 MyDataCenterInstanceConfig
com.netflix.appinfo.MyDataCenterInstanceConfig,非 AWS 数据中心的 Eureka 应用实例配置实现类,实现代码如下:
public class MyDataCenterInstanceConfig extends PropertiesInstanceConfig implements EurekaInstanceConfig {
public MyDataCenterInstanceConfig() {
}
public MyDataCenterInstanceConfig(String namespace) {
super(namespace);
}
public MyDataCenterInstanceConfig(String namespace, DataCenterInfo dataCenterInfo) {
super(namespace, dataCenterInfo);
}
}
2.6 小结
一般情况下,使用 MyDataCenterInstanceConfig 配置 Eureka 应用实例。
在 Spring-Cloud-Eureka 里,直接基于 EurekaInstanceConfig 接口重新实现了配置类,实际逻辑差别不大,在TODO[0007] :《Spring-Cloud-Eureka-Client》详细解析。
3. InstanceInfo
com.netflix.appinfo.InstanceInfo,应用实例信息。Eureka-Client 向 Eureka-Server 注册该对象信息。注册成功后,可以被其他 Eureka-Client 发现。
本文仅分享 InstanceInfo 的初始化。InstanceInfo 里和注册发现相关的属性和方法,暂时跳过。
com.netflix.appinfo.providers.EurekaConfigBasedInstanceInfoProvider,基于 EurekaInstanceConfig 创建 InstanceInfo 的工厂,实现代码如下:
1: @Singleton
2: public class EurekaConfigBasedInstanceInfoProvider implements Provider<InstanceInfo> {
3: private static final Logger LOG = LoggerFactory.getLogger(EurekaConfigBasedInstanceInfoProvider.class);
4:
5: private final EurekaInstanceConfig config;
6:
7: private InstanceInfo instanceInfo;
8:
9: @Inject(optional = true)
10: private VipAddressResolver vipAddressResolver = null;
11:
12: @Inject
13: public EurekaConfigBasedInstanceInfoProvider(EurekaInstanceConfig config) {
14: this.config = config;
15: }
16:
17: @Override
18: public synchronized InstanceInfo get() {
19: if (instanceInfo == null) {
20: // Build the lease information to be passed to the server based on config
21: // 创建 租约信息构建器,并设置属性
22: LeaseInfo.Builder leaseInfoBuilder = LeaseInfo.Builder.newBuilder()
23: .setRenewalIntervalInSecs(config.getLeaseRenewalIntervalInSeconds())
24: .setDurationInSecs(config.getLeaseExpirationDurationInSeconds());
25:
26: // 创建 VIP地址解析器
27: if (vipAddressResolver == null) {
28: vipAddressResolver = new Archaius1VipAddressResolver();
29: }
30:
31: // Builder the instance information to be registered with eureka server
32: // 创建 应用实例信息构建器
33: InstanceInfo.Builder builder = InstanceInfo.Builder.newBuilder(vipAddressResolver);
34:
35: // 应用实例编号
36: // set the appropriate id for the InstanceInfo, falling back to datacenter Id if applicable, else hostname
37: String instanceId = config.getInstanceId();
38: DataCenterInfo dataCenterInfo = config.getDataCenterInfo();
39: if (instanceId == null || instanceId.isEmpty()) {
40: if (dataCenterInfo instanceof UniqueIdentifier) {
41: instanceId = ((UniqueIdentifier) dataCenterInfo).getId();
42: } else {
43: instanceId = config.getHostName(false);
44: }
45: }
46:
47: // 获得 主机名
48: String defaultAddress;
49: if (config instanceof RefreshableInstanceConfig) {
50: // Refresh AWS data center info, and return up to date address
51: defaultAddress = ((RefreshableInstanceConfig) config).resolveDefaultAddress(false);
52: } else {
53: defaultAddress = config.getHostName(false);
54: }
55: // fail safe
56: if (defaultAddress == null || defaultAddress.isEmpty()) {
57: defaultAddress = config.getIpAddress();
58: }
59:
60: // 设置 应用实例信息构建器 的 属性
61: builder.setNamespace(config.getNamespace())
62: .setInstanceId(instanceId)
63: .setAppName(config.getAppname())
64: .setAppGroupName(config.getAppGroupName())
65: .setDataCenterInfo(config.getDataCenterInfo())
66: .setIPAddr(config.getIpAddress())
67: .setHostName(defaultAddress) // 主机名
68: .setPort(config.getNonSecurePort())
69: .enablePort(PortType.UNSECURE, config.isNonSecurePortEnabled())
70: .setSecurePort(config.getSecurePort())
71: .enablePort(PortType.SECURE, config.getSecurePortEnabled())
72: .setVIPAddress(config.getVirtualHostName()) // VIP 地址
73: .setSecureVIPAddress(config.getSecureVirtualHostName())
74: .setHomePageUrl(config.getHomePageUrlPath(), config.getHomePageUrl())
75: .setStatusPageUrl(config.getStatusPageUrlPath(), config.getStatusPageUrl())
76: .setASGName(config.getASGName())
77: .setHealthCheckUrls(config.getHealthCheckUrlPath(),
78: config.getHealthCheckUrl(), config.getSecureHealthCheckUrl());
79:
80: // 应用初始化后是否开启
81: // Start off with the STARTING state to avoid traffic
82: if (!config.isInstanceEnabledOnit()) {
83: InstanceStatus initialStatus = InstanceStatus.STARTING;
84: LOG.info("Setting initial instance status as: " + initialStatus);
85: builder.setStatus(initialStatus);
86: } else {
87: LOG.info("Setting initial instance status as: {}. This may be too early for the instance to advertise "
88: + "itself as available. You would instead want to control this via a healthcheck handler.",
89: InstanceStatus.UP);
90: }
91:
92: // 设置 应用实例信息构建器 的 元数据( Metadata )集合
93: // Add any user-specific metadata information
94: for (Map.Entry<String, String> mapEntry : config.getMetadataMap().entrySet()) {
95: String key = mapEntry.getKey();
96: String value = mapEntry.getValue();
97: builder.add(key, value);
98: }
99:
100: // 创建 应用实例信息
101: instanceInfo = builder.build();
102:
103: // 设置 应用实例信息 的 租约信息
104: instanceInfo.setLeaseInfo(leaseInfoBuilder.build());
105: }
106: return instanceInfo;
107: }
108:
109: }
- 该类实现
javax.inject.Provider接口,设置 InstanceInfo 的生成工厂。感兴趣的同学,可以点击《Google-Guice入门介绍》搜索 Provider 关键字。目前处于试验阶段,未完成。 EurekaConfigBasedInstanceInfoProvider(config)构造方法,设置生成 InstanceInfo 的 EurekaInstanceConfig 配置。-
调用
#get()方法,根据 EurekaInstanceConfig 创建 InstanceInfo。InstanceInfo 的绝大数属性和 EurekaInstanceConfig 是一致的 。实现代码如下:- 第 21 至 24 行 :创建租约信息构建器(
com.netflix.appinfo.LeaseInfo.Builder),并设置renewalIntervalInSecs/durationInSecs属性。 -
第 26 至 29 行 :创建 VIP地址解析器(
com.netflix.appinfo.providers.VipAddressResolver)。实现代码如下:// VipAddressResolver.java public interface VipAddressResolver { String resolveDeploymentContextBasedVipAddresses(String vipAddressMacro); } public class Archaius1VipAddressResolver implements VipAddressResolver { private static final Pattern VIP_ATTRIBUTES_PATTERN = Pattern.compile("\\$\\{(.*?)\\}"); @Override public String resolveDeploymentContextBasedVipAddresses(String vipAddressMacro) { if (vipAddressMacro == null) { return null; } String result = vipAddressMacro; // 替换表达式 Matcher matcher = VIP_ATTRIBUTES_PATTERN.matcher(result); while (matcher.find()) { String key = matcher.group(1); String value = DynamicPropertyFactory.getInstance().getStringProperty(key, "").get(); logger.debug("att:" + matcher.group()); logger.debug(", att key:" + key); logger.debug(", att value:" + value); logger.debug(""); result = result.replaceAll("\\$\\{" + key + "\\}", value); matcher = VIP_ATTRIBUTES_PATTERN.matcher(result); } return result; } }- 使用
#resolveDeploymentContextBasedVipAddresses()方法,将 VIP地址 里的${(.*?)}查找配置文件里的键值进行替换。例如,${eureka.env}.domain.com,查找配置文件里的键${eureka.env}对应值进行替换。TODO[0005]:调试下来,发现 Archaius 已经替换,等到找到答案修改此处。
- 使用
-
第 32 至 33 行 :创建应用实例信息构建器(
com.netflix.appinfo.InstanceInfo.Builder)。 - 第 35 至 45 行 :获得应用实例编号(
instanceId)。 - 第 47 至 58 行 :获得主机名。
- 第 60 至 78 行 :设置应用实例信息构建器的属性。
- 第 80 至 90 行 :应用初始化后是否开启。
- 第 82 至 85 行 :应用不开启,应用实例处于 STARTING 状态。
- 第 86 至 90 行 :应用开启,应用实例处于 UP 状态。
- 使用应用初始化后不开启,可以通过调用
ApplicationInfoManager#setInstanceStatus(...)方法改变应用实例状态,在《Eureka 源码解析 —— 应用实例注册发现 (一)之注册》「2.1 应用实例信息复制器」有详细解析。
- 第 92 至 98 行 :设置应用实例信息构建器的元数据( Metadata )集合。
- 第 100 至 101 行 :创建应用实例信息(
com.netflix.appinfo.InstanceInfo)。 - 第 103 至 104 行 :设置应用实例信息的租约信息(
com.netflix.appinfo.InstanceInfo)。
- 第 21 至 24 行 :创建租约信息构建器(
4. ApplicationInfoManager
com.netflix.appinfo.ApplicationInfoManager,应用信息管理器。实现代码如下:
public class ApplicationInfoManager {
/**
* 单例
*/
private static ApplicationInfoManager instance = new ApplicationInfoManager(null, null, null);
/**
* 状态变更监听器
*/
protected final Map<String, StatusChangeListener> listeners;
/**
* 应用实例状态匹配
*/
private final InstanceStatusMapper instanceStatusMapper;
/**
* 应用实例信息
*/
private InstanceInfo instanceInfo;
/**
* 应用实例配置
*/
private EurekaInstanceConfig config;
// ... 省略其它构造方法
public ApplicationInfoManager(EurekaInstanceConfig config, InstanceInfo instanceInfo, OptionalArgs optionalArgs) {
this.config = config;
this.instanceInfo = instanceInfo;
this.listeners = new ConcurrentHashMap<String, StatusChangeListener>();
if (optionalArgs != null) {
this.instanceStatusMapper = optionalArgs.getInstanceStatusMapper();
} else {
this.instanceStatusMapper = NO_OP_MAPPER;
}
// Hack to allow for getInstance() to use the DI'd ApplicationInfoManager
instance = this;
}
// ... 省略其它方法
}
listeners属性,状态变更监听器集合。在《Eureka 源码解析 —— 应用实例注册发现 (一)之注册》「2.1 应用实例信息复制器」有详细解析。-
instanceStatusMapper属性,应用实例状态匹配。实现代码如下:// ApplicationInfoManager.java public static interface InstanceStatusMapper { } private static final InstanceStatusMapper NO_OP_MAPPER = new InstanceStatusMapper() { @Override public InstanceStatus map(InstanceStatus prev) { return prev; } };#map方法,根据传入pre参数,转换成对应的应用实例状态。- 默认情况下,使用 NO_OP_MAPPER 。一般情况下,不需要关注该类。
666. 彩蛋

涉及到配置,内容初看起来会比较多,慢慢理解后,就会变得很“啰嗦”,请保持耐心。
胖友,分享一个朋友圈可好。