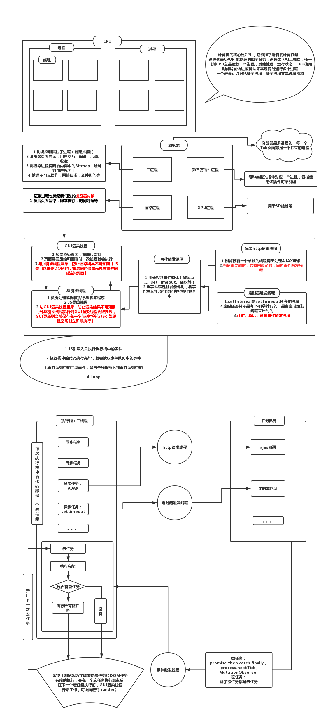
学习前端一年多时间,期间自己查找过好多 关于 JS 执行机制的文章,但是大相径庭,始终对 JS 执行过程的概念很模糊,在面试的过程也碰到过这样的问题,但总是讲不太明白,偶然阅读到一篇《换个姿势,从多线程角度来看 Event Loop》文章,感觉挺不错的一篇文章,从进程到线程到 JS 异步执行、微任务、宏任务都将的非常详细,并且有代码示例,然后自己总结了一下画了一个流程图。希望和大家交流学习,有不对的地方可以提出来。也希望各位小伙伴们动动你发财的小手帮我点个赞。

以下文章来源于前端小黑屋 ,作者吾名云中桥