- React 源码版本: v16.11.0
- 源码注释笔记:airingursb/react
1. useEffect 简介
1.1 为什么要有 useEffect
我们在前文中说到 React Hooks 使得 Functional Component 拥有 Class Component 的特性,其主要动机包括:
- 在组件之间复用状态逻辑很难
- 复杂组件变得难以理解
- 难以理解的 class
对于第二点,首先,针对 Class Component 来说,我们写 React 应用时经常要在组件的各种生命周期中编写代码,如在 componentDidMount 和 componentDidUpdate 中发送 HTTP 请求、事件绑定、甚至做一些额外的逻辑,使得业务逻辑扎堆在组件的生命周期函数中。在这个时候,我们的编程思路是“在组件装载完毕时我们需要做什么”、“在组件更新时我们需要做什么”,这使得 React 开发成为了面向生命周期编程,而我们在生命周期中写的那些逻辑,则成了组件生命周期函数的副作用。
其次,面向生命周期编程会导致业务逻辑散乱在各生命周期函数里。比如,我们在 componentDidMount 进行的事件绑定又需要在 componentDidUnmount 解绑,那事件管理的逻辑就不统一,代码零散 review 起来会比较麻烦:
import React from 'react'
class A extends React.Componment {
componmentDidMount() {
document.getElementById('js_button')
.addEventListener('click', this.log)
}
componentDidUnmount() {
document.getElementById('js_button')
.removeEventListener('click', this.log)
}
log = () => {
console.log('log')
}
render() {
return (
<div id="js_button">button</div>
)
}
}
而 useEffect 的出现,则让开发者的关注点从生命周期重新抽离出来聚焦在业务逻辑之上,其实 effect 的全称就是 side effect,即副作用,useEffect 就是用来处理原本生命周期函数里的副作用逻辑。
接下来,我们看看 useEffect 的用法。
1.2 useEffect 的用法
上面那段代码用 useEffect 改写之后如下:
import React, { useEffect } from 'react'
function A() {
log() {
console.log('log')
}
useEffect(() => {
document
.getElementById('js_button')
.addEventListener('click', log)
return () => {
document
.getElementById('js_button')
.removeEventListener('click', log)
}
})
return (<div id="js_button">button</div>)
}
useEffect 接受两个参数,第一个参数是一个 function,其实现 bind 操作并将 unbind 作为一个 thunk 函数被返回。第二个参数是一个可选的 dependencies 数组,如果dependencies 不存在,那么 function 每次 render 都会执行;如果 dependencies 存在,只有当它发生了变化,function 才会执行。由此我们也可以推知,如果 dependencies 是一个空数组,那么当且仅当首次 render 的时候才会执行 function。
useEffect(
() => {
const subscription = props.source.subscribe();
return () => {
subscription.unsubscribe();
};
},
[props.source],
);
更多用法请阅读 React 官网的 useEffect API 介绍: reactjs.org/docs/hooks-…
2. useEffect 的原理与简单实现
根据 useEffect 的用法,我们可以自己实现一个简单的 useEffect:
let _deps;
function useEffect(callback, dependencies) {
const hasChanged = _deps
&& !dependencies.every((el, i) => el === _deps[i])
|| true;
// 如果 dependencies 不存在,或者 dependencies 有变化,就执行 callback
if (!dependencies || hasChanged) {
callback();
_deps = dependencies;
}
}
3. useEffect 源码解析
3.1 mountEffect & updateEffect
useEffect 的入口和上一节中 useState 的一样,都在 ReactFiberHooks.js 这个文件中,并且同 useState 一样,在首次加载时 useEffect 实际执行的是 mountEffect,之后每次渲染执行的是 updateEffect,此处不再赘述。那我们需要重点看看 mountEffect 和 updateEffect 实际做了什么。
对于 mountEffect:
function mountEffect(
create: () => (() => void) | void,
deps: Array<mixed> | void | null,
): void {
return mountEffectImpl(
UpdateEffect | PassiveEffect,
UnmountPassive | MountPassive,
create,
deps,
);
}
对于 updateEffect:
function updateEffect(
create: () => (() => void) | void,
deps: Array<mixed> | void | null,
): void {
return updateEffectImpl(
UpdateEffect | PassiveEffect,
UnmountPassive | MountPassive,
create,
deps,
);
}
mountEffect 和 updateEffect 的入参是一个 function 和一个 array,对应的就是我们前文 useEffect 传的 callback 和 deps。同时,我们可以发现 mountEffect 和 updateEffect 实际调用的是 mountEffectImpl 和 updateEffectImpl,它们接受的四个参数一模一样的,后面两个参数直接透传的不用说,主要是前面的 UpdateEffect | PassiveEffect、UnmountPassive | MountPassive 究竟是什么?
阅读代码可知他们是从 ReactSideEffectTags 与 ReactHookEffectTags 中引入的。
import {
Update as UpdateEffect,
Passive as PassiveEffect,
} from 'shared/ReactSideEffectTags';
import {
NoEffect as NoHookEffect,
UnmountPassive,
MountPassive,
} from './ReactHookEffectTags';
看一下 ReactSideEffectTags.js 与 ReactHookEffectTags.js 中的定义:
// Don't change these two values. They're used by React Dev Tools.
export const NoEffect = /* */ 0b0000000000000;
export const PerformedWork = /* */ 0b0000000000001;
// You can change the rest (and add more).
export const Placement = /* */ 0b0000000000010;
export const Update = /* */ 0b0000000000100;
export const PlacementAndUpdate = /* */ 0b0000000000110;
export const Deletion = /* */ 0b0000000001000;
export const ContentReset = /* */ 0b0000000010000;
export const Callback = /* */ 0b0000000100000;
export const DidCapture = /* */ 0b0000001000000;
export const Ref = /* */ 0b0000010000000;
export const Snapshot = /* */ 0b0000100000000;
export const Passive = /* */ 0b0001000000000;
export const Hydrating = /* */ 0b0010000000000;
export const HydratingAndUpdate = /* */ 0b0010000000100;
export const NoEffect = /* */ 0b00000000;
export const UnmountSnapshot = /* */ 0b00000010;
export const UnmountMutation = /* */ 0b00000100;
export const MountMutation = /* */ 0b00001000;
export const UnmountLayout = /* */ 0b00010000;
export const MountLayout = /* */ 0b00100000;
export const MountPassive = /* */ 0b01000000;
export const UnmountPassive = /* */ 0b10000000;
这么设计是为了简化类型比较与类型复合,如果项目开发的过程中有过一些复合权限系统的设计经验,那么可能第一眼就能反应过来,所以 UnmountPassive | MountPassive 就是 0b11000000。如果对应的位为非零,则表示 tag 实现了指定的行为。这个在未来会用到,我们这里先不涉及,所以就先放在这里了解即可。
3.2 mountEffectImpl & updateEffectImpl
接着我们来看看 mountEffectImpl 与 updateEffectImpl 的具体实现。
3.2.1 mountEffectImpl
首先是 mountEffectImpl:
function mountEffectImpl(fiberEffectTag, hookEffectTag, create, deps): void {
const hook = mountWorkInProgressHook(); // 创建一个新的 Hook 并返回当前 workInProgressHook
const nextDeps = deps === undefined ? null : deps;
sideEffectTag |= fiberEffectTag;
hook.memoizedState = pushEffect(hookEffectTag, create, undefined, nextDeps);
}
mountWorkInProgressHook 我们在第 3 篇 4.3.3: mountWorkInProgressHook 中解析过,其就是创建一个新的 Hook 并返回当前 workInProgressHook,具体原理不再赘述。
sideEffectTag 是按位或上 fiberEffectTag 然后赋值,在 renderWithHooks 中挂载在 renderedWork.effectTag 上,并在每次渲染后重置为 0。
renderedWork.effectTag |= sideEffectTag;
sideEffectTag = 0;
具体 renderedWork.effectTag 有什么用,我们后续会说到。
renderWithHooks 在 第 3 篇 4.3.1: renderWithHooks 中解析过,此处不再赘述。
hook.memoizedState 记录 pushEffect 的返回结果,这个同记录 useState 中的 newState 的原理是一致的。那么现在的重点转移到了 pushEffect 究竟做了什么。
3.3.2 updateEffectImpl
接下来我们看看 updateEffectImpl 又做了些什么工作呢?
function updateEffectImpl(fiberEffectTag, hookEffectTag, create, deps): void {
const hook = updateWorkInProgressHook(); // 获取当前正在工作中的 Hook
const nextDeps = deps === undefined ? null : deps;
let destroy = undefined;
if (currentHook !== null) {
const prevEffect = currentHook.memoizedState;
destroy = prevEffect.destroy;
if (nextDeps !== null) {
const prevDeps = prevEffect.deps;
if (areHookInputsEqual(nextDeps, prevDeps)) {
pushEffect(NoHookEffect, create, destroy, nextDeps);
return;
}
}
}
sideEffectTag |= fiberEffectTag;
hook.memoizedState = pushEffect(hookEffectTag, create, destroy, nextDeps);
}
updateWorkInProgressHook 我们在第 3 篇 4.4.3: updateWorkInProgressHook 中解析过,其就是获取当前正在工作中的 Hook,具体原理不再赘述。
可以发现在 currentHook 为空的时候,updateEffectImpl 的逻辑与 mountEffectImpl 的逻辑是一模一样的;当 currentHook 不为空的时候,pushEffect 的第三个参数不是 undefined,而是 destroy。并且,在这个分支存在 areHookInputsEqual(nextDeps, prevDeps),即如果当前 useEffect 的 deps 和上一阶段的 useEffect 的 deps 相等(areHookInputsEqual 所做的事情就是遍历比较两个 deps 是否相等,这里就不展开解读了),那就执行 pushEffect(NoHookEffect, create, destroy, nextDeps);,大胆猜测 NoHookEffect 的意思就是不执行这次的 useEffect。如此,这段代码的逻辑就和我们之前自己实现的 useEffect 是一致的。
根据 第 3 篇 4.4.3: updateWorkInProgressHook,我们得知 currentHook 就是当前阶段正在处理的 Hook,其正常逻辑下不会为空。那我们接下来需要重点关注的应该是 pushEffect 做了什么,其第三个参数有什么含义?
3.3 pushEffect
function pushEffect(tag, create, destroy, deps) {
// 声明一个新的 effect
const effect: Effect = {
tag,
create,
destroy,
deps,
// Circular
next: (null: any), // 函数组件中定义的下一个 effect 的引用
};
if (componentUpdateQueue === null) {
componentUpdateQueue = createFunctionComponentUpdateQueue(); // 初始化 componentUpdateQueue
componentUpdateQueue.lastEffect = effect.next = effect;
} else {
const lastEffect = componentUpdateQueue.lastEffect;
if (lastEffect === null) {
componentUpdateQueue.lastEffect = effect.next = effect;
} else {
const firstEffect = lastEffect.next;
lastEffect.next = effect;
effect.next = firstEffect;
componentUpdateQueue.lastEffect = effect;
}
}
return effect;
}
type Effect = {
tag: HookEffectTag, // 一个二进制数,它将决定 effect 的行为
create: () => (() => void) | void, // 绘制后应该运行的回调
destroy: (() => void) | void, // 用于确定是否应销毁和重新创建 effect
deps: Array<mixed> | null, // 决定重绘制后是否执行的 deps
next: Effect, // 函数组件中定义的下一个 effect 的引用
};
这个函数首先根据入参声明了一个新的 effect,数据结构也给出来了,它同样也是一个循环链表。tag 是
接下来根据 componentUpdateQueue 是否为空走两套逻辑,而 componentUpdateQueue 的结构其实很简单:
export type FunctionComponentUpdateQueue = {
lastEffect: Effect | null,
};
可见,componentUpdateQueue 其实就是一个存储 Effect 的全局变量。
-
componentUpdateQueue 为空:这种情况就是 mountEffect 时候的逻辑,它会创建一个空的 componentUpdateQueue,它其实只是
{lastEffect: null},之后将componentUpdateQueue.lastEffect指向effect.next,其实就是存了一下 effect。 -
componentUpdateQueue 不为空:这种情况就是 updateEffect 时候会走到的逻辑
-
lastEffect 为空:这种情况是新的渲染阶段的第一个 useEffect,逻辑处理和 componentUpdateQueue 为空时一致。
-
lastEffect 不为空:这种情况意味着这个组件有多个 useEffect,是第二个及其之后的 useEffect 会走到的分支,将 lastEffect 指向下一个 effect。
最后 return 一个 effect。
3.4 React Fiber 流程分析
看似源码到这里就结束了,但我们还存留几个问题没有解决:
effect.tag的那些二进制数是什么意思?pushEffect之后还有什么逻辑?componentUpdateQueue存储 Effect 之后会在哪里被用到?
在 renderWithHooks 中,componentUpdateQueue 会被赋值到 renderedWork.updateQueue 上,包括我们 3.2 中的 sideEffectTag 也会赋值到 renderedWork.effectTag 上。
renderedWork.updateQueue = (componentUpdateQueue: any);
renderedWork.effectTag |= sideEffectTag;
在第 3 篇 4.3.1: renderWithHooks中,我们分析出 renderWithHooks 是在函数组件更新阶段(updateFunctionComponent)执行的函数,这里我们要想知道上面三个问题的答案,必须要把整个 Reconciler 的流程走一遍才能解析清楚。我个人认为 Fiber 是 React 16 中最复杂的一块逻辑了,所以在前面几篇中我只是略微提及,并没有展开篇幅解析。Fiber 里面的内容很多,如果展开的话足够写几篇文章了,因此这里也尽量简单快捷的走一遍流程,忽略本文不相关的细节,只梳理部分逻辑的实现,重点关注我们调用 useEffect 之后的逻辑。
注:如果对这部分不感兴趣的同学可以直接跳到 3.5 继续阅读。
React Fiber 优秀的文章有很多,这里再推荐阅读几篇文章和视频来帮助有兴趣的同学来了解
那我们开始吧!
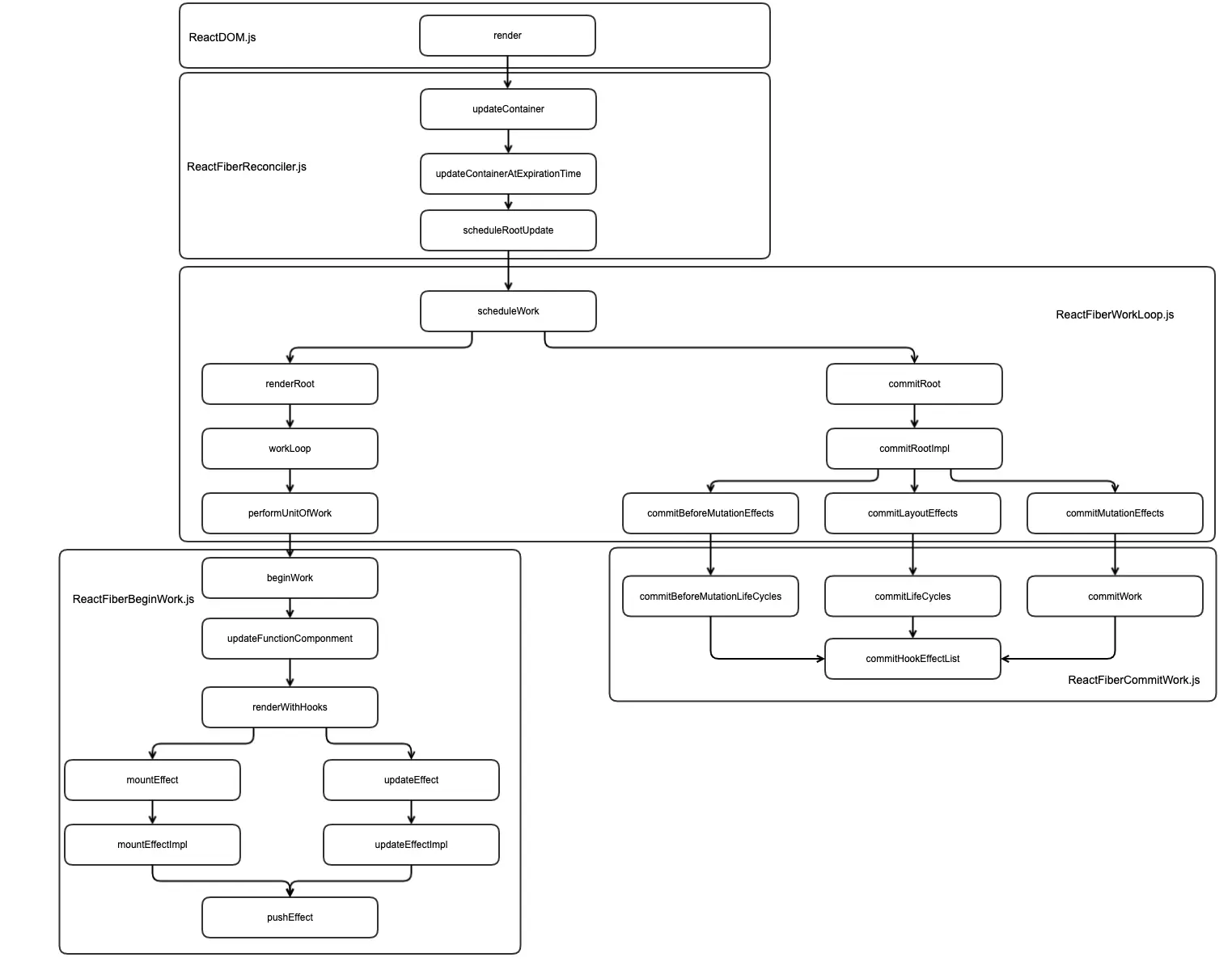
3.4.1 ReactDOM.js
页面渲染的唯一入口便是 ReactDOM.render,
ReactRoot.prototype.render = ReactSyncRoot.prototype.render = function(
children: ReactNodeList,
callback: ?() => mixed,
): Work {
// ... 忽略无关代码
updateContainer(children, root, null, work._onCommit);
return work;
};
render 的核心是调用 updateContainer,这个函数来自于 react-reconciler 中的 ReactFiberReconciler.js。
3.4.2 ReactFiberReconciler.js
这个文件其实也是 react-reconciler 的入口,我们先看看 updateContainer 究竟是什么:
export function updateContainer(
element: ReactNodeList,
container: OpaqueRoot,
parentComponent: ?React$Component<any, any>,
callback: ?Function,
): ExpirationTime {
// ... 忽略无关代码
return updateContainerAtExpirationTime(
element,
container,
parentComponent,
expirationTime,
suspenseConfig,
callback,
);
}
忽略无关代码发现它其实只是 updateContainerAtExpirationTime 的一层封装,那我们看看这个是什么:
export function updateContainerAtExpirationTime(
element: ReactNodeList,
container: OpaqueRoot,
parentComponent: ?React$Component<any, any>,
expirationTime: ExpirationTime,
suspenseConfig: null | SuspenseConfig,
callback: ?Function,
) {
// ... 忽略无关代码
return scheduleRootUpdate(
current,
element,
expirationTime,
suspenseConfig,
callback,
);
}
再次忽略一些无关代码,发现它又是 scheduleRootUpdate 的一层封装……那我们再看看 scheduleRootUpdate 是什么:
function scheduleRootUpdate(
current: Fiber,
element: ReactNodeList,
expirationTime: ExpirationTime,
suspenseConfig: null | SuspenseConfig,
callback: ?Function,
) {
// ... 忽略无关代码
enqueueUpdate(current, update);
scheduleWork(current, expirationTime);
return expirationTime;
}
忽略一小段无关代码,发现它的核心是做两件事,enqueueUpdate 我们这里暂时先不管,重点看看任务调度 scheduleWork,它相当于是 Fiber 逻辑的入口了,在 ReactFiberWorkLoop.js 中定义。
3.4.3 ReactFiberWorkLoop.js - render
ReactFiberWorkLoop.js 的内容非常长,有 2900 行代码,是包含任务循环主逻辑,不过我们刚才弄清楚要从 scheduleWork 开始着手那就慢慢梳理:
export function scheduleUpdateOnFiber(
fiber: Fiber,
expirationTime: ExpirationTime,
) {
// ... 忽略无关代码
const priorityLevel = getCurrentPriorityLevel();
if (expirationTime === Sync) {
if (
(executionContext & LegacyUnbatchedContext) !== NoContext &&
(executionContext & (RenderContext | CommitContext)) === NoContext
) {
schedulePendingInteractions(root, expirationTime);
let callback = renderRoot(root, Sync, true);
while (callback !== null) {
callback = callback(true);
}
} else {
scheduleCallbackForRoot(root, ImmediatePriority, Sync);
if (executionContext === NoContext) {
flushSyncCallbackQueue();
}
}
} else {
scheduleCallbackForRoot(root, priorityLevel, expirationTime);
}
// ... 忽略特殊情况的处理
}
export const scheduleWork = scheduleUpdateOnFiber;
其实这段代码大部分分支都会收回到 renderRoot 上,再对 renderRoot 的回调做 while 循环处理。所以我们与其说 scheduleWork 是 Fiber 逻辑的入口,不如说 renderRoot 是入口。renderRoot 就是大名鼎鼎的 Fiber 两个阶段中的 render 阶段。

图源 A Cartoon Intro to Fiber - React Conf 2017
其实 debug 一下也容易看出这两个阶段:

renderRoot 中的代码也非常复杂,我们重点关注和本文有关的逻辑:
function renderRoot(
root: FiberRoot,
expirationTime: ExpirationTime,
isSync: boolean,
): SchedulerCallback | null {
if (isSync && root.finishedExpirationTime === expirationTime) {
// There's already a pending commit at this expiration time.
return commitRoot.bind(null, root); // 进入 commit 阶段
}
// ...
do {
try {
if (isSync) {
workLoopSync();
} else {
workLoop(); // 核心逻辑
}
break;
} catch (thrownValue) {
// ...
} while (true);
// ...
}
把一些多余的代码略去之后,我们关注到两个重要的点:
workLoop是代码的核心部分,配合循环来实现任务循环。- 在超时的情况下,会进入 commit 阶段。
我们先看看 workLoop 的逻辑:
function workLoop() {
while (workInProgress !== null && !shouldYield()) {
workInProgress = performUnitOfWork(workInProgress);
}
}
看来我们重点是需要看看 performUnitOfWork:
function performUnitOfWork(unitOfWork: Fiber): Fiber | null {
const current = unitOfWork.alternate;
// ... 忽略计时逻辑
let next;
if (enableProfilerTimer && (unitOfWork.mode & ProfileMode) !== NoMode) {
next = beginWork(current, unitOfWork, renderExpirationTime);
} else {
next = beginWork(current, unitOfWork, renderExpirationTime);
}
// ... 忽略特殊逻辑
ReactCurrentOwner.current = null;
return next;
}
我们忽略计时逻辑,发现这段代码的内容其实就是两个 beginWork(这里解答了我们在第3篇中 4.3.1 中留下的问题)。这个 beginWork 引自 ReactFiberBeginWork.js。
3.4.4 ReactFiberBeginWork.js
本节代码分析同 第 3 篇 4.3.1: renderWithHooks,不再赘述。
也就是现在我们 renderedWork 上的 updateQueue(还记得它吗?它的内容是 Effect 链表) 和 effectTag 挂到了 Fiber 上,跳过这部分逻辑,我们看看 Fiber 最后怎么处理它们。
3.4.5 ReactFiberWorkLoop.js - commit
在刚才分析 renderRoot 的过程中,我们关注到任务超时之后会直接进入 commit 阶段。我们先看看 commitRoot 的代码:
function commitRoot(root) {
const renderPriorityLevel = getCurrentPriorityLevel();
runWithPriority(
ImmediatePriority,
commitRootImpl.bind(null, root, renderPriorityLevel),
);
return null;
}
好的,这里发现我们应该关注 commitRootImpl,来看看:
function commitRootImpl(root, renderPriorityLevel) {
// ...
startCommitTimer();
// Get the list of effects.
let firstEffect;
if (finishedWork.effectTag > PerformedWork) {
if (finishedWork.lastEffect !== null) {
finishedWork.lastEffect.nextEffect = finishedWork;
firstEffect = finishedWork.firstEffect;
} else {
firstEffect = finishedWork;
}
} else {
firstEffect = finishedWork.firstEffect;
}
if (firstEffect !== null) {
do {
try {
commitBeforeMutationEffects();
} catch (error) {
invariant(nextEffect !== null, 'Should be working on an effect.');
captureCommitPhaseError(nextEffect, error);
nextEffect = nextEffect.nextEffect;
}
} while (nextEffect !== null);
stopCommitSnapshotEffectsTimer();
if (enableProfilerTimer) {
// Mark the current commit time to be shared by all Profilers in this
// batch. This enables them to be grouped later.
recordCommitTime();
}
// The next phase is the mutation phase, where we mutate the host tree.
startCommitHostEffectsTimer();
nextEffect = firstEffect;
do {
try {
commitMutationEffects(root, renderPriorityLevel);
} catch (error) {
invariant(nextEffect !== null, 'Should be working on an effect.');
captureCommitPhaseError(nextEffect, error);
nextEffect = nextEffect.nextEffect;
}
} while (nextEffect !== null);
stopCommitHostEffectsTimer();
resetAfterCommit(root.containerInfo);
// The work-in-progress tree is now the current tree. This must come after
// the mutation phase, so that the previous tree is still current during
// componentWillUnmount, but before the layout phase, so that the finished
// work is current during componentDidMount/Update.
root.current = finishedWork;
// The next phase is the layout phase, where we call effects that read
// the host tree after it's been mutated. The idiomatic use case for this is
// layout, but class component lifecycles also fire here for legacy reasons.
startCommitLifeCyclesTimer();
nextEffect = firstEffect;
do {
try {
commitLayoutEffects(root, expirationTime);
} catch (error) {
invariant(nextEffect !== null, 'Should be working on an effect.');
captureCommitPhaseError(nextEffect, error);
nextEffect = nextEffect.nextEffect;
}
} while (nextEffect !== null);
stopCommitLifeCyclesTimer();
nextEffect = null;
// Tell Scheduler to yield at the end of the frame, so the browser has an
// opportunity to paint.
requestPaint();
if (enableSchedulerTracing) {
__interactionsRef.current = ((prevInteractions: any): Set<Interaction>);
}
executionContext = prevExecutionContext;
} else {
// No effects.
// ...
}
stopCommitTimer();
nextEffect = firstEffect;
while (nextEffect !== null) {
const nextNextEffect = nextEffect.nextEffect;
nextEffect.nextEffect = null;
nextEffect = nextNextEffect;
}
// ...
return null;
}
commitRootImpl 的代码是真的很长,我这里忽略了一些和 effect 处理无关的代码,剩下我们阅读一下,发现当 effect 存在的时候,有三段逻辑要处理,它们的逻辑基本相同,循环 effect 链表传给三个不同的函数,分别是:
- commitBeforeMutationEffects
- commitMutationEffects
- commitLayoutEffects
最后将循环 effect,将 nextEffect 赋值成 nextNextEffect。
限于篇幅问题,且第三个函数关于 useLayoutEffect,所以左右这里这三个函数我们这里都不一一展开解释了,留给下篇文章中分析 useLayoutEffect 再来详解。所以 3.4 中我们留下的问题—— effect.tag 的那些二进制数是什么意思?这个问题也需要等到下一篇文章中来解释了。
我们这里只需要知道这三个函数的核心代码分别引用了 ReactFiberCommitWork.js 中的 commitWork,commitBeforeMutationLifeCycles,commitLifeCycles,而这三个函数的核心代码在处理 FunctionCompoment 的逻辑时都走到了 commitHookEffectList 中即可。
3.5 commitHookEffectList
分析了一大圈,最后我们看看 ReactFiberCommitWork.js 中 commitHookEffectList 的逻辑,这里便是 useEffect 终点了:
function commitHookEffectList(
unmountTag: number,
mountTag: number,
finishedWork: Fiber,
) {
const updateQueue: FunctionComponentUpdateQueue | null = (finishedWork.updateQueue: any);
let lastEffect = updateQueue !== null ? updateQueue.lastEffect : null;
if (lastEffect !== null) {
const firstEffect = lastEffect.next;
let effect = firstEffect;
do {
if ((effect.tag & unmountTag) !== NoHookEffect) {
// Unmount
const destroy = effect.destroy;
effect.destroy = undefined;
if (destroy !== undefined) {
destroy();
}
}
if ((effect.tag & mountTag) !== NoHookEffect) {
// Mount
const create = effect.create;
effect.destroy = create();
}
effect = effect.next;
} while (effect !== firstEffect);
}
}
可以发现,这里的代码很清楚,这里把 renderedWork.updateQueue 上的 effect 取了下来,在 unmount 的时候执行 effect.destory(也就是 useEffect 第一个参数的返回值),在 mount 的时候执行 effect.create(也就是 useEffect 传入的第一个参数)。并且,循环所有的 effect 直到结束。
同时这里也印证了我们之前的猜想:当 tag 是 NoHookEffect 的时候什么也不做。
这里我们把 useEffect 的源码解释清楚了,但是遗留了一个问题:effect.tag 这个参数究竟有什么用?目前我们仅仅知道当它是 NoHookEffect 时的作用是不执行 useEffect 的内容,但是其他的值我们还没有分析到,它们分析逻辑主要在我们 3.4.5 略过的那三个函数里。在下篇文章中,我们分析 useLayoutEffect 中会拿出来详细分析。
大家再见。
最后附上 3.4 节分析的流程图:
