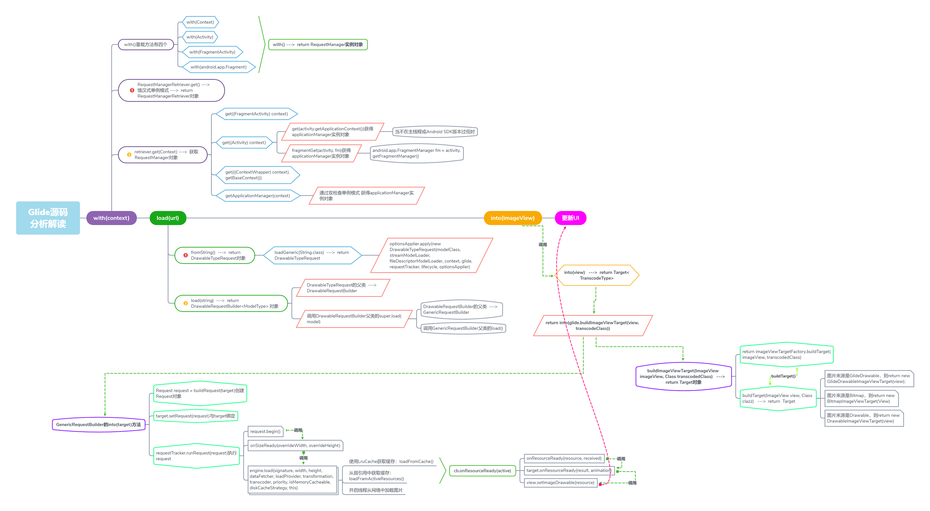
思维导图:Glide源码的流程
(流程图可能有点怪,最后有个水平流程图,不过可能看不清楚)

一、Glide简介
Glide是一款由Bump Technologies开发的图片加载框架,使得我们可以在Android平台上以季度简单的方式加载和展示图片。
其作用:
- GIF动画的解码
- 本地视频剧照的解码
- 缩略图的支持
- Activity生命周期的集成
- 转码的支持
- 动画的支持
- OkHttp和Volley的支持
- 其他功能:如在图片加载过程中,使用Drawables对象作为占位符、图片请求的优化、图片的宽度和高度可重新设定、缩略图和原图的缓存等功能
二、用法
1、添加一个依赖
在app/build.gradle文件中添加依赖
compile 'com.github.bumptech.glide:glide:3.7.0'
2、加载图片的核心代码
从网络请求一张图片,放入控件ImageView中
Glide.with(this)
.load(url) //url:网络请求图片的链接地址
.into(show);//show = (ImageView) findViewById(R.id.image_view);在上述代码中:
with(context):这个方法时创建一个加载图片的实例,可以接受很多参数,不论是在一个Activity还是在Fragment里面,都可以load(url):指定加载的图片资源,各种方式的into(target):这个是最好理解的,因为它指定要放在哪个ImageView里面,还支持很多用法
3、占位图和加载失败的图片
有时我们发现这个还是不满足我们的需求,因为还需要以下两种情况下的图片:
- 加载时间太长怎么办,不能让别人看到空白
- 加载失败怎么办,也不可能一大堆空白
但是这个框架已经帮我们解决了。
首先先看下占位图
占位图就是指在图片的加载过程中,我们先显示一张临时的图片,等图片加载出来了再替换成要加载的图片。
代码如下:
Glide.with(this)
.load(url) //url:网络请求图片的链接地址
.placeholder(R.drawable.noimage) //加入占位图
.into(show);//show = (ImageView) findViewById(R.id.image_view);然后我们再看看加载失败的情况下的处理:
异常占位图:
如果因为某些异常情况导致图片加载失败,比如手机信号不好,这是就显示一张异常占位图。
用法也是一样,如下:
Glide.with(this)
.load(url) //url:网络请求图片的链接地址
.placeholder(R.drawable.noimage) //加入占位图
.error(R.drawable.errorimage) //异常处理的图片方法
.into(show);//show = (ImageView) findViewById(R.id.image_view);三、源码分析
1、with(context)方法
看一下with(context)的源码:
public static RequestManager with(Context context) {
RequestManagerRetriever retriever = RequestManagerRetriever.get();
return retriever.get(context);
}
public static RequestManager with(Activity activity) {
RequestManagerRetriever retriever = RequestManagerRetriever.get();
return retriever.get(activity);
}
public static RequestManager with(FragmentActivity activity) {
RequestManagerRetriever retriever = RequestManagerRetriever.get();
return retriever.get(activity);
}
public static RequestManager with(android.app.Fragment fragment) {
RequestManagerRetriever retriever = RequestManagerRetriever.get();
return retriever.get(fragment);
}
public static RequestManager with(Fragment fragment) {
RequestManagerRetriever retriever = RequestManagerRetriever.get();
return retriever.get(fragment);
}可以看到,with()方法有很多,但内容基本一致,都是通过RequestManagerRetriever.get()获取RequestManagerRetriever对象retriever,然后通过retriever.get(context)获取一个RequestManager对象并返回。
这些with()方法关键的不同在于传入的参数不同,可以是Context、Activity、Fragment等等。
那么为什么要分这么多种呢?其实我们应该知道:Glide在加载图片的时候要绑定with(context)方法中传入的context的生命周期,如果传入的是Activity,那么在这个Activity销毁的时候Glide会停止图片的加载。这样做的好处在于:避免了消耗多余的资源,也避免了在Activity销毁之后加载图片从而导致空指针问题。
为了更好的分析with(context)中的这两步,我们来看一下RequestManagerRetriever类:
public class RequestManagerRetriever implements Handler.Callback {
//饿汉式创建单例
private static final RequestManagerRetriever INSTANCE = new RequestManagerRetriever();
//返回单例对象
public static RequestManagerRetriever get() {
return INSTANCE;
}
//根据传入的参数,获取不同的RequestManager
public RequestManager get(Context context) {
if (context == null) {
throw new IllegalArgumentException("You cannot start a load on a null Context");
} else if (Util.isOnMainThread() && !(context instanceof Application)) {
if (context instanceof FragmentActivity) {
return get((FragmentActivity) context);
} else if (context instanceof Activity) {
return get((Activity) context);
} else if (context instanceof ContextWrapper) {
return get(((ContextWrapper) context).getBaseContext());
}
}
return getApplicationManager(context);
}
//省略无关代码......
}很明显,这是个饿汉式单例模式,关键在于retriever.get(context),我们继续看代码:
//根据传入的参数,获取不同的RequestManager
public RequestManager get(Context context) {
//context为null则抛出异常
if (context == null) {
throw new IllegalArgumentException("You cannot start a load on a null Context");
} else if (Util.isOnMainThread() && !(context instanceof Application)) {
//当前线程是主线程并且此context并不是Application的实例,
//根据context的类型做不同的处理
if (context instanceof FragmentActivity) {
return get((FragmentActivity) context);
} else if (context instanceof Activity) {
return get((Activity) context);
} else if (context instanceof ContextWrapper) {
return get(((ContextWrapper) context).getBaseContext());
}
}
//如果以上条件都不满足
return getApplicationManager(context);
}上面这个方法主要是通过传入context的不同类型来做不同的操作。context可以是Application、FragmentActivity、Activity或者是ContextWrapper。
我们先看一下当context是Application时的操作:
private RequestManager getApplicationManager(Context context) {
// 返回一个单例
if (applicationManager == null) {
synchronized (this) {
if (applicationManager == null) {
applicationManager = new RequestManager(context.getApplicationContext(),
new ApplicationLifecycle(), new EmptyRequestManagerTreeNode());
}
}
}
return applicationManager;
}getApplicationManager(Context context)通过双检查单例模式创建并返回applicationManager。
我们再来看下如果传入的context是Activity时的操作:
public RequestManager get(Activity activity) {
//如果不在主线程或者Android SDK的版本低于HONEYCOMB,传入的还是Application类型的context
if (Util.isOnBackgroundThread() || Build.VERSION.SDK_INT < Build.VERSION_CODES.HONEYCOMB) {
return get(activity.getApplicationContext());
} else {
//判断当前activity是否被销毁
assertNotDestroyed(activity);
android.app.FragmentManager fm = activity.getFragmentManager();
//通过fragmentGet(activity, fm)获取RequestManager
return fragmentGet(activity, fm);
}
}该代码逻辑很简单:如果不在主线程或者Android SDK版本过低,走的还是传入Application的方法,这个方法在上面提到过;反之,首先判断当前activity是否被销毁,若没有被销毁,则通过fragmentGet(activity, fm)获取RequestManager。
关键是这个fragmentGet(activity, fm),我们看下源码:
RequestManager fragmentGet(Context context, android.app.FragmentManager fm) {
//在当前activity中创建一个没有界面的的fragment并add到当前activity中
RequestManagerFragment current = getRequestManagerFragment(fm);
RequestManager requestManager = current.getRequestManager();
if (requestManager == null) {
//创建一个requestManager
requestManager = new RequestManager(context, current.getLifecycle(),
current.getRequestManagerTreeNode());
//将requestManager与fragment绑定
current.setRequestManager(requestManager);
}
return requestManager;
}fragmentGet()这个方法主要是在当前activity中创建一个没有界面的fragment并add到当前activity中,以此来实现对activity生命周期的监听。到此,with()方法已经基本介绍完毕。
2、with()方法总结
- 通过
RequestManagerRetriever.get()获取RequestManagerRetriever单例对象 - 通过
retriever.get(context)获取RequestManager,在get(context)方法中通过对context类型的判断做不同的处理: - context是
Application,通过getApplicationManager(Context context)创建并返回一个RequestManager对象 - context是
Activity,通过fragmentGet(activity, fm)在当前activity创建并添加一个没有界面的fragment,从而实现图片加载与activity的生命周期相绑定,之后创建并返回一个RequestManager对象。
3、load(url)
with(context)返回一个RequestManager,接下来我们再看看RequestManager中的load(url)方法:
public DrawableTypeRequest<String> load(String string) {
return (DrawableTypeRequest<String>) fromString().load(string);
}这个方法分两步:fromString()、load(string):
- fromString()
public DrawableTypeRequest<String> fromString() {
return loadGeneric(String.class);
}z这个方法返回的是loadGeneric(String.class),我们跟进去:
private <T> DrawableTypeRequest<T> loadGeneric(Class<T> modelClass) {
ModelLoader<T, InputStream> streamModelLoader =
Glide.buildStreamModelLoader(modelClass, context);
ModelLoader<T, ParcelFileDescriptor> fileDescriptorModelLoader =
Glide.buildFileDescriptorModelLoader(modelClass, context);
if (modelClass != null && streamModelLoader == null && fileDescriptorModelLoader == null) {
throw new IllegalArgumentException("Unknown type " + modelClass + ". You must provide a Model of a type for"
+ " which there is a registered ModelLoader, if you are using a custom model, you must first call"
+ " Glide#register with a ModelLoaderFactory for your custom model class");
}
//这句是核心,本质是创建并返回了一个DrawableTypeRequest
return optionsApplier.apply(
new DrawableTypeRequest<T>(modelClass, streamModelLoader,
fileDescriptorModelLoader, context,
glide, requestTracker, lifecycle, optionsApplier));
}在loadGeneric(Class<T> modelClass)方法中,我们只需要关注核心即可。它的核心是最后一句,方法调用看着很复杂,其实本质是创建并返回一个DrawableTypeRequest,Drawable类型的请求。
- load(string)
@Override
public DrawableRequestBuilder<ModelType> load(ModelType model) {
super.load(model);
return this;
}需要注意的是这个方法存在于DrawableTypeRequst的父类DrawableRequestBuilder中,这个方法首先调用DrawableRequestBuilder的父类GenericRequestBuilder的load()方法,然后返回自身。
再看下DrawableRequestBuilder父类中的load()方法
public GenericRequestBuilder<ModelType, DataType, ResourceType, TranscodeType> load(ModelType model) {
this.model = model;
isModelSet = true;
return this;
}DrawableRequestBuilder的父类是GenericRequestBuilder,从名字中我们也可以看出来,前者是Drawable请求的构建者,后者是通用的请求构建者,他们是子父关系。
这个load()方法其实是把我们传入的String类型的URL存入到内部的model成员变量中,再将数据来源是否已经设置的标志位isModelSet设置为true,意味着我们在调用Glide.with(context).load(url)之后数据来源已经设置成功了。
4、load(url)总结
说到这里,其实Glide中的load(url)基本已经结束了,可能有的会问:我平时使用Glidehi加一些配置,如下:
Glide.with(context)
.load(url)
.placeholder(R.drawable.place_image)
.error(R.drawable.error_image)
.into(imageView);其实大家在写的时候是会有一种感觉,这种写法很想Builder模式。没错,这就是一个Builder模式。
经过上面的分析我们知道,在Glide.with(context).load(url)之后会返回一个DrawableTypeRequest的对象,它的父类是DrawableRequestBuilder,DrawableRequestBuilder的父类是GenericRequestBuilder,我们写的placeHolder()、error()等等相关图片请求配置的方法都定义在GenericRequestBuilder中,下面我们来简单看看:
public GenericRequestBuilder<ModelType, DataType, ResourceType, TranscodeType> placeholder(
int resourceId) {
this.placeholderId = resourceId;
return this;
}
public GenericRequestBuilder<ModelType, DataType, ResourceType, TranscodeType> error(
int resourceId) {
this.errorId = resourceId;
return this;
}是不是一下子就明白了,我们平时对图片请求的配置使用的就是Builder模式。
5、into(imageView)
简单的说,Glide中的前两部是创建了一个Request,这个Request可以理解为对图片加载的配置请求,需要注意的是仅仅是创建了一个请求,而并不是去执行。
在Glide的最后一步into()方法中,这个请求才会真实的执行。
在DrawableTypeRequest中找下into()方法,发现没有扎到,那肯定是在他的父类DrawableRequestBuilder中,我们再看看DrawableRequestBuilder中的into()方法:
public Target<GlideDrawable> into(ImageView view) {
return super.into(view);
}发现它调用的是父类GenericRequestBuilder的into()方法,那我们继续看GenericRequestBuilder中的into()方法:
public Target<TranscodeType> into(ImageView view) {
//确保在主线程
Util.assertMainThread();
//确保view不为空
if (view == null) {
throw new IllegalArgumentException("You must pass in a non null View");
}
//对ScaleType进行配置
if (!isTransformationSet && view.getScaleType() != null) {
switch (view.getScaleType()) {
case CENTER_CROP:
applyCenterCrop();
break;
case FIT_CENTER:
case FIT_START:
case FIT_END:
applyFitCenter();
break;
//$CASES-OMITTED$
default:
// Do nothing.
}
}
//核心
return into(glide.buildImageViewTarget(view, transcodeClass));
}可以看到,上面的方法就是into()的核心代码,它定义在GenericRequestBuilder这个通用的请求构建者中。方法的核心是最后一行:into(glide.buildImageViewTarget(view, transcodeClass)),首先通过glide.buildImageViewTarget(view, transcodeClass)创建出一个Target类型的对象,然后把这个target传入GenericRequestBuilder中的into()方法中。
我们先来看下Glide中的buildImageViewTarget(view, transcodeClass)方法:
<R> Target<R> buildImageViewTarget(ImageView imageView, Class<R> transcodedClass) {
return imageViewTargetFactory.buildTarget(imageView, transcodedClass);
}这个方法的目的是把我们传入的ImageView包装成一个Target。内部调用了imageViewTargetFactory.buildTarget(imageView, transcodedClass)
继续跟进看:
public <Z> Target<Z> buildTarget(ImageView view, Class<Z> clazz) {
//图片来源是GlideDrawable
if (GlideDrawable.class.isAssignableFrom(clazz)) {
//创建GlideDrawable对应的target
return (Target<Z>) new GlideDrawableImageViewTarget(view);
} else if (Bitmap.class.equals(clazz)) {
//如果图片来源是Bitmap,创建Bitmap对应的target
return (Target<Z>) new BitmapImageViewTarget(view);
} else if (Drawable.class.isAssignableFrom(clazz)) {
//如果图片来源是Drawable,创建Drawable对应的target
return (Target<Z>) new DrawableImageViewTarget(view);
} else {
throw new IllegalArgumentException("Unhandled class: " + clazz
+ ", try .as*(Class).transcode(ResourceTranscoder)");
}
}buildTarget()方法的本质是:通过对图片来源类型进行判断,创建并返回与图片来源对应的imageViewTarget。
获取到相应的target之后,再来看GenericRequestBuilder的into()方法中的return into()方法:
public <Y extends Target<TranscodeType>> Y into(Y target) {
//确保在主线程
Util.assertMainThread();
//确保target不为空
if (target == null) {
throw new IllegalArgumentException("You must pass in a non null Target");
}
//确保数据来源已经确定,即已经调用了load(url)方法
if (!isModelSet) {
throw new IllegalArgumentException("You must first set a model (try #load())");
}
//获取当前target已经绑定的Request对象
Request previous = target.getRequest();
//如果当前target已经绑定了Request对象,则清空这个Request对象
if (previous != null) {
previous.clear();
//停止绑定到当前target的上一个Request的图片请求处理
requestTracker.removeRequest(previous);
previous.recycle();
}
//创建Request对象
Request request = buildRequest(target);
//与target绑定
target.setRequest(request);
lifecycle.addListener(target);
//执行request
requestTracker.runRequest(request);
return target;
}再次梳理下方法中的逻辑:
- 获取当前target中的
Request对象,如果存在,则清空并终止这个Request对象的执行 - 创建新的
Request对象并与当前target绑定 - 执行新创建的图片处理请求
Request
逻辑还是比较清晰的,这个有个问题需要说明下:
为什么要终止并清除target之前绑定的请求呢?
在没有Glide之前,我们处理ListView中的图片加载其实是一件比较麻烦的事情。由于ListView中item的复用机制,会导致网络图片加载的错位或闪烁。那我们解决这个问题的方法也很简单,就是给当前的ImageView设置tag,这个tag可以是图片的URL等等。当从网络中获取到图片时判断这个ImageView中的tag是否是这个图片的URL,如果是则加载图片,否则跳过。
有Glide后,我们处理ListView或者RecyclerView中的图片加载就很无脑,根本不需要做任何多余的操作,直接正常使用就行了。
其实这里面的原理是Glide给我们处理了这些判断,我们来看下Glide内部如何处理的:
public Request getRequest() {
//本质还是getTag
Object tag = getTag();
Request request = null;
if (tag != null) {
if (tag instanceof Request) {
request = (Request) tag;
} else {
throw new IllegalArgumentException(
"You must not call setTag() on a view Glide is targeting");
}
}
return request;
}
@Override
public void setRequest(Request request) {
//本质是setTag
setTag(request);
}可以看到,target.getRequest()和target.setRequest(Request request)本质上还是通过setTag和getTag来做处理,这也印证了我们上面所说。
继续回到into()方法中,在创建并绑定了Request后,关键的就是requestTracker.runRequest(request)来执行我们创建的请求。
public void runRequest(Request request) {
//将请求加入请求集合
requests.add(request);
if (!isPaused) {
如果处于非暂停状态,开始执行请求
request.begin();
} else {
//如果处于暂停状态,将请求添加到等待集合
pendingRequests.add(request);
}
}这个方法定义在RequestTracker中,这个类主要负责Request的执行,暂停,取消等等关于图片请求的操作。我们着重看request.begin(),这句代码意味着开始执行图片请求的处理。Request是个接口,request.begin()实际调用的是Request的子类GenericRequestBuilder的begin()方法,我们跟进看下:
@Override
public void begin() {
startTime = LogTime.getLogTime();
if (model == null) {
onException(null);
return;
}
status = Status.WAITING_FOR_SIZE;
if (Util.isValidDimensions(overrideWidth, overrideHeight)) {
//如果长宽尺寸已经确定
onSizeReady(overrideWidth, overrideHeight);
} else {
//获取长宽尺寸,获取完之后会调用onSizeReady(overrideWidth, overrideHeight)
target.getSize(this);
}
if (!isComplete() && !isFailed() && canNotifyStatusChanged()) {
//开始加载图片,先显示占位图
target.onLoadStarted(getPlaceholderDrawable());
}
if (Log.isLoggable(TAG, Log.VERBOSE)) {
logV("finished run method in " + LogTime.getElapsedMillis(startTime));
}
}begin()方法的逻辑大致如下:
- 获取图片的长宽尺寸,如果长宽已经确定,走
onSizeReady(overrideWidth, overrideHeight)流程;如果不确定,先获取长宽getSize(this),再走onSizeReady(overrideWidth, overrideHeight) - 图片开始加载,首先显示占位图
可以看出,主要的逻辑还是在onSizeReady()方法中:
@Override
public void onSizeReady(int width, int height) {
if (Log.isLoggable(TAG, Log.VERBOSE)) {
logV("Got onSizeReady in " + LogTime.getElapsedMillis(startTime));
}
if (status != Status.WAITING_FOR_SIZE) {
return;
}
status = Status.RUNNING;
width = Math.round(sizeMultiplier * width);
height = Math.round(sizeMultiplier * height);
ModelLoader<A, T> modelLoader = loadProvider.getModelLoader();
final DataFetcher<T> dataFetcher = modelLoader.getResourceFetcher(model, width, height);
if (dataFetcher == null) {
onException(new Exception("Failed to load model: \'" + model + "\'"));
return;
}
ResourceTranscoder<Z, R> transcoder = loadProvider.getTranscoder();
if (Log.isLoggable(TAG, Log.VERBOSE)) {
logV("finished setup for calling load in " + LogTime.getElapsedMillis(startTime));
}
loadedFromMemoryCache = true;
//核心代码,加载图片
loadStatus = engine.load(signature, width, height, dataFetcher, loadProvider,
transformation, transcoder,
priority, isMemoryCacheable, diskCacheStrategy, this);
loadedFromMemoryCache = resource != null;
if (Log.isLoggable(TAG, Log.VERBOSE)) {
logV("finished onSizeReady in " + LogTime.getElapsedMillis(startTime));
}
}这段代码看起来很复杂,我们只需要关心核心代码:
engine.load(signature, width, height, dataFetcher, loadProvider, transformation, transcoder, priority, isMemoryCacheable, diskCacheStrategy, this)
我们再看看load()方法内部做了哪些处理:
public <T, Z, R> LoadStatus load(Key signature, int width, int height, DataFetcher<T> fetcher,
DataLoadProvider<T, Z> loadProvider, Transformation<Z> transformation,
ResourceTranscoder<Z, R> transcoder, Priority priority,
boolean isMemoryCacheable, DiskCacheStrategy diskCacheStrategy, ResourceCallback cb) {
Util.assertMainThread();
long startTime = LogTime.getLogTime();
final String id = fetcher.getId();
EngineKey key = keyFactory.buildKey(id, signature, width, height, loadProvider.getCacheDecoder(),
loadProvider.getSourceDecoder(), transformation, loadProvider.getEncoder(),
transcoder, loadProvider.getSourceEncoder());
//使用LruCache获取缓存
EngineResource<?> cached = loadFromCache(key, isMemoryCacheable);
if (cached != null) {
//从缓存中获取资源成功
cb.onResourceReady(cached);
if (Log.isLoggable(TAG, Log.VERBOSE)) {
logWithTimeAndKey("Loaded resource from cache", startTime, key);
}
return null;
}
//从弱引用中获取缓存
EngineResource<?> active = loadFromActiveResources(key, isMemoryCacheable);
if (active != null) {
//从缓存中获取资源成功
cb.onResourceReady(active);
if (Log.isLoggable(TAG, Log.VERBOSE)) {
logWithTimeAndKey("Loaded resource from active resources", startTime, key);
}
return null;
}
//开启线程从网络中加载图片......
EngineJob current = jobs.get(key);
if (current != null) {
current.addCallback(cb);
if (Log.isLoggable(TAG, Log.VERBOSE)) {
logWithTimeAndKey("Added to existing load", startTime, key);
}
return new LoadStatus(cb, current);
}
EngineJob engineJob = engineJobFactory.build(key, isMemoryCacheable);
DecodeJob<T, Z, R> decodeJob = new DecodeJob<T, Z, R>(key, width, height,
fetcher, loadProvider, transformation,
transcoder, diskCacheProvider, diskCacheStrategy, priority);
EngineRunnable runnable = new EngineRunnable(engineJob, decodeJob, priority);
jobs.put(key, engineJob);
engineJob.addCallback(cb);
engineJob.start(runnable);
if (Log.isLoggable(TAG, Log.VERBOSE)) {
logWithTimeAndKey("Started new load", startTime, key);
}
return new LoadStatus(cb, engineJob);
}load()方法位于Engine类中。load()方法内部会从三个来源获取图片的数据,我们最熟悉的就是LruCache了。如何获取数据过于复杂,这里就不再展开分析,我们这里主要是关注图片数据取得之后的操作。
获取到图片数据之后,通过cb.onResourceReady(cached)来处理,再看看这个回调的具体实现:
@Override
public void onResourceReady(Resource<?> resource) {
if (resource == null) {
onException(new Exception("Expected to receive a Resource<R> with an object of "
+ transcodeClass
+ " inside, but instead got null."));
return;
}
Object received = resource.get();
if (received == null || !transcodeClass.isAssignableFrom(received.getClass())) {
releaseResource(resource);
onException(new Exception("Expected to receive an object of " + transcodeClass
+ " but instead got " + (received != null ? received.getClass() : "")
+ "{" + received + "}"
+ " inside Resource{" + resource + "}."
+ (received != null ? "" : " "
+ "To indicate failure return a null Resource object, "
+ "rather than a Resource object containing null data.")
));
return;
}
if (!canSetResource()) {
releaseResource(resource);
// We can't set the status to complete before asking canSetResource().
status = Status.COMPLETE;
return;
}
//核心是这一句
onResourceReady(resource, (R) received);
}接着看下onResourceReady(resource, (R) received)方法:
private void onResourceReady(Resource<?> resource, R result) {
// We must call isFirstReadyResource before setting status.
boolean isFirstResource = isFirstReadyResource();
status = Status.COMPLETE;
this.resource = resource;
if (requestListener == null ||
!requestListener.onResourceReady(result, model, target, loadedFromMemoryCache, isFirstResource)) {
GlideAnimation<R> animation = animationFactory.build(loadedFromMemoryCache, isFirstResource);
//核心,通过调用target的onResourceReady方法加载图片
target.onResourceReady(result, animation);
}
notifyLoadSuccess();
if (Log.isLoggable(TAG, Log.VERBOSE)) {
logV("Resource ready in " + LogTime.getElapsedMillis(startTime) + " size: "
+ (resource.getSize() * TO_MEGABYTE) + " fromCache: " + loadedFromMemoryCache);
}
}我们可以看到核心代码:target.onResourceReady(result, animation),其实在这句代码的内部最终是通过:
public class DrawableImageViewTarget extends ImageViewTarget<Drawable> {
public DrawableImageViewTarget(ImageView view) {
super(view);
}
@Override
protected void setResource(Drawable resource) {
view.setImageDrawable(resource);
}
}本质是通过setResource(Drawable resource)来实现的,在这个方法的内部调用了Android内部最常用的加载图片的方法view.setImageDrawable(resource)。
6、into()方法总结
到此为止,into()方法基本已经分析完了,我们忽略了网络图片获取的过程,专注于获取图片后的处理。现在来对into()方法做个总结:
- 将
ImageView包装成imageViewTarget - 清除这个
imageViewTarget之前绑定的请求,绑定新的请求 - 执行新的请求
- 获取图片数据之后,成功则会调用
ImageViewTarget中的onResourceReady()方法,否则则会调用ImageViewTarget中的onLoadFailed()。二者的本质都是通过调用Android中的imageView.setImageDrawable(drawable)来实现对ImageView的图片加载。
流程图

以上全部内容来源于:Glide源码分析