java集合讲解

1,728 阅读3分钟

java集合讲解

1.概述

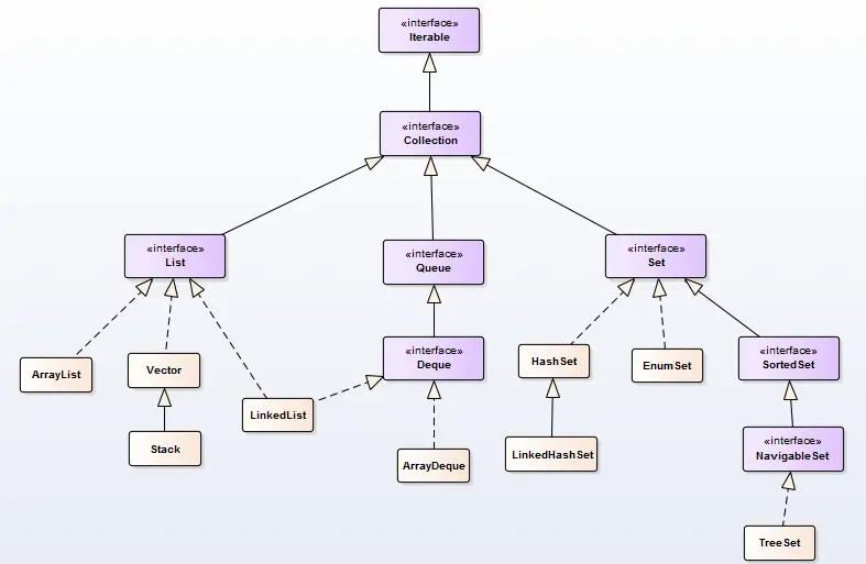
  • 集合类的顶级接口是Iterable,Collection继承了Iterable接口
  • 常用的集合主要有 3 类,Set,List,Queue,他们都是接口,都继于Collection
  • Set下的实现类有HashSet,LinkedHashSet,TreeSet等
  • List下的实现类主要有ArrayList,Vector,LinkedList
  • Queue基本上是一个先入先出(FIFO)数据结构的队列

集合类名
数据结构
特点
ArrayList
数组
查询快,增删慢,线程不安全,但效率较Vector高
Vector
数组
查询快,增删慢,线程安全,但效率相对较低
LinkedList
双向链表
查询慢,增删快,线程不安全,效率高
HashSet
哈希表
集合内数据不重复,依赖hashCode()和equals()方法,但元素乱序
LinkedHashSet 链表与哈希表 数据不重复,保证遍历顺序为插入顺序(区分:不是排序)
TreeSet
红黑树
数据不重复且有序,支持自然排序和自定义排序(Comparable接口)

2.List

  • ArrayList和Vector内部都采用数组实现,不指定大小的情况下,默认容量10,数组的特点,查询(根据索引访问)直接寻址,所以查询的效率非常高
  • ArrayList与Vector的实现基本一样,但Vector方法上都使用synchronized加锁来保证线程安全,相比ArrayList来说效率较低,所以一般我们使用ArrayList,并发也可外部自己来实现
  • ArrayList和Vector尾部添加元素时,也就是常用的add() 方法,如果当前容量足够,不涉及扩容,添加效率也很高
  • 我们一般说ArrayList和Vector增删慢,是因为中间插入、删除,即add(index, element)和remove(index),或者需要扩容的尾部添加,在这样的操作时,ArrayList和Vector都需要进行数组的重组,频繁触发影响效率
  • LinkedList内部采用了双向链表,在插入与删除时,仅仅调整链表指针指向,所以增删效率高,但对于元素获取,虽然LinkedList可根据索引大小来判断前序遍历还是后序遍历,但效率都较ArrayList和Vector低
3.Set

  • HashSet底层实际上是一个HashMap ,初试化容量都是16,默认加载因子是0.75.
  • HashSet内部元素不重复, 是根据hashCode()和equals()方法来控制,先根据hashCode()获取hash值,hash值重复则调用equals()方法,所以如果要自定义重复规则,需要重写hashCode()和equals()方法
  • HashSet遍历元素是无序的,既不记录插入顺序,内部元素也不按规则排序
  • LinkedHashSet是HashSet的子类,内部是LinkedHashMap,即链表加哈希表,初试化容量都是16,默认加载因子是0.75,通过链表来保证了记录插入顺序
  • TreeSet底层是红黑树,排序通过Comparable接口的compareTo()方法来实现,自定义对象如果需要排序需要重写该方法
  • 需要特别注意的是:我们常说LinkedHashSet有序, 这个是指他的遍历顺序与插入顺序是一致的,而说的TreeSet有序,是指其内部元素是按一定规则排序的,这个千万要区分
4.Queue

  • Queue队列默认使用FIFO(先进先出)规则
  • 实现类PriorityQueue 和 ConcurrentLinkedQueue是不阻塞队列,PriorityQueue 类实质上维护了一个有序列表,ConcurrentLinkedQueue 是基于链接节点的、线程安全的队列
  • 而阻塞队列类,它实质上就是一种带有一点扭曲的 FIFO 数据结构。不是立即从队列中添加或者删除元素,线程执行操作阻塞,直到有空间或者元素可用
    • ArrayBlockingQueue :一个由数组支持的有界队列
    • LinkedBlockingQueue :一个由链接节点支持的可选有界队列
    • PriorityBlockingQueue :一个由优先级堆支持的无界优先级队列
    • DelayQueue :一个由优先级堆支持的、基于时间的调度队列
    • SynchronousQueue :一个利用 BlockingQueue 接口的简单聚集(rendezvous)机制