标准化git代码分支管理

944 阅读1分钟

avatar

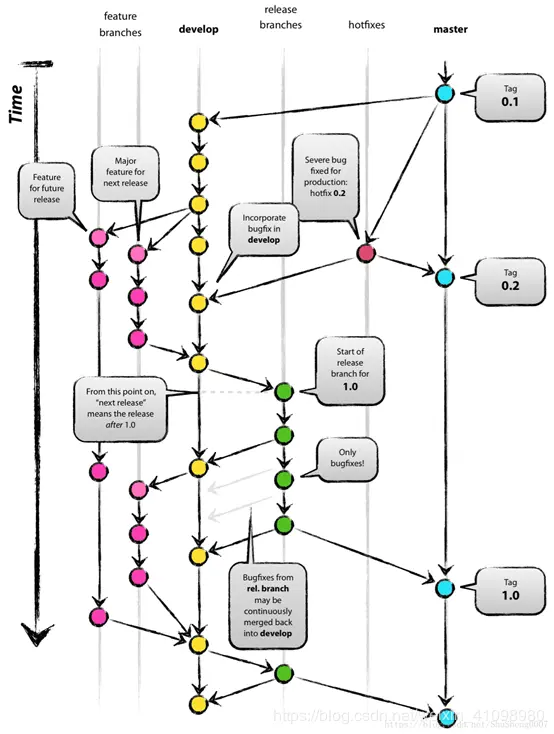
master 分支(主干分支)

master 为主分支,项目创建时会默认创建master分支,确保master分支稳定性,master分支的代码不允许直接修改提交,master分支由d hotfix(bug修复分支)、release分支(预发布分支)合并 每次发布版本都要从master打包,最好做好tag标记

develop 分支(开发分支)

develop分支为所有已开发功能以及已修复bug的最新分支,比master完成功能要多,开发新功能时,从develop分支拉取代码,开发完成后,将代码合并到develop分支,然后将拉取的分支删除。

feature 分支(功能分支)

开发新功能时,需要从develop分支拉取feature分支,分支命名feature-功能英文/模块英文。 开发完成后将代码合并到develop。并删除该feature分支

release分支(预发布分支)

当有一组feature开发完成,首先会合并到develop分支,进入提测时,会基于develop分支创建release分支。如果测试过程中若存在bug需要修复,则直接由开发者在release分支修复并提交。 修复完成之后代码合并到develop分支以及master分支

hotfix 分支(bug修复分支)

线上出现紧急问题时,需要及时修复,以master分支为基线,创建hotfix分支,修复完成后,需要合并到master分支和develop分支,分支命名hotfix-bug英文

具体流向如图:

avatar