首页
沸点
课程
数据标注
HOT
AI Coding
更多
直播
活动
APP
插件
直播
活动
APP
插件
搜索历史
清空
创作者中心
写文章
发沸点
写笔记
写代码
草稿箱
创作灵感
查看更多
登录
注册
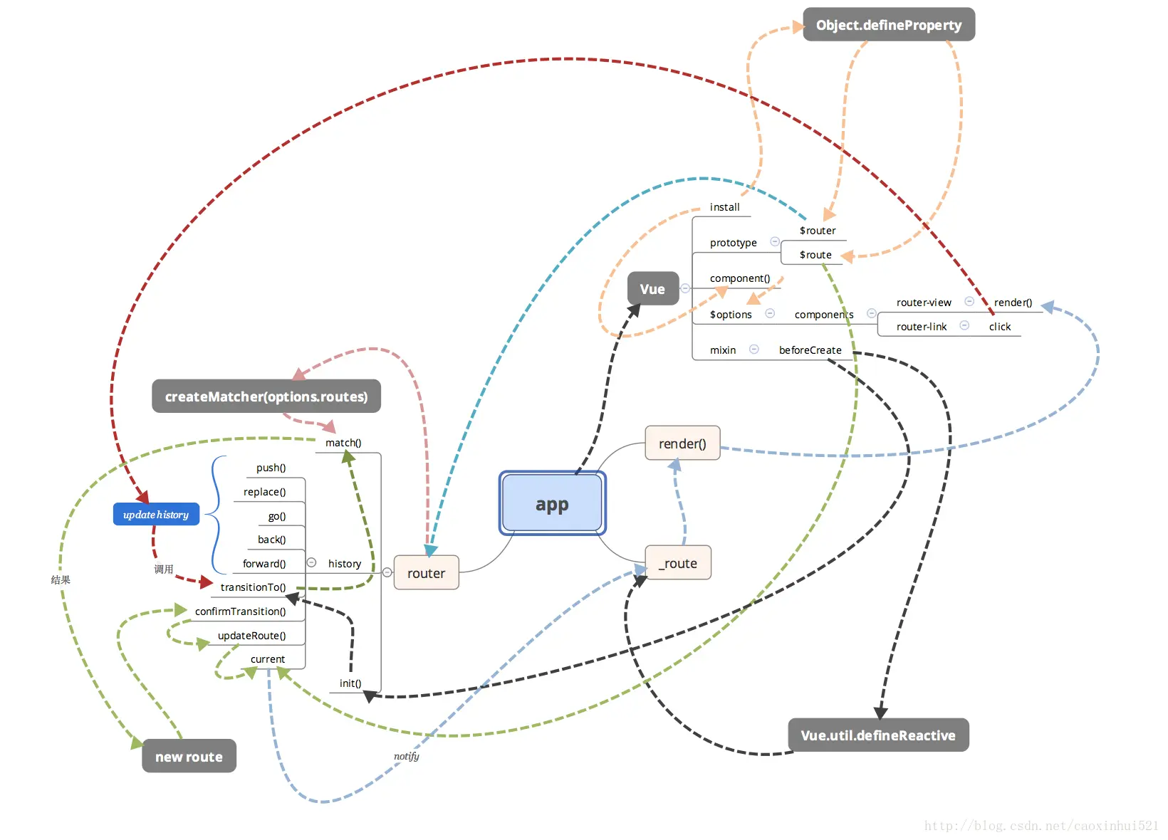
vue路由原理
行书子
2019-11-26
238
阅读1分钟
图收集自网络,如有冒犯,请告知第一时间删除,之前忘记记录出处了
行书子
前端 @https://github.com/xszi
28
文章
37k
阅读
33
粉丝
目录
收起