HTML5脚本编程
跨文档消息传递XDM
- 核心:postMessage()方法
接收两个参数:一条信息和一个表示信息接收方来自哪个域的字符串
若想传入结构化数据:最 佳选择是先在要传入的数据上调用 JSON.stringify(),通过 postMessage()传入得到的字符串,然 后再在 onmessage 事件处理程序中调用 JSON.parse()
-
接收到XDM消息的适合会触发window对象的message事件。触发后传递给onmessage处理程序的事件对象包含以下三方面重要信息
data:作为postMessage()第一个参数传入的字符串数据
origin:发送消息的文档所在的域
source:发送消息的文档的window对象的代理。
注意:event.source大多数情况下只是window对象的代理,并非wwindow对象
只用这个代理对象使用postMessage()
原生拖放
拖放事件
依次触发:dragstart、drag、dragend
按下鼠标键并开始移动鼠标时,会在被拖放的元素上触发dragstart事件
拖动开始时候,可以通过ondragstart事件处理程序来运行JavaScript
之后随即触发drag事件,并且拖动期间持续触发
拖动停止会触发dragend
某个元素被拖动到一个有效的放置目标上,依次触发:dragenter、dragover、dragleave或drop
dragleave仅当元素被拖出放置目标;元素被放到放置目标中,就会触发drop事件
自定义放置目标
有些元素是不允许放置的,但可以通过重写dragenter和dragover事件的默认行为把任意元素变成有效的放置目标
在 Firefox 3.5+中,放置事件的默认行为是打开被放到放置目标上的 URL
dataTransfer对象
是事件对象的一个属性,用于从被拖动元素向放置m目标传递字符串形式的数据
getData()和setData()
- getData()可以取 得由 setData()保存的值。setData()方法的第一个参数,也是 getData()方法唯一的一个参数,是 一个字符串,表示保存的数据类型,取值为"text"或"URL"
- 注意:保存在 dataTransfer 对象中的数据只能在 drop 事件处理程序中读取。如果在 ondrop 处理程序中没有读到数据,那就是 dataTransfer 对象已经被 销毁,数据也丢失了
- 拖动文本框文本时,浏览器会调用setData()方法,将拖动的文本以“text”保存在dataTransfer对象中
- 拖放链接或图像时,会调用setData()方法并保存URL,这些元素被拖放到放置目标时,可以通过getData()读到这些数据
dropEffect与effectAllowed
dataTransfer对象的属性

dropEffec属性
知道被拖动的元素能够执行那种放置行为
- “none”:不能把拖动的元素放这里(除文本框之外的所有元素默认值)
- “move”:应该把拖动的元素移动到放置目标
- “copy”:应该把拖动的元素复制到放置目标
- “link”:表示放置目标会打开拖动的元素(拖动的元素必须是一个链接,有URL)
使用dropEffect属性,必须在ondragenter事件处理程序中针对放置目标来设置它
dropEffect属性只有搭配effectAllowed属性才有用,而effectAllowed属性表示允许t拖动元素的哪种dropEffect
effectAllowed属性可能的值

可拖动
HTML5为所有HTML元素规定了一个draggable属性,表示元素是否可以拖动
图像和链接的draggable属性自动被设置成true,而其他元素这个属性默认值都是false。
dataTransfer对象还应该包含下列方法和属性
- addElement(element):为拖动操作添加一个元素。添加这个元素只影响数据(即增加作为拖 动源而响应回调的对象),不会影响拖动操作时页面元素的外观。在写作本书时,只有 Firefox 3.5+ 实现了这个方法
- clearData(format):清除以特定格式保存的数据。实现这个方法的浏览器有 IE、Fireforx 3.5+、 Chrome和 Safari 4+
- setDragImage(element, x, y):指定一幅图像,当拖动发生时,显示在光标下方。这个方法接收的三个参数分别是要显示的 HTML元素和光标在图像中的 x、y坐标。其中,HTML元素 可以是一幅图像,也可以是其他元素。是图像则显示图像,是其他元素则显示渲染后的元素。 实现这个方法的浏览器有 Firefox 3.5+、Safari 4+和 Chrome
- types:当前保存的数据类型。这是一个类似数组的集合,以"text"这样的字符串形式保存着 数据类型。实现这个属性的浏览器有 IE10+、Firefox 3.5+和 Chrome
媒体元素
<audio><video>两个媒体元素
在标签中包含 src 属性,指向要加载的媒体文件。还可以设置 width 和 height 属性以指定视频播放器的大小,而为 poster 属性指定图像的 URI可以在加载视频内容期间 显示一幅图像。另外,如果标签中有 controls 属性,则意味着浏览器应该显示 UI控件,以便用户直 接操作媒体。位于开始和结束标签之间的任何内容都将作为后备内容,在浏览器不支持这两个媒体元素 的情况下显示
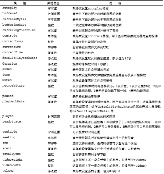
属性


自定义媒体播放器
使用<audio>和<video>元素的 play()和 pause()方法,可以手工控制媒体文件的播放
检测编码器的支持情况
<audio><video>元素都有一个canPlayType()方法
该方法接收一种格式/编解码器字符串,返回 "probably"、"maybe"或""( 空字符串)。空字符串是假值


audio类型
<audio>元素还有一个原生的 JavaScript构造函数 Audio,可以在任何时候播放音频。从同为 DOM 元素的角度看,Audio 与 Image 很相似,但 Audio 不用像 Image 那样必须插入到文档中。只要创建个新实例,并传入音频源文件即可。
历史状态管理
通过 hashchange 事件,可以知道 URL的参数什么时候发生了变化,即什么时候该有所反应。而 通过状态管理 API,能够在不加载新页面的情况下改变浏览器的 URL。
使用 history.pushState()方法,该方法可以接收三个参数:状态对象、新状态的标题和可选的相对 URL
会创建新的历史状态,出现后退按钮,按下按钮可以触发window对象的popstate事件;popstate 事件的事件对象有一个 state 属性,这个 属性就包含着当初以第一个参数传递给 pushState()的状态对象
要更新当前状态,可以调用 replaceState(),传入的参数与 pushState()的前两个参数相同。 调用这个方法不会在历史状态栈中创建新状态,只会重写当前状态
在使用HTML5的状态管理机制时,请确保使用 pushState()创造的每一个“假” URL,在 Web服务器上都有一个真的、实际存在的 URL与之对应。否则,单击“刷 新”按钮会导致 404错误。