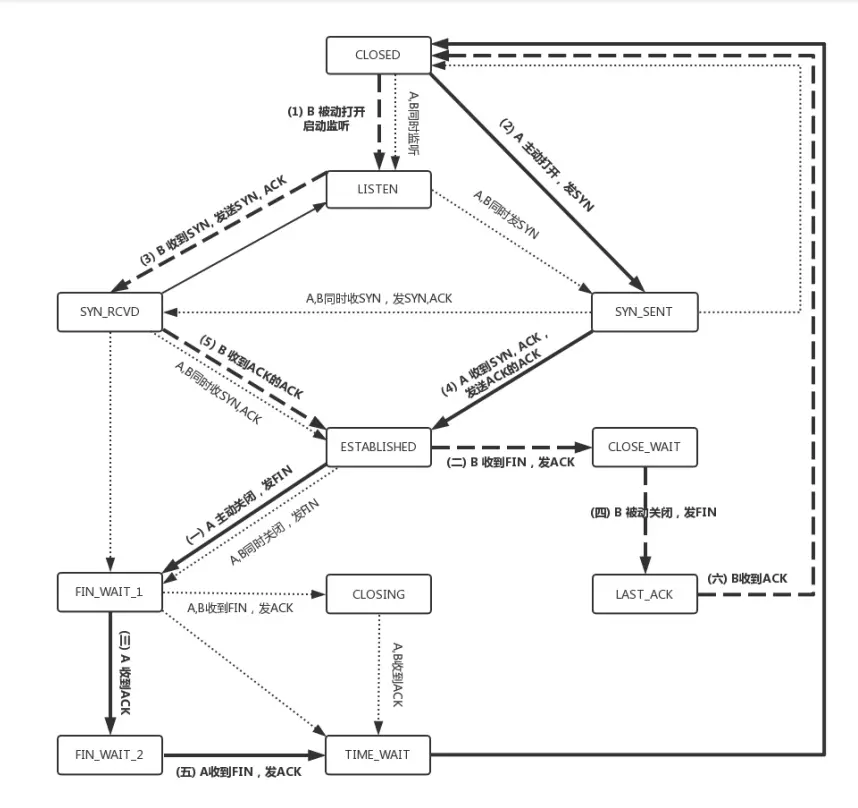
TCP协议 --(上) Gracemark 2019-11-22 140 阅读1分钟 一、TCP协议 包头格式 通过对 TCP 头的解析,我们知道要掌握 TCP 协议,重点应该关注以下几个问题: 顺序问题 ,稳重不乱; 丢包问题,承诺靠谱; 连接维护,有始有终; 流量控制,把握分寸; 拥塞控制,知进知退。 TCP三次握手 TCP四次挥手 TCP状态机 参考链接: 跟着动画来学习TCP三次握手和四次挥手