Nginx的内存管理的深入理解(图)

544 阅读7分钟
本篇文章给大家带来的内容是关于Nginx的内存管理的深入理解(图),有一定的参考价值,有需要的朋友可以参考一下,希望对你有所帮助。


一. 概述
  • 应用程序的内存可以简单分为堆内存,栈内存。对于栈内存而言,在函数编译时,编译器会插入移动栈当前指针位置的代码,实现栈空间的自管理。而对于堆内存,通常需要程序员进行管理。我们通常说的内存管理亦是只堆空间内存管理。
  • 对于内存,我们的使用可以简化为3步,申请内存、使用内存、释放内存。申请内存,使用内存通常需要程序员显示操作,释放内存却并不一定需要程序员显示操作,目前很多的高级语言提供了垃圾回收机制,可以自行选择时机释放内存,例如: Go、Java已经实现垃圾回收, C语言目前尚未实现垃圾回收,C++中可以通过智能指针达到垃圾回收的目的。
  • 除了语言层面的内存管理外,有时我们需要在程序中自行管理内存,总体而言,对于内存管理,我认为主要是解决以下问题:

  • 用户申请内存时,如何快速查找到满足用户需求的内存块?
  • 用户释放内存时,如何避免内存碎片化?

无论是语言层面实现的内存管理还是应用程序自行实现的内存管理,大都将内存按照大小分为几种,每种采用不同的管理模式。常见的分类是按照2的整数次幂分,将不同种类的内存通过链表链接,查询时,从相应大小的链表中寻找,如果找不到,则可以考虑从更大块内存中,拿取一块,将其分为多个小点的内存。当然,对于特别大的内存,语言层面的内存管理可以直接调用内存管理相关的系统调用,应用层面的内存管理则可以直接使用语言层面的内存管理。
  • nginx内存管理整体可以分为2个部分,

  • 第一部分是常规的内存池,用于进程平时所需的内存管理;
  • 第二部分是共享内存的管理。总体而言,共享内存较内存池要复杂的多。

二. nginx内存池管理
2.1 说明
  • 本部分使用的nginx版本为1.15.3
  • 具体源码参见src/core/ngx_palloc.c文件

2.2 nginx实现
2.2.1 使用流程
nginx内存池的使用较为简单,可以分为3步,
  • 调用ngx_create_pool函数获取ngx_pool_t指针。

1
2
//size代表ngx_pool_t一块的大小
ngx_pool_t* ngx_create_pool(size_t size, ngx_log_t *log)

  • 调用ngx_palloc申请内存使用

1
2
//从pool中申请size大小的内存
void* ngx_palloc(ngx_pool_t *pool, size_t size)

  • 释放内存(可以释放大块内存或者释放整个内存池)

1
2
3
4
//释放从pool中申请的大块内存
ngx_int_t ngx_pfree(ngx_pool_t *pool, void *p)
//释放整个内存池
void ngx_destroy_pool(ngx_pool_t *pool)

2.2.2 具体实现

  • 如下图所示,nginx将内存分为2种,一种是小内存,一种是大内存,当申请的空间大于pool->max时,我们认为是大内存空间,否则是小内存空间。

1
2
//创建内存池的参数size减去头部管理结构ngx_pool_t的大小
pool->max = size - sizeof(ngx_pool_t);

对于小块内存空间, nginx首先查看当前内存块待分配的空间中,是否能够满足用户需求,如果可以,则直接将这部分内存返回。如果不能满足用户需求,则需要重新申请一个内存块,申请的内存块与当前块空间大小相同,将新申请的内存块通过链表链接到上一个内存块,从新的内存块中分配用户所需的内存。
小块内存并不释放,用户申请后直接使用,即使后期不再使用也不需要释放该内存。由于用户有时并不知道自己使用的内存块是大是小,此时也可以调用ngx_pfree函数释放该空间,该函数会从大空间链表中查找内存,找到则释放内存。对于小内存而言,并未做任何处理。
对于大块内存, nginx会将这些内存放到链表中存储,通过pool->large进行管理。值得注意的是,用户管理大内存的ngx_pool_large_t结构是从本内存池的小块内存中申请而来,也就意味着无法释放这些内存,nginx则是直接复用ngx_pool_large_t结构体。当用户需要申请大内存空间时,利用c函数库malloc申请空间,然后将其挂载某个ngx_pool_large_t结构体上。nginx在需要一个新的ngx_pool_large_t结构时,会首先pool->large链表的前3个元素中,查看是否有可用的,如果有则直接使用,否则新建ngx_pool_large_t结构。
三. nginx共享内存管理
3.1 说明
  • 本部分使用的nginx版本是1.15.3
  • 本部分源码详见src/core/ngx_slab.c, src/core/ngx_shmtx.c
  • nginx共享内存内容相对较多,本文仅做简单概述。

3.2 直接使用共享内存
3.2.1 基础
  • nginx中需要创建互斥锁,用于后面多进程同步使用。除此之外,nginx可能需要一些统计信息,例如设置(stat_stub),对于这些变量,我们并不需要特意管理,只需要开辟共享空间后,直接使用即可。
  • 设置stat_stub后所需的统计信息,亦是放到共享内存中,我们此处仅以nginx中的互斥锁进行说明。

3.2.2 nginx互斥锁的实现
  • nginx互斥锁,有两种方案,当系统支持原子操作时,采用原子操作,不支持时采用文件锁。本节源码见ngx_event_module_init函数。
  • 下图为文件锁实现互斥锁的示意图。

  • 下图为原子操作实现互斥锁的示意图。

  • 问题

reload时,新启动的master向老的master发送信号后直接退出,旧的master,重新加载配置(ngx_init_cycle函数), 新创建工作进程, 新的工作进程与旧的工作进程使用的锁是相同的。
平滑升级时, 旧的master会创建新的master, 新的master会继承旧的master监听的端口(通过环境变量传递监听套接字对应的fd),新的进程并没有重新绑定监听端口。可能存在新老worker同时监听某个端口的情况,此时操作系统会保证只会有一个进程处理该事件(虽然epoll_wait都会被唤醒)。
3.3 通过slab管理共享内存
  • nginx允许各个模块开辟共享空间以供使用,例如ngx_http_limit_conn_module模块。
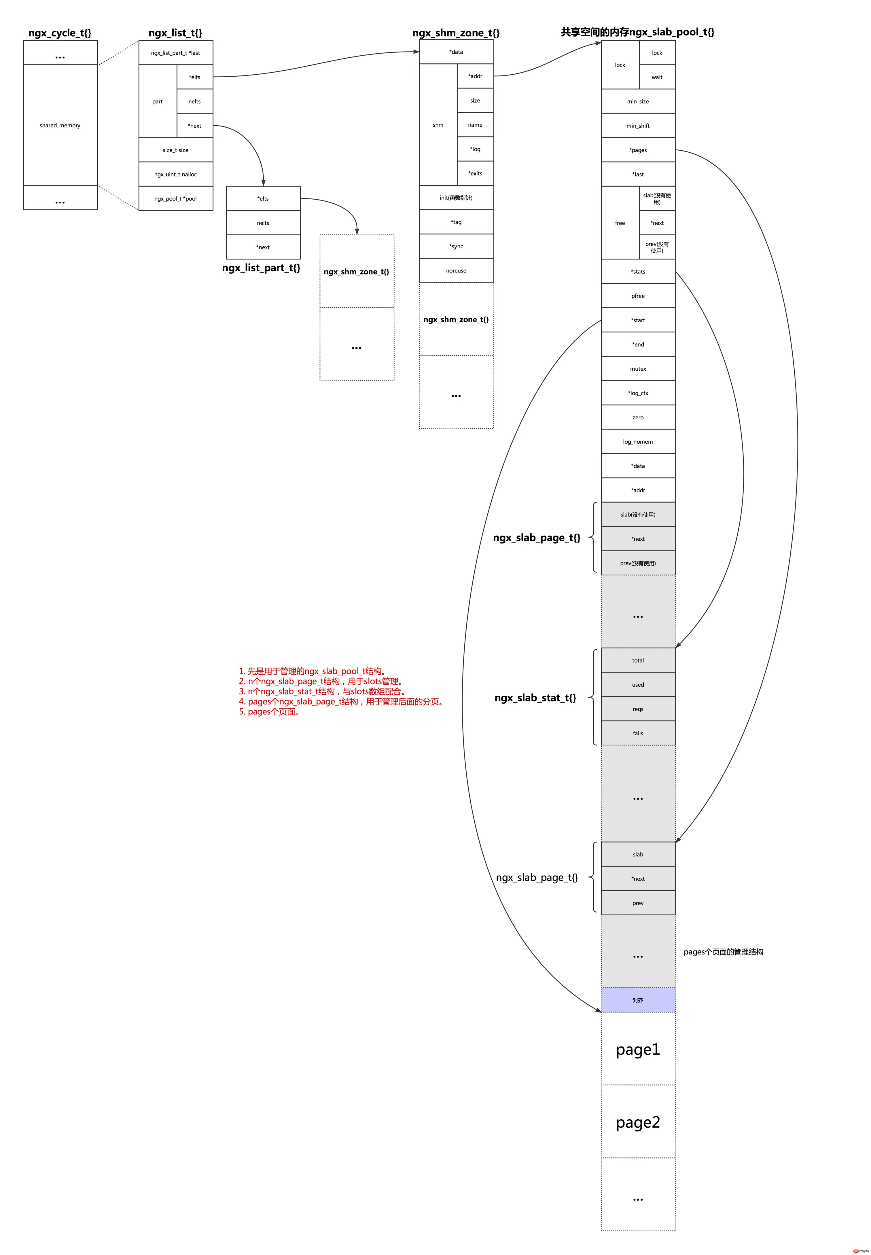
  • nginx共享内存管理的基本思想有:

1、将内存按照页进行分配,每页的大小相同, 此处设为page_size。
2、将内存块按照2的整数次幂进行划分, 最小为8bit, 最大为page_size/2。例如,假设每页大小为4Kb, 则将内存分为8, 16, 32, 64, 128, 256, 512, 1024, 2048共9种,每种对应一个slot, 此时slots数组的大小n即为9。申请小块内存(申请内存大小size <= page_size/2)时,直接给用户这9种中的一种,例如,需要30bit时,找大小为32的内存块提供给用户。
3、每个页只会划分一种类型的内存块。例如,某次申请内存时,现有内存无法满足要求,此时会使用一个新的页,则这个新页此后只会分配这种大小的内存。
4、通过双向链表将所有空闲的页连接。图中ngx_slab_pool_t中的free变量即使用来链接空闲页的。
5、通过slots数组将所有小块内存所使用的页链接起来。
6、对于大于等于页面大小的空间请求,计算所需页数,找到连续的空闲页,将空闲页的首页地址返回给客户使用,通过每页的管理结构ngx_slab_page_t进行标识。
7、所有页面只会有3中状态,空闲、未满、已满。空闲,未满都是通过双向链表进行整合,已满页面则不存在与任何页面,当空间被释放时,会将其加入到某个链表。
  • nginx共享内存的基本结构图如下:

  • 在上图中,除了最右侧的ngx_slab_pool_t接口开始的一段内存位于共享内存区外,其他内存都不是共享内存。
  • 共享内存最终是从page中分配而来。

以上就是Nginx的内存管理的深入理解(图)的详细内容