阿里P7移动互联网架构师进阶视频(每日更新中)免费学习请点击:space.bilibili.com/474380680
本篇文章将通过Picasso分析、Fresco的使用来阐述图片加载框架选型:
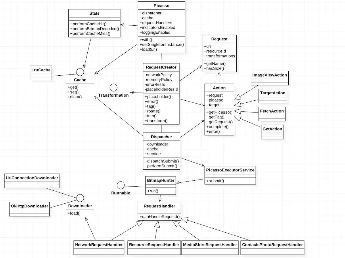
一、 Picasso分析
Picasso是Square公司开源的一个Android平台上的图片加载框架

核心类:
Picasso:负责图片下载、变换、缓存的管理器,当它收到一个图片下载请求的时候,它会创建Request并提交给Dispatcher
Dispatcher: Dispatcher会寻找对应的处理器RequestHandler,并将请求与该处理器一起提交给线程池执行

图片加载步骤:
创建 -> 入队 -> 执行 -> 解码 -> 变化 -> 批处理 -> 完成 -> 分发 -> 显示
使用
Picasso.get().load(url).into(first_img)
//加载一张图片 旋转45°
Picasso.get()
.load(URL)
.rotate(45f)
.placeholder(R.drawable.placeholder_disk)
.into(imgOne);
//加载一张图片并设置一个回调接口
Picasso.get()
.load(URL)
.placeholder(R.drawable.placeholder_disk)
.into(imgOne, new Callback() {
@Override
public void onSuccess() {
}
@Override
public void onError(Exception e) {
}
});
//预加载一张图片
Picasso.get().load(URL).fetch();
//同步加载一张图片,注意只能在子线程中调用并且Bitmap不会被缓存到内存里.
new Thread() {
@Override
public void run() {
try {
final Bitmap bitmap = Picasso.get().load(URL).get();
} catch (IOException e) {
e.printStackTrace();
}
}
}.start();
//加载一张图片旋转并且添加一个Transformation,可以对图片进行各种变化处理,例如圆形头像.
Picasso.get().load("url").rotate(10).transform(new Transformation() {
@Override
public Bitmap transform(Bitmap source) {
//处理Bitmap
return null;
}
@Override
public String key() {
return null;
}
}).into(imgTwo);
//加载一张图片并按照指定尺寸以centerInside()的形式缩放.并设置加载的优先级为高.注意centerInside()或centerCrop()
//只能同时使用一种,而且必须指定resize()或者resizeDimen();
Picasso.get().load(URL)
.resize(400, 400)
.centerInside()
.priority(Picasso.Priority.HIGH)
.into(imgTwo);
//加载一张图片并设置tag,可以通过tag来暂定或者继续加载,可以用于当ListView滚动是暂定加载.停止滚动恢复加载.
Picasso.get().load(URL).tag(getContext()).into(imgTwo);
Picasso.get().pauseTag(getContext());
Picasso.get().resumeTag(getContext());
二、Fresco的使用
当下有很多图片加载框架,常见的有Glide、Fresco、Picasso等。Glide因为其体积小、缓存机制强大等优点,受到了广大程序员的青睐;Fresco虽然体积比较大,缓存机制也没有Glide强大,但它胜在拥有一些炫酷的效果(进度条、淡入效果)等,也有很多人在使用。今天我们就来介绍一下Fresco的使用。
1、配置环境
使用Fresco需要先在build.gradle中导入依赖:
// Fresco所需依赖
compile 'com.facebook.fresco:fresco:0.12.0'
// 在 API < 14 上的机器支持 WebP 时,需要添加
compile 'com.facebook.fresco:animated-base-support:0.12.0'
// 支持 GIF 动图,需要添加
compile 'com.facebook.fresco:animated-gif:0.12.0'
// 支持 WebP (静态图+动图),需要添加
compile 'com.facebook.fresco:animated-webp:0.12.0'
compile 'com.facebook.fresco:webpsupport:0.12.0'
如果需要从网络中下载图片,则需要在AndroidManifest.xml文件中配置网络权限:
<uses-permission android:name="android.permission.INTERNET" />
最后,在项目的Application中初始化Fresco:
public class MyApplication extends Application {
@Override
public void onCreate() {
super.onCreate();
// 初始化Fresco
Fresco.initialize(this);
}
}
别忘了在AndroidManifest.xml文件中为Application添加name属性:
<application
android:name=".MyApplication"
......
</application>
2、SimpleDraweeView
2.1、XML属性
Fresco为我们提供了一个SimpleDraweeView控件,我们可以直接在这个控件中加载图片。Fresco在这个控件中集成了很多属性,简单实用。以下是SimpleDraweeView中的常用属性:
fresco:actualImageScaleType:实际加载的图片的伸缩样式
fresco:backgroundImage:底层图片资源
fresco:fadeDuration:进度条和占位符图片逐渐消失、加载的图片逐渐显示的时间间隔
fresco:failureImage:加载失败时显示的图片资源
fresco:failureImageScaleType:加载失败时加载的图片的伸缩样式
fresco:overlayImage:在显示的图片表层覆盖一张图片的图片资源
fresco:placeholderImage:占位符图片资源
fresco:placeholderImageScaleType:占位符图片的伸缩样式
fresco:progressBarAutoRotateInterval:进度条图片转动周期
fresco:progressBarImage:进度条图片资源
fresco:progressBarImageScaleType:进度条图片的伸缩样式
fresco:retryImage:提示重新加载的图片资源
fresco:retryImageScaleType:提示重新加载的图片的伸缩样式
fresco:roundAsCircle:将图片剪切成圆形
fresco:viewAspectRatio:图片宽高比
我们的XML布局文件中的代码如下:
<?xml version="1.0" encoding="utf-8"?>
<RelativeLayout xmlns:android="http://schemas.android.com/apk/res/android"
xmlns:fresco="http://schemas.android.com/apk/res-auto"
android:id="@+id/activity_main"
android:layout_width="match_parent"
android:layout_height="match_parent">
<com.facebook.drawee.view.SimpleDraweeView
android:id="@+id/id_main_sdv_sdv"
android:layout_width="match_parent"
android:layout_height="wrap_content"
fresco:actualImageScaleType="focusCrop"
fresco:fadeDuration="3000"
fresco:failureImage="@mipmap/ic_launcher"
fresco:failureImageScaleType="centerInside"
fresco:placeholderImage="@mipmap/ic_launcher"
fresco:placeholderImageScaleType="fitCenter"
fresco:progressBarAutoRotateInterval="1000"
fresco:progressBarImage="@mipmap/ic_launcher"
fresco:progressBarImageScaleType="centerInside"
fresco:retryImage="@mipmap/ic_launcher"
fresco:retryImageScaleType="centerCrop"
fresco:roundAsCircle="false"
fresco:viewAspectRatio="1.6" />
<Button
android:id="@+id/id_main_btn_load"
android:layout_width="match_parent"
android:layout_height="wrap_content"
android:layout_alignParentBottom="true"
android:layout_margin="20.0dip"
android:text="Start Load Image" />
</RelativeLayout>
2.2、注意事项
(1)SimpleDraweeView控件的宽高不能设置为wrap_content,只能是match_parent、具体值或使用viewAspectRatio属性设置宽高比。
(2)如果在一个页面中加载多张图片,不要将SimpleDraweeView直接放在ScollView中,建议使用RecyclerView、ListView或GridView,因为ScrollView中的SimpleDraweeView会持有内存直到Activity或Fragment销毁。
(3)使用SimpleDraweeView时,不要使用imageView中有、View中没有的属性。
3、框架使用
3.1、简单使用
像TextView、Button等其他控件一样后去到SimpleDraweeView,然后调用如下代码即可加载网络图片:

3.2、JAVA代码设置属性
我们可以通过GenericDraweeHierarchy,在JAVA代码中动态的设置SimpleDraweeView控件的属性。需要注意的是,如果在JAVA代码中设置了属性,那么XML文件中设置的属性就都无效了。一个实例代码如下:
// 代码设置SimpleDraweeView的属性(会覆盖XML设置的所有属性,即在XML中有在这里没有的属性都会失效)
// 注意:一个GenericDraweeHierarchy是不能被多个SimpleDraweeView共用的
GenericDraweeHierarchy hierarchy = new GenericDraweeHierarchyBuilder(getResources())
.setFadeDuration(3000)
.setPlaceholderImage(R.mipmap.ic_launcher)
.setPlaceholderImageScaleType(ScalingUtils.ScaleType.FIT_XY)
.setProgressBarImage(new ProgressBarDrawable()) // 显示进度条(Fresco自带的进度条)
.build();
// 设置图片圆角
RoundingParams roundingParams = new RoundingParams();
roundingParams.setRoundAsCircle(false); // 不将图片剪切成圆形
roundingParams.setCornersRadius(200);
hierarchy.setRoundingParams(roundingParams);
// 为SimpleDraweeView设置属性
sdv.setHierarchy(hierarchy);
注意:不能把同一个GenericDraweeHierarchy对象设置给多个SimpleDraweeView!
3.3、设置下载事件
sdv.setController(Fresco.newDraweeControllerBuilder()
.setControllerListener(new BaseControllerListener<ImageInfo>() {
@Override
public void onFinalImageSet(String id, ImageInfo imageInfo, Animatable animatable) {
// 所有图片都加载成功时触发的方法
int width = imageInfo.getWidth();
int height = imageInfo.getHeight();
QualityInfo qualityInfo = imageInfo.getQualityInfo();
int quality = qualityInfo.getQuality();
boolean isOfFullQuality = qualityInfo.isOfFullQuality();
boolean isOfGoodEnoughQuality = qualityInfo.isOfGoodEnoughQuality();
}
@Override
public void onIntermediateImageSet(String id, ImageInfo imageInfo) {
// 加载渐进式图片时回调的方法
}
@Override
public void onFailure(String id, Throwable throwable) {
// 加载图片失败时回调的方法
}
})
.setUri("http://image5.tuku.cn/pic/wallpaper/fengjing/menghuandaziranmeijingbizhi/009.jpg")
.build());
3.4、渐进式图片
渐进式图片是一种支持图片从模糊到清晰的加载模式。代码如下:
sdv.setController(Fresco.newDraweeControllerBuilder()
.setImageRequest(
ImageRequestBuilder.newBuilderWithSource(
Uri.parse("http://image5.tuku.cn/pic/wallpaper/fengjing/menghuandaziranmeijingbizhi/009.jpg"))
.setProgressiveRenderingEnabled(true)
.build())
.setOldController(sdv.getController())
.build());
以上就是对Fresco的基本使用方法的介绍,希望对大家有帮助~~~
参考:www.cnblogs.com/ldq2016/p/6…
www.jianshu.com/p/ef3158f76…
阿里P7移动互联网架构师进阶视频(每日更新中)免费学习请点击:space.bilibili.com/474380680