相关概念
Jenkins
- Jenkins,一个用Java编写的开源的持续集成工具,提供了软件开发的持续集成服务,可监控并触发持续重复的工作,具有开源,支持多平台和插件扩展,安装简单,界面化管理等特点。更多介绍参考[维基](en.wikipedia.org/wiki/Jenkin…。
Gitlab
- GitLab是一个利用Ruby on Rails开发的开源应用程序,实现一个自托管的Git项目仓库,可通过Web界面进行访问公开的或者私人项目,更多介绍参考维基介绍。
CI
- 持续集成, 简称CI(continuous integration)
- CI作为敏捷开发重要的一步,其目的在于让产品快速迭代的同时,尽可能保持高质量。
- CI一种可以增加项目可见性,降低项目失败风险的开发实践。其每一次代码更新,都要通过自动化测试来检测代码和功能的正确性,只有通过自动测试的代码才能进行后续的交付和部署。
- CI 是团队成员间(产研测)更好地协调工作,更好的适应敏捷迭代开发,自动完成减少人工干预,保证每个时间点上团队成员提交的代码都能成功集成的,可以很好的用于对Android/iOS项目的打包。
OTA
- OTA(Over-the-Air Technology)空中下载技术,具体参考此文介绍。
pgyer
- 蒲公英(pgyer)为移动开发者提供App免费测试分发应用的服务平台,支持iOS与Android,简单两步分发应用。类似的还有fir.im等。
流程结构
简单绘制了下Jenkins的一个流程,如下图:
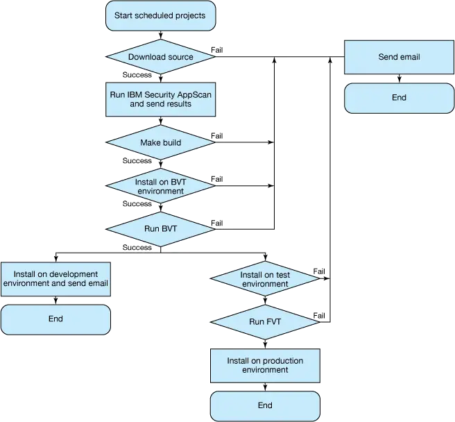
IBM Developer上也有一个看似更复杂一点的图,如下图
平台搭建
Jenkins安装和启动
官网: jenkins.io/index.html 下载: mirrors.jenkins-ci.org/war/latest/…
安装:
- 依赖于Java环境,首先安装和配置Java环境
- 到官网下载Jenkins,双击安装,如果是Mac电脑,会自动生成全局变量jenkins
- 修改参数: jenkins + 相关参数,如 jenkins –httpPort=8888 #更换端口号,当默认端口8080被占用,或指定特定端口时。
启动
- 手动启动: java -jar jenkins.war
- 后台启动(默认端口): nohup java -jar jenkins.war &
- 后台启动(指定端口): nohup java -jar jenkins.war -httpPort=88 &
- 后台启动(HTTPS): nohup java -jar jenkins.war -httpsPort=88 &
- 浏览:http://localhost:8080/ , localhost可配置
Jenkins插件安装
插件安装
操作: Manage Jenkins -> Manage Plugins -> Available -> Search -> Click to install,如下图所示
实用插件
- iOS专用:Xcode integration
- Android专用:Gradle plugin
- Gitlab插件:GitLab Plugin 和 Gitlab Hook Plugin
- Git插件: Git plugin
- GitBuckit插件: GitBuckit plugin
- 签名证书管理插件: Credentials Plugin 和Keychains and Provisioning Profiles Management
- FTP插件: Publish over FTP
- 脚本插件: Post-Build Script Plug-in
- 修改Build名称/描述(二维码): build-name-setter / description setter plugin
- 获取仓库提交的commit log: Git Changelog Plugin
- 自定义全局变量: Environment Injector Plugin
- 自定义邮件插件: Email Extension Plugin
- 获取当前登录用户信息: build-user-vars-plugin
- 显示代码测试覆盖率报表: Cobertura Plugin
- 来展示生成的单元测试报表,支持一切单测框架,如junit、nosetests等: Junit Plugin
- 其它: GIT plugin / SSH Credentials Plugin
Jenkins系统设置
操作: Manage Jenkins -> Configure System
- Jenkins内部shell UTF-8 编码设置,如下图所示
- Jenkins Location和Email设置,如下图所示
- E-mail Notification,设置如下如所示
Jenkins Jobs配置
Jobs基础配置
配置编译参数
例如,如果需要打包者自行选择打包类型,如需要编译Release/Debug/Test等不同版本的包,那需要配置Jobs的编译参数,配置方法如下图所示:
你还可以配置一些其它参数,例如:
配置完后,build界面中就会出现,如下如所示:
How to configure a single Jenkins job to make the release process from trunk or branches?
配置匿名用户权限
后面打包的应用发布时,如果懒得自己搭建服务器,就用Jenkins的,但发布出去的链接需要登录才能访问,这时候你可以设置匿名用户的访问权限,这样匿名用户可以下载访问你提供的应用链接了,非常取巧的方法,如下图:
Jobs源码库配置(Gitlab为例)
配置SSH
操作: Manage Jenkins -> Credentials -> Global credentials (unrestricted) -> Add Credentials
- 本机生成SSH:ssh-keygen -t rsa -C “Your email” , 生成过程中需设置密码,最终生成id_rsa和id_rsa.pub(公钥)
- 本机添加秘钥到SSH:ssh-add 文件名(需输入管理密码)
- Gitlab上添加公钥:复制id_rsa.pub里面的公钥添加到Gitlab
- Jenkins上配置密钥到SSH:复制id_rsa.pub里面的公钥添加到Jenkins(private key选项)
新建Job
在Jenkins中,所有的任务都是以”Job”为单位的。在进行操作前,你需要新建一个Job,Job新建比较简单,只需要在Jenkins管理的首页左侧,点击“New Job”,一般选择free-style software project,再输入Job的名字即可。
配置Gitlab
在新建的任务(Jobs)中,Gitlab源码配置如下图:需要输入git仓库和build分支,公钥使用上面配置SSH生成的公钥。
Jobs触发条件配置
Jenkins支持多种触发器配置,包括:
定期进行构建(Build periodically),定时器使用示例如下:
H(25-30) 18 **1-5: 工作日下午6点25到30分之间进行build H 23 **1-5:工作日每晚23:00至23:59之间的某一时刻进行build H(0-29)/15 ****:前半小时内每隔15分钟进行build(开始时间不确定) H/20 ****:每隔20分钟进行build(开始时间不确定)
根据提交进行构建(Build when a change is pushed to GitHub)
定期检测代码更新,如有更新则进行构建(Poll SCM)
Jobs构建方式/编译 配置
Jenkins支持多种编译配置方式,包括:
- Xcode: iOS编译配置(安装Xcode integration插件)
- Invoke Gradle script: Android编译配置(安装Gradle plugin插件)
- Exceute Shell: 脚本方式
对于iOS应用的构建,如果选择Xcode方式构建,需要配置好开发者证书,具体参考后面签名和整数问题。 推荐使用Exceute Shell方式,简单有效。
Jobs构建后处理
Artifacts和邮件通知配置,参考下图
可借助Email Extension Plugin 插件进行详细配置,具体可参考此文
发布
- FTP服务器, 最传统的方式,可助蒲公英或者fir.im(安装对应的Jenkins插件)。
- 专业的Artifacts存储仓库, 比如Nexus, Artifactory等。
- 对象存储服务:比如阿里云OSS,AWS S3等,以阿里云为例,具体请参考此文 在Jenkins持续集成方案中使用阿里云OSS作为Artifacts仓库
当然,如果不想自己的应用发布到三方网站,只希望在自己的内网上托管,这样需要在自己内网上搭建服务器,服务器搭建方式有很多种,Mac上可以用自带的Apache服务,也可以用其它服务。
iOS的发布可能希望用到OTA,可参考此文 还有这篇一步一步实现无线安装iOS应用(内网OTA)
这里分享一个我写的shell脚本模板(已开源),可以用于iOS的plist文件自动创建以及OTA简单发布页面的自动创建,参考此链接获取源码, 欢迎Star.
自动生成一个简单HTML界面,如下图,点击Install即可安装
注意,这里iOS7.1以后限定必须要要用https,所以需要对jenkins设置下https,参考下面”后记” 中的Jenkins Https设置
Last Show
构建成功后最终的结果如下如所示:
后记
签名和证书问题(iOS)
邮件发送失败
- 实际搭建过程中有遇到此问题,折腾了小会,还以为是公司邮箱地址为题,后面发现仅仅是一个小配置问题。
- Extended E-mail Notification中也需要和E-mail Notification一样,点击Advanced,然后选择Use SMTP Authentication,配置同E-mail Notification的参数。
Jenkins Https Support
查询Jenkins Https相关命令:
java -jar jenkins.war --help | grep -i https说明:下面以Mac为例.
KeyStore方式
- 生成:
keytool -genkey -keyalg RSA -alias selfsigned -keystore keystore.jks -storepass 密码 -dname "cn=WEB"- 使用:
java -jar jenkins.war --httpPort=-1 --httpsPort=8080 --httpsKeyStore=/目录/keystore.jks --httpsKeyStorePassword=密码- 注意: 第一次使用时需要将”WEB”证书导入,导入步骤为:Chrome导出证书 -> 安装证书 -> 设置证书”全部允许”, 图解步骤可参考下面实用参考中的第5篇文章.
Certificate方式
- 生成:
sudo openssl genrsa -out server.key 2048
sudo openssl req -new -key server.key -out server.csr
sudo openssl genrsa -out ca.key 1024
sudo openssl req -new -x509 -days 365 -key ca.key -out ca.crt
sudo openssl ca -in server.csr -out server.crt -cert ca.crt -keyfile ca.key- 使用:
启动Jenkins:
java -jar jenkins.war --httpsPort=8088 --httpsCertificate=/path/server.crt --httpsPrivateKey=/path/server.key- 注意/说明: 1 同上 2 iOS手机需要导入cer证书(ca.crt) 3 Common Name 填写IP地址或域名地址 4 第5步骤如果提提示“I am unable to access the ./demoCA/newcerts directory” 错误,解决方法为: 在当前操作目录,新建demoCA\newcerts2层文件夹 然后再demoCA文件夹下新建一个空的index.txt文件 再新建一个serial文件,没有后缀。里面填入01
实用参考
- Starting and Accessing Jenkins 官网说明
- Jenkins: Switch to SSL/ HTTPS mode 支持HTTPS的两种方式
- Installing and Configuring Jenkins KeyStore方式
- Generating a self-signed SSL certificate using the Java keytool command (2004193) KeyStore方式
- Setup Self-Signed Certificates & Trusting them on OS X Certificate方式
- 免费openssl生成ssl证书 Certificate方式
- howto-jenkins-ssl
- Jenkins fails to Start due to HttpsConnectorFactory
- openssl 生成服务端证书所遇到的问题
Refs
- Using Jenkins
- Building a software project
- Auto build and deploy iOS apps using Jenkins
- Continuous Integration for iOS with Jenkins
- GitLab Documentation
- Setup Jenkins + TestFlight for iOS apps
- Installing Jenkins on OS X Yosemite
- 基于 Jenkins 快速搭建持续集成环境
- Jenkins入门
- jenkins中集成OTA发布
版权声明
SkySeraphbySkySeraphis licensed under aCreative Commons BY-NC-ND 4.0 International License.
由Bob创作并维护的SkySeraph博客采用创作共用保留署名-非商业-禁止演绎4.0国际许可证.
本文首发于SkySeraph博客(skyseraph.com),版权归作者所有,欢迎转载,但未经作者同意必须保留此段声明,且在文章页面明显位置给出原文连接,否则保留追究法律责任的权利。