Java 集合类入门篇

1,164 阅读5分钟

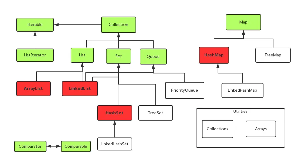
开门见山地说吧,Java 提供了一套完整的集合类(也可以叫做容器类)来管理一组长度可变的对象(也就是集合的元素),其中常见的类型包括 List、Set、Queue 和 Map。从我个人的编程经验来看,List 的实现类 ArrayList 和 Map 的实现类 HashMap 使用频率最高,其它实现类只能望其项背了。

List、Set 和 Queue 都是 Collection 的子接口,但各有各的好。List 按照插入的顺序保存元素,Set 不会有重复的元素,Queue 通常(但并非一定)以 FIFO(先进先出)的方式排序各个元素。

Map 与 Collection 最大的不同就在于,它是一组“键值对”,可以快速地通过键来查找值;Collection 是没有键的,因此需要按照某种规则来查找值(这里说的值就是元素)。

怎么使用集合类呢?示例如下:

public class Wanger {
	public static void main(String[] args) {
		List<String> list = new ArrayList<String>();
		list.add("李孝利");
		System.out.println(list.get(0));

		Map<String, String> map = new HashMap<String, String>();
		map.put("lixiaoli", "李孝利");
		System.out.println(map.get("lixiaoli"));
	}
}

01、ArrayList 和 LinkedList

通常情况下,ArrayList 是我们在选择 List 的时候的首选。别问我为什么,就好像你问我为什么 1+1 = 2 ?我回答不上来啊。

有人会问,如果我的应用操作偏向于插入和删除,而不是随机访问,我还要选用 ArrayList 吗?我知道 LinkedList 在处理插入和删除的时候更高效,而 ArrayList 更适合随机访问。

那么我的回答是,你已经知道了答案,就做出自己的选择吧。

List 的应用经常会涉及到一些经典的排序算法,我们不妨来重温一下冒泡排序,冒泡排序的规则是:假如有 N 个数,是无序的;从第一个数开始和后面 N-1 的数比较,发现有比自己小的就交换位置;从第二个数开始和后面 N-2 的数比较,同样发现有比自己小的就交换位置;直到 N-1 结束。

来看程序清单1-1:

public class BubbleSort {
	public static void main(String[] args) {
		List<Integer> list = new ArrayList<Integer>();
		Collections.addAll(list, 2, 1, 5, 4, 9, 8, 6, 7, 10, 3, 3);

		// 从第1个数开始比较,直到N-1
		for (int i = 0; i < list.size(); i++) {
			// 从第i+1开始,和i位置的数进行比较
			for (int j = i + 1; j < list.size(); j++) {
				// 记录原来的数
				int temp = list.get(j);

				// 如果i位置的数大,就和j位置的数进行交换
				if (list.get(i) > temp) {
					list.set(j, list.get(i));
					list.set(i, temp);
				}
			}
		}
		
		System.out.println(list);
	}
}

Collections 类是操作 Collection 的一个工具集,提供了很多可以操作和返回 Collection 的静态方法,非常好用。Collections.addAll() 方法可以将所有指定元素添加到指定 Collection 中,可以分别指定要添加的元素,就像 Collections.addAll(list, 2, 1, 5); 这样;或者将要添加的元素指定为一个数组;此方法的行为与 list.addAll(Arrays.asList(elements)) 的行为是相同的,但在大多数实现下,此方法运行起来可能要快得多。

list.set(int index, E element) 用于指定元素替代此列表中指定位置上的元素,非常便捷。

02、HashMap

HashMap 是最常见的 Map 实现,应用非常的广泛;支持 null 键和 null 值,是绝大部分利用键值对存取场景的首选;比如,查询数据库的时候经常使用 HashMap 来进行灵活的(可选择一个表的部分列,而不是所有列)列名和列值的绑定。

HashMap 的值中还可以存放新的键值对,就像下面的这张示意图。

03、PriorityQueue

考虑这样一种场景,王二现在是一个写作大咖了,不再只是一个会写代码的程序员了。有一天,他和几个热情的读者相遇在厕所的门口,为了表示对王二的尊重,读者们觉得礼让王二先去解决问题是必要的。

PriorityQueue 是一种优先级队列(Priority 即为优先的意思),可以应用于这种场景。代码示例如下:

public class WriterAndReader implements Comparable<WriterAndReader> {
	static PriorityQueue<WriterAndReader> queue = new PriorityQueue<WriterAndReader>();

	private String name;

	public WriterAndReader(String name) {
		this.name = name;
	}

	@Override
	public int compareTo(WriterAndReader o) {
		// o为之前的
		if (this.getName().equals("王二")) {
			return -1;
		}
		return this.getName().compareTo(o.getName());
	}

	public String getName() {
		return name;
	}

	public void setName(String name) {
		this.name = name;
	}
	
	@Override
	public String toString() {
		return this.getName();
	}

	public static void main(String[] args) {
		
		// 第一次,没有发生比较,因为只有一个
		queue.add(new WriterAndReader("读者2"));
		// 第二次,与第一次放入的比较,发现读者1比读者2小
		queue.add(new WriterAndReader("读者1"));
		// 第三次,与读者1进行比较,发现王二小;
		queue.add(new WriterAndReader("王二"));
		
		while (!queue.isEmpty()) {
			System.out.println(queue.poll());
		}
	}
}

PriorityQueue 既然要排出优先级,那么就要有一定的规则,排列的对象就要实现 Comparable 接口。

建议在学习的时候 debug 一下,你会发现 queue 的变化非常的有意思;每次 add 添加或者 poll 取出时就会执行对应的 compareTo。

PriorityQueue 常用的功能函数如下:

方法名 功能描述
add(E e) 添加元素
clear() 清空
contains(Object o) 检查是否包含当前参数元素
offer(E e) 添加元素
peek() 读取元素,(不删除)
poll() 取出元素,(删除)
remove(Object o) 删除指定元素
size() 返回长度

上一篇:Java 数组,看这篇就够了

下一篇:HashMap,难的不在Map,而在Hash

微信搜索「沉默王二」公众号,关注后回复「免费视频」获取 500G 高质量教学视频(已分门别类)。