一,缺陷的定义

二,缺陷产生的原因
1、需求表述理解、编写过程中引起的错误;
2、系统设计架构引起的错误;
3、开发过程缺乏有效沟通及监督;
4、程序员编码过程产生的错误;
5、软件开发工具本身的错误;
6、软件需求、复杂度越来越高;
7、与用户需求不符合,即使本身不存在某种意义上的缺陷
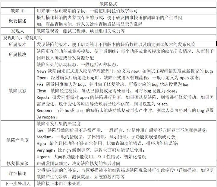
三,缺陷的报告格式

四,缺陷管理流程

五,缺陷分级
致命:系统崩溃,死机,核心功能缺失,明确的报错页面
严重:核心功能出现错误,二级功能缺失,核心页面布局错位
一般:二级功能错误,三级功能缺失
轻微:三级功能出现错误,错别字,非核心页面布局错位
建议:无关缺陷,只是提升用户体验度的意见