目录结构

图中有边框的文字是目录名,无边框的文字是与之连接的目录的说明。从左到右的树状结构与目录的树状结构是一一对应的。
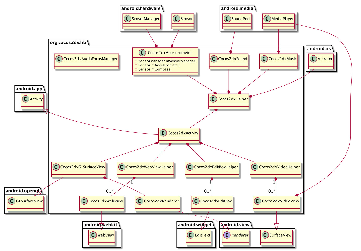
安卓JAVA层代码分析

Cocos2dxActivity是cocos2d-x游戏的入口,接收来自安卓系统的Activity生命周期调用,管理游戏的整个生命周期。在创建ocos2d-x游戏工程的时候会在frameworks/runtime-src/proj.android/app/src/org/cocos2dx/javascript目录下自动生成一个Cocos2dxActivity的子类AppActivity,作为游戏页面的Activity,AppActivity的实现特别简单,基本上可以认为AppActivity与Cocos2dxActivity的功能一样。
Cocos2dxGLSurfaceView用于绘制游戏效果。
C++层代码分析

AppDelegate是创建ocos2d-x游戏工程的时候自动生成的,是游戏在CPP层的入口,ScriptingCore是JS-binding的核心。图中有getInstance()静态方法的类都是单例的。