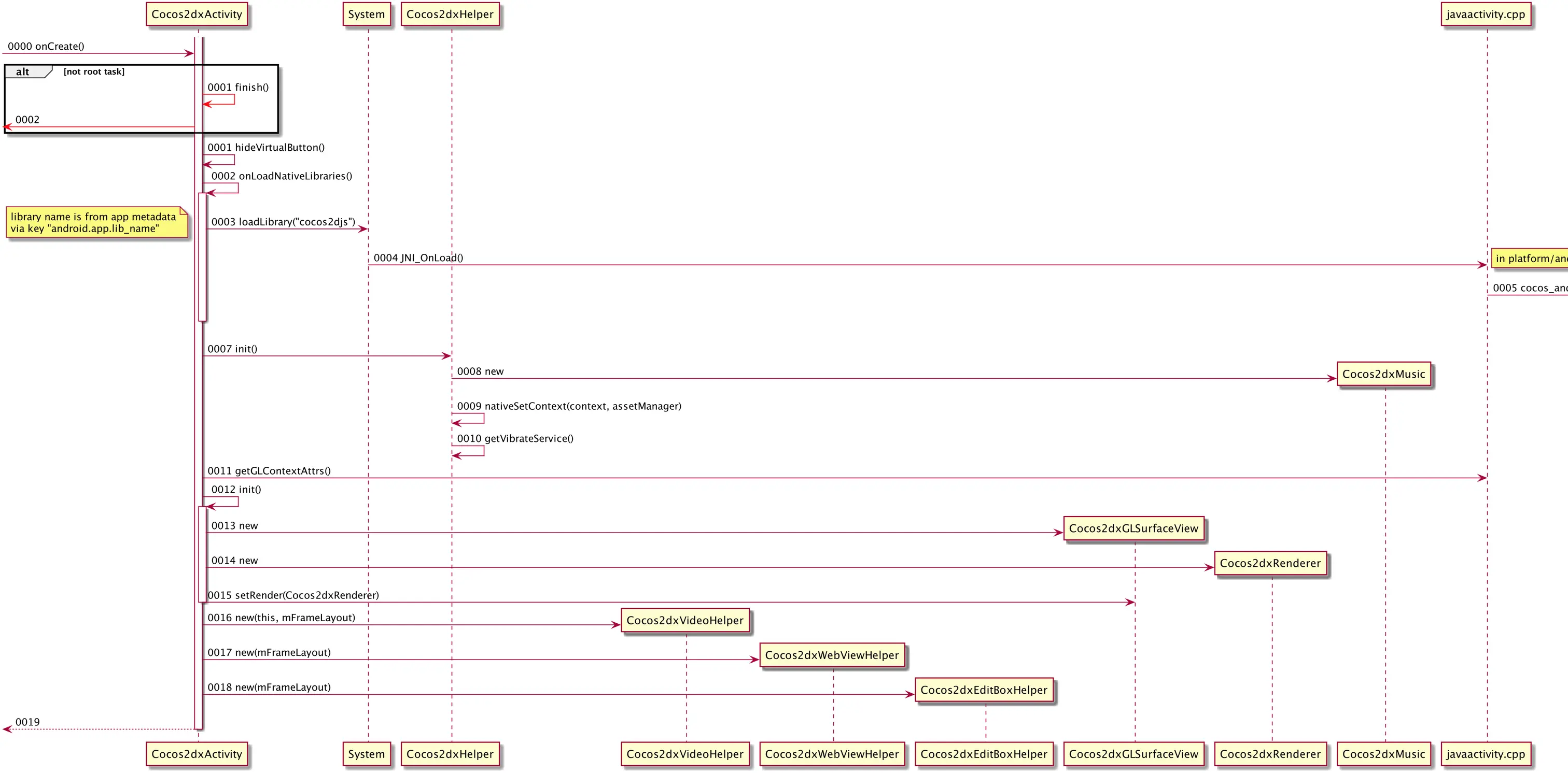
Cocos2D in android stqiao_di 2019-11-08 280 阅读1分钟 主要流程 流程分解 创建页面 页面进入前台 创建Surface Surface变化 Render处理进入前台事件 Render绘制流程 触摸事件处理流程 页面退出前台 Render处理进入后台事件 页面销毁